
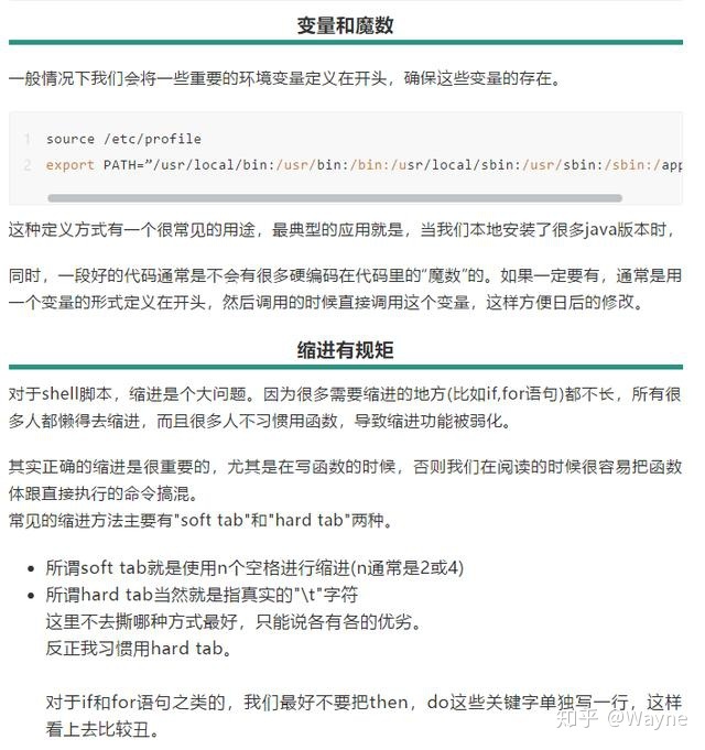
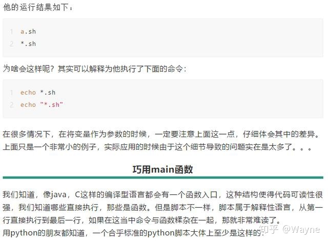
由于工作需要,最近重新开始拾掇shell脚本。虽然绝大部分命令自己平时也经常使用,但是在写成脚本的时候总觉得写的很难看。而且当我在看其他人写的脚本的时候,总觉得难以阅读。毕竟shell脚本这个东西不算是正经的编程语言,他更像是一个工具,用来杂糅不同的程序供我们调用。因此很多人在写的时候也是想到哪里写到哪里,基本上都像是一段超长的main函数,不忍直视。同时,由于历史原因,shell有很多不同的版本,而且也有很多有相同功能的命令需要我们进行取舍,以至于代码的规范很难统一。
考虑到上面的这些原因,我查阅了一些相关的文档,发现这些问题其实很多人都考虑过,而且也形成了一些不错的文章,但是还是有点零散。因此我就在这里把这些文章稍微整理了一下,作为以后我自己写脚本的技术规范。

















【年薪30w工程师吐血整理资料大合集】
领取IT资料大合集:http://image.qbangmang.com/counselor.html

本文针对Shell脚本编写中常见的问题,如难读性和版本差异等,总结了一套实用的技术规范,帮助提高脚本的可读性和一致性。
220

被折叠的 条评论
为什么被折叠?



