合并两个有序数组~js实现

这篇博客探讨了如何将两个有序整数数组合并成一个有序数组的问题,使用了归并排序的思想。示例中展示了如何在已知数组nums1和nums2的情况下,将nums2合并到nums1中,保持有序。归并排序是一种分治算法,通过分解、解决和合并步骤实现排序。文章还通过一个例子解释了归并排序的过程,强调了在实际操作中的步骤和逻辑。

**题目:**给你两个有序整数数组 nums1 和 nums2,请你将 nums2 合并到 nums1 中,使 nums1 成为一个有序数组。
说明:
初始化 nums1 和 nums2 的元素数量分别为 m 和 n 。
你可以假设 nums1 有足够的空间(空间大小大于或等于 m + n)来保存 nums2 中的元素。
示例:
输入:
nums1 = [1,2,3,0,0,0], m = 3
nums2 = [2,5,6], n = 3
输出: [1,2,2,3,5,6]

考察:数组,数组小应用,有序数组,归并排序的思想
思路:题目的本质是将数组nums2中的元素,插入到nums1中,并返回插入后的有序的数组nums1.
题目中要求将nums1在变成有序数组,并有提示nums1足够长>=m+n,且本题中的nums1与2都是升序数组,从小到大排序,可以理解为从数组末尾开始找,找到最大,并将其依次插入到nums1中,同时下标向前移动一位。
最后的新数组nums1,相当于长度为m+n的一个新数组。

var merge=function(nums1,m,nums2,n){
	var k=m+n-1;//新数组nums1的末尾
	var i=m-1,j=n-1; //分别定位到给定数组nums1和nums2的末尾
	while(i>=0&&j>=0){
		if(nums2[j]>=nums1[i]){
			nums1[k]=nums2[j];
			j--;
		}else{
			nums1[k]=nums1[i];
			i--;
		}
		k--;
	}
	while(j>=0){
		nums1[k]=nums2[j];
		j--;
		k--;
	}
	return nums1;
	
}

**

归并排序:

**
归并排序是用分治思想,分治模式在每一层递归上有三个步骤

  • 分解(Divide):将n个元素分成个含n/2个元素的子序列。
  • 解决(Conquer):用合并排序法对两个子序列递归的排序。
  • 合并(Combine):合并两个已排序的子序列已得到排序结果。
    实现逻辑:
    ① 申请空间,使其大小为两个已经排序序列之和,该空间用来存放合并后的序列
    ② 设定两个指针,最初位置分别为两个已经排序序列的起始位置
    ③ 比较两个指针所指向的元素,选择相对小的元素放入到合并空间,并移动指针到下一位置
    ④ 重复步骤③直到某一指针到达序列尾
    ⑤ 将另一序列剩下的所有元素直接复制到合并序列尾

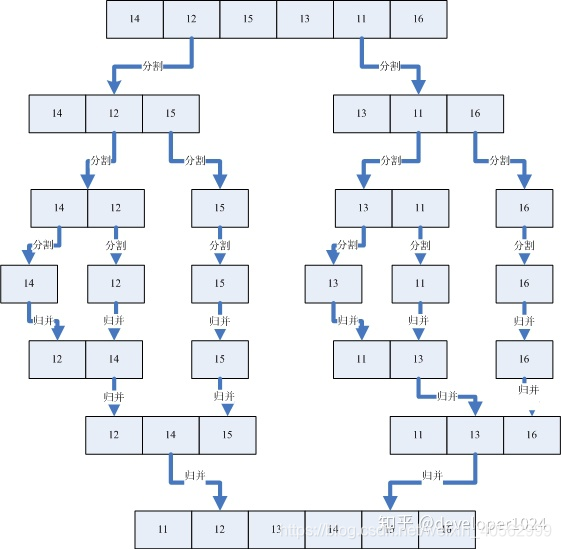
以一组无序数列{14,12,15,13,11,16}为例分解说明,如下图所示:
在这里插入图片描述
上图中首先把一个未排序的序列从中间分割成2部分,再把2部分分成4部分,依次分割下去,直到分割成一个一个的数据,再把这些数据两两归并到一起,使之有序,不停的归并,最后成为一个排好序的序列。

评论
添加红包

请填写红包祝福语或标题

红包个数最小为10个

红包金额最低5元

当前余额3.43前往充值 >
需支付:10.00
成就一亿技术人!
领取后你会自动成为博主和红包主的粉丝 规则
hope_wisdom
发出的红包
实付
使用余额支付
点击重新获取
扫码支付
钱包余额 0

抵扣说明:

1.余额是钱包充值的虚拟货币,按照1:1的比例进行支付金额的抵扣。
2.余额无法直接购买下载,可以购买VIP、付费专栏及课程。

余额充值