I have 2 lists tab_x (containe the values of x) and tab_z (containe the values of z) which have the same length and a value of y.
I want to plot a 3D curve which is colored by the value of z. I know it's can be plotted as a 2D plot but I want to plot a few of these plot with different values of y to compare so I need it to be 3D.
My tab_z also containe negatives values
I've found the code to color the curve by time (index) in this question but I don't know how to transforme this code to get it work in my case.
Thanks for the help.
I add my code to be more specific:
fig8 = plt.figure()
ax8 = fig8.gca(projection = '3d')
tab_y=[]
for i in range (0,len(tab_x)):
tab_y.append(y)
ax8.plot(tab_x, tab_y, tab_z)
I have this for now

I've tried this code
for i in range (0,len(tab_t)):
ax8.plot(tab_x[i:i+2], tab_y[i:i+2], tab_z[i:i+2],color=plt.cm.rainbow(255*tab_z[i]/max(tab_z)))
A total failure:

解决方案
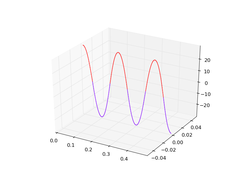
Your second attempt almost has it. The only change is that the input to the colormap cm.jet() needs to be on the range of 0 to 1. You can scale your z values to fit this range with Normalize.
import numpy as np
from matplotlib import pyplot as plt
from mpl_toolkits.mplot3d import Axes3D
from matplotlib import colors
fig = plt.figure()
ax = fig.gca(projection='3d')
N = 100
y = np.ones((N,1))
x = np.arange(1,N + 1)
z = 5*np.sin(x/5.)
cn = colors.Normalize(min(z), max(z)) # creates a Normalize object for these z values
for i in xrange(N-1):
ax.plot(x[i:i+2], y[i:i+2], z[i:i+2], color=plt.cm.jet(cn(z[i])))
plt.show()

本文介绍如何使用Python绘制带有颜色渐变的3D曲线。通过调整颜色映射范围并利用Normalize对象来确保颜色映射正确地应用于曲线上的z值。最终实现了一种能够根据不同z值显示不同颜色的3D曲线绘制方法。
758

被折叠的 条评论
为什么被折叠?



