前言
课设设计作品,参考了网上很多资料和实例,整了一个功能齐全的播放器
发上来供大家借鉴学习,如果大家能继续改进就再好不过了。
实验目的:
- 学会如何使用 MediaPlayer 等媒体播放组件。
- 学会如何进行数据保存。
总体设计
设计介绍:
综合运用UI界面设计、数据存储、Activity(活动)、Service(服务)、MediaPlayer、ListView、RecyclerView等知识,设计开发一款具有音乐列表的音乐播放器。
设计步骤:

音乐播放器功能模块:
- 播放列表:能够读取手机中的音频文件,建立播放列表。
- 播放控制:能够对播放进行控制,能够开始/继续播放、暂停播放、上一
首、下一首、单曲循环、列表播放,并能根据进度条自由选择播放进度。 - 播放历史:能够存储已播放过的历史,并能够清空历史。
- 歌单操作:能够在歌单页面建立额外的自定义歌单,并能够选择歌曲添加其中,并能够移除歌曲,删除歌单。
- 侧边栏:作为拓展辅助功能,方便操作,方便以后扩充。
- 搜索栏:根据所在页面,能够在搜索栏搜索需要的对象。
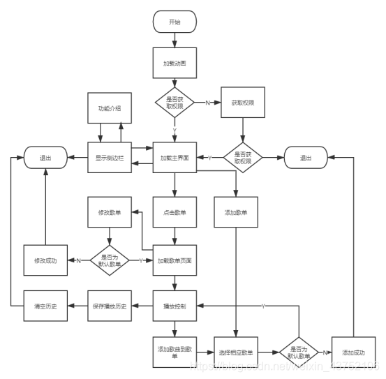
详细设计
程序流程:

扫描功能
歌曲JavaBean数据库文件Song.java,主要存储数据如下
public class Song implements Serializable {
//javabean数据库
public String id; //歌曲id
public String song; //歌曲名称
public String singer; //歌手名称
public String album; //专辑名称
public long duration; //歌曲时长
public String path; //歌曲路径
public long size;//大小
扫描本地歌曲对应文件:MusicUtils.java
public class MusicUtils {
// 扫描系统里面的音频文件,返回一个list集合
public static List<Song> getMusicData(Context context) {
List<Song> list = new ArrayList<Song>();
// 查询曲库
//Cursor 提供遍历查询结果的方法//getcontentresolver访问数据//
Cursor cursor = context.getContentResolver().query(MediaStore.Audio.Media.EXTERNAL_CONTENT_URI, null, null,null, MediaStore.Audio.AudioColumns.IS_MUSIC);
int id=-1;
if (cursor != null) {
//查询结果非空 {
while (cursor.moveToNext()) {
//循环查询数据库
Song song = new Song();//获取相应的属性值
song.duration = cursor.getInt(cursor.getColumnIndexOrThrow(MediaStore.Audio.Media.DURATION));
song.size = cursor.getLong(cursor.getColumnIndexOrThrow(MediaStore.Audio.Media.SIZE));
if (song.duration>30*1000&&song.size > 1000 * 800) {
song.song = cursor.getString(cursor.getColumnIndexOrThrow(MediaStore.Audio.Media.DISPLAY_NAME));
//获取列,getColumnIndexOrThrow如果没找到该列名,会抛出IllegalArgumentExceptio异常
song.singer = cursor.getString(cursor.getColumnIndexOrThrow(MediaStore.Audio.Media.ARTIST));
song.path = cursor.getString(cursor.getColumnIndexOrThrow(MediaStore.Audio.Media.DATA));
song.album = cursor.getString(cursor.getColumnIndex(MediaStore.Audio.Media.ALBUM));
//获取相应的的属性值
if (song.song.contains(".mp3")) {
//分离文件格式后缀
String[] str = song.song.split(".mp3");
song.song = str[0];
}
if (song.song.contains(".ogg")) {
//分离文件格式后缀
String[] str = song.song.split(".ogg");
song.song = str[0];
}
if (song.song.contains(".flav")) {
//分离文件格式后缀
String[] str = song.song.split(".flav");
song.song = str[0];
} //分离后缀
if (song.song.contains("-")) {
//用-分离歌名和歌手
String[] str = song.song.split("-");
song.singer = str[0];
song.song = str[1];
}
++id;
String sid = String.valueOf(id+1);
song.id=sid;
list.add(song);//添加到表中
}
}
cursor.close();// 释放资源
}
return list;
}
歌曲列表功能
音频数据适配器MyAdapter.java,将扫描到的音频文件进行数据适配,关键代码:
public void onBindViewHolder(@NonNull LocalMusicViewHolder holder, final int position) {
Song musicBean = mDatas.get(position);
if (musicBean != null) {
//非空判断,防止报错
holder.idTv.setText(musicBean.getId());
holder.songTv.setText(musicBean.getSong());
holder.singerTv.setText(musicBean.getSinger());
holder.albumTv.setText(musicBean.getAlbum());
//转换时间格式
SimpleDateFormat sdf = new SimpleDateFormat("mm:ss");
String time = sdf.format(new Date(musicBean.getDuration()));
holder.timeTv.setText(time);
holder.itemView.setOnClickListener(new View.OnClickListener() {
@Override
public void onClick(View v) {
onItemClickListener.OnItemClick(v, position);
}
});
}
}
class LocalMusicViewHolder extends RecyclerView.ViewHolder{
TextView idTv,songTv,singerTv,albumTv,timeTv;
public LocalMusicViewHolder(View itemView) {
super(itemView);
idTv = itemView.findViewById(R.id.music_num);//id
songTv = itemView.findViewById(R.id.music_song);//歌名
singerTv = itemView.findViewById(R.id.music_singer);//歌手
albumTv = itemView.findViewById(R.id.music_album);//专辑
timeTv = itemView.findViewById(R.id.music_duration);//时长
}
}
其中的id对应布局文件item_song.xml中的控件,布局效果如下

在MusicListActivity(歌曲列表Activity)初始化控件后再初始化数据。
初始化数据函数initData():
public static List<Song> list;
list = new ArrayList<>();//歌单数组
list.addAll(sheet.getList());
adapter = new MyAdapter(this,list);// 创建适配器对象
musicRv.setAdapter(adapter);
//musicRV为对应布局文件activity_music_list.xml中的RecyclerView控件的id
//设置布局管理器
LinearLayoutManager layoutManager = new LinearLayoutManager(this, LinearLayoutManager.VERTICAL, false);
musicRv.setLayoutManager(layoutManager);
adapter.notifyDataSetChanged();
播放控制功能
服务类:MusicService.java 包含与播放有关的函数,关键代码:
public class MyBinder extends Binder {
public boolean setDatas(List<Song> musicBeans){
//获取歌曲列表list
Log.d("MusicService----0----", "setDatas");
mDatas = musicBeans;
musicDataSize = mDatas.size();
return true;
}
public void setMusic(int Id){
Log.d("MusicService----1----", "setMusic");
//重置播放
mediaPlayer.reset();
//进度记录清零
pausePosition=0;
//设置新的音乐
music_Id=Id;
Song musicBean = mDatas.get(music_Id);
try {
//设置信息
path = musicBean.getPath();
mediaPlayer.setDataSource(path);
music_song = musicBean.getSong();
music_singer = musicBean.getSinger();
music_duration = (int) musicBean.getDuration();
// music_num=musicBean.getNum();
//调用意图服务,更新activity内容
Intent intentInfo = new Intent("com.example.musicapplication.intentService");
intentInfo.setPackage(getPackageName());
intentInfo.putExtra("music_id", music_Id);
intentInfo.putExtra("music_song", music_song);
intentInfo.putExtra("music_singer", music_singer);
intentInfo.putExtra("music_duration", music_duration);
// intentInfo.putExtra("music_duration", music_num);
startService(intentInfo);
myBinder.playMusic();
} catch (IOException e) {
e.printStackTrace();
}
}
public void playMusic() {
/* 播放音乐的函数*/
Log.d("MusicService----2----", "playMusic");
if (mediaPlayer != null && !mediaPlayer.isPlaying()) {
if (pausePosition == 0) {
try {
mediaPlayer.prepare();
mediaPlayer.start();
playState=false;
} catch (IOException e)

本文详细介绍了一款功能丰富的音乐播放器的设计与实现过程,包括总体设计思路、具体功能模块如歌曲列表、播放控制等的设计与实现细节。
最低0.47元/天 解锁文章
1806

被折叠的 条评论
为什么被折叠?



