图解java.util.concurrent并发包源码系列——LongAdder
往期文章:
- 人人都能看懂的图解java.util.concurrent并发包源码系列 ThreadPoolExecutor线程池
- 图解java.util.concurrent并发包源码系列,原子类、CAS、AtomicLong、AtomicStampedReference一套带走
上一次讲到如果我们高并发写的情况下使用原子类,比如AtomicLong,会存在大量的CAS更新失败,导致CPU一直空转。

要解决这种情况,我们可以使用LongAdder,本篇文章将会对LongAdder的作用、特点、原理以及源码等内容进行阐述。
LongAdder的作用和特点
LongAdder也是并发包里面的一个原子类,与AtomicLong同样位于java.util.concurrent.atomic这个包路径下。LongAdder与AtomicLong一样具有对一个变量进行原子更新的能力,而LongAdder与AtomicLong的不同之处在于LongAdder可以解决AtomicLong在高并发写的情况下大量CAS更新失败的问题。之所以AtomicLong会在高并发写的情况下大量的CAS更新失败,是因为AtomicLong内部只有一个变量,所有的线程都要竞争修改这个变量,因此在高并发写的情况下冲突就会很严重。于是LongAdder将原先的一个变量拆成了多份,提升了并发度,类似于分段的思想。
LongAdder的原理
LongAdder通过把一个变量拆成多份,从而降低并发写冲突。首先LongAdder有一个base变量,在并发写冲突不高的情况下,每一个线程过来,都会去更新这个base变量,一旦并发写冲突特别严重,此时CAS修改base变量会失败,那这种情况怎么办呢?

LongAdder还有一个Cell数组,每个Cell对象里面都有一个value变量,当并发写冲突非常严重,CAS修改base变量失败时,线程会转而去修改某个Cell数组里面的value变量,此时会为当前线程分配一个随机值probe,然后通过“probe & (Cell数组长度 - 1)”计算得出Cell数组下标,通过CAS更新该Cell对象里面的value值。

通过把原先AtomicLong的一个value变量,拆分成了一个base变量加一个Cell数组,提升了并发度,降低了并发写冲突的概率。
但是正因为做了变量拆分,所以当我们要获取LongAdder的值时,LongAdder就要做累加操作,把base和Cell数组里面所有Cell对象的value值相加,如果此时有别的线程对LongAdder进行写操作,那么就得到的值就不准确。
LongAdder源码
核心的成员变量
/**
* Cell数组
*/
transient volatile Cell[] cells;
/**
* 没有并发写冲突时会更新base值
*/
transient volatile long base;
/**
* 自旋锁(通过CAS锁定),在调整cells大小或创建Cell时使用。
*/
transient volatile int cellsBusy;
三个重要的成员变量:

- base:base值,会在LongAdder没有并发写冲突的情况下通过CAS更新
- cells:Cell数组,在LongAdder并发写冲突严重的情况下,CAS更新base值会失败,此时线程会被分配一个Cell对象,通过CAS更新该Cell对象的value值
- cellsBusy:自旋锁,当需要创建Cell数组cells或者Cell数组扩容时,要加自旋锁,防止并发创建Cells数组或扩容
add方法
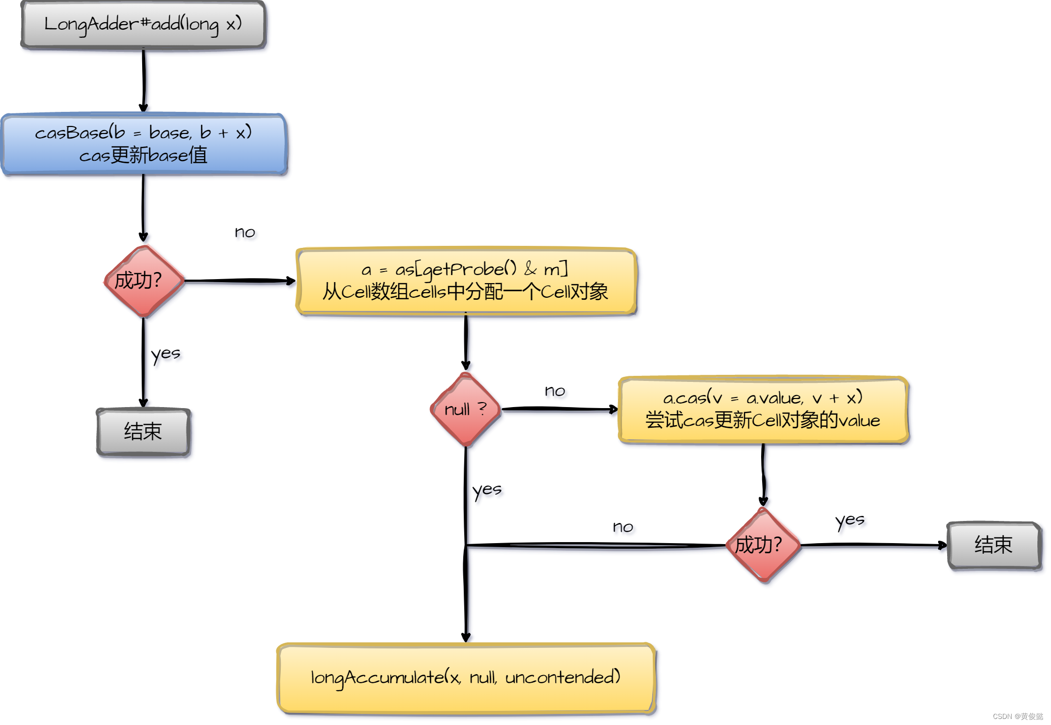
LongAdder的add方法接收一个long类型参数,会累加到LongAdder当中。
public void add(long x) {
Cell[] as; long b, v; int m; Cell a;
// casBase(b = base, b + x) 就是先尝试通过CAS更新base值,更新成功就不会进这个if分支
if ((as = cells) != null || !casBase(b = base, b + x)) {
boolean uncontended = true;
if (as == null || (m = as.length - 1) < 0 ||
// as[getProbe() & m] 就是给当前线程分配到的Cell对象,getProbe是获取一个随机值
(a = as[getProbe() & m]) == null ||
// a.cas(v = a.value, v + x))就是CAS更新分配到的Cell对象的value值
!(uncontended = a.cas(v = a.value, v + x)))
// 到这里,要么就是分配到的Cell对象是个null,要么就是CAS更新Cell对象也不成功
longAccumulate(x, null, uncontended);
}
}
用一张图表示上面这一段代码的流程:

首先会调用 casBase(b = base, b + x) 尝试通过CAS更新base值:
final boolean casBase(long cmp, long val) {
return UNSAFE.compareAndSwapLong(this, BASE, cmp, val);
}
casBase这个方法通过Unsafe这个类的compareAndSwapLong这个方法,更新base值,底层通过一条“Lock cmpxchg”汇编指令,调用到CPU的CAS指令,在硬件级别提供原子性保障。
如果CAS更新base值失败,那么接下来就要从Cell数组中给当前线程分配一个Cell对象,让当前线程尝试CAS更新Cell对象里面的value值。给当前线程分配Cell,首先要取得一个随机值,getProbe()这个方法就是获取一个随机值,然后通过 a = as[getProbe() & m] 取得Cell对象,as就是Cell对象数组cells,m是Cell数组的长度减一,取得一个Cell对象a,通过 a.cas(v = a.value, v + x) 使用CAS的方式尝试更新Cell对象的value值。
如果CAS更新Cell对象的value值也不成功,说明此时并发写冲突非常严重,那就要调用longAccumulate方法作进一步处理了。
longAccumulate方法
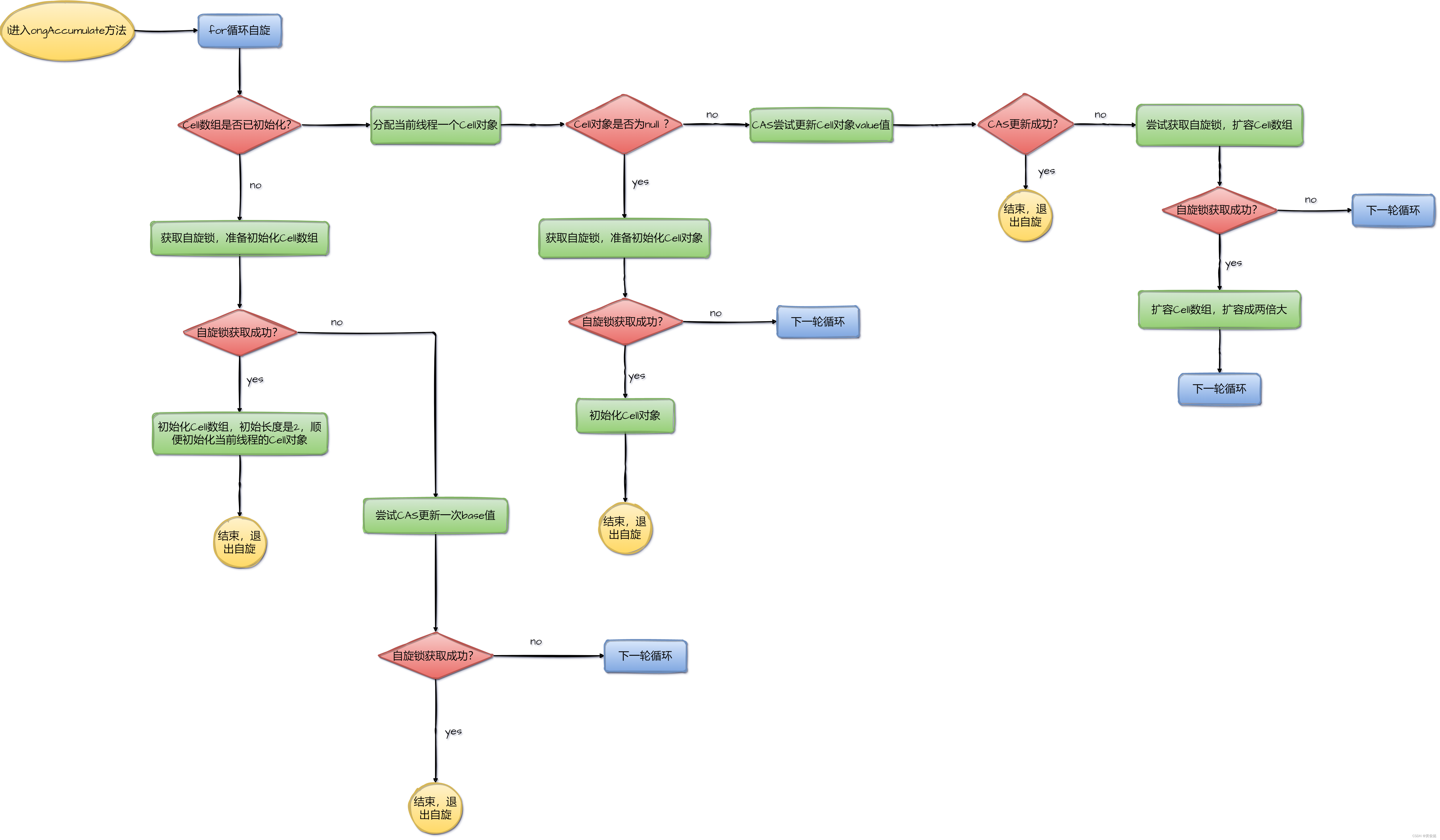
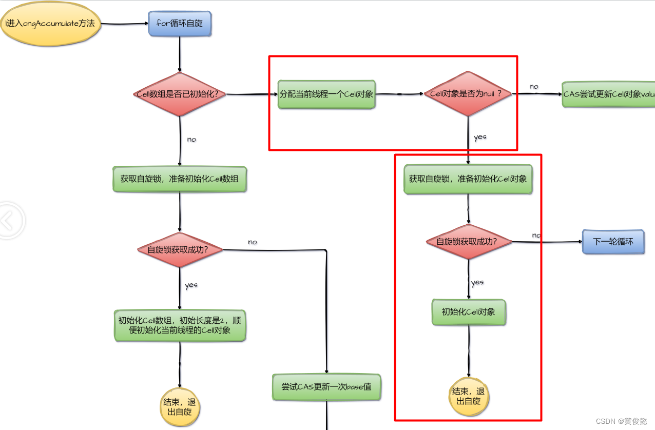
longAccumulate方法比较复杂,我们先不看代码,先看一张图,对这个方法的流程有一个大体的印象。

整个longAccumulate方法,就是一个自旋。

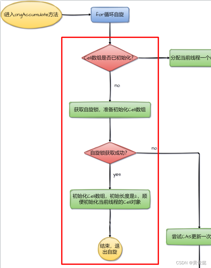
for循环里面,首先会判断Cell是否已初始化,如果未初始化,要先初始化Cell数组。那么会尝试获取执行锁并初始化Cell数组,如果获取自旋锁成功,那么初始化Cell数组长度为2,然后会顺便初始化当前线程对应的Cell对象,然后就会退出for循环,这一路顺利下来的话就结束了。

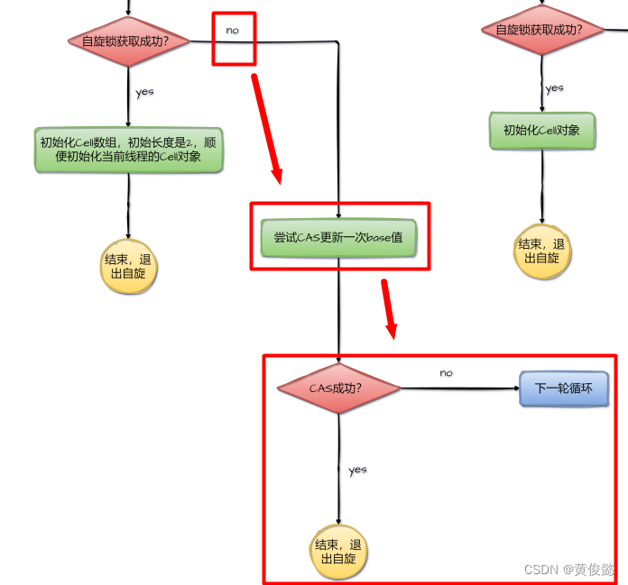
如果Cell数组未初始化,但是又获取不到自旋锁呢?那就尝试CAS更新一次base值,如果成功就退出for循环,如果不成功则进入下一轮循环。

如果Cell数组已经初始化了,那么会给当前线程分配一个Cell对象。如果该Cell对象为null,则当前线程尝试获取自旋锁,获取自旋锁成功,则初始化Cell对象,然后退出自旋,方法结束。

如果该Cell对象为null,当前线程尝试获取自旋锁不成功,则进入下一轮循环。

如果Cell对象不为null,则尝试CAS更新Cell对象value值,更新成功则退出循环,方法结束。

如果CAS更新失败,则要扩容Cell数组。当前线程会尝试获取自旋锁,获取自旋锁成功则扩容Cell数组为原数组长度的两倍大,然后进入下一轮循环;获取自旋锁不成功着直接进入下一轮循环。

下面就是longAccumulate方法的代码:
final void longAccumulate(long x, LongBinaryOperator fn,
boolean wasUncontended) {
int h;
// 获取当前线程的随机值
if ((h = getProbe()) == 0) {
ThreadLocalRandom.current();
h = getProbe();
wasUncontended = true;
}
boolean collide = false;
// 自旋
for (;;) {
Cell[] as; Cell a; int n; long v;
// 判断Cell数组是否已初始化
if ((as = cells) != null && (n = as.length) > 0) {
// as[(n - 1) & h] 重新给当前线程分配一个Cell对象,然后判断该Cell对象是否为null,为null进入if分支
if ((a = as[(n - 1) & h]) == null) {
// 进入当前if分支,说明分配给当前线程的Cell对象为null,需要初始化Cell对象
if (cellsBusy == 0) {
// 创建Cell对象
Cell r = new Cell(x);
// 首先要获取自旋锁cellsBusy
if (cellsBusy == 0 && casCellsBusy()) {
// 获取cellsBusy自旋锁成功
boolean created = false;
try {
Cell[] rs; int m, j;
// 这里再判断一次Cell对象是否为null,相当于是双重检测锁
if ((rs = cells) != null &&
(m = rs.length) > 0 &&
rs[j = (m - 1) & h] == null) {
// 赋值
rs[j] = r;
created = true;
}
} finally {
// 释放自旋锁
cellsBusy = 0;
}
if (created)
// 初始化Cell对象成功,退出循环
break;
continue;
}
}
collide = false;
}
else if (!wasUncontended)
wasUncontended = true;
// 进入下面这个else if分支,就是分配给当前线程的Cell对象不为null,那么可以尝试一次CAS
else if (a.cas(v = a.value, ((fn == null) ? v + x :
fn.applyAsLong(v, x))))
break;
else if (n >= NCPU || cells != as)
collide = false;
else if (!collide)
collide = true;
// 进入下面这个else if分支,说明CAS更新Cell对象的value值又不成功,并发冲突太严重,那就扩容Cell数组,casCellsBusy()是获取自旋锁
else if (cellsBusy == 0 && casCellsBusy()) {
try {
if (cells == as) {
// 扩容成原数组长度的两倍大
Cell[] rs = new Cell[n << 1];
for (int i = 0; i < n; ++i)
rs[i] = as[i];
cells = rs;
}
} finally {
// 释放自旋锁
cellsBusy = 0;
}
collide = false;
continue;
}
h = advanceProbe(h);
}
else if (cellsBusy == 0 && cells == as && casCellsBusy()) {
// 进入这个分支,说明Cell数组还未初始化,而且也没有其他线程对Cell数组进行初始化
boolean init = false;
try {
if (cells == as) {
// 初始化Cell数组,初始长度为2
Cell[] rs = new Cell[2];
// 顺便初始化当前线程的Cell对象
rs[h & 1] = new Cell(x);
cells = rs;
init = true;
}
} finally {
// 释放自旋锁
cellsBusy = 0;
}
if (init)
break;
}
// Cell数组未初始化,也获取不到自旋锁,那就尝试一次CAS更新base值
else if (casBase(v = base, ((fn == null) ? v + x :
fn.applyAsLong(v, x))))
break;
}
}
sum方法
public long sum() {
Cell[] as = cells; Cell a;
// base值赋值到sum
long sum = base;
if (as != null) {
// 遍历每一个Cell,value值累加到sum
for (int i = 0; i < as.length; ++i) {
if ((a = as[i]) != null)
sum += a.value;
}
}
// 返回sum
return sum;
}
LongAdder没有get方法,取而代之的是一个sum方法,也说明了获取LongAdder里面的值不像AtomicLong那样可以直接拿,而是要把所有值累加后再返回。如果中间有线程进行更新,那么返回的值就不准确,这也是使用LongAdder时要考虑的一个问题。

LongAdder是Java并发包中的一个类,用于解决AtomicLong在高并发写时的性能问题。它通过将变量拆分为base和多个Cell,降低了并发写冲突,提高了并发性能。在添加值时,首先尝试CAS更新base,失败则更新Cell数组。当需要获取总和时,LongAdder会累加base和所有Cell的值,可能在并发环境下不精确。
1514

被折叠的 条评论
为什么被折叠?



