普中51-单核-A2
STC89C52
Keil uVision V5.29.0.0
PK51 Prof.Developers Kit Version:9.60.0.0
源码
移植时主要只修改Tube_Num数量、位选函数Tube_Choose()和单个数码管写入函数Singe_Tube_Write()即可。
数码管基础知识见【51单片机快速入门指南】2.1:数码管显示数字、小数 (科学计数法)
stdint.h内容见【51单片机快速入门指南】一、基础知识和工程创建
Tube.c
#include <REGX52.H>
#include "intrins.h"
#include "stdint.h"
#include "Tube.h"
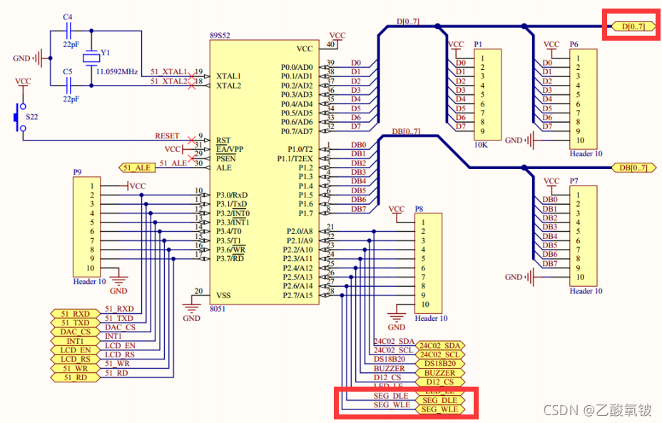
#define Tube_Port P0
#define Tube_Num 8
sbit Tube_A0 = P2^2;
sbit Tube_A1 = P2^3;
sbit Tube_A2 = P2^4;
//位选
void Tube_Choose(uint8_t num)
{
Tube_A0 = (num & 1);
Tube_A1 = (num & 2) >> 1;
Tube_A2 = (num & 4) >> 2;
}
//显示的延时 400us @11.0592MHz
void LED_Tube_Delay()
{
unsigned char i;
_nop_();
i = 181;
while (--i);
}
//单个数码管写入数据
void Singe_Tube_Write(uint8_t Data)
{
Tube_Port = Data;
}
code uint8_t Error_Codes[]=
{
Tube_Code_E,
Tube_Code_r,
Tube_Code_r,
Tube_Code_o,
Tube_Code_r
};
int32_t Pow10(int32_t Pow)
{
int32_t output = 1;
while (Pow--)
output *= 10;
return output;
}
code uint8_t Tube_Codes_0ToF[] =
{
Tube_Code_0,
Tube_Code_1,
Tube_Code_2,
Tube_Code_3,
Tube_Code_4,
Tube_Code_5,
Tube_Code_6,
Tube_Code_7,
Tube_Code_8,
Tube_Code_9,
Tube_Code_A,
Tube_Code_b,
Tube_Code_C,
Tube_Code_d,
Tube_Code_E,
Tube_Code_F
};
//显示整数
void Display_Int(int32_t Num)
{
int8_t i = 0;
uint8_t DisplayNum = 0;
char Tube_Double_Buffer[Tube_Num] = {0};
uint8_t Sign_Flag = 0;
if(Num >= Pow10(Tube_Num) - 1 || Num <= -(Pow10(Tube_Num - 1) - 1))
{
for(i = Tube_Num - 1; i >= 0; --i)
{
Singe_Tube_Write(Tube_Code_NULL); //消隐
Tube_Choose(i);
if(Tube_Num - 1 - i < sizeof(Error_Codes))
Singe_Tube_Write(Error_Codes[Tube_Num - 1 - i]); //显示
else
Singe_Tube_Write(Tube_Code_NULL);
LED_Tube_Delay();
}
return;
}
else
{
if(Num < 0)
{
Sign_Flag = 1;
Num = -Num;
}
for(i = 0; i < Tube_Num; ++i)
{
DisplayNum = Num % 10;
if(Num == 0 && i != 0)
{
if(Sign_Flag)
{
Tube_Double_Buffer[i] = Tube_Code_Negative_Sign; //负号
Sign_Flag = 0;
}
else
Tube_Double_Buffer[i] = Tube_Code_NULL;
}
else
Tube_Double_Buffer[i] = Tube_Codes_0ToF[DisplayNum];
Num /= 10;
}
for(i = 0; i < Tube_Num; ++i)
{
Singe_Tube_Write(Tube_Code_NULL); //消隐
Tube_Choose(i);
Singe_Tube_Write(Tube_Double_Buffer[i]); //显示
LED_Tube_Delay();
}
return;
}
}
//显示小数
void Display_Double(double Num)
{
int8_t i = 0;
int8_t j = 0;
uint8_t DisplayNum = 0;
int32_t Int;
int8_t Int_Flag;
double Double;
char Tube_Double_Buffer[Tube_Num] = {0};
if(Num >= Pow10(Tube_Num) - 1 || Num <= -(Pow10(Tube_Num - 1) - 1))
{
for(i = Tube_Num - 1; i >= 0; --i)
{
Singe_Tube_Write(Tube_Code_NULL); //消隐
Tube_Choose(i);
if(Tube_Num - 1 - i < sizeof(Error_Codes))
Singe_Tube_Write(Error_Codes[Tube_Num - 1 - i]); //显示
else
Singe_Tube_Write(Tube_Code_NULL);
LED_Tube_Delay();
}
return;
}
else
{
if(Num < 0)
{
Tube_Double_Buffer[Tube_Num - 1] = Tube_Code_Negative_Sign; //负号
Num = -Num;
}
Int = (int32_t)Num;
Double = Num - Int;
for (j = 0; Int >= Pow10(j); ++j);
for(i = Tube_Num - 1 - (Tube_Double_Buffer[Tube_Num - 1] == Tube_Code_Negative_Sign), Int_Flag = 1; i >= 0; --i)
{
if(Int_Flag)
if(Int)
for(; j; --j, --i)
{
Tube_Double_Buffer[i] = Tube_Codes_0ToF[Int / Pow10(j - 1)];
Int %= Pow10(j - 1);
if (j == 1)
{
--j;
Tube_Double_Buffer[i--] |= Tube_Code_Dot;
Int_Flag = 0;
break;
}
}
else
{
Tube_Double_Buffer[i--] = Tube_Codes_0ToF[0] | Tube_Code_Dot;
Int_Flag = 0;
}
Double *= 10;
Tube_Double_Buffer[i] = (uint8_t)(Double + (i == 0) * 0.5); //末位四舍五入
Double -= (int)Tube_Double_Buffer[i];
Tube_Double_Buffer[i] = Tube_Codes_0ToF[Tube_Double_Buffer[i]];
}
for(i = 0; i < Tube_Num; ++i)
{
Singe_Tube_Write(Tube_Code_NULL); //消隐
Tube_Choose(i);
Singe_Tube_Write(Tube_Double_Buffer[i]); //显示
LED_Tube_Delay();
}
return;
}
}
//显示数字
void Display_Num(double Num)
{
if(Num == (int32_t)Num)
Display_Int((int32_t)Num);
else
Display_Double(Num);
return;
}
Tube.h
#ifndef TUBE_H_
#define TUBE_H_
#define Tube_Code_NULL 0x00
#define Tube_Code_0 0x3f
#define Tube_Code_1 0x06
#define Tube_Code_2 0x5b
#define Tube_Code_3 0x4f
#define Tube_Code_4 0x66
#define Tube_Code_5 0x6d
#define Tube_Code_6 0x7d
#define Tube_Code_7 0x07
#define Tube_Code_8 0x7f
#define Tube_Code_9 0x6f
#define Tube_Code_A 0x77
#define Tube_Code_b 0x7c
#define Tube_Code_C 0x39
#define Tube_Code_c 0x58
#define Tube_Code_d 0x5e
#define Tube_Code_E 0x79
#define Tube_Code_F 0x71
#define Tube_Code_G 0x3d
#define Tube_Code_H 0x76
#define Tube_Code_I 0x30
#define Tube_Code_i 0x10
#define Tube_Code_J 0x0e
#define Tube_Code_K 0x7a
#define Tube_Code_L 0x38
#define Tube_Code_M 0x55
#define Tube_Code_n 0x54
#define Tube_Code_o 0x5c
#define Tube_Code_P 0x73
#define Tube_Code_q 0x67
#define Tube_Code_r 0x50
#define Tube_Code_S 0x64
#define Tube_Code_t 0x78
#define Tube_Code_U 0x3e
#define Tube_Code_u 0x1c
#define Tube_Code_v 0x62
#define Tube_Code_W 0x6a
#define Tube_Code_X 0x36
#define Tube_Code_y 0x6e
#define Tube_Code_Z 0x49
#define Tube_Code_Dot 0x80
#define Tube_Code_Negative_Sign 0x40
void Display_Int(int32_t Num);
void Display_Double(double Num);
void Display_Num(double Num);
#endif
main.c
#include <REGX52.H>
#include "intrins.h"
#include "stdint.h"
#include "Tube.h"
void main(void)
{
while(1)
{
Display_Num(-235);
}
}
效果
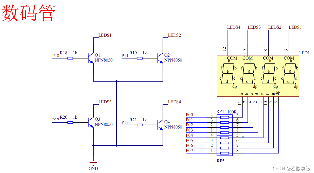
8位数码管


#define Tube_Port P0
#define Tube_Num 8
sbit Tube_A0 = P2^2;
sbit Tube_A1 = P2^3;
sbit Tube_A2 = P2^4;
//位选
void Tube_Choose(uint8_t num)
{
Tube_A0 = (num & 1);
Tube_A1 = (num & 2) >> 1;
Tube_A2 = (num & 4) >> 2;
}
//显示的延时 400us @11.0592MHz
void LED_Tube_Delay()
{
unsigned char i;
_nop_();
i = 181;
while (--i);
}
//单个数码管写入数据
void Singe_Tube_Write(uint8_t Data)
{
Tube_Port = Data;
}
正整数
while(1)
{
Display_Num(23333);
}

负整数
while(1)
{
Display_Num(-123456);
}

正小数
while(1)
{
Display_Num(1.23456);
}

负小数
while(1)
{
Display_Num(-45.678987);
}

6位数码管


#define Tube_Port P0
#define Tube_Num 6
sbit SEG_DLE = P2^6;
sbit SEG_WLE = P2^7;
//位选
void Tube_Choose(uint8_t num)
{
SEG_DLE = 0;
SEG_WLE = 1;
Tube_Port = ~(0x20 >> num);
SEG_WLE = 0;
}
//显示的延时 400us @11.0592MHz
void LED_Tube_Delay()
{
unsigned char i;
_nop_();
i = 181;
while (--i);
}
void Singe_Tube_Write(uint8_t Data)
{
SEG_DLE = 1;
SEG_WLE = 0;
Tube_Port = Data;
SEG_DLE = 0;
}
正整数
while(1)
{
Display_Num(23333);
}

负整数
while(1)
{
Display_Num(-12);
}

正小数
while(1)
{
Display_Num(1.23456);
}

负小数
while(1)
{
Display_Num(-45.678987);
}

4位数码管

#define Tube_Port P0
#define Tube_Num 4
sbit Tube_Y0 = P1^0;
sbit Tube_Y1 = P1^1;
sbit Tube_Y2 = P1^2;
sbit Tube_Y3 = P1^3;
//位选
void Tube_Choose(uint8_t num)
{
switch(num)
{
case 0:
Tube_Y0 = 1;
Tube_Y1 = 0;
Tube_Y2 = 0;
Tube_Y3 = 0;
break;
case 1:
Tube_Y0 = 0;
Tube_Y1 = 1;
Tube_Y2 = 0;
Tube_Y3 = 0;
break;
case 2:
Tube_Y0 = 0;
Tube_Y1 = 0;
Tube_Y2 = 1;
Tube_Y3 = 0;
break;
case 3:
Tube_Y0 = 0;
Tube_Y1 = 0;
Tube_Y2 = 0;
Tube_Y3 = 1;
break;
}
}
//显示的延时 1ms @12MHz
void LED_Tube_Delay()
{
unsigned char i, j;
i = 2;
j = 239;
do
{
while (--j);
} while (--i);
}
void Singe_Tube_Write(uint8_t Data)
{
Tube_Port = Data;
}
正整数
while(1)
{
Display_Num(233);
}

负整数
while(1)
{
Display_Num(-12);
}

正小数
while(1)
{
Display_Num(1.23456);
}

负小数
while(1)
{
Display_Num(-45.678987);
}


本文介绍了如何使用8位、6位和4位数码管在STC89C52单片机上分别显示正整数、负整数和小数,包括代码实现与基本原理。通过简单的修改位选函数和数码管写入函数,适用于不同位数的数码管显示。
2053

被折叠的 条评论
为什么被折叠?



