1、概念
状态迁移法主要关注在测试状态转移的正确性上面。对于一个有限状态机,通过测试验证其在给定的条件内是否能够产生需要的状态变化,有没有不可达的状态和非法的状态,是否可能产生非法的状态转移等。通过构造能导致状态迁移的事件,来测试状态之间的转换。
2、 应用范围
状态迁移法的思想是提供将多个状态的转换串起来进行测试的思路。该方法适合功能的状态比较多的情况下,需测试各种状态的转换,且这些状态转换的测试在实际工作中容易被遗漏。比如播放器、遥控按键等。
二、性能测试的目的
3、状态迁移法的步骤
分析需求,整理所有状态;
画出状态迁移图;
列出状态-事件表;
得到状态转换树(测试路径);
根据状态转换树得到测试用例
4、案例:
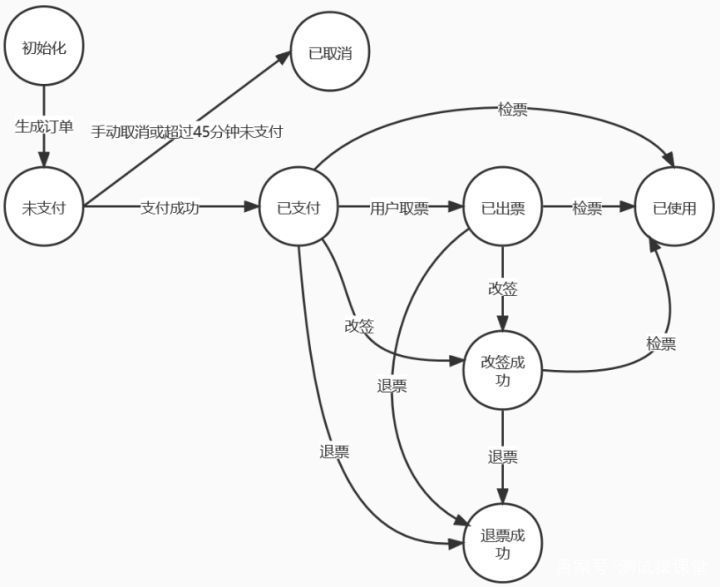
需求:通过某购票系统,顾客可以提前购买火车票,去到某地。
用户登录购票系统,选择出发地、目的地、出发日期,选择某趟车次点击”预定“,且填好订票人信息,点击提交订单;当前订单状态为”未支付“; 用户手动取消订单,车票状态更新为“已取消”; 45分钟内未支付,订单自动取消,车票状态为“已取消”;
用户支付车票,车票状态变为“已支付”;
用户到达车站通过自动取票机或售票窗口取票,车票状态为“已出票”;
在开车半小时前,可进行改签,改签成功,车票状态为“改签成功”;
已出票/已改签的车票检票登上火车后,车票状态变为“已使用”;
在开车半小时前,可进行退票,退票成功,车票状态为“退票成功”。
a、整理车票订单的所有状态:未支付、已取消、已支付、已出票、退票成功、改签成功、已使用b、画出状态迁移图:

编辑切换为居中添加图片注释,不超过 140 字(可选)c、列出状态-事件表:此项不是必须项,可依据实际情况跳过该步骤,直接得到状态转换树;

编辑切换为居中添加图片注释,不超过 140 字(可选)d、得到状态转换树(测试路径):

编辑切换为居中添加图片注释,不超过 140 字(可选)通过以上得到测试路径:
未支付–>已取消
未支付–>已支付–>已出票–>改签成功–>退票成功
未支付–>已支付–>已出票–>改签成功–>已使用
未支付–>已支付–>已出票–>退票成功
未支付–>已支付–>已出票–>已使用
未支付–>已支付–>改签成功–>退票成功
未支付–>已支付–>改签成功–>已使用
未支付–>已支付–>退票成功
未支付–>已支付–>已使用
e、根据状态转换树得到测试用例以上每条测试路径则为1条测试用例,把每条路径进行覆盖测试即可。对于状态转换有存在多个事件触发,覆盖多个事件的操作,比如“未支付–>已取消”这条测试路径,需要测试2种情况:1)用户手动取消车票订单 2)超过45分钟用户未支付,自动取消车票订单
5、总结
实际工作中,对于业务流程复杂的产品,不能很好地通过场景覆盖的方法进行用例设计时,可应用状态迁移法的思路,从业务的各种状态出发,并通过这些状态之间的切换条件串联起来进行测试覆盖,以此保证用例的高覆盖率。
最后:【可能给予你助力的视频教程】

这些资料,对于想从功能测试进阶到自动化测试的朋友来说应该是最全面最完整的备战仓库,这个仓库也陪伴我走过了最艰难的路程,希望也能帮助到你!凡事要趁早,特别是技术行业,一定要提升技术功底。希望对大家有所帮助,需要的小伙伴点击下方插件进群免费领取:
本文介绍状态迁移法的概念、应用范围及具体步骤,并通过一个购票系统的案例详细阐述如何使用状态迁移法设计测试用例,确保测试的高覆盖率。
3562

被折叠的 条评论
为什么被折叠?



