桃花同学
码龄4年
关注
提问 私信
  • 博客:27,421
    27,421
    总访问量
  • 12
    原创
  • 536,218
    排名
  • 26
    粉丝
  • 0
    铁粉

个人简介:管科小白,热爱建模

IP属地以运营商信息为准,境内显示到省(区、市),境外显示到国家(地区)
IP 属地:江苏省
  • 加入CSDN时间: 2021-01-25
博客简介:

weixin_54905771的博客

查看详细资料
个人成就
  • 获得25次点赞
  • 内容获得5次评论
  • 获得177次收藏
  • 代码片获得259次分享
创作历程
  • 1篇
    2023年
  • 2篇
    2022年
  • 9篇
    2021年
成就勋章
TA的专栏
  • 桃花同学的偶尔文艺
    1篇
兴趣领域 设置
  • 前端
    前端框架
  • 人工智能
    数据挖掘机器学习深度学习
  • 嵌入式
    单片机嵌入式实时数据库
创作活动更多

2024 博客之星年度评选报名已开启

博主的专属年度盛宴,一年仅有一次!MAC mini、大疆无人机、华为手表等精美奖品等你来拿!

去参加
  • 最近
  • 文章
  • 代码仓
  • 资源
  • 问答
  • 帖子
  • 视频
  • 课程
  • 关注/订阅/互动
  • 收藏
搜TA的内容
搜索 取消

留住春天计划

最近心血来潮想要用树脂做一些花朵的小挂饰,顺带计划再做一盏小灯吧。
原创
发布博客 2023.03.16 ·
172 阅读 ·
0 点赞 ·
0 评论 ·
0 收藏

讯飞API推荐:爬虫零基础也可以上手的服务器调用

之前在做一个教学赛的时候无意中发现了讯飞开放平台上的一系列云计算服务,使用下来非常好用,调用时需要写的代码量也很少,这里给大家分享一下。附一个链接:讯飞云平台我之前使用的是对于一个三万多评论的表格进行情感分析的API,这里就以这个API为例,介绍一下这个为小白服务的云计算平台使用方式。下图是我使用的接口API文档的开头部分:然后接口的说明:这里写过爬虫或者做后台的同学估计一眼就能明白,没有接触过的同学也没有关系,就直接看后面是怎么调接口的就可以了。(本质就是云计算,...
原创
发布博客 2022.01.23 ·
1690 阅读 ·
0 点赞 ·
0 评论 ·
4 收藏

对于神经网络的边缘计算以及嵌入式等应用

引言对于神经网络的边缘计算以及嵌入式等应用,目前市场的前景广阔;各个头部企业对于物联网的布局和国家工业2.0时代的到来,为神经网络在实地场景中的应用带来了更为可观的经济价值。而对于现有的神经网络进行压缩,从而实现在小型低功耗设备上边缘计算的应用,意义也变得更为深远。本文针对现有的常见神经网络压缩进行简单的概括和阐述,并在笔者的理解上对于未来神经网络的发展方向给出自己的看法。1.各种压缩方法概述1.1权重裁剪对于压缩模型而言,部分研究认为很多卷积核对于最终输出的贡献是较少的,通过一些...
原创
发布博客 2022.01.23 ·
2082 阅读 ·
1 点赞 ·
0 评论 ·
16 收藏

决策树的灵敏度分析

正在上传…重新上传取消对于这样的一棵决策树进行灵敏度分析,首先我们来寻找可以被分析的参数——我这里寻找了六个参数——第一次红白球在罐中的分别占比; 第二阶段红罐中的蓝绿占比; 第二阶段白罐中的蓝绿占比; 第一次参加支付的费用; 第二次参加支付的费用; 最后获得奖金的数量。我们对于每一变量在初始条件下,对于以下四个决策变量进行分析:第一次决策玩不玩(决策一) 抽到白球决定是不是继续玩(决策二) 抽到红球决定是不是继续玩(决策三) 对于期望收益(玩家)的影响
原创
发布博客 2021.11.17 ·
6357 阅读 ·
4 点赞 ·
0 评论 ·
25 收藏

对策论的蒙特卡洛求解方法

下给出一种算法,针对两人有限零和博弈——其实这种问题本质上是有一般性方程解法的,这里不做赘述——从另一个角度来看,蒙特卡洛解法似乎是将双方的同时博弈转化为一个一前一后的迭代过程。 下看一个田忌赛马的问题 田忌赛马是一个一般性 的 没有鞍点 的 两人有限零和博弈。 赢得矩阵如下...
原创
发布博客 2021.11.03 ·
451 阅读 ·
0 点赞 ·
0 评论 ·
2 收藏

2021国赛C题中一个分配运力的方法以及一种基于指数平滑的赋权方法

国赛总算结束了·······其实赛前准备了那么多模型,用上的基本没有几个——原本以为自己会用上某些高大上的算法,结局却是在原有的评价模型基础上修修改改,以及智慧地使用matlab进行“填表”·······hh开玩笑。楼主选择的是本次比赛的C题,讲真的,在不考虑这道开放性的题目它解的一个优劣的情况下(毕竟是很开放的一个题目,感觉很难给一个统一的标准),楼主觉得自己在做题的过程中两种有趣的算法是值得和大家探讨一下的。首先是C中第一问的评...
原创
发布博客 2021.09.14 ·
362 阅读 ·
1 点赞 ·
0 评论 ·
1 收藏

带有扰动项的马尔科夫链的matlab求解

这里给出一个带有扰动项的马尔科夫链问题,即每一次都可以采用不同的决策改变转移矩阵以及自身的收益矩阵,这里马尔科夫链就需要通过自后向前的递推得到每一步的最优策略这里需要对于之前的马尔科夫链的代码进行较大的改动,这里给出一种双层循环的写法,具体参考的式子如下(每一次循环判断策略数次的maxium)clc;clearticload homework2% S对应每一种状态所对应的策略数i=input('状态数');S=[2 2]; %%%%%对应不同状态所可以使用的策...
原创
发布博客 2021.09.08 ·
389 阅读 ·
0 点赞 ·
0 评论 ·
1 收藏

规划问题——尝试 非线性规划+部分整数决策变量 的求解

这里总结一下常用的规划模型的写法 以下内容包括 线性规划 整数规划 非线性规划 非线性+部分变量整数规划(这里尝试一种方法,如果有问题请大家指正)首先是简单的线性规划模型一般是使用下图这样的写法,使用 linprog 函数[x,fval]=linprog(f,A,b,Aeg,beg,lb,ub,x0) %x0对应着初值,f对应系数的列向量,这里求解的是标准型,即min 下方是<=号的约束条件f=[-4 3 2]'; A=[1 -2 2; 2 -1 -...
原创
发布博客 2021.09.08 ·
2652 阅读 ·
3 点赞 ·
0 评论 ·
6 收藏

梦一场——记自己昨夜的一场梦

昨晚的梦里,我遇见了她。 她就在我最熟悉的那个车站旁驻足,等着她自己的班车。 我又像往常一样,呼吸愈加急促地小跑过去,呼喊着她的名字。 她终于回头了,无奈地打量了我一番,长长地呼出了一口气:“其实我对你不感兴趣。” 可能是梦里的未卜先知吧,我竟丝毫不意外,依旧是温柔地凝视着她:“我知道。” 她又犹豫了一会儿,半晌说到:“我已经有自己喜欢的男生了。” ……… “我...
原创
发布博客 2021.09.06 ·
103 阅读 ·
0 点赞 ·
0 评论 ·
0 收藏

matlab求解动态规划

真的要开始动态规划了基础部分先看一下符号函数如何求值clc;clearsyms f x1 x2f=exp(-exp(-(x1+x2))) - x2*(1+x1^2);symvar(f) %该函数返回的是符号函数中的自变量g=matlabFunction(f);g(1,1)看下面这样的一个吃蛋糕问题这里感觉原先教材上的写法很繁琐,不如用非线性规划来做;有确切的状态转移方程,那非线性规划其实就是可以处理这种问题这里用线性规划求解以下这一题,附上中间引用的函数fu.
原创
发布博客 2021.09.05 ·
11130 阅读 ·
15 点赞 ·
5 评论 ·
120 收藏

图论基础----最大流,最短路

主要知识点来自清风建模,本文稍加总结在动态规划之前先回顾一下最短路问题的求法以及一个图的构建方法s = [9 9 1 1 2 2 2 7 7 6 6 5 5 4 ];t = [1 7 7 2 8 3 5 8 6 8 5 3 4 3 ];w = [4 8 3 8 2 7 4 1 6 6 2 14 10 9 ];G = digraph(s,t,w); %其实这一步储存的数据一个节点集合,一个赋权集合(n*3)plot(G, 'EdgeLabel', G.Edges.Weight,
原创
发布博客 2021.09.05 ·
1094 阅读 ·
0 点赞 ·
0 评论 ·
2 收藏

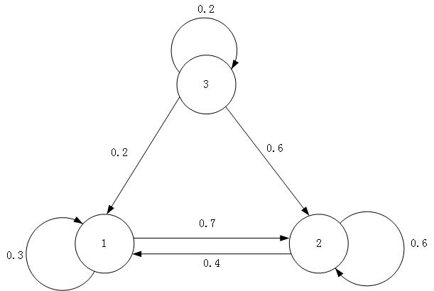
关于马尔科夫链的期望收益在matlab中的实现

关于马尔科夫链的期望收益在matlab中的实现的作业例题如下(from 天津大学 制造系统仿真)这里的R和P方针需要自己新定义变量下面给出matlab代码% P为转移矩阵,R为回报矩阵i=input('状态数');n=input('希望得到几期的收益');vExpect=[];%这里初始化第一行的期望收益for y=1:i vExpect=[vExpect,P(y,:)*(R(y,:))'];end%这里对于接下来的每一期状态进行预测for x=2:n
原创
发布博客 2021.08.31 ·
747 阅读 ·
1 点赞 ·
0 评论 ·
1 收藏