5.13
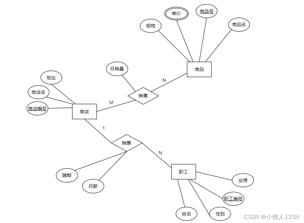
设某商业集团数据库中有3个实体集。一是商店实体集,属性有商店编号、商店名、地址等;二是商品实体集,属性有商品号、商品名、规格、单价等;三是职工实体集,属性有职工编号、姓名、性别、业绩等。
商店与商品间存在销售联系,每个商店可销售多种商品,每种商品也可以放在多个商店销售,每个商店每销售一种商品,有月销售量;商店与职工存在着聘用的联系,每个商店有许多职工,每个职工只能在一个商店工作,商店聘用职工有聘期和月薪。
试画出ER图,并在图上注明属性、联系的类型。再转换成关系模式集,并指出每个关系模式的主键和外键。
- 先找出所有
实体

- 找出
实体间的联系

关系模式:
商店:(商店编号,商店名,地址)pk:商店编号
商品:(商品号,商品名,单价,规格)pk:商品号
职工:(职工编号,业绩,姓名,性别,聘期,月薪,商店编号)pk:职工编号 fk:商店编号
销售:(商店编号,商品号,月销量)pk:商店编号,商品号 fk:商店编号,商品号
5.14
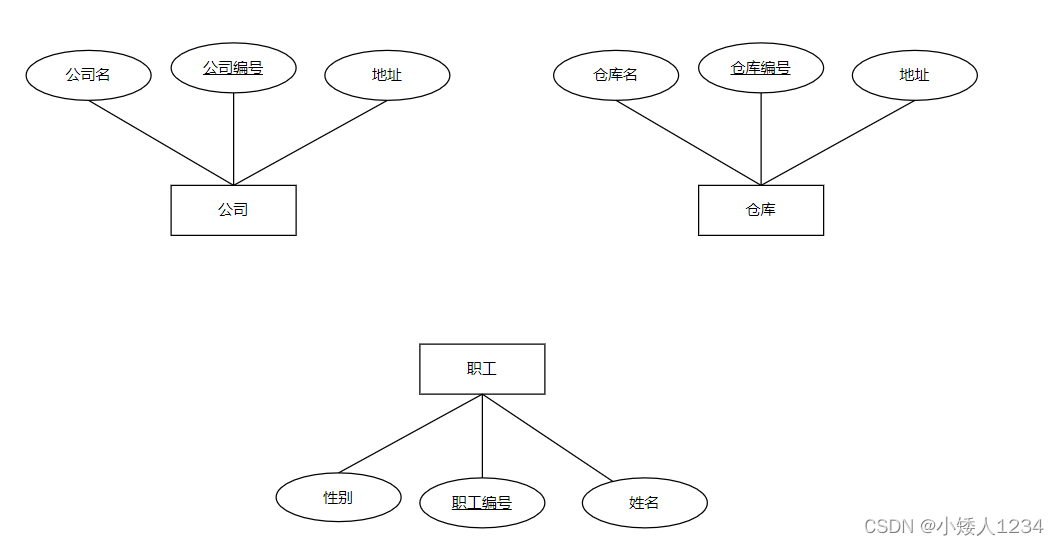
设某商业集团数据库有3个实体集。一是公司实体集,属性有公司编号、公司名、地址等。二是仓库实体集,属性有仓库编号、仓库名、地址等;三是职工实体集,属性有职工编号、姓名、性别等;
公司与仓库间存在隶属联系,每个公司管辖若干仓库,每个仓库只能属于一个仓库管辖;仓库与职工之间存在聘用联系,每个仓库可以聘用多名职工,每个职工只能在一个仓库工作,仓库聘用职工有聘期和工资。
试着画出ER图,并在图上注明属性、联系的类型。再转换成关系模式集,并指出每个关系模式的主键和外键。
- 先找出所有实体

- 找出实体间的联系

关系模式:
公司:(公司编号,公司名,地址)pk:公司编号
仓库:(仓库编号,仓库名,地址,公司编号)pk:仓库编号 fk:公司编号
职工:(职工编号,姓名,性别,仓库编号,聘期,工资)pk:职工编号 fk:仓库编号
5.15
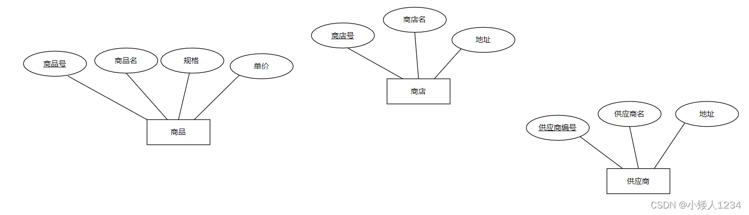
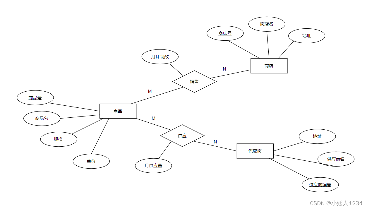
设某商业集团数据库有3个实体集。一是商品实体集,属性有商品号、商品名、规格、单价等;二是商店实体集,属性有商店号、商店名、地址等;三是供应商实体集,属性有供应商编号、供应商名、地址等。
供应商与商品间存在供应联系,每个供应商可提供多种商品,每种商品可向多个供应商订购,供应商和供应商品有月供应量;商店和商品间存在销售联系,每个商店可销售多种商品,每种商品可在多个商店销售,商店销售商品有月计划数。
试着画出ER图,并在图上注明属性、联系的类型。再转换成关系模式集,并指出每个关系模式的主键和外键。
- 找出所有的实体集

- 找到实体集之间的关系

将ER图转换为关系模式
商店(商店号,商店名,地址)
商品(商品号,商品名,规格,单价)
供应商(供应商编号,供应商名,地址)
销售(商店号,商品号,月计划数)
供应(商品号,供应商编号,月供应量)
2432

被折叠的 条评论
为什么被折叠?



