基于multisim的可调幅多波形发生器
一、设计任务要求
设计一台能够输出正弦波、方波和三角波信号的简易函数信号发生器。使用Multisim 14软件绘制其电路原理图,并对该电路的功能进行仿真验证。
1.1 正弦波、方波、三角波发生器
a) 波形:正弦波、方波、三角波,无明显可见失真
b) 频率:1.0~9.9kHz
c) 频率显示:使用2位数码管显示, 单位:kHz
d) 幅度:7 Vp-p @ 50Ω负载电阻
1.2 全部使用实际器件模型。
在满 足基本部分各项功能要求的前提下, 除电源(不含电源芯片)、时钟源 和显示器件外,电路中所有有源器 件均使用实际器件模型(有实际器 件型号,器件符号在Multisim电路原 理图中显示为蓝色)。
1.3 采用单电源供电。
在电路满足基本部分各项功能要求的前提下,整个电路仅使用一路电压为+12V的电源
供电
1.4 三合一功能。
三种信号从同一 输出端口输出;使用三个独立按键切 换输出波形,即按下哪个按键就切换 到哪种波形输出;使用三个LED指示 灯指示当前输出波形,波形输出时相 应的LED指示灯点亮;使用同一快捷 键调节输出信号频率;使用同一组数 码管显示输出信号的频率。
1.5 输出信号幅度数字控制功能。
使用 两个按键控制函数信号发生器输出信号 的幅度(峰峰值)在0~7V之间变化,步 进1V,即每按一下“幅度增”按键,输 出信号幅度增加1V,加到7V为止,继续 按键不变化;每按一下“幅度减”按键, 输出信号幅度减小1V,减小到0V为止, 继续按键不变化。
二、 设计方案及论证
2.1 系统方案设计与比较
2.1.1 正弦波方案比选:
正弦波方案一:RC振荡电路

RC振荡电路以运放位中心,RC串并联网络为选频网络和正反馈网络,放大电路还引入了电压串联负反馈。
正弦波方案二:电感反馈式振荡电路

LC正弦波振荡电路在本质上和RC振荡电路相同,但是其选频网络采用的是LC串并联的电路。
比较:
技术上:RC振荡电路的频率一般不超过1MHZ,LC振荡电路的频率一般在几百kHZ,由于反馈电压来自于电感,电感对高频信号有较大的阻抗,反馈信号中含有高次谐波,输出波形较差。所以采用方案一比较合适。
成本上:不管是RC振荡电路,还是LC振荡电路,需要用到的电阻,电感,电容,运放,晶体管,价格都很便宜,成本都不高。
稳幅电路:
方案一:热敏电阻稳幅
方案二:二极管稳幅
技术上:方案一的热敏电阻在multisim器件库中没有,需要额外搭建电路制作;方案二的二极管可以直接运用在电路中。所以方案二比方案一更容易实现。
成本上:二极管和热敏电阻价格都便宜,成本低。

2.1.2 方波方案比选:
方波方案一:555定时器
使用555定时器构成多谐振荡电路。上电后,内部触发器被复位,输出低电平,DIS端内部导通,通过R2放电。当电容电压达到1/3Vcc 时,内部触发器被置位,输出翻转为高电平,DIS内部截止。这是一个周期,如此反复,电容 C的充电回路包含的电阻只有 R1,放电回路只包含 R2,令R1=R2可以 输出占空比 50%的矩形波即方波。[1]

优点:电路连接比较简单,输出波形很稳定。
缺点:目前这个基础电路只能产生正电平的矩形脉冲,想要产生双向方波还需要扩展。而且老师指导过说555是一种数模混合集成电路,内部既有数字电路也有模拟电路,Multisim软件在对该系列器件进行仿真时,由于技术原因仿真效果不佳,存在容易发生收敛错误、在特定组合下振荡频率错误、输出电压和输出驱动能力与实际器件不符等多种问题。为保证设计过程的顺利和设计作品的可靠运行效果。所以综上,此方案决定被废弃
方波方案二:使用单片机通过定时器0和定时器1分别输出高低电平。
优点:直接编程处理比较简便,而且波形输出相对稳定
缺点:虽然单片机成本比较低,但是相对于后面方案的成本还是要高一点儿。从工程经济学角度,不优先考虑。况且单片机领域由于学习时间限制,不太熟练。所以此方案也被废弃。
方波方案三:直接用过零比较器将正弦波转换成同频方波。


优点:可以获得一个跟前级正弦波同频的方波,操作比较简单。
缺点:方波的产生可能依赖上一个同学的成果,而且在正弦波同学的成果上只加比较器的话,操作过于简单了。如果自己再做一个正弦波发生器的话会造成三合一后电路冗杂,不利于仿真。如果采用“正弦波—方波—三角波”级联的方式可能会造成分工不均,而且担心不符合报告要求的:“波形能独立产生”条件。故废弃。
方波方案四:采用滞回比较器产生方波。

电阻R1、R2组成正反馈,与运放构成迟滞电压比较器,同相输入端得到一比较电压U+;反相端由R、RP和C组成负反馈,构成被比较电压UC,其大小由RC充放电电路在电容C上得到。UC与U+的相对大小,决定了输出电压的正负。而输出电压的正负极性又决定着通过电容C的电流是充电(使UC增加)还是放电(使UC减小)。而UC再与U+相比较,决定输出电压的极性。从而在输出端产生周期性的方波。因此可以通过电容的充放电过程计算出高低电平的持续时间。从而能够计算频率和占空比。(占空比不做要求,所以可以不对t1、t2作区分)
其中稳压管起到限幅作用,可以通过限幅值确定Vpp的大小。
2.1.3 三角波波方案比选:
三角波方案一:滞回比较器+积分电路

根据叠加定理有:
(式2-1)
令
U
p
1
=
U
N
1
=
0
U_{p1} =U_{N1} =0
Up1=UN1=0
则阈值电压
U T ± = ± ( R 1 / R 2 ) U z ( 式 2 − 2 ) U_{T\pm}=\pm(R_1/R_2)U_z \qquad(式2-2) UT±=±(R1/R2)Uz(式2−2)
因此迟滞比较器电压传输特性如图

积分电路的输入电压是迟滞比较器的输出电压 U o 1 ,而 U o 1 不是 + U Z 就是 − U Z , 故输出电压表达式为: 积分电路的输入电压是迟滞比较器的输出电压U_o1,而U_o1不是+U_Z就是-U_Z,\\故输出电压表达式为: 积分电路的输入电压是迟滞比较器的输出电压Uo1,而Uo1不是+UZ就是−UZ,故输出电压表达式为:
U o = − 1 R 3 C U o 1 ( t 1 − t 0 ) + U o ( t 0 ) U_o=-\frac{1}{R_3C}U_{o1}(t_1-t_0)+U_o(t_0) Uo=−R3C1Uo1(t1−t0)+Uo(t0)
(式2-3)
设初始状态时 U o 1 正好从 − U z 跃变 + U z ,则: \begin{aligned} 设初始状态时U_{o1}正好从-U_z跃变+U_z ,则: \end{aligned} 设初始状态时Uo1正好从−Uz跃变+Uz,则:
U o = 1 R 3 C U o 1 ( t 1 − t 0 ) + U o ( t 0 ) U_o=\frac{1}{R_3C}U_{o1}(t_1-t_0)+U_o(t_0) Uo=R3C1Uo1(t1−t0)+Uo(t0)
(式2-4)
积分电路反向积分 , U o 随时间的线性增长下降,根据迟滞比较器的电压传输特性, 一旦 U o = U T − ,再稍微减小 , U o 1 将从 + U z 跃变为 − U z ,则: 积分电路反向积分,U_{o}随时间的线性增长下降,根据迟滞比较器的电压传输特性,\\一旦U_o=U_{T-} ,再稍微减小,U_{o1}将从+U_z跃变为-U_z,则: 积分电路反向积分,Uo随时间的线性增长下降,根据迟滞比较器的电压传输特性,一旦Uo=UT−,再稍微减小,Uo1将从+Uz跃变为−Uz,则:
U o = − 1 R 3 C U o 1 ( t 2 − t 1 ) + U o ( t 0 ) U_o=-\frac{1}{R_3C}U_{o1}(t_2-t_1)+U_o(t_0) Uo=−R3C1Uo1(t2−t1)+Uo(t0)
(式2-5)
积分电路反向积分,
U
o
随时间的线性增长增大,之后
U
o
将从
−
U
z
跃变为
+
U
z
,积分电路又
开始反向积分。电路重复上述过程,因此产生自激振荡。
U
o
端将产生三角波正向积分起始值为
U
T
−
,
终值为
U
T
−
,积分时间为二分之一周期,则:
积分电路反向积分,U_o随时间的线性增长增大,之后U_o将从-U_z跃变为+U_z,积分电路又\\开始反向积分。电路重复上述过程,因此产生自激振荡。U_o端将产生三角波正向积分起始值为U_{T-},\\终值为U_{T-},积分时间为二分之一周期,则:
积分电路反向积分,Uo随时间的线性增长增大,之后Uo将从−Uz跃变为+Uz,积分电路又开始反向积分。电路重复上述过程,因此产生自激振荡。Uo端将产生三角波正向积分起始值为UT−,终值为UT−,积分时间为二分之一周期,则:
U T ± = 1 R 3 C U Z T 2 + U T − U_{T\pm}=\frac{1}{R_3C}U_Z \frac{T}{2}+U_{T-} UT±=R3C1UZ2T+UT−
(式2-6)
振荡周期和频率为:
T
=
4
R
1
R
3
C
R
2
;
f
=
R
2
4
R
1
R
3
C
T=\frac{4R_1R_3C}{R_2};f=\frac{R_2}{4R_1R_3C}
T=R24R1R3C;f=4R1R3CR2
(式2-7,2-8)

优点:电路结构简单,可以在调节波形频率时不改变波形幅度大小
缺点:对运放型号要求较高,对电阻电容参数要求较高
三角波方案二:


图2-10中电阻R2接在放大器的输出端与反相输入端之间,构成负反馈,用以控制增益;RC串并联选频网络接在运算放大器的输出端与同相输入端之间,构成正反馈。当RC选频网络在ω=ω0时,反馈电压与输入电压的相位差φ=0,B=1/3,为满足 的起振条件,要求放大器的增益AU>3,即电路(a)中的(1+R2/R1)>3。由此可得出当R2>2R1时即能使振荡电路满足自激振荡的振幅(注意:实际应用中,R2应略大于R1,才能既保证起振,又不会因其过大而引起波形严重失真)和相位起振条件,产生自激振荡,振荡频率
f
0
=
1
2
π
R
C
(式
2
−
9
)
f_0=\frac{1}{2\pi RC} (式2-9)
f0=2πRC1(式2−9)

过零比较器就是翻转阈值为零的比较器,当输入电压大于0时输出正饱和值,当输入电压小于0时输出负饱和值。

根据运放的虚短虚断特性,可得输出电压与输入电压关系:
u
0
(
t
)
=
−
1
R
C
∫
u
1
(
t
)
d
t
u_0(t)=-\frac{1}{RC}\int u_1(t)dt
u0(t)=−RC1∫u1(t)dt
(式2-10)
输入电压为占空比为50%的方波,则输出三角波幅度为:
u
o
m
(
t
)
=
1
R
C
∫
0
T
/
2
u
i
(
t
)
d
t
=
U
i
m
R
C
(
T
/
2
)
u_om(t)=\frac{1}{RC}\int^{T/2}_0u_i(t)dt=\frac{U_{im}}{RC}(T/2)
uom(t)=RC1∫0T/2ui(t)dt=RCUim(T/2)
(式2-11)
可见,如果文氏振荡器的选频网络的电阻和电容与积分电路的积分电阻电容值相等,
则输出三角波的幅度为
π
U
z
,
U
z
为过零比较器的饱和值。
可见,如果文氏振荡器的选频网络的电阻和电容与积分电路的积分电阻电容值相等,\\ 则输出三角波的幅度为\pi U_z, U_z为过零比较器的饱和值。
可见,如果文氏振荡器的选频网络的电阻和电容与积分电路的积分电阻电容值相等,则输出三角波的幅度为πUz,Uz为过零比较器的饱和值。
优点:原理简单明确
缺点:电路结构复杂,有冗余部分
三角波方案三:单片机
利用单片机的8位IO口可以输出0到256的数字量,将该数字量有规律地输出在通过数模转换变为模拟量,之后加一合适的正向偏置电压即可得到三角波,输出不同的频率和可以通过定时中断控制每个输出点的时间间隔大小。
优点:可以较好地与频率测量、幅度调节结合起来
缺点:只适合低频部分波形产生,高频部分单片机晶振不够用,会产生失真现象
2.1.4 功率放大电路方案比选:
功率放大电路方案一:共集放大电路

优点:输入阻抗高,输出阻抗低,有很强的电流驱动能力,电压增益近似等于1,电流增益大
缺点:只能放大正半周部分波形
功率放大电路方案二:乙类互补推挽功放电路

优点:可以放大正负半周大部分波形
缺点:有交越失真现象
功率放大电路方案三:甲乙类功放电路

优点:可以比较完整地放大波形
缺点:电路设计稍微复杂
2.1.5 频率测量电路方案比选:
频率测量电路方案一:

频率测量电路方案二:

技术上:两种方案实现难度基本相同,方案一译码电路会增加芯片数量,减慢仿真速度,所以方案二在技术上优于方案一。
成本上:方案一会比方案二多出译码器的价格,所以方案二在成本上也优于方案一。
2.1.6 波形切换电路方案比选:
波形切换电路方案一:或门+D触发器+继电器+发光二极管
三个独立按键,按下的瞬间可以认为是一脉冲信号,可以使用三个D触发器,三个D触发器时钟脉冲CP可以为三个独立脉冲信号相或,三个独立脉冲信号在分别与三个D触发器的D端相连,作为输入信号,Q端输出信号可以用来驱动继电器或者是模拟开关及三个不同颜色的发光二极管。
优点:电路结构简单,原理清晰,易于实现
缺点:D触发器没有集成3个的,不便于集成
波形切换电路方案二:单片机+继电器+发光二极管
可以采用单片机控制,三个按键作为三个输入,根据按下不同的按键相关IO口输出100,010,001的信号用来驱动继电器或者是模拟开关及三个不同颜色的发光二极管。
优点:编程控制,思路直接易懂
缺点:有点大材小用,成本高,单片机输出不能直接驱动继电器
2.1.7 输出信号幅度数字控制电路方案比选:
考虑最简单的运放电路——反向比例运算电路。

由虚短虚断概念可知:
U
p
=
U
N
=
0
I
p
=
I
N
=
0
U_p=U_N=0 I_p=I_N=0
Up=UN=0Ip=IN=0
(式2-12.2-13)
其中 U N 被称为“虚地点 " ,即该点电位与地电位近似相等,因此有: 其中U_N被称为“虚地点",即该点电位与地电位近似相等,因此有: 其中UN被称为“虚地点",即该点电位与地电位近似相等,因此有:
I f = I 1 I_f=I_1 If=I1
(式2-14)
将相应变量带入后得:
U
i
R
1
=
−
U
o
R
f
\frac{U_i}{R_1}=-\frac{U_o}{R_f}
R1Ui=−RfUo
(式2-15)
则电压增益为:
A
U
f
=
−
R
f
R
i
A_{Uf}=-\frac {R_f}{R_i}
AUf=−RiRf
(式2-16)
由此可见,我们可以控制
R
f
的接入电阻来实现不同倍数的电压增益,设输入电幅度
v
p
−
p
=
7
v
,
则
R
f
可取
0
,
1
R
i
7
,
2
R
i
7
,
3
R
i
7
,
4
R
i
7
,
5
R
i
7
,
6
R
i
7
,
7
R
i
7
。
A
U
f
分别为
0
,
1
7
,
2
7
,
3
7
,
4
7
,
5
7
,
6
7
,
7
7
,
即可实现输出电压
v
p
−
p
为
0
v
、
1
v
、
2
v
、
3
v
、
4
v
、
5
v
、
6
v
、
7
v
。而控制控制
R
f
的接入电阻的
大小可以通过控制八个模拟开关或继电器来实现,不同的阻值对应不同的控制序列,
如
1000000
表示第一个模拟开关或继电器打开,其他关闭,
A
U
f
=
0
,输出电压
v
p
−
p
为
0
v
;
0010000
表示第三个模拟开关或继电器打开,其他关闭,
A
U
f
=
2
7
,输出电压
v
p
−
p
为
2
v
;
由此可见,我们可以控制R_f的接入电阻来实现不同倍数的电压增益,设输入电幅度v_{p-p}=7v,则R_f\\可取0,\frac{1R_i}{7},\frac{2R_i}{7},\frac{3R_i}{7},\frac{4R_i}{7},\frac{5R_i}{7},\frac{6R_i}{7},\frac{7R_i}{7}。\\A_{Uf}分别为0,\frac{1}{7},\frac{2}{7},\frac{3}{7},\frac{4}{7},\frac{5}{7},\frac{6}{7},\frac{7}{7},\\即可实现输出电压v_{p-p}为0v、1v、2v、3v、4v、5v、6v、7v。而控制控制R_f的接入电阻的\\大小可以通过控制八个模拟开关或继电器来实现,不同的阻值对应不同的控制序列,\\如1000000表示第一个模拟开关或继电器打开,其他关闭,A_{Uf}=0,输出电压v_{p-p}为0v;\\0010000表示第三个模拟开关或继电器打开,其他关闭,A_{Uf}=\frac{2}{7},输出电压v_{p-p}为2v;
由此可见,我们可以控制Rf的接入电阻来实现不同倍数的电压增益,设输入电幅度vp−p=7v,则Rf可取0,71Ri,72Ri,73Ri,74Ri,75Ri,76Ri,77Ri。AUf分别为0,71,72,73,74,75,76,77,即可实现输出电压vp−p为0v、1v、2v、3v、4v、5v、6v、7v。而控制控制Rf的接入电阻的大小可以通过控制八个模拟开关或继电器来实现,不同的阻值对应不同的控制序列,如1000000表示第一个模拟开关或继电器打开,其他关闭,AUf=0,输出电压vp−p为0v;0010000表示第三个模拟开关或继电器打开,其他关闭,AUf=72,输出电压vp−p为2v;
输出信号幅度数字控制方案一:移位寄存器
这八位的序列按下幅度增按键序列里的1右移,按下幅度减按键序列里的1左移,10000000和00000001的情况按下幅度减和幅度增序列不变,可以考虑使用8位移位寄存器来实现,还有不同的序列对应不同的幅度值,可以通过这8位序列采用数字电路的基本方法设计相关的幅度显示电路
优点:移位寄存器输出可直接驱动继电器
缺点:反馈逻辑关系复杂,还要另外设计幅度显示电路
输出信号幅度数字控制方案二:单片机
输出的有规律的八位序列可以采用单片机来实现,两个按键作为按键输入,一个IO口输出8位序列,另一个IO口输出不同8位序列对应的4位幅度显示序列。
优点:编程控制,思路直接易懂
缺点:有点大材小用,成本高,单片机输出不能直接驱动继电器
输出信号幅度数字控制方案三:可逆计数器74LS193+译码器
充分利用74LS193的*预置端和清零端*(异步预置和异步清零),到0时再按下幅度减按键启动清零,到7时再按下幅度增按键启动预置,其输出端可以直接驱动数码管显示当前幅度,并能连接到译码器驱动相关继电器。
优点:译码器输出可直接驱动继电器,反馈逻辑控制思路简单清晰,计数器可直接接数码管显示当前幅度。
缺点:对清零和预置的时间有较高要求
2.1.8 电源电路方案:

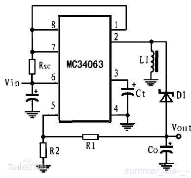
12v转-12v中使用MC34063,该器件本身包含了DC/DC变换器所需要的主要功能的单片控制电路且价格便宜。它由具有温度自动补偿功能的基准电压发生器、比较器、占空比可控的振荡器,R—S触发器和大电流输出开关电路等组成。该器件可用于升压变换器、降压变换器、反向器的控制核心。如图2-18为采用MC34063芯片构成的开关反压电路。当芯片内部开关管T1导通时,电流经MC34063的1脚、2脚和电感Ll流到地,电感Ll存储能量。此时由Co向负载提供能量。当T1断开时,由于流经电感的电流不能突变,因此,续流二极管D1导通。此时,Ll经D1向负载和Co供电(经公共地),输出负电压。这样,只要芯片的工作频率相对负载的时间常数足够高,负载上便可获得连续直流电压

如上图所示,在12V转5V电路中使用LM7805,用lm78/lm79系列三端稳压IC来组成稳压电源所需的外围元件极少,电路内部还有过流、过热及调整管的保护电路,使用起来可靠、方便,而且价格便宜,芯片外围连接合适电容以滤去交流成分。
2.2 具体电路设计
2.2.1 正弦波电路:

第一个放大器的下面部分为RC串并联构成的选频网络,假设串联部分阻抗为 ,并联部分阻抗为 。
Z
1
=
R
59
+
R
4
4
+
1
j
w
c
6
Z_1=R_{59}+R_44+\frac{1}{jwc6}
Z1=R59+R44+jwc61
(式2-17)
Z
2
=
(
R
49
+
R
46
)
/
(
1
+
j
w
c
7
+
R
49
+
R
46
)
Z_2=(R_{49}+R_{46})/(1+jwc7+R_{49}+R_{46} )
Z2=(R49+R46)/(1+jwc7+R49+R46)
(式2-18)
串并联网络的反馈系数:
B
=
Z
2
Z
2
+
Z
1
=
1
(
1
+
(
R
5
9
+
R
4
4
)
/
(
R
4
9
+
R
4
6
)
+
c
7
/
c
6
+
j
[
w
c
7
(
R
59
+
R
44
)
−
1
/
(
w
c
6
(
R
49
+
R
46
)
)
)
B=\frac{Z_2}{Z_2+Z_1}=\frac{1}{(1+(R_59+R_44)/(R_49+R_46 )+c_7/c_6+j[wc7(R_{59}+R_{44} )-1/(wc6(R_{49}+R_{46})))}
B=Z2+Z1Z2=(1+(R59+R44)/(R49+R46)+c7/c6+j[wc7(R59+R44)−1/(wc6(R49+R46)))1
(式2-19)
令虚部为0的话,则
w
=
1
/
(
(
R
59
+
R
44
)
(
R
49
+
R
46
)
c
6
c
7
)
w=1/\sqrt{((R_{59}+R_{44} )(R_{49}+R_{46} )c_6c_7)}
w=1/((R59+R44)(R49+R46)c6c7)
(式2-20)
为了取值方便,可以使
R
59
+
R
44
=
R
49
+
R
46
c
6
=
c
7
R_{59}+R_{44}=R_{49}+R_{46} c_6=c_7
R59+R44=R49+R46c6=c7
则
f
=
1
/
2
π
R
C
f=1/2πRC
f=1/2πRC
(式2-21)
照上述假设后,
B
=
1
/
3
B=1/3
B=1/3
如果把同相输入端看作是输入,把运放当作理想运放,则电路为同相比例运算电路。
根据模电教材p193可知:
A
=
1
+
(
R
48
+
R
60
)
/
R
47
A=1+(R_{48}+R_{60})/R_{47}
A=1+(R48+R60)/R47
(式2-22)
根据模电教材p130可知 |AB|=1时,电路产生自激振荡
但|AB|>1时,才满足自激条件,
所以
R
48
+
R
60
应略微大于
R
47
的两倍
所以R_{48}+R_{60} 应略微大于R_{47} 的两倍
所以R48+R60应略微大于R47的两倍
则若 R 47 取 1 k 欧, R 48 + R 60 就需要略大于 2 k 欧 则若R_{47}取1k欧,R_{48}+R_{60}就需要略大于2k欧 则若R47取1k欧,R48+R60就需要略大于2k欧
假设电容都取0.1uF,为了让频率处于1kHZ到9.9kHZ之间,根据之前f的公式,可以计算得到R应处于161-1592欧,为了保证规定频率在测量频率之内,范围有所扩大,
即取
R
59
=
R
49
=
100
欧
R
44
=
R
46
为最大阻值
2
k
欧的滑动变阻器。
即取R_{59}=R_{49}=100欧 R_{44}=R_{46}为最大阻值2k欧的滑动变阻器。
即取R59=R49=100欧R44=R46为最大阻值2k欧的滑动变阻器。
由于频率变化会导致波形幅度的变化,所以加入了二极管用来稳幅。正半周D12导通,D13截止;负半周D13导通,D12截止。当输出电压较小时,二极管两端电压尚未超过二极管的门限电压,二极管呈现的电阻较大,此时的放大倍数A会增大,导致输出电压变大;当输出电压较大时,二极管呈现的电阻很小,二极管处的并联电阻值近似为二极管的电阻,此时的放大倍数A会减小,导致输出电压变小。
稳幅后,输出电压的幅度稳定在1v左右,所以在后面增加了反向比例放大电路来增大幅度。根据模电教材p193可知:
A
=
−
R
62
/
R
61
A=-R_{62}/R_{61}
A=−R62/R61
(式2-23),由于要求峰峰值在7v,A理论上应等于4,但功放电路采用的是共集放大电路,电压增益小于1,所以此处的A略大于4。
器件技术参数:
LM324:Gain Bandwidth-Nom: 1.3 MHz、Slew Rate-Nom::0.4 V/μs、Supply Voltage-Max: 32 V、Input Offset Voltage-Max: 3 mV
2.2.2 方波电路:
令 R 1 = R 2 = 1 k Ω ,由公式 f = 1 / ( 2 ( R + R P ) C l n ( 1 + 2 R 1 / R 2 ) ) 令R_1=R_2=1kΩ,由公式f= 1/(2(R+RP)Cln(1+2R_1/R_2)) 令R1=R2=1kΩ,由公式f=1/(2(R+RP)Cln(1+2R1/R2))
(式2-24),且f = 1kHz~9.9kHz。令C = 0.1uF可得 R= 0.45kΩ,RP =4.55kΩ使用上述参数,连接电路如图:

由于稳压管等器件存在分压,所以电容的充放电时间会存在误差,可以根据自己所需的频率进行细调后如图所示:

器件技术参数:
LF353P:带宽:3MHz、-3dB带宽增益乘积:3MHz、变化斜率:13V/μs、电源电压 最大:18V、电源电压 最小:3.5V、输入偏移电压 最大:10mV、输入偏移量, 最大:10μV/°C
1N5334B:电压 - 齐纳(标称)(Vz):3.6V、电压 - 在 If 时为正向 (Vf)(最大):1.2V @ 1A、电流 - 在 Vr 时反向漏电:150µA @ 1V 、容差:±5%、功率 - 最大:5W、阻抗(最大)(Zzt):2.5 欧姆
2.2.3 三角波电路:

根据公式:
f
=
R
2
/
(
4
R
1
R
3
C
)
f=R_2/(4R_1 R_3 C)
f=R2/(4R1R3C)
(式2-25)
选取参数:
R
1
=
10
k
Ω
、
R
2
=
25.9
k
Ω
、
C
=
0.01
u
F
,可变电阻接入阻值为
0
时,
f
m
i
n
=
25.9
/
(
4
×
10
×
5.6
×
0.01
×
1
0
−
6
)
=
11562.5
H
Z
,可变电阻接入阻值为
52
k
Ω
时,
f
m
a
x
=
25.9
/
(
4
×
10
×
70.6
×
0.01
×
1
0
−
6
)
=
917.14
H
Z
,
则频率调节范围为
0.917
k
H
Z
——
11.562
k
H
Z
满足设计要求。选择运放
T
H
S
3091
D
,当其采用
±
12
v
电压供电时输出电压饱和值为
±
10.4
v
,
也
就是
U
z
=
10.4
,
则输出三角波幅度
v
p
−
p
=
20.8
×
10
/
25.5
=
8.16
v
,
考虑到后面有继电器的导
通压降和后一级运放的内阻及电路的损耗,实际在
50
Ω
负载上的三角波幅度
v
p
−
p
=
7.017
v
,满足设计要求。
选取参数:R1=10kΩ 、R2=25.9kΩ 、C=0.01uF,可变电阻接入阻值为0时,\\f_{min}=25.9/(4×10×5.6×0.01×10^{-6})=11562.5HZ,可变电阻接入阻值为52kΩ时,\\f_{max}=25.9/(4×10×70.6×0.01×10^{-6})=917.14HZ,则频率调节范围为0.917kHZ——11.562kHZ \\满足设计要求。选择运放THS3091D,当其采用\pm 12v电压供电时输出电压饱和值为\pm1 0.4v,也\\就是U_z =10.4 ,则输出三角波幅度v_{p-p}=20.8×10/25.5=8.16v,考虑到后面有继电器的导\\通压降和后一级运放的内阻及电路的损耗,实际在50Ω负载上的三角波幅度v_{p-p}=7.017v,满足设计要求。
选取参数:R1=10kΩ、R2=25.9kΩ、C=0.01uF,可变电阻接入阻值为0时,fmin=25.9/(4×10×5.6×0.01×10−6)=11562.5HZ,可变电阻接入阻值为52kΩ时,fmax=25.9/(4×10×70.6×0.01×10−6)=917.14HZ,则频率调节范围为0.917kHZ——11.562kHZ满足设计要求。选择运放THS3091D,当其采用±12v电压供电时输出电压饱和值为±10.4v,也就是Uz=10.4,则输出三角波幅度vp−p=20.8×10/25.5=8.16v,考虑到后面有继电器的导通压降和后一级运放的内阻及电路的损耗,实际在50Ω负载上的三角波幅度vp−p=7.017v,满足设计要求。
器件技术参数:
THS3091:R-摆率:1900伏/秒、CMRR-共模抑制比:60分贝、电源电压-最大:30伏、电源电压-最小值:10伏、工作电源电流:10.5毫安
2.2.4 功率放大电路:

上图是甲乙级互补推挽功率放大电路,是为了解决前面部分带负载能力差的问题,向负载提供所需的不失真功率。在没有加入输入信号前,调节电阻阻值,让三极管基极的电压大于其门限电压,使其处于微导通的状态,以消除交越失真的现象。加入输入信号后,正半周Y点的电压为正,初始X的电压为零, M2的电压大于X的电压,Q2的发射结反偏,集电结也反偏,Q2处于截止状态,而M1的电压大于X的电压,Q1的发射结正偏,集电结正偏,Q1处于导通状态;负半周Y点的电压为负,初始X的电压为零,M2的电压小于X的电压,Q2的发射结正偏,集电结反偏,Q2处于导通状态,同理,Q1处于截止状态。同时,加入输入信号后,由于二极管正向动态电阻很小,所以Q1和Q2的基极电压可近似为输入信号的电压。
器件技术参数:
1N4009:额定功率下,可通过的最大电流为40mA、在规定的反向电压下,可通过的反向电流值 100nA
2N3904:材料:硅、集电极-基极允许最大电压差 60v、基极-集电极允许最大电压差 7v
、集电极持续电流 200mA
2.2.5 频率测量电路:

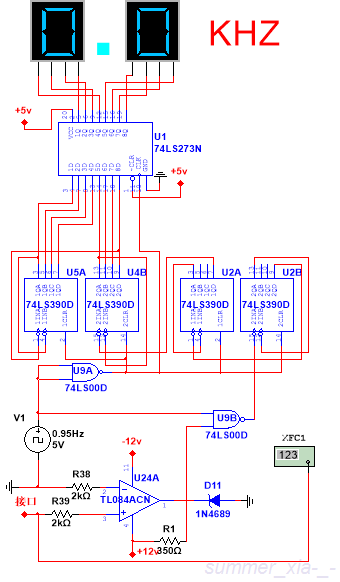
数字显示电路主要由整形电路,计数电路,寄存电路和显示电路四部分组成。
整形电路根据模电教材p202,采用过零比较器,当输入电压大于零时,输出高电平;当输入电压小于零时,输出低电平。稳压管为了使电压更稳定。
计数部分由四个74LS390计数器组成,将四个计数器的INTB端和QA输出端相连,相当于四个均为8421BCD码的模10计数器。虚拟时钟源采用占空比为95%的0.95HZ的方波,则在1秒钟内方波始处于高电平,之后的50ms为低电平。第一个计数器的INTA端接入虚拟时钟源和输入信号的与非门的脉冲,即第一个计数器的计数频率和输入信号的频率相同。将第一个计数器的最高位输出端接入第二个计数器的INTA端,在第一个计数器的最高位由“1”变为“0”时,即需要进位时,第二个计数器检测到脉冲的下降沿,所以第二个计数器计数加1,后面的计数器同理。
寄存器74LS273有八个输入端和输出端,第四个和第三个计数器分别对应频率的千位和百位,则直接将其高低位对应连在寄存器的输入端上,由于计数电路具有清零功能,所以寄存器的清零端可置高电平无效。74LS273在脉冲上升沿下会保存输入端信号,所以其脉冲端应接在虚拟时钟源的非门上。即当计数结束后,虚拟时钟源出现下降沿,而寄存器的脉冲端出现上升沿,所以会在清零前保存计数器的输出。
数码管使用四引脚的带有译码器的数码管,直接将其对应连接寄存器的输出端即可。
器件技术参数:
74LS390:供电电压 典型值:5v、最大时钟频率 A-QA 25MHZ、B-QB 20MHZ、最大电源电流:26mA、传播延迟:60ns
74LS273:供电电压 典型值:5v、输入高电平电压的最小值:2v、输入低电平电压的最大值:0.8v、最大电源电流:27mA、传播延迟27ns
74ls00D:传播延迟:15ns、最大电源电流:4.4mA
2.2.6 波形切换电路:
三个D触发器时钟脉冲为三个独立按键(按键按下产生脉冲)相或,当按下其中任意一个按键0.5s以上时,D触发器的Q端会与其输入端相等(同为高电平或低电平),Q端驱动继电器,当Q为高电平5v时继电器开启,同时点亮相应的发光二极管


器件技术参数:
CMOS三输入或门4075BD:工作电压3—18v、5v供电时输出高电平0.4v,输入低电平4.6v;传输延迟时间为250ns
继电器EDR201A05:额定电压5v,高灵敏度,允许通过TTL等直接驱动
单输入D触发器74ls74d:额定电压5v。

2.2.7 输出信号幅度数字调节电路:
逻辑图如下图所示,当输出为0000时,按下减幅度减按键(减脉冲),输出变为1111,由于74ls193是异步清零,所以清零端有效,输出瞬间变为0000,之后清零端无效。完成幅度为0时,按下幅度减按键幅度不变的功能。当输出为0111时,按下幅度增按键(增脉冲),输出变为1000,输出的QA端经过一非门反馈到预置端,预置有效。由于74ls193异步预置,则输出瞬间变为0111,之后预置端无效。完成幅度为7时,按下幅度减按键幅度不变的功能。
74ls193的输出一方面直接驱动数码管显示当前幅度,另一方面作为译码器4028BT的输入,4028BT输出的8位序列直接驱动继电器使其打开或关闭来实现改变运放反馈电阻的接入阻值,使其增益为 0、1/7、2/7、3/7、4/7、5/7、6/7、7/7,达到输出信号幅度为:0、1、2、3、4、5、6、7幅的目的。


器件技术参数:
74ls193:额定电压5v、输入最大低电平0.7v、脉冲宽度20ns、建立时间20ns

图2-31 74LS194功能表
继电器EDR201A05:额定电压5v,高灵敏度,允许通过TTL等直接驱动。
数码管:自带译码电路,可以通过TTL等直接驱动。
与门7408J:工作电压5v、输出最大低电平0.8v、 =17.5ns、 =12ns
与非门:74LS00:传播延迟:15ns、最大电源电流:4.4mA
与门74ALS21AN:工作电压5v、输出最大低电平0.8v、 =8ns、 =10ns
译码器4028BT:工作电压3—18v、5v供电输出高电平4.95,5v供电输出低电平0.05v、 =350ns、 =350ns
2.2.8 电源电路:

器件参数:
LM7805:输出电压:5v、线性调整率:4.0mv、负载调整率:9mv、纹波抑制比:73dB、短路电流:230mA、峰值电流:2.2A
MC34063:开关变压器参数 :铁芯形式: EI22B ,磁导率:2000 H/ m ,骨 架参数: EI22210P ,原边线圈匝数: 60 匝,副边线圈匝数:40 匝。电源拉偏实验参数 :在规定范围内改变输入电压,用万用表测输出端电压。负荷调整实验参数 :对3 组直流电源分别接入不同负载,用万用表测取输出电压。纹波系数:在一定负荷下用示波器观察输出电压。测取纹波电压(峰2峰值) < 5mV。纹波系数= 5/5000×100 % = 0.1%,满足一般硬件电路对电源的要求。

三、 制作及调试过程
3.1 制作与调试过程
正弦波:根据制定的方案设计电路的原理草图,利用multisim搭建好设计的电路,根据电路选择合适的器件,全部制作完毕后,使用示波器,万用表等测量工具测试搭建电路是否满足预想结果。如果不满足,分析出现与理论不符结果的原因,研究解决办法,并修改电路,直到电路达到预想结果为止。
方波:制作过程:按照方案四中的电路原理图进行连接,各部分参数按照公式计算后直接代入。调试过程:由于计算出的值保留到了小数点后两位,一方面为了更加贴合实际器件,另一方面为了缓解器件带来的误差。取RP为5kΩ,取R为400Ω.经过仿真后波形符合预期结果。
三角波:根据计算参数连接电路图,用示波器、电压电流探针、频率计等进行调试,根据测试结果微调电路以达到设计要求。
频率测量电路:根据选定方案连接电路,用函数发生器进行调试修改
功放电路:根据选定方案连接电路,用示波器观察输出波形是否失真进行调试修改
波形切换:根据选定方案思路连接仿真电路,用示波器观察输出波形种类进行调试
幅度数字调节:根据方案连接电路,用示波器观察输出波形幅度进行调试
3.2 遇到的问题与解决方法
1.正弦波的幅度不稳定,其幅度会随着频率改变而改变
原因:RC振荡的所用的器件均为线性器件,其放大倍数是不变的
解决方法:利用二极管的非线性特性对正弦波进行稳幅
2.正弦波的输出接上负载后,波形出现明显失真
原因:电路的功率不够大,带负载能力太差
解决方法:加入功放电路来放大电路的功率
3.数字显示电路的仿真速度过慢
原因:电路没有简化,存在多余的芯片,导线过长
解决方法:在了解原理的基础上,寻找可以实现功能且简化电路的芯片
4.数字显示电路的清零和寄存无法实现先后执行
原因:清零和寄存均需要时钟的边沿触发,在理论上是同时进行的
解决办法:在清零端和虚拟时钟源之间加入与或非门的器件,略微降低数据的传输速度
5.方波刚开始产生的波形幅值不稳定。
原因:稳压管误选为虚拟器件。
解决方法:通过查阅技术手册,发现一实际稳压管的稳压值在3.5V附近,选用后可使Vpp满足7V要求。
6.方波高频部分方波波形出现梯形失真
原因:Multisim在最大时间步长过高时会出现采样不精确的情况
解决方法:调整最大时间步长后问题解决
7.三角波(滞回比较器+积分器)不满足理论公式,高频部分改变频率会连幅度一起改变
原因:运放型号和电阻电容参数选择不对
解决办法:查找资料,选择合适运放——THS3901,计算合适参数
8.三角波直接接50欧负载后会失真
原因:运放直接输出时功率不够,不能驱动小负载
解决办法:加一甲乙类功放电路
9.脉冲整形电路输出低电平为负
原因:稳压二极管正向导通所致
解决办法:加一偏压使稳压二极管任何时刻都不能正向导通
10.输出波形会有直流成分
原因:在整体电路连接过程中难免会混入直流成分
解决办法:在功率放大电路输出端加一360uF隔直通交电容
11.电路合并波形后幅度不满足要求
原因:整体电路对局部电路有影响,继电器有压降
解决办法:对各项参数(电阻、电容)进行微调
12.进行单片机方案设计时单片机输出IO口没用
原因:单片机输出IO口驱动能力不够
解决办法:接上拉电阻
四、 系统测试
4.1 测试方法
测试方法:用示波器测量(三角波、方波、正弦波、脉冲整形后波形)幅度、频率测量
用失真度分析仪测量正弦波失真度。

测试流程:运行电路,进行波形切换,调节电位器改变波形频率,用示波器分别测量正弦波、方波、三角波的频率可调范围。
运行电路,进行波形切换,进行幅度调节,用示波器分别测量正弦波、方波、三角波在0、1、2、3、4、5、6、7档位的幅度值
测试方法:用示波器及眼睛观察测试按键功能(波形切换、幅度调节):

测试流程:运行电路,反复按下各种按键,观察功能是否正常。
测试方法:观察数码管的示数是否和频率技术器所测相同

测试流程:运行电路,选择输出的波形,等待频率测量时间至1s后,观察数码管的示数和频率计数器是否相同
4.2 测试数据
| 理论值 | 3.5kHZ | 1.2kHZ | 8.1kHZ |
|---|---|---|---|
| 实际值 | 3.5kHZ | 1.2kHZ | 8.1kHZ |

| 波形 | 频率Max/Hz | 频率Min/Hz |
|---|---|---|
| 正弦波 | 14666.628 | 757.002 |
| 方波 | 11069.170 | 828.500 |
| 三角波 | 12179.971 | 969.932 |
| 按键种类 | 上升沿时间/us |
|---|---|
| D触发器用(按键按下) | 4.062 |
| 可逆计数器用(按键松开) | 1.136 |
| 正弦波频率/Hz | 失真度/% |
|---|---|
| 748 | 3.995 |
| 10000 | 3.876 |
| 3868 | 3.974 |
| 6410 | 3.755 |
| 9260 | 3.885 |
| 14300 | 4.385 |
| 高电平/v | 低电平/mv | 上升沿时间/us | 下降沿时间/us |
|---|---|---|---|
| 5.132 | -16.752 | 5.923 | 3.203 |
通过眼睛观察和示波器测量,波形切换与指示电路和幅度调节电路都能很正常地工作。由于方波在合并后幅度不满足设计要求,故在其后面加一级运放来调节幅度。三角波在合并后幅度有些变化,我们对参数进行了微调,三角波也是同样的情况。最终电路参数见图5-3
4.3 数据分析和结论
如表4-1,可见频率测量电路能正常工作,由于该频率测量电路只对频率的百位和千位进行测量,所以频率测量电路的误差应该在100Hz以下,满足设计要求。
如表4-2,三种波形在档位7时分别为7.028v、7.057v、7.020v,满足设计要求(误差<0.1v),随着档位的降低,误差开始逐渐变大,档位1时误差最大,分别为0.158v、0.158v、0.155v,分析原因可能是电压下降导致局部电流增加,电压在继电器、导线上的损耗变大;也有可能是反馈电阻阻值化后平衡电阻不在平衡所致。
如表4-3,正弦波频率实际可调范围为757.002—14666.628Hz、方波频率实际可调范围为828.500—11069.170Hz、三角波频率实际可调范围为969.932—12179.971Hz,均包含范围1—9900Hz,满足设计要求。
如表4-4,按键(D触发器用,波形切换)的上升沿时间为4.062us,在按键按下时能很好的切换波形(驱动继电器和发光二极管)满足设计要求,按键(可逆计数器用)的上升沿时间为1.136us,可以比较好地触发计数器加计数或减计数,经测试,幅度调节可以很好地做到到0时按下幅度减按键幅度不变,到7时按下幅度增按键幅度不变
如表4-5,不同频率的正弦波失真度均在5%以下,最小为3.755%,最大为4.385%,满足设计要求。分析正弦波参数失真的原因可能是电路不稳定混入了多余的谐波成分。
如表4-6,脉冲整形电路高电平为5.132v,低电平为-16.757mv,满足频率测量电路的输入要求,可以很好地将正弦波、方波、三角波整形成合格的脉冲信号
五、 系统使用说明
5.1 系统外观及接口说明
统外观如图5-3所示

从左往右分别是波形按键切换与波形指示、频率显示、幅度显示与调节

如图,正弦波,方波,三角波通过全局连接器连接到相应的继电器,继电器的另一端连接在一起成为一个统一的接口,该接口一方面直接连到脉冲整形与频率测量电路来测量信号频率,另一方面直接连到幅度数字控制电路来实现对信号幅度的控制。
5.2 系统操作使用说明
如下图所示,该系统分为波形切换电路、脉冲整形和频率测量及显示电路、幅度数字调节和显示电路以及正弦波发生电路、方波发生电路、三角波发生电路等五个模块,左上角从左到右依次为波形切换与指示、频率测量与显示、幅度调节与显示。运行仿真大概五秒之后可以进行波形切换,正弦波大概在30秒左右起振,按键的切换频率不可太快,间隔不能超过五秒,仿真过程中,尤其是在按下按键的过程中,有可能出现收敛错误的提示,还请谅解。

六、 成本与效益评估
6.1 成本控制与核算
设计正弦波电路时,稳幅方案由于热敏电阻需要自己搭建电路,可能要用到三极管,二极管,电位器等元器件,成本上会比二极管高很多,所以稳幅选择使用二极管。普通放大器的价格要低于高功率放大器,所以采用了功放。
设计方波电路,单片机和555定时器的价格要高于放大器的价格,所以成本上也是比较器方案划算。
设计三角波电路,单片机的价格要高于放大器的价格,方案二比方案一复杂,所用元器件明显更多,所以方案一最节省成本。
设计数字显示电路,选择省去译码电路的方案;选择器件时,寄存电路所用芯片由两个74LS175改换成了一个74LS273。
设计波形切换电路,单片机的成本要高于或门器件的价格,方案一更节省成本。
设计输出信号幅度数字控制电路,芯片成本低于单片机,方案一的电路比方案三更复杂,方案三成本最低。
采用与非门代替非门,可以减少器件种类和节省资金
正弦波电路:
LM324AJ*2 8元
定值电阻8(100欧电阻2 1k欧电阻1 2k欧电阻1 10k欧电阻2 5k欧电阻2) 2元
0.1uF电容*2 0.1元
电位器*4 2元
1N4009*2 4元
三极管*2 6元
小计22元
方波电路:
LF353P*1 1元
1k欧电阻2 10欧电阻1 400欧电阻1 5k欧电阻1
定值电阻*5 1.25元
0.1uF电容*2 0.1元
电位器*1 0.5元
1N5334B*2 1.5元
小计4.5元
三角波电路:
THS3091*1 35.765元
定值电阻5(10k欧电阻3 5.6k电阻1 25.9k电阻1) 1.25元
电位器*1 0.5元
0.01uF电容*1 0.05元
小计37.565元
频率测量电路:
74ls390*4 4.8元
TL084ACN*1 2元
1N4689*1 1元
74LS273*1 1元
74LS00D*2 4元
定值电阻*3 1元
数码管*2 1.36元
小计18.36元
功率放大电路:
2N3904*1 2.1元
2N3905*1 2.1元
1N4009*2 4元
定值电阻2(5k欧电阻2) 0.5元
360uF电容*1 0.05元
小计8.75元
波形切换电路:
74LS74D*2 6.1元
EDR201A05*2 20元
4075BD*1 0.92元
按键*3 2.4元
LED(红、黄、蓝)*3 0.72
3电阻排阻*2 0.48
小计30.62元
幅度数字调节电路:
按键*2 1.6元
EDR201A05*4 40元
数码管*1 0.68元
74LS193*1 0.75元
7408J *1 1.5元
74LS00D*1 2元
74ALS21AN*1 2.2元
4028BT*1 1.2元
定值电阻10(20k欧9、140k欧*1) 2.5元
LA324*1 4元
小计56.43元
共计22+4.5+37.565+18.36+8.75+30.62+56.43=178.225元
6.2 成本-效益评价

通过成本估计,以及对电路设计的效益评测,成本只需178.225元,就能获得市场均价300元的多功能数显可调信号发生器,方案价值可观。
七、 总结
7.1 人员分工
电路设计:
帅气的组长:三角波电路、波形切换与指示电路、输出信号幅度数字控制功能、电路合并与排版、整体电路仿真优化与参数微调
组员1:正弦波电路、电源电路
组员2:方波电路、资料收集与可行性研究
设计报告撰写:
帅气的组长:三角波电路、波形切换电路、输出信号幅度数字控制功能
组员1:正弦波电路、频率测量电路、功放电路
组员2:方波电路、设计方案排版
7.2 个人收获与体会
帅气的组长:通过小学期十多天的学习与仿真,自己受益匪浅,得到了非凡的历练。电子设计这门课是我上大学以来上的最有挑战性的一门课,老师很负责。这门课很能学到东西,很能锻炼你的自主设计能力和自主解决问题的能力。在三角波的设计过程中,一开始我就选了我们模电实验最常用的LM324这个运放来做,出现了一大堆问题(不满足理论公式,高频部分有失真),自己也没多认真想想问题出在哪儿,就一个劲的改那个元件参数,但是波形就总是出不来,最后还怀疑书上那个公式的正确性。之后就暂时放弃了这个方案。然后开始了另一个方案的设计,另一个方案又出现很多不可预料的问题,比如那个三角波会混入一些多余的谐波成分,导致三角波整体上下移动。这个方案的问题我也暂时解决不了,不得不放弃。而考虑了方案三——单片机,自己上网了解了单片机输出波形具体思路,就开始编程了起来,其实单片机出的问题就比其他两个方案更离谱(莫名其妙报错,输出IO口有时管用,有时不管用)。单片机感觉只适合低频部分的波形,高频部分的话晶振频率就不够用,单片机仿真参数我是把那个晶振频率调到了六千万兆赫兹(这也太大了吧),然后我又继续用单片机弄出了那个正弦波,方波,三角波。这几个都弄了,还弄了那个波形切换的功能,具体的功能也实现了,但是就是晶振频率太大,这个方案从实际上说来确实不可行。也不得不放弃这个方案,开始转战解决方案一的难题,在和老师和同学已经网上的交流学习,发现是运放的型号选择不对(要根据具体要求选择参数合适的运放芯片,如摆率等),经过查找探索多种运放的参数以及实战仿真,最终运放——THS3091,但是在用THS3091的过程中,发现设计出的三角波频率占空比不能满足要求,自己冥思苦想也无法解决,最后发现是积分电阻和电容的参数选择过大造成的,于是我缩小电阻电容,结果就得到了很稳定很稳定的三角波。三角波我差不多弄了一个多星期,考虑了多种方案。这让我明白了,具体的电路设计不是简简单单的随便拿一个运放,随便弄一组参数来用就可以的,而是要根据你的实际需求来选择运放的型号参数,以及具体电路参数设计,真的不是想当然随随便便弄上一个就可以的那种。做那个波形切换电路和那个输出信号幅度控制的功能的时候,自己其实一开始思想还是太局限了,没有一点思路,不知道从何下手,之后后翻了模电数电课本就看到多种功能的器件——触发器、可逆计数器、数据选择器、译码器等,了解这些功能之后,然后自己才慢慢的有了思路。这让我明白了自己要对一些最基本的模电数电的器件芯片要有一个大体的了解,这样才不至于在具体电路的设计过程中无计可施。还有在那个电路合并的过程中,单独每个模块的电路都能独立运行,但是合在一起就是收敛错误,这让我头疼了,改啊改,把各自冲突的部分都改好了。但是共用那个功放和那个数显的话,又出现了一些问题,信号的幅度不是单独调节好的那个7v,合并之后会有改变。这还得重新一个一个的调参数,这也很麻烦。这让我明白了在模块化设计电路时一定要考虑整体电路的兼容性,不是把自己的这部一部分弄好了就万事大吉,而是要考虑整体,在整体的基础上再来具体设计单独的模块电路,单独的模块电路还要有统一的接口和供电电源,反正就是不能有冲突的部分。在整体电路排版的时候,由于各模块电路并不是一样的大小,连线也不是很均匀,自己又重新连了一遍来配合整体电路的排版,这连线真的很累(那个线都看花了),在这过程中充分利用全局连接器来避免一些导线没有必要的交叉,采用实心粗线来划分各模块,做出来效果还是挺满意的。我也学会了上网查找各种资料,通过各种手段查找资源,数据手册我觉得是最难查找的,而且也不便阅读,大多数器件手册都是英文,这就很难了,因为我的英语不好,而且一些器件手册,国内并没有,你必须科学上网才能找到,这就很麻烦了。在仿真过程中我对multisim这个软件的熟练度有大大的提高,了解了各种快键键和一些比较实用的功能、对器件模型参数的阅读等。感觉这个仿真软件如果仿真时收敛出错的话,百分之七八十是你的参数型号选择不对。剩下的可能就是因为仿真步长的原因了。总之,电子设计这门课让我学到了很多很多,也锻炼了我的意志力和团队沟通能力。
组员1:在本课程中我学会了电路的基础设计,了解了元器件选择时应注意手册的哪些参数,调试电路出现问题时应该从什么角度去分析,学会了如何参考文献,提高了同同学间的分工协作能力。我感受到了这门课程的难度,设计不是一件容易的事情,如果做实物设计想必会更加困难。模电和数电是电路设计的基础,也是重中之重,我有必要加深对这些课程的研究和学习,这样才能在未来做电路设计时少走弯路。
组员2:本次小学期持续了几个星期,虽然时间不长,但是却学到了很多东西。尤其是对Multisim的熟练掌握。而且这次电设算是对上学期模拟电子技术、数字电子技术的真正实践。不仅学会了方波发生器的构建,还学会了许多数字显示电路。其中学到最多的东西还是如何跟团队一起完成一个工程。每天确认进度,记录好工作日志。虽然刚开始觉得这些东西很繁琐,但是后来逐渐清醒的意识到工作日志和进度检查是如此的重要。在一定程度上能杜绝划水,还能为自己的操作做“存档”,如果某一步失败了不要紧,可以像打游戏一样回到存档点再来。此外,我还学到了如何对工程方案进行最优的选取,之前做方波,还没有深入了解前觉得很简单。不管逐渐深入后发现,很多方案都是存在不完美的地方,要根据实际情况择优选取才能做到最好。
八、 参考文献
[1]路勇.模拟集成电路基础[M].3版.北京:中国铁道出版社,2010.
[2]侯健军.数字电子技术基础[M].3版.北京:高等教育出版社,2015.
[3]蒋俊华,侯卫周.互补输出级交越失真消除方法的仿真测试研究[A].实验技术与管理,2016,33(6):122-125.
[4]陈宇宁,卢成健.RC桥式振荡器起振条件的研究及其仿真[A].玉林师范学院学报,2004,25(5):38-41.
[5]李爱华,袁莉.RC正弦波振荡电路教学设计[A].电气电子教学学报,2018,40(2):41-45.
[6]豆帅涛.基于Multisim的555定时器与运放构成的矩形波发生器比较分析[J].价值工程,2015,34(18):198-200.
[7]葛振澎,颜闽秀.一种简易信号发生器的设计与仿真[J].山东化工,2019,48(22):150-153+158.
7300

被折叠的 条评论
为什么被折叠?



