Feign:远程调用组件

目录

一、概念

1.1 核心思想

1.2 核心价值

1.3 能力边界

1.4 应用场景

1.5 与其他远程调用组件对比

二、原理

2.1 核心原理

2.1.1 动态代理 (Dynamic Proxy)

2.1.2 契约 (Contract)

2.1.3 编码器与解码器 (Encoder & Decoder)

2.1.4 客户端 (Client)

2.1.5 请求拦截器 (RequestInterceptor)

2.1.6 日志与错误处理 (Logger & ErrorDecoder)

2.2 一次 Feign 调用的完整工作流程

三、使用

3.1 简单使用:Feign + Ribbon + Hystrix

3.1.1 主要依赖配置

3.1.2 关键配置

3.1.3 启用功能注解

3.1.4 声明 Feign 客户端并配置熔断

3.1.5 在Controller或Service中像调用本地方法一样注入并使用

3.2 核心配置详解

3.3 配置建议与注意事项


一、概念

1.1 核心思想

Feign是Netflix 开发的一个声明式的、模板化的HTTP客户端,它的核心目标是使编写Java HTTP客户端变得更容易。

  • 声明式:只需要创建一个接口,并在上面添加注解(如@FeignClient, @RequestMapping),就能定义对远程服务的HTTP请求。Feign会在运行时生成实现类,不需要写具体的实现代码。

  • 模板化:它将HTTP请求的细节(如URL、参数、头部、body等)抽象成注解,使得代码非常简洁和易于维护。

  • 与Spring Cloud集成:在Spring Cloud生态中,Feign与Eureka、Ribbon、Hystrix(早期)等组件无缝集成,提供了服务发现、负载均衡、熔断降级等开箱即用的功能。

核心思想:通过简单的接口定义和注解,来优雅地实现对 HTTP API 的调用,而无需手动编写繁琐的 HTTP 请求代码(如使用 RestTemplate 或 HttpURLConnection)。可以理解为 “用写接口的方式,来实现远程调用”

基本工作原理:在应用程序启动时,Feign 会解析接口上的注解(如 @RequestMapping@GetMapping@PostMapping 等),并动态地生成一个实现类。这个实现类会处理所有 HTTP 请求的细节,包括 URL 拼接、参数组装、请求发送、响应解码以及错误处理。开发者只需要像调用本地方法一样调用接口方法即可。

举例:

假设有一个远程的用户服务,提供了一个获取用户信息的 API:

GET http://user-service/users/{id}

在没有 Feign 时,你可能需要这样写:

// 使用 RestTemplate,需要手动构造URL,处理响应等
User user = restTemplate.getForObject("http://user-service/users/" + userId, User.class);

而使用 Feign,只需要定义一个接口:

// 1. 声明一个 Feign 客户端接口
@FeignClient(name = "user-service") // 指定服务名称(如果用了服务发现)
public interface UserServiceClient {
    @GetMapping("/users/{id}")
    User getUserById(@PathVariable("id") Long id);
}

// 2. 在代码中直接注入并使用
@Autowired
private UserServiceClient userServiceClient;

public void doSomething() {
    // 就像调用本地方法一样,Feign 在背后完成了所有HTTP调用
    User user = userServiceClient.getUserById(1L);
    // ... 使用 user 对象
}

1.2 核心价值

  • 声明式调用

    • 这是 Feign 最核心的特点。不需要写具体的 HTTP 请求代码(如设置 URL、请求头、序列化参数等)。只需要定义一个 Java 接口,然后用注解来描述这个接口需要映射到哪个 HTTP 请求上(如 @RequestMapping@GetMapping)。

    • 好处:代码极其简洁,可读性高,将开发人员从复杂的 HTTP 客户端细节中解脱出来。

  • 与 Spring MVC 注解无缝集成

    • Feign 完全支持 Spring MVC 的注解,如 @RequestMapping@PathVariable@RequestParam@RequestHeader 等。如果熟悉 Spring MVC,那么学习 Feign 的成本几乎为零。

  • 集成负载均衡器:Ribbon

    • Spring Cloud 整合了 Feign 和 Ribbon。这意味着 Feign 客户端天生就具备了客户端负载均衡的能力。

    • 当通过服务名(而不是具体的 IP:Port)调用服务时,Feign 会通过 Ribbon 从服务注册中心(如 Eureka, Nacos)获取该服务名下的所有实例列表,并根据负载均衡策略(如轮询、随机)选择一个实例发起请求。

  • 集成服务熔断与降级:Hystrix / Sentinel

    • Feign 也集成了服务容错库(如早期的 Hystrix 和现在更流行的 Sentinel)。通过一个简单的注解(如 @FeignClient(fallback = ...)),就可以为 Feign 客户端指定一个失败回退(Fallback)类。当目标服务调用失败(超时、异常等)时,会自动执行回退逻辑,而不是抛出异常,从而保证了整个系统的弹性。

  • 请求压缩、日志打印等功能

    • 可以轻松配置 GZIP 压缩来减少请求传输的数据量。

    • 可以开启详细的日志记录,方便调试和排查问题。

1.3 能力边界

  • 协议支持:Feign 是基于 HTTP 的。它不能用于 RPC(如 gRPC、Dubbo)、MQTT、WebSocket 等其他通信协议。如果微服务内部使用 gRPC 进行高性能通信,Feign 就不适用。

  • 性能开销

    • 序列化/反序列化:相比于二进制的 RPC 协议(如 gRPC),基于 JSON/XML 的 HTTP 通信在序列化/反序列化上会有一定的性能开销。

    • HTTP 协议头:HTTP 协议本身包含头部信息,会带来额外的网络带宽消耗。

    • 动态代理:Feign 通过动态代理实现,会引入轻微的运行时开销,但在大多数业务场景下可以忽略不计。

  • 异步支持:原生的 OpenFeign 对异步(如 CompletableFuture)的支持不如一些新兴的 reactive 客户端(如 WebClient)那样原生和强大。虽然在后续版本中有所增强,但其核心模型仍是同步阻塞的(尽管可以通过配置线程池来避免阻塞主线程)。

  • 复杂性:对于极其简单的、一次性的 HTTP 调用,使用 Feign 需要定义接口、注入等步骤,可能显得有些“重”,不如直接使用 RestTemplate 或 HttpClient 来得直接。

  • 客户端控制:Feign 抽象了 HTTP 客户端的细节,这意味着对底层连接池、线程模型等底层配置的控制需要通过各种定制组件来实现,不如直接配置 Apache HttpClient 或 OkHttp 那样直观(尽管 Feign 支持将后者作为底层实现)。

1.4 应用场景

  • Spring Cloud 微服务架构中的服务间调用(内部API)

    • 这是 Feign 的最主要和最经典的应用场景。在基于 Spring Cloud 构建的微服务系统中,服务消费者通过 Feign 接口调用服务提供者暴露的 HTTP API。结合服务发现和负载均衡,实现了高度解耦和弹性伸缩。

  • 调用外部第三方公开 API(外部API)

    • 即使不在微服务环境中,也可以使用 Feign 来调用像 GitHub、Twitter、支付网关、地图服务等第三方提供的 RESTful API。通过定义一个接口,可以大大简化调用代码,并通过拦截器统一添加认证密钥(API Key)等通用参数。

  • 需要统一治理 API 调用的场景

    • 当项目中有大量 HTTP 调用需要统一管理时,Feign 的优势就凸显出来了。例如:

      • 统一认证:通过自定义 RequestInterceptor 为所有请求自动添加 JWT Token。

      • 统一日志:通过配置日志级别或自定义拦截器,记录所有请求和响应的详细信息,便于调试和监控。

      • 统一熔断降级:通过集成 Hystrix 或 Sentinel,为所有 Feign 客户端方法配置降级策略,提高系统容错能力。

      • 统一超时和重试配置:可以全局或针对特定客户端配置超时时间和重试策略。

1.5 与其他远程调用组件对比

特性/组件OpenFeignRestTemplateWebClientDubbogRPC
编程模型声明式(接口+注解)命令式(模板方法)响应式(函数式)声明式(接口+注解)IDL 优先(协议缓冲区)
底层协议HTTP(通常为 REST)HTTPHTTP自定义 TCP 协议HTTP/2
数据格式JSON/XML 等JSON/XML 等JSON/XML 等多种(Hessian2, JSON等)Protocol Buffers (二进制)
服务发现原生集成(Eureka, Nacos等)需手动集成(需配合 LoadBalancerClient)需手动集成(需配合 LoadBalancerClient)原生集成(多种注册中心)通常需额外组件(如Envoy)
负载均衡原生集成(Spring Cloud LoadBalancer)需手动实现(或使用 @LoadBalanced)需手动实现内置(多种算法)客户端负载均衡需实现
性能较好(基于HTTP连接池)一般(可配置连接池)极高(非阻塞IO,支持高并发)极高(单长连接,序列化高效)极高(HTTP/2多路复用,PB高效)
适用场景Spring Cloud 微服务(RESTful)简单同步调用、遗留系统高并发、响应式系统高性能Java内部服务调用跨语言、高性能 系统

技术选型:

  • 纯 Spring Cloud 技术栈的微服务(Java):优先选择 Feign。它开发效率最高,集成度最好,能满足绝大多数应用场景。

  • 需要支持响应式编程或极高并发:在 Feign 和 WebClient 之间选择,优先考虑与架构(MVC vs. WebFlux)匹配的那个。

  • 追求极致性能的纯 Java 技术栈项目:考虑 Dubbo。它在吞吐量和延迟方面表现优于基于 HTTP 的方案。

  • 多语言混合技术栈或对性能有极高要求:考虑 gRPC。它提供了高性能和良好的跨语言支持的最佳结合。

  • 简单调用或临时测试:可以使用 RestTemplate 或直接使用 HttpClient,但不推荐用于核心业务开发。

二、原理

2.1 核心原理

2.1.1 动态代理 (Dynamic Proxy)

当使用 @FeignClient 注解或者调用 Feign.builder().target(...) 时,Feign 会使用 JDK 动态代理 为接口创建一个代理对象。

  • 过程:当调用接口方法时,实际上调用的是代理对象的 invoke 方法。

  • InvocationHandler:Feign 自定义了一个 InvocationHandler(默认是 feign.ReflectiveFeign.FeignInvocationHandler)。在这个 Handler 的 invoke 方法中,它完成了将 Java 方法调用转换为 HTTP 请求的核心逻辑:

    1. 根据方法名和参数,解析接口上的注解。

    2. 根据解析结果,构建一个 RequestTemplate(请求模板),其中包含了方法、URL、参数、请求体等信息。

    3. 将 RequestTemplate 交给 Client 接口的实现去执行,最终发出 HTTP 请求。

2.1.2 契约 (Contract)

契约定义了如何将接口中的注解(如 @RequestMapping@RequestParam)解析为 Feign 自己能理解的元数据(MethodMetadata)。

  • Spring Cloud OpenFeign 的增强:原生 Feign 使用自己的注解(如 @RequestLine)。而 Spring Cloud OpenFeign 通过提供一个 SpringMvcContract,实现了对 Spring MVC 注解(如 @RequestMapping@PathVariable) 的解析。这使得开发者可以无缝地将 Controller 的接口定义复制到 Feign Client 接口上,极大降低了学习和使用成本。

2.1.3 编码器与解码器 (Encoder & Decoder)

  • Encoder:负责将 @RequestBody 等注解标记的参数对象,序列化为 HTTP 请求体。默认支持字符串和二进制数据,但通常我们会配置为使用 Spring 的 HttpMessageConverter,从而支持 JSON(Jackson)、XML 等格式。

  • Decoder:负责将 HTTP 响应体(Response.body())反序列化为 Java 对象(即接口方法的返回值类型)。同样,默认配置会使用 HttpMessageConverter

2.1.4 客户端 (Client)

这是真正发送 HTTP 请求的组件。它是一个可替换的接口,默认实现是 Client.Default,使用 JDK 自带的 HttpURLConnection

  • 与 Ribbon 集成:在 Spring Cloud 中,通常会使用 RibbonClient。这个 Client 的实现并不直接发送请求,而是:

    1. 从请求的 URL 中解析出服务名(如 http://user-service/user/1 中的 user-service)。

    2. 将服务名交给 Ribbon。

    3. Ribbon 从服务注册中心(如 Eureka)获取服务实例列表,并根据负载均衡策略(如轮询、随机)选择一个健康的实例。

    4. RibbonClient 再将请求发送到 Ribbon 选择出来的那个真实的服务实例地址上。
      这样就实现了客户端负载均衡

  • 与 Spring Cloud LoadBalancer:新版本的 Spring Cloud 已经弃用 Ribbon,改用 Spring Cloud LoadBalancer,其原理类似,只是底层的负载均衡客户端实现换了。

2.1.5 请求拦截器 (RequestInterceptor)

类似于 Spring MVC 中的 HandlerInterceptor,允许你在请求被发送之前对其进行统一处理,例如添加认证令牌(Token)、设置头信息等。

@Configuration
public class FeignConfig {
    @Bean
    public RequestInterceptor requestInterceptor() {
        String token = getTokenFromSecurityContext(); // 从安全上下文中获取token
        return requestTemplate -> {
            requestTemplate.header("Authorization", "Bearer " + token);
        };
    }
}

2.1.6 日志与错误处理 (Logger & ErrorDecoder)

  • Logger:可以配置日志级别来记录详细的请求和响应信息,用于调试和排查问题。

  • ErrorDecoder:当 HTTP 响应的状态码不是 2xx 时,Feign 会认为这是一个错误。ErrorDecoder 接口允许你自定义这些非 2xx 响应的处理逻辑,例如将 404 解析为自定义的 NotFoundException,将 500 解析为 BusinessException 等。

Feign的日志级别默认是NONE,不打印任何日志。调试时可以通过配置开启,非常有用!

# 配置日志级别(针对哪个Feign客户端接口)
logging:
  level:
    com.yourpackage.UserServiceClient: DEBUG

同时,还需要在配置中指定Feign的日志级别(NONEBASICHEADERSFULL)。

feign:
  client:
    config:
      default: # 默认配置,对所有客户端生效
        loggerLevel: FULL
      user-service: # 只对user-service这个客户端生效
        loggerLevel: BASIC

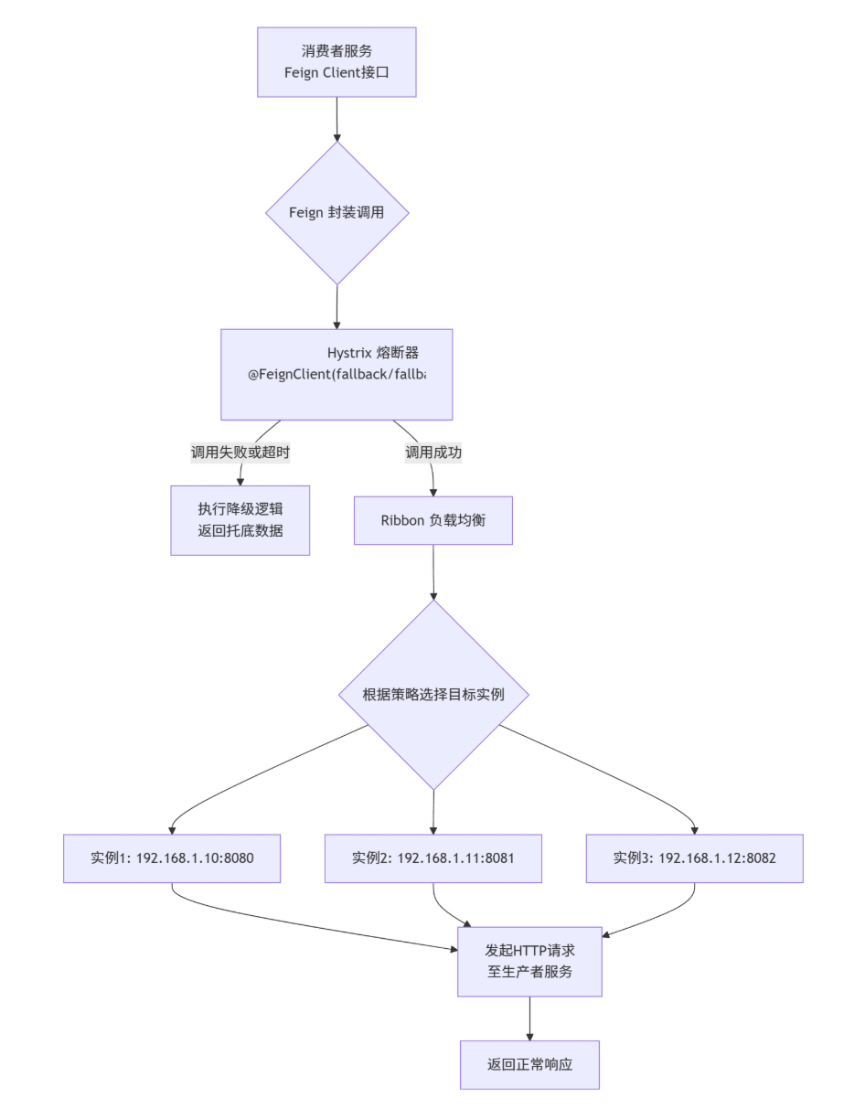
2.2 一次 Feign 调用的完整工作流程

简单来说,Feign 在项目启动时,会通过动态代理技术,为你定义的接口生成一个代理对象

假设有一个 @FeignClient("user-service") 接口 UserService,其中有一个方法 getUser

  1. 启动阶段(由 @EnableFeignClients 触发)

    • Spring 扫描所有被 @FeignClient 标记的接口。

    • 对于每一个接口,Feign 通过 Feign.Builder 并组合各种组件(如 ContractEncoderDecoderClient(RibbonClient))为其创建一个动态代理对象,并将其注册为 Spring Bean。

  2. 调用阶段(当代码调用 userService.getUser(1) 时)

    • 动态代理:实际上调用的是 Feign 生成的代理对象的 invoke 方法。

    • 构建请求:代理对象内部的 InvocationHandler 会:

      • 根据 Contract 解析 getUser 方法上的注解,获取元数据(URL、方法类型等)。

      • 将方法参数值填充到解析出的元数据中,生成一个完整的 RequestTemplate(例如,生成路径 http://user-service/user/1)。

    • 拦截处理:请求被发送前,所有配置的 RequestInterceptor 会依次对 RequestTemplate 进行增强(如添加 Header)。

    • 负载均衡RibbonClient 介入,解析出服务名 user-service,并向 Ribbon 请求一个可用的实例地址(如 192.168.1.100:8080)。

    • 发送请求Client 组件将请求发送到 Ribbon 返回的真实地址。使用底层的 HTTP 客户端(默认是 JDK 的 HttpURLConnection,但通常会被替换为 Apache HttpClient 或 OKHttp,因为它们性能更好、功能更强)。

    • 处理响应

      • 成功:接收到 HTTP 响应后,Decoder 会将响应体(JSON 数据)反序列化为 getUser 方法定义的返回类型(如 User 对象)。

      • 失败:如果状态码非 2xx,ErrorDecoder 会被调用来抛出特定的异常。

三、使用

3.1 简单使用:Feign + Ribbon + Hystrix

3.1.1 主要依赖配置

在 Spring Boot Maven 或 Gradle 项目中,需要添加以下核心依赖来启用 Feign、Ribbon 和 Hystrix 支持:

<!-- Spring Cloud OpenFeign 核心依赖 -->
<dependency>
    <groupId>org.springframework.cloud</groupId>
    <artifactId>spring-cloud-starter-openfeign</artifactId>
</dependency>

<!-- Hystrix 容错库 (请注意版本兼容性) -->
<dependency>
    <groupId>org.springframework.cloud</groupId>
    <artifactId>spring-cloud-starter-netflix-hystrix</artifactId>
</dependency>

<!-- 服务发现客户端 (如使用Eureka) -->
<dependency>
    <groupId>org.springframework.cloud</groupId>
    <artifactId>spring-cloud-starter-netflix-eureka-client</artifactId>
</dependency>

<!-- 注意: Spring Cloud 某些版本后 Ribbon 已被 Spring Cloud LoadBalancer 取代,
     但基本配置思路相似,且 Feign 默认已集成负载均衡 -->

3.1.2 关键配置

在 application.yml 或 application.properties 文件中进行配置。以下是关键配置项及其说明:

# 启用 Feign 的 Hystrix 支持 (某些版本默认关闭)
feign:
  hystrix:
    enabled: true 
  client:
    config:
      default: # 全局默认配置
        connectTimeout: 5000   # Feign 连接超时时间(毫秒)
        readTimeout: 15000     # Feign 读取超时时间(毫秒)
      user-service: # 针对特定服务的配置
        connectTimeout: 3000
        readTimeout: 10000

# Hystrix 熔断器配置
hystrix:
  command:
    default:
      execution:
        isolation:
          thread:
            # Hystrix 命令执行超时时间,必须大于 Ribbon 总超时时间
            timeoutInMilliseconds: 20000 
      circuitBreaker:
        requestVolumeThreshold: 20        # 触发熔断的最小请求数(默认20)
        sleepWindowInMilliseconds: 10000  # 熔断后尝试恢复的时间窗口(毫秒)
        errorThresholdPercentage: 50      # 错误率阈值(百分比)

# Ribbon 负载均衡配置 (注意: 新版本中可能被 LoadBalancer 替代)
ribbon:
  ConnectTimeout: 3000       # 建立连接超时时间
  ReadTimeout: 10000         # 读取响应超时时间
  MaxAutoRetries: 1          # 同一实例重试次数(不含首次)
  MaxAutoRetriesNextServer: 1 # 切换实例重试次数(不含首次)
  OkToRetryOnAllOperations: false # 是否对所有操作(如POST)重试(默认false,建议保持)

# 解决 Hystrix 超时时间与 Ribbon 超时时间配置关系
# Hystrix 的超时时间必须大于 (Ribbon.ConnectTimeout + Ribbon.ReadTimeout) * (MaxAutoRetries + 1) * (MaxAutoRetriesNextServer + 1)
# 例如: (3000 + 10000) * (1 + 1) * (1 + 1) = 52000ms < 20000ms? 显然这里配置有问题,需要调整。
# 因此,通常需要确保 Hystrix 超时时间足够长,或者合理调整 Ribbon 超时和重试策略。

# Ribbon 饥饿加载(解决首次调用超时问题)
ribbon:
  eager-load:
    enabled: true
    clients: user-service, another-service # 指定需要预加载的服务名
  • Feign的底层是Ribbon做负载均衡,因此超时配置通常在Ribbon下。

3.1.3 启用功能注解

@SpringBootApplication
@EnableFeignClients // 启用 Feign 客户端
@EnableHystrix      // 启用 Hystrix 熔断机制
public class ConsumerApplication {
    public static void main(String[] args) {
        SpringApplication.run(ConsumerApplication.class, args);
    }
}

3.1.4 声明 Feign 客户端并配置熔断

// 使用 fallback 属性 (无法获取异常信息)
@FeignClient(name = "user-service", 
             fallback = UserServiceFallback.class)
public interface UserService {
    @GetMapping("/users/{id}")
    User getUserById(@PathVariable("id") Long id);
}

// 使用 fallbackFactory 属性 (可以获取异常信息,便于调试)
@FeignClient(name = "user-service", 
             fallbackFactory = UserServiceFallbackFactory.class)
public interface AnotherUserService {
    @GetMapping("/users/{id}")
    User getUserById(@PathVariable("id") Long id);
}


// 手动指定 URL(用于调试或调用外部服务)
@FeignClient(name = "external-service", url = "https://api.external.com")
public interface ExternalServiceClient {
    @GetMapping("/data")
    String getData();
}

@FeignClient

  • name / value:指定要调用的服务名称(来自服务注册中心)。

  • url:直接指定一个具体的URL(常用于调试或调用外部非注册服务)。

  • path:所有请求的公共路径前缀(例如@FeignClient(name="a", path="/api/v1"))。

  • fallback / fallbackFactory:指定熔断降级的处理类(集成Hystrix或Resilience4j时使用)。

  • configuration:指定自定义配置类(用于配置编码器、解码器、拦截器等)。

HTTP注解@GetMapping@PostMapping@RequestMapping@PathVariable@RequestParam@RequestBody等,用法与Spring MVC的Controller中完全一致

  • 使用@RequestParam时,如果参数是必选的,必须明确指定value,如@RequestParam("name") String name,否则在Spring Cloud新版本中可能会报错。

  • @PathVariable同样必须指定value。

编写托底类 (Fallback):

// 方式一: 简单 Fallback
@Component
public class UserServiceFallback implements UserService {
    @Override
    public User getUserById(Long id) {
        // 返回托底数据
        return new User(-1L, "默认用户", "服务暂不可用");
    }
}

// 方式二: 可查看异常信息的 FallbackFactory
@Component
public class UserServiceFallbackFactory implements FallbackFactory<AnotherUserService> {
    @Override
    public AnotherUserService create(Throwable cause) {
        return new AnotherUserService() {
            @Override
            public User getUserById(Long id) {
                // 打印异常信息,便于定位问题
                System.out.println("熔断原因: " + cause.getMessage());
                return new User(-1L, "默认用户", "服务调用失败,原因: " + cause.getMessage());
            }
        };
    }
}

3.1.5 在Controller或Service中像调用本地方法一样注入并使用

@RestController
@RequestMapping("/api")
public class MyController {

    @Autowired
    private UserService userService; // 直接注入

    @GetMapping("/my-user/{id}")
    public User getMyUser(@PathVariable Long id) {
        // 直接调用,Feign会完成HTTP请求、服务发现、负载均衡等一系列操作
        return userService.getUserById(id);
    }
}

3.2 核心配置详解

配置类别配置项含义与说明常见默认值
通用客户端connectTimeout建立TCP连接的超时时间10秒 (JDK) / 2秒 (Apache HttpClient/OkHttp) 
readTimeout等待服务端响应的超时时间60秒 (JDK) / 10秒 (OkHttp) 
loggerLevelFeign的日志级别 NONE
errorDecoder错误解码器,用于处理非2xx的HTTP状态码
retryer重试策略,控制调用失败后的重试行为Retryer.NEVER
requestInterceptors请求拦截器,用于在发送请求前添加或修改请求内容(如添加Header)
decode404当HTTP状态码为404时,是否不抛出异常而是解码返回false
HTTP客户端feign.httpclient.enabled是否启用Apache HttpClient(需引入feign-httpclient依赖) false
feign.httpclient.max-connections最大连接数 200
feign.httpclient.max-connections-per-route每个路由(目标主机)的最大连接数 50
feign.okhttp.enabled是否启用OkHttp(需引入feign-okhttp依赖) false
请求压缩feign.compression.request.enabled是否开启请求GZIP压缩 false
feign.compression.request.mime-types支持压缩的MIME类型 text/xml, application/xml, application/json
feign.compression.request.min-request-size触发压缩的请求内容大小下限 2048
feign.compression.response.enabled是否开启响应GZIP压缩 false
熔断与降级feign.hystrix.enabled是否启用Hystrix熔断功能 false
hystrix.command.[CommandKey].execution.isolation.thread.timeoutInMilliseconds特定命令(或默认)的超时时间 1000毫秒
日志级别logging.level.[FeignClientInterface]指定Feign客户端接口的日志级别 

提示:配置优先级通常为 针对特定FeignClient的配置 > default全局配置。同时,如果使用了Ribbon或Hystrix,它们的相关配置(如超时)也会与Feign配置相互作用,最终生效的规则通常是取更短的超时时间 。

举例:

# 应用配置 (application.yml)
feign:
  client:
    config:
      default:  # 全局默认配置
        connectTimeout: 5000   # 连接超时 5秒
        readTimeout: 15000     # 读取超时 15秒
        loggerLevel: basic     # 日志级别为BASIC
      user-service:  # 针对特定微服务名为"user-service"的Feign Client的配置
        readTimeout: 30000     # 读取超时延长至30秒
  httpclient:
    enabled: true              # 启用Apache HttpClient
    max-connections: 200       # 最大连接数
    max-connections-per-route: 50 # 每个路由的最大连接数
  compression:
    request:
      enabled: true            # 开启请求压缩
      mime-types: application/json
      min-request-size: 2048
    response:
      enabled: true            # 开启响应压缩
  hystrix:
    enabled: true              # 开启Hystrix支持

# 配置Hystrix的命令属性(用于熔断和超时)
hystrix:
  command:
    default:  # 全局默认命令配置
      execution:
        isolation:
          thread:
            timeoutInMilliseconds: 20000 # Hystrix命令超时时间设为20秒
    UserServiceFeignClient#getUser(Long): # 为特定接口方法设置独立的超时时间 :cite[8]
      execution:
        isolation:
          thread:
            timeoutInMilliseconds: 5000 # 该方法超时设为5秒

# 设置Feign客户端接口的日志级别(注意这里是logging层级)
logging:
  level:
    com.example.feignclient.UserServiceFeignClient: debug

3.3 配置建议与注意事项

  • 启用高性能HTTP客户端:默认的JDK HttpURLConnection没有连接池,性能较差。推荐启用Apache HttpClientOkHttp(通过引入feign-httpclientfeign-okhttp依赖并在配置中设置enabled: true)来获得连接池和多路复用等性能优势 。

    • 添加对应依赖(如feign-okhttp)。

    • 在配置文件中启用:feign.okhttp.enabled=true 或 feign.httpclient.enabled=true

feign:
  client:
    config:
      default: # 配置所有Feign客户端,也可替换为具体服务名
        loggerLevel: full # 日志级别:NONE, BASIC, HEADERS, FULL
  okhttp:
    enabled: true # 启用 OKHttp 作为底层客户端
  httpclient:
    enabled: false # 禁用 Apache HttpClient
  • 超时配置的协同工作:Feign的调用超时受到Ribbon的超时Hystrix的超时共同影响 。要理清它们的关系:

    • 如果未启用Hystrix:超时主要由Ribbon的ReadTimeoutConnectTimeout控制。

    • 如果启用了Hystrix:Hystrix的超时时间应大于 Ribbon的超时时间总和(包括重试时间),即 Hystrix超时 > (Ribbon连接超时 + Ribbon读取超时) * (最大重试次数 + 1),否则Hystrix会先超时并触发熔断,Ribbon的重试就失效了 。

    • 可以做全局的超时配置,也可以针对特定服务配置:

# 全局配置
ribbon:
  ConnectTimeout: 5000   # 连接超时时间(ms)
  ReadTimeout: 10000     # 读取超时时间(ms)

# 针对特定服务的配置
user-service:
  ribbon:
    ConnectTimeout: 3000
    ReadTimeout: 5000
  • 谨慎使用请求/响应压缩:虽然GZIP压缩可以减少网络传输量,但会增加CPU开销。建议主要在对网络带宽敏感的场景下开启,并合理设置min-request-size 。

feign:
  compression:
    request:
      enabled: true
      mime-types: text/xml,application/xml,application/json
      min-request-size: 2048
    response:
      enabled: true
  • 日志级别的选择

    • NONE无日志(性能最佳,适用于生产环境)

    • BASIC仅记录请求方法、URL、响应状态码和执行时间(适用于生产环境追踪问题)

    • HEADERS:在BASIC基础上,增加请求和响应的头信息。

    • FULL记录请求和响应的header、body和元数据(适用于开发测试环境定位问题) 。

      生产环境建议使用NONEBASIC,开发调试时可使用FULL

  • 特定方法超时配置:Hystrix允许你为Feign客户端中的特定方法配置独立的超时时间。其Command Key的格式通常为FeignClient接口名#方法名(参数类型列表) ,例如:

hystrix:
  command:
    UserServiceFeignClient#getUser(Long): # Command Key
      execution:
        isolation:
          thread:
            timeoutInMilliseconds: 8000 # 为该方法设置8秒超时

评论
添加红包

请填写红包祝福语或标题

红包个数最小为10个

红包金额最低5元

当前余额3.43前往充值 >
需支付:10.00
成就一亿技术人!
领取后你会自动成为博主和红包主的粉丝 规则
hope_wisdom
发出的红包

打赏作者

熙客

你的鼓励将是我创作的最大动力

¥1 ¥2 ¥4 ¥6 ¥10 ¥20
扫码支付:¥1
获取中
扫码支付

您的余额不足,请更换扫码支付或充值

打赏作者

实付
使用余额支付
点击重新获取
扫码支付
钱包余额 0

抵扣说明:

1.余额是钱包充值的虚拟货币,按照1:1的比例进行支付金额的抵扣。
2.余额无法直接购买下载,可以购买VIP、付费专栏及课程。

余额充值