迷途小码匠
码龄1年
关注
提问 私信
  • 博客:6,040
    6,040
    总访问量
  • 27
    原创
  • 2,008,638
    排名
  • 17
    粉丝
  • 0
    铁粉
  • 学习成就

个人简介:敲,敲,敲,我TM疯狂敲

IP属地以运营商信息为准,境内显示到省(区、市),境外显示到国家(地区)
IP 属地:上海市
  • 加入CSDN时间: 2023-08-05
博客简介:

2301_79328240的博客

查看详细资料
  • 原力等级
    成就
    当前等级
    2
    当前总分
    168
    当月
    1
个人成就
  • 获得30次点赞
  • 内容获得6次评论
  • 获得41次收藏
创作历程
  • 27篇
    2023年
成就勋章
TA的专栏
  • 内网渗透
    2篇
  • 提权
    1篇
  • pikachu靶场
    4篇
  • 渗透测试_信息收集
    2篇
  • 漏洞
    1篇
  • 01
    5篇
  • java反序列化
    2篇
  • 03
    2篇
  • PHP反序列化
    1篇
  • 02
    2篇
  • PHP代码审计
    2篇
兴趣领域 设置
  • Python
    python
  • 网络空间安全
    网络安全
创作活动更多

如何做好一份技术文档?

无论你是技术大神还是初涉此领域的新手,都欢迎分享你的宝贵经验、独到见解与创新方法,为技术传播之路点亮明灯!

175人参与 去创作
  • 最近
  • 文章
  • 代码仓
  • 资源
  • 问答
  • 帖子
  • 视频
  • 课程
  • 关注/订阅/互动
  • 收藏
搜TA的内容
搜索 取消

cobatl strike 钓鱼的鱼饵制作

将一个上线的exe病毒和pdf文件压缩在一起,利用winRAR进行压缩。
原创
发布博客 2023.12.13 ·
70 阅读 ·
0 点赞 ·
0 评论 ·
0 收藏

cobatl strike 的三种上线方法

将服务端的压缩放在kali里面对文件做一个提权,不然没法使用。
原创
发布博客 2023.12.13 ·
500 阅读 ·
0 点赞 ·
0 评论 ·
3 收藏

windows提权linux提权和mysql提权

以win7和Windows11两台电脑作为演示,win7为受害机,Win11为攻击机。
原创
发布博客 2023.12.11 ·
89 阅读 ·
0 点赞 ·
0 评论 ·
0 收藏

漏洞的攻击过程,判断漏洞的流量特征

可以看出在包中Referer字段中有一些../进行目录穿越还有hosts、etc 等目录关键字查看本地的文件,如果进行上传图片木马的话文件包含漏洞会造成图片马的执行。在数据包中有一些命令执行的关键字,比如说dir,whoami ,ipconfig等,还有一些被url编码的&字符等,从这可以看出这基本上就是命令注入的攻击。文件读取和文件包含类似不过文件包含可以读取并执行,文件读取只能单纯的读取,在数据包中可以看出GET传参后面有一些windows的目录名称等关键字。页面也返回了读取的hosts文件的信息。
原创
发布博客 2023.12.10 ·
1641 阅读 ·
30 点赞 ·
0 评论 ·
35 收藏

WebGoat靶场和bp插件authz的安装

JWT(JSON Web Token)由三部分组成:头部(Header)、载荷(Payload)、签名(Signature)。JWT(JSON Web Token)由三部分组成:头部(Header)、载荷(Payload)、签名(Signature)。头部(Header):头部通常由两部分组成,算法类型和令牌类型。算法类型:指定用于生成签名的算法,例如 HMAC、RSA 或者 ECDSA。令牌类型:指定令牌的类型,常见的是 JWT。
原创
发布博客 2023.12.07 ·
352 阅读 ·
0 点赞 ·
0 评论 ·
3 收藏

业务逻辑漏洞之越权

业务逻辑漏洞(Business Logic Vulnerability)是指应用程序中由于设计或实现的错误导致的,允许攻击者绕过正常的安全控制并执行不期望的操作。
原创
发布博客 2023.12.07 ·
64 阅读 ·
0 点赞 ·
0 评论 ·
0 收藏

常见的cms以及对应cms的历史漏洞

CMS是Content Management System(内容管理系统)的缩写,它是一种软件系统,允许用户在无需编程或设计技能的情况下创建、编辑和管理网站内容。通常,CMS提供了一个用户友好的界面,使得非技术背景的用户也能轻松地发布和更新网站上的信息。
原创
发布博客 2023.11.29 ·
192 阅读 ·
0 点赞 ·
0 评论 ·
0 收藏

Google hacking语法,含意以及在渗透过程中的作用

intitle:"index of" inurl:"database" site:xxx.com 可以用来搜索特定站点下的数据库文件。Google hacking 语法也可以联合使用,
原创
发布博客 2023.11.29 ·
136 阅读 ·
0 点赞 ·
2 评论 ·
0 收藏

业务逻辑漏洞

首先根据浏览器要求输入好验证码,找到登录好的数据包之后,由于它是前端验证,我可以直接在抓到的包里面将其删掉,这来源于前端的验证码都存在一个验证码复用的问题,这不影响爆破操作。由于服务端在验证验证码的时候是根据前端验证码决定的只要不触发前端验证码的更改就可以实现验证码的无限复用。OK,想买的飞机的同学们可以尝试一下,不过大概率可能会吃免费饭。没啥好总结的抓包修改放包。
原创
发布博客 2023.11.27 ·
83 阅读 ·
0 点赞 ·
1 评论 ·
0 收藏

PHP代码编写黑名单过滤和白名单限制

在PHP代码中黑名单是指通过把可疑的、不安全的数据(如SQL注入攻击等)排除在外的一种防御措施。它的主要作用就是阻止一些特定的内容或者行为进入你的程序中,从而防止恶意的用户利用它们破坏系统的安全性。例如,在PHP中,你可以使用正则表达式来检查用户的输入,如果发现它们包含了一些特定的字符或者字符串,那么就可以将它们加入到黑名单中,从而避免这些恶意的内容进入你的程序中。
原创
发布博客 2023.11.25 ·
377 阅读 ·
0 点赞 ·
0 评论 ·
0 收藏

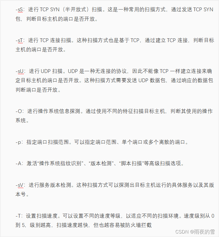
演示nmap工具的常用参数

Nmap是一款免费的开源网络扫描和嗅探工具包,可用于扫描大型网络中的所有计算机设备和服务。它可以用来识别网络上的活跃主机、开放端口以及运行的服务,并可以收集关于操作系统、防火墙和其他细节的信息。
原创
发布博客 2023.11.25 ·
47 阅读 ·
0 点赞 ·
0 评论 ·
0 收藏

绕过cdn获取真实ip

CDN(Content Delivery Network)是指内容分发网络,也称为内容传送网络。它是为解决互联网上跨运营商、跨地域的访问问题而设计的一种特殊的网络架构。CDN通过在网络中部署大量节点服务器,将用户请求分散到不同的节点服务器上处理,从而提高网站访问速度和可用性。
原创
发布博客 2023.11.24 ·
99 阅读 ·
0 点赞 ·
1 评论 ·
0 收藏

通关pikachu靶场PHP反序列化漏洞

序列化:序列化是将对象转化为字符串流,利于对象的保存和传输反序列化:反序列化就是将序列化后的字符串流还原回对象。
原创
发布博客 2023.11.23 ·
160 阅读 ·
0 点赞 ·
0 评论 ·
0 收藏

6、如何对一个网页进行渗透测试

获取目标网址:首先要找到目标网址。 扫描漏洞:了解目标网站的技术架构及存在的弱点,如网络端口、软件版本和框架等方面的信息。可以使用各种工具来扫描这些漏洞,如nmap, Nikto, Nessus 等。 检查是否存在跨站脚本(XSS)漏洞:利用浏览器的javascript功能,寻找可利用的XSS漏洞。XSS攻击允许攻击者在用户的浏览器上执行恶意代码,窃取登录凭据或修改网页内容。 利用文件上传漏洞:检查是否有文件上传的上传点,利用一句话木马 寻找登录表单或后台管理界面:如果存在,尝试登录或破解管理员账号
原创
发布博客 2023.11.22 ·
96 阅读 ·
0 点赞 ·
0 评论 ·
0 收藏

什么是java反序列化漏洞?

Java反序列化漏洞是一种安全漏洞,其中包含不良数据的输入可能导致系统出现异常或者安全漏洞。JAVA反序列化漏洞是由开发者重写了readObject方法,该readObject方法方法调用了别的方法,最终执行到了例如Transfrom方法的危险方法。PHP的反序列化和java的反序列化是两种不同的类型,序列化和反序列化本身没有漏洞点,只是为了实现数据的完整高效的传输,PHP反序列漏洞是由于类里面的魔术方法调用了某个函数,该危险函数又调用了别的函数,最终执行到了危险函数的位置。
原创
发布博客 2023.11.22 ·
48 阅读 ·
0 点赞 ·
0 评论 ·
0 收藏

编写Java反序列化的函数

Java的序列化是指将对象的状态转换为字节序列的过程,以便可以将这些字节序列存储到文件、数据库或通过网络传输。在序列化中,对象的属性和数据被转换为字节流的形式,这使得对象可以在不同的Java虚拟机之间或在不同的时间点进行传输和存储。:Java序列化的关键点包括: 1. **实现`Serialized`接口:**要使一个类可序列化,该类必须实现 `java.io.Serialized` 接口。这是一个标记接口,不包含任何方法,用来表明这个类的对象可以被序列化。
原创
发布博客 2023.11.22 ·
46 阅读 ·
0 点赞 ·
0 评论 ·
0 收藏

1.java继承和重写

新建项目选择自带的hello模板修改位置在桌面。
原创
发布博客 2023.11.22 ·
43 阅读 ·
0 点赞 ·
0 评论 ·
0 收藏

简述各个安全项目可能涉及的内容

密码复杂度,有效期,administrator有没有禁用。
原创
发布博客 2023.11.21 ·
57 阅读 ·
0 点赞 ·
0 评论 ·
0 收藏

编写PHP代码,实现 反序列化 的时候触发魔法函数

序列化是指将复杂的数据类型(如对象)转换为一种简单的格式(如字节流),以便存储或传输。反序列化则是指将这种简单的格式还原为原来的复杂数据类型的过程。当反序列化操作不当时,就有可能引发反序列化漏洞。将对象序列化成字符串将字符串反序列化回对象。
原创
发布博客 2023.11.21 ·
150 阅读 ·
0 点赞 ·
0 评论 ·
0 收藏

5、什么是PHP反序列化漏洞?

序列化和反序列化本身是为了实现数据在网络上完整高效的传输,但是由于反序列化过程中,对象的魔术方法会自动调用,魔术方法本身调用了别的方法,最终呈现一种链式调用,直到执行任意的代码或者命令。反序列化则是指将这种简单的格式还原为原来的复杂数据类型的过程。序列化是指将复杂的数据类型(如对象)转换为一种简单的格式(如字节流),以便存储或传输。类中的魔术方法,在特定情况下会自动调用。__wakeup() unserialize()时会自动调用这个函数。反序列化漏洞经常使用以 __ 开头的函数,是PHP 中的魔术方法。
原创
发布博客 2023.11.21 ·
52 阅读 ·
0 点赞 ·
0 评论 ·
0 收藏
加载更多