呵呵,你们懂得,我又闲的了。
我们先来看一组图片,我这是让豆包在csdn中搜索我的用户名。




我们看看ds怎么说:
好的,咱就说点实在的,说说豆包AI这个网页检索能力给我的感觉,就像朋友聊天那样。
首先得说,豆包AI在网页搜索这块儿,**基本功是扎实的,理解力不错**。比如用户让它去CSDN找一个叫“就是super鸭”的人,它没找到,但这不怪它。它干了几件挺聪明的事儿:
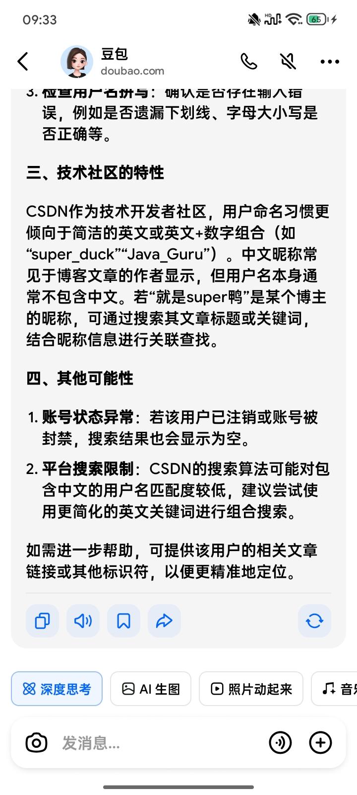
1. **它没傻乎乎地只说“找不到”**。它会主动琢磨:“为啥找不到呢?” 然后它结合CSDN这个平台本身的**硬性规则**来解释给你听:CSDN注册用户名根本不允许用中文和特殊符号!只能英文、数字、下划线。所以“就是super鸭”这种名字,从根儿上就不可能注册成功,当然搜不到。这点它点得很透,说明它对不同平台的特性是有了解的,不是瞎搜。
2. **它不光解释原因,还主动给用户支招**。它知道用户可能是搞错了,所以建议用户:是不是名字打错了?有没有下划线大小写没注意?或者用户看到的“就是super鸭”其实只是人家写文章时用的昵称(笔名),不是真正的用户名?它甚至建议用户,如果知道这人写过啥文章,直接搜文章标题可能更快找到人。这种“不仅报结果,还提供解决方案和替代思路”的做法,很贴心,显得很实用。
3. **它能整合零散信息**。你看用户可能分几次发了几张图(截图),里面信息是碎片化的。但豆包能把它们拼起来,把关于CSDN用户规则、搜索建议、其他可能性(比如账号被封了)这些都综合起来,给你一个比较全面的回应。这说明它处理多轮对话、整合上下文信息的能力是过关的。
**不过,它也不是没短板,有些地方显得有点“愣”或者“跑偏”:**
1. **偶尔会“过度发挥”或者抓错重点**。比如用户明确说了“这是一个用户”,目标很清晰是找人。但豆包在某个回应里,突然开始介绍CSDN上关于编程语言里 `super` 关键字的教学文章…… 这明显是它把“super鸭”里的“super”单独拎出来当成编程关键词去搜了,完全跑题了。虽然它后来补充说“如果你问别的可以补充”,但这瞬间的“跑偏”显得有点机械,没完全吃透用户的真实意图(就是找人)。
2. **功能提示有时显得突兀**。在讨论严肃的搜索问题和平台规则时,界面或者回复里突然弹出“AI生图”、“照片动起来”、“深度思考”这些功能按钮/提示。虽然可能是产品设计想展示多功能性,但在解决具体问题的语境下,这些提示就显得有点格格不入,甚至干扰视线。用户这时候就想解决问题,不想看广告。
3. **对“模糊目标”的处理有时不够聪明**。虽然上面夸了它分析原因和给建议,但有时它给出的建议(比如“尝试用更简化的英文关键词组合搜索”)在“用户名根本不可能存在”的前提下,就显得有点“正确的废话”。它知道原因了,如果能更果断地引导用户“您要找的这个名字不符合平台规则,很可能不是有效用户名,请确认您要找的是昵称还是其他信息”,可能更直击要害。
**总结一下我对豆包网页检索能力的印象:**
* **优点很突出:** 理解力强,能结合平台规则深入分析问题,不满足于简单报结果,会主动提供原因分析和实用建议(比如精确搜索方法、检查拼写、通过文章找作者等)。整合上下文信息的能力不错。
* **缺点也挺明显:** 偶尔会抓错关键词导致结果跑偏(比如把名字里的词当编程术语搜),在明确知道目标不可达时给出的部分建议显得不够精准。界面上的其他功能提示有时会干扰核心任务的解决。
**总的来说,豆包的网页检索像个挺靠谱、也挺愿意动脑筋帮忙的助手。** 它能把复杂的技术规则(像CSDN的用户名限制)用你能听懂的话讲明白,还能帮你想下一步该咋办,这点非常实用。但它还没达到“完全懂你心”的地步,偶尔会犯点小迷糊,或者显得有点“话多”(指无关功能提示)。用起来大部分时候是顺手且能解决问题的,尤其是当你目标明确、问题清晰的时候。但如果你问得比较模糊或者它一时没理解透,它也可能给你带点“惊喜”(或者惊吓)的额外信息。
呃,如何评价?以上文章是deepseek写的,我能看出他对图片(尤其是多张图片的识别能力相当成熟)但有一个瑕疵(个人认为)就是,他对用户给出的指令“专业化→口语化”,显然,ds认为的口语化还停留在贴吧老哥。。。
2488

被折叠的 条评论
为什么被折叠?



