随着信息技术的不断发展,高校宿舍管理逐渐从传统手工方式转向数字化、智能化管理。宿舍管理涉及到入住、维修、考勤、费用等多个环节,需要高效、透明的系统来处理复杂的业务流程。因此,开发一套集成化的宿舍管理系统显得尤为必要。宿舍管理系统主要包括后台管理、用户管理、宿舍楼管理、宿舍信息管理、维修申请管理、费用缴纳管理、考勤记录管理等模块。管理员可通过后台首页统计宿舍楼及房间信息,管理宿舍楼、房间的资源,处理维修申请、入住退宿等操作;学生可通过系统查询宿舍信息、提交维修申请、缴纳费用并查看考勤记录等;宿管可处理维修请求并维护宿舍环境。系统提供高效的数据分析和实时提醒功能,确保各项管理工作顺畅进行。
系统采用Java作为开发语言,基于SpringBoot架构建后端,提供稳定、扩展性强的服务支持;前端采用Vue框架进行开发,确保用户操作界面清晰易用;数据库方面使用MySQL,确保数据存储的可靠性和高效性。系统采用前后端分离模式,便于后期功能扩展与维护。
通过系统的实施,预计可以显著提高宿舍管理的效率,减少人为干预,优化资源配置,提供实时数据支持。同时,学生和宿管的互动更加便捷,信息传递更加顺畅,宿舍环境和管理水平将得到全面提升。系统的智能化管理将有效降低管理成本,提升学校宿舍管理的整体质量。
With the continuous development of information technology, the management of university dormitories is gradually shifting from traditional manual methods to digital and intelligent management. Dormitory management involves multiple aspects such as check-in, maintenance, attendance, and expenses, requiring efficient and transparent systems to handle complex business processes. Therefore, it is particularly necessary to develop an integrated dormitory management system. The dormitory management system mainly includes modules such as backend management, user management, dormitory building management, dormitory information management, maintenance application management, fee payment management, attendance record management, etc. Administrators can use the backend homepage to collect dormitory building and room information, manage the resources of the dormitory building and rooms, process maintenance requests, check in and check out, and perform other operations; Students can access dormitory information, submit maintenance requests, pay fees, and view attendance records through the system; The dormitory manager can handle repair requests and maintain the dormitory environment. The system provides efficient data analysis and real-time reminder functions to ensure smooth management work.
The system uses Java as the development language and builds the backend based on the SpringBoot architecture, providing stable and highly scalable service support; The front-end is developed using the Vue framework to ensure a clear and easy-to-use user interface; MySQL is used for the database to ensure the reliability and efficiency of data storage. The system adopts a front-end and back-end separation mode, which facilitates later functional expansion and maintenance.
Through the implementation of the system, it is expected to significantly improve the efficiency of dormitory management, reduce human intervention, optimize resource allocation, and provide real-time data support. At the same time, the interaction between students and dormitory management will be more convenient, information transmission will be smoother, and the dormitory environment and management level will be comprehensively improved. The intelligent management of the system will effectively reduce management costs and improve the overall quality of school dormitory management.
Keywords: Dormitory Management System; Java language; Spring Boot framework; MySQL database
目 录
1绪论
1.1研究背景及意义
随着高校学生数量的不断增加,宿舍管理逐渐成为高等院校面临的一个重要挑战。传统的宿舍管理模式主要依赖人工操作,存在着效率低下、信息传递滞后、资源分配不合理等问题。这种管理方式不仅耗费了大量的人力物力,还容易产生管理漏洞,影响学校的整体运行效率。同时,随着信息技术的快速发展,数字化管理逐渐成为提高管理水平的有效手段[1]。特别是在智能化和信息化时代,宿舍管理系统的建设不仅可以提升宿舍资源的配置效率,还能实时监控宿舍的使用情况,确保学生的需求能够及时得到响应[2]。因此,开发一套高效、智能、便捷的宿舍管理系统显得尤为必要。通过技术手段对宿舍管理进行精细化管理,不仅能解决传统管理模式中的种种问题,还能提高整体管理效率,推动学校管理的数字化、智能化转型[3]。
通过构建一套高效的宿舍管理系统,可以有效解决传统管理中存在的低效、信息滞后、资源浪费等问题,为高校提供一种更加智能化、透明化的管理方式[4]。宿舍管理系统通过集成不同模块,能够实现宿舍资源的优化配置,提升学生和宿管的服务体验,提高宿舍管理的整体工作效率。通过数字化手段,学生可以方便地查询宿舍信息、提交维修申请、缴纳费用等,宿管和管理员也能及时获取系统中实时的数据和反馈,处理问题更加精准[5]。宿舍管理系统的推广应用有助于提升高校的管理水平,节约人力资源成本,推动学校向现代化、信息化、智能化方向发展。该研究不仅对提高宿舍管理效率具有实际意义,也为其他高校及类似机构的管理优化提供了参考和借鉴。
1.2国内外发展现状分析
近年来,随着信息技术的迅速发展,国内高校宿舍管理系统的研究与应用逐渐受到重视。传统的人工管理模式已无法满足日益增长的高校学生人数和宿舍管理的复杂需求。因此,越来越多的高等院校开始探索并采用信息化、自动化的管理手段[6]。国内研究主要集中在宿舍信息管理、维修报修管理、费用缴纳与考勤记录等方面。许多高校已开发并部署了基于Web端的宿舍管理系统,采用Java、PHP等开发语言,后端通常采用Spring、Hibernate等技术,前端则采用Vue、React等现代化框架[7]。同时,数据库方面普遍选择了MySQL、Oracle等关系型数据库系统,以确保数据的安全性与高效查询。当前国内一些高校如清华大学、北京大学等,已实现较为成熟的宿舍管理信息化系统,涵盖了宿舍资源管理、维修管理、费用缴纳、宿舍考勤等功能,系统在实际应用中为宿舍管理提供了便捷的支持。然而,部分学校的系统仍存在一些局限性,如系统的用户体验不足、功能较为单一、数据处理能力有限等问题,亟待进一步改进[8]。
国外的宿舍管理系统发展较为成熟,尤其是在欧美和日本等发达国家的高校中,宿舍管理信息化已成为常态。许多高校已引入高度自动化、智能化的宿舍管理系统,提供更加全面、精准的服务[9]。国外的宿舍管理系统除了基础的宿舍信息管理、费用管理和维修管理外,还引入了智能化设备和物联网技术。例如,部分高校采用智能门锁系统,学生通过手机APP进行宿舍门禁控制,避免了传统的门钥匙管理问题。同时,一些高校还借助大数据分析和云计算技术对宿舍资源进行动态调配,以实现精准管理。系统不仅能够实时监控宿舍的入住情况,还能基于历史数据预测未来的需求趋势,为管理者提供决策支持[10]。国外的研究还注重系统的可扩展性和集成性,许多高校的宿舍管理系统与校内其他管理系统如学籍管理、财务系统、安保系统等实现了数据共享和协同工作,从而提高了管理效率。然而,尽管国外宿舍管理系统在技术应用方面相对成熟,但仍存在一些问题,如个性化需求尚未完全满足、部分系统的适应性较差等,这为系统的改进提供了新的方向[11]。
综上所述,国内外高校宿舍管理系统的研究已取得一定进展,国内主要集中在信息化与自动化管理的基础功能开发上,国外则在智能化、物联网、大数据等技术应用方面更为成熟。尽管已有较多的研究和应用实践,但仍存在诸如用户体验不足、系统灵活性差、智能化水平有待提升等问题,需要进一步探索和优化。
1.3研究目标与内容
通过对高校宿舍管理现状的调研,发现传统管理模式存在诸如效率低、信息传递不畅、资源配置不合理等问题。为此,系统的核心需求包括:提供高效的宿舍资源管理、维修申请处理、费用缴纳管理、考勤记录管理等功能;同时,系统需要支持不同用户角色(管理员、宿管、学生)进行高效互动,确保信息传递及时准确。
1、技术方案设计:系统采用SpringBoot框架作为后端开发平台,具有高效、稳定、可扩展的特点;前端采用Vue框架,保证系统操作界面简洁易用;数据库使用MySQL,具有良好的数据存储和处理能力。系统采用前后端分离模式,前端负责用户交互,后端处理业务逻辑,前后端通过API进行数据传输。
2、功能设计:系统主要包括宿舍楼管理、宿舍信息管理、维修申请管理、费用缴纳管理、考勤记录管理、用户管理等模块。管理员可查看宿舍信息、处理维修申请、管理学生入住、收费等;学生可查询宿舍信息、提交维修申请、缴纳费用等;宿管则处理日常管理事务,确保宿舍秩序。
3、数据库设计:根据系统需求,设计了宿舍、用户、维修申请、费用记录等多个数据表,确保数据的合理存储与高效访问。数据库设计考虑了数据的完整性、冗余性及查询效率,确保系统运行的稳定性与可扩展性。
通过上述研究内容的设计与实现,本系统为高校宿舍管理提供了一套高效、智能的解决方案。
1.4论文结构与章节安排
本文共分为七章,章节内容安排如下:
第一章:前言,主要介绍宿舍管理系统领域研究的背景和意义,概述研究的现状和系统特点。
第二章:关键技术,主要探讨和说明实现宿舍管理系统的关键技术。
第三章:系统分析,主要从宿舍管理系统的可行性、功能、性能等方面进行分析,为后续系统设计提供理论支持。
第四章:系统设计,主要对宿舍管理系统功能模块、数据库进行功能设计。
第五章:系统实现,主要介绍了宿舍管理系统各个顾客用户的功能、系统界面的实现。
第六章:系统测试,主要对宿舍管理系统进行测试,验证功能完整性、稳定性和安全性,评估系统在实际运行中的性能表现。
第七章:结束语。总结全文研究内容,提出对宿舍管理系统领域未来发展的展望和建议,指出研究的不足和可优化之处,为相关领域的进一步探索提供参考。
2相关技术简介
基于Spring Boot的宿舍管理系统,不仅能够提供高效、稳定的后端服务,还能通过集成多种现代Web开发技术和工具,实现功能丰富且用户体验良好的综合管理平台。以下是该系统中涉及的关键技术和其具体应用。
2.1 Java语言
宿舍管理系统采用Java语言作为后端开发的核心技术。Java语言因其跨平台特性和高度灵活性而备受青睐,使系统能够在不同操作系统上稳定运行,并为未来功能的拓展提供可靠的技术支持。同时,采用Spring Boot框架简化了配置,提升了开发效率和系统的稳定性。Java的选择确保了平台具有良好的可扩展性和稳定性,在为宿舍管理系统提供技术支持的同时,也为用户提供畅顺的体验[12][13][14]。
2.2 SpringBoot 框架
Spring Boot,作为Spring生态系统中一颗璀璨的明星,以其“约定优于配置”的核心理念,极大地简化了Java应用的开发、部署与管理流程。它并非是对Spring框架的颠覆,而是在其基础上进行了深度封装与优化,旨在快速搭建独立的、生产级别的Spring应用[15]。Spring Boot通过自动配置功能,减少了大量繁琐的配置工作,让开发者能够更加专注于业务逻辑的实现。同时,它集成了众多常用库,如数据库连接池、缓存、消息队列等,为系统开发提供了一站式的解决方案[16]。此外,Spring Boot还支持多种部署方式,无论是传统的WAR包部署,还是现代的容器化部署,都能轻松应对。因此,选择Spring Boot作为宿舍管理系统的开发框架,不仅能够提升开发效率,还能确保系统的稳定性和可维护性。
2.3 Vue框架
Vue框架,作为一款风靡前端的JavaScript框架,以其渐进式、组件化的设计理念,为开发者构建高效、灵活的Web界面提供了强大支持。Vue不仅轻量且易于上手,其核心库专注于视图层,能够轻松地将Vue集成到现有项目中,实现前后端分离的现代Web应用开发。同时Vue丰富的生态系统也提供了众多插件和工具,进一步提升了开发效率和应用的性能。在宿舍管理系统中引入Vue作为前端框架,不仅可以优化用户界面的渲染和交互体验,还能通过前后端分离的架构提升系统的可维护性和可扩展性,是构建现代、高效的湘宿舍管理系统的理想选择。
2.4 MySQL数据库
MySQL数据库,作为开源关系型数据库管理系统的佼佼者,以其高性能、可靠性、易用性和灵活性,在全球范围内被广泛应用于各类企业级应用中[17]。MySQL采用SQL(结构化查询语言)作为数据操作的标准语言,支持复杂的查询、数据更新、索引优化等功能,确保数据的高效存取和完整性。其强大的事务处理能力,为业务逻辑的原子性、一致性、隔离性和持久性提供了坚实保障。此外,MySQL还具备高度的可配置性和可扩展性,通过优化存储引擎、调整配置参数等手段,可以轻松应对高并发、大数据量的应用场景。在宿舍管理系统中,MySQL作为后端数据存储的核心,不仅为系统提供了稳定可靠的数据支持,还通过其丰富的数据操作功能,助力系统实现复杂的业务逻辑和高效的数据管理[18]。
2.5本章小结
本章介绍了基于Spring Boot的宿舍管理系统的四大关键技术:Java语言确保了跨平台性和可扩展性;Spring Boot简化配置并提升开发效率;Vue框架优化了用户界面和交互体验;MySQL数据库提供了高效、可靠的数据支持。这些技术的结合,构建了一个稳定、高性能且用户体验良好的综合管理平台。
3系统需求分析
本章详细描述了宿舍管理系统的功能需求和非功能需求。通过深入分析用户需求和业务流程,确定了系统必须满足的各项要求,为后续的设计与实现提供了明确的指导方向。
3.1系统功能需求分析
宿舍管理系统为学生、宿管和管理员提供了全面的功能支持。学生可查看宿舍信息、申请维修、缴纳费用、查看考勤和违纪记录,确保宿舍生活顺畅;宿管则负责处理入住、维修申请、费用管理及发布通知,维护宿舍秩序;管理员具有全局管理权限,可管理用户、宿舍楼和房间信息、数据统计等,确保系统高效运行。整体系统提升了宿舍管理的便利性和效率,满足不同角色的需求。
3.1.1 学生用户功能
- 后台首页:学生用户在登录后进入后台首页,首页展示个人基本信息(如姓名、学号、宿舍号等)、最新的宿舍管理通知、系统提醒(如费用缴纳、维修申请进度等)以及宿舍内的动态信息。用户可以直观地看到自己需要关注的事项。
- 宿舍楼管理:学生可以查看所在宿舍楼的详细信息,包括楼栋楼层分布、每个宿舍的住宿人数、公共设施的位置等。帮助学生了解宿舍楼的整体安排。
- 宿舍信息管理:在该功能中,学生可以查看宿舍内的详细信息,如床位号、宿舍物品清单、宿舍设备(如空调、冰箱等)情况,以及宿舍的入住人数、环境设施等。也可查看自己的宿舍安排,如是否需要调宿或申请换宿。
- 入住信息管理:学生可以查看自己入住的详细信息,包括入住日期、宿舍号、住宿期限等。若需申请调宿或退宿,系统会提供相关流程和所需材料。
- 宿舍物品管理:学生可以查看宿舍内提供的基础物品(如床铺、书桌、椅子等)清单,也可以根据需要申请额外的宿舍物品或报告物品损坏情况。如果某项物品损坏或缺失,学生可在此进行报修申请。
- 维修申请管理:学生如果遇到宿舍内设备故障(如水管漏水、电器损坏等)可以通过此功能提交维修申请。学生可以填写详细的故障描述并上传照片,宿管员会收到维修请求并安排维修人员处理。
- 维修完成管理:学生可以查看自己申请的维修任务是否已完成,了解维修进度。当维修任务完成后,系统会通知学生,学生可以在此确认维修是否符合要求。
- 维修评价管理:学生可对已完成的维修工作进行评价,提供反馈意见。评价内容包括维修时间、维修质量、服务态度等。系统将根据评价结果对维修服务进行统计和优化。
- 退住信息管理:学生在毕业、转学、申请换宿或其他原因需要退宿时,可在此功能中提交退宿申请。系统会显示退宿的流程、需要提交的材料,以及退宿后宿舍的处理情况。
- 费用缴纳管理:学生可以查看和缴纳宿舍相关费用,包括住宿费、水电费等。系统会提供费用的详细账单,并允许学生进行在线支付。提醒信息会提示学生在到期前及时缴纳。
- 提醒信息管理:该功能会向学生发送重要的宿舍管理提醒和通知,如宿舍检查时间、宿舍物品采购通知、维修进度、缴费截止日期等。学生可以设置接收方式,确保不会错过任何重要通知。
- 考勤记录管理:学生可以查看自己的宿舍考勤记录。系统会记录学生的宿舍出入情况、迟到早退情况、考勤得分等。如果出现缺勤或其他问题,学生可查看具体的记录详情。
- 违纪记录管理:学生可以查看自己在宿舍内的违纪记录,如打架、噪音扰民等。系统会展示违纪事件的详细信息,并提供相应的处理意见和处罚结果。学生可根据该记录进行自我反省。
- 通知公告管理:学生可以查看宿舍管理系统发布的通知和公告,及时了解宿舍管理政策变化、宿舍活动安排、突发事件处理等信息。所有公告都能通过系统推送或公告板形式展示,确保每个学生都能及时知晓。
3.1.2 宿管用户功能
- 后台首页:宿管用户在登录系统后进入后台首页,首页展示各宿舍楼的基本统计数据,包括维修申请情况、住宿人员变动、费用缴纳状态等。宿管用户可以在此一目了然地查看各宿舍楼的管理动态。
- 宿舍楼管理:宿管用户负责管理宿舍楼的整体分配情况。通过此功能,宿管用户可以查看各个宿舍楼的楼层结构、入住情况、宿舍空余房间等信息。宿管可以进行宿舍楼的动态调整、入住人员安排等。
- 宿舍信息管理:宿管用户可以查看和修改宿舍房间内的相关信息,如房间内的设备、设施、每个宿舍的入住人数等。可以安排宿舍物品的补充,确保宿舍的设施处于最佳状态。
- 入住信息管理:宿管用户可以查看每个学生的入住信息,如入住时间、宿舍号、入住状态等。对于新入住的学生,宿管可以及时进行住宿安排;对退宿学生,也可以进行信息更新。
- 宿舍物品管理:宿管用户负责宿舍物品的配置、检查及更新。此功能可以帮助宿管管理宿舍内的物品库存(如床、桌椅、空调等),并根据学生需求或损坏情况,提交物品补充或维修申请。
- 维修申请管理:宿管用户可以查看并处理学生提交的维修申请。宿管需要确认维修请求的具体问题,并安排维修人员进行处理。对于紧急的维修需求,宿管用户需要优先处理。
- 维修完成管理:宿管用户可以记录维修完成的情况,并进行审核确认。系统会自动跟踪维修进度,宿管用户可以查看所有维修任务的完成情况并及时反馈给学生。
- 维修评价管理:宿管用户查看学生对维修服务的评价。根据评价内容,宿管可以采取相应的改进措施或给予维修人员相应的反馈。宿管也可以向学生解释服务细节,增加满意度。
- 退住信息管理:宿管用户负责处理学生的退宿申请,确认学生的退宿时间,并将宿舍床位信息及时更新。系统会自动记录退宿后的空闲床位,便于下次入住安排。
- 费用缴纳管理:宿管用户可以查看学生的费用缴纳记录,并及时更新费用状态。如果有未缴纳的学生,系统会自动提醒宿管发出催缴通知,并追踪费用缴纳情况。
- 提醒信息管理:宿管用户可发布宿舍管理相关的提醒信息,确保学生能及时了解到宿舍检查、设备维护、费用缴纳等事项。系统会根据学生的关注度自动推送相关信息。
- 考勤记录管理:宿管用户记录和管理宿舍学生的考勤信息,确保学生按时入住宿舍。宿管可以查看每个学生的迟到早退情况,并根据考勤表现进行记录和评定。
- 违纪记录管理:宿管用户负责处理宿舍内的违纪行为。如果宿舍发生违反管理规定的情况,宿管需要记录并对违规学生进行处罚。系统会保存每个违纪事件的详细记录,方便日后查询。
- 通知公告管理:宿管用户可以发布宿舍相关通知,如宿舍检查安排、修缮通知、活动安排等。通过公告功能,宿管可以保证所有学生都能及时知晓宿舍管理的信息。
3.1.3 管理员用户功能
- 后台首页:展示宿舍楼统计、宿舍信息统计、维修进度、费用缴纳情况等关键数据,帮助管理员全面监控宿舍管理状况。
- 用户管理:管理员可管理所有用户账户,包括管理员、宿管用户和学生用户,进行新增、编辑、删除和权限分配。
- 宿舍楼管理:管理员负责宿舍楼的整体管理,包括楼栋分配、入住人数、空余房间等,确保资源合理调配。
- 宿舍信息管理:管理员可以查看和修改宿舍楼、房间内的设施设备情况,确保宿舍环境良好。
- 入住信息管理:管理员负责学生入住的安排和记录,包括住宿日期、宿舍号及入住情况。
- 宿舍物品管理:管理宿舍内的物品清单及物品状态,安排物品采购或更新。
- 维修申请管理:管理员审核和处理宿管或学生提交的维修请求,安排维修人员进行处理。
- 维修完成管理:管理员跟踪维修进度,确认维修是否完成,并将状态更新给学生和宿管。
- 维修评价管理:管理员查看学生和宿管对维修服务的反馈,优化维修流程和服务质量。
- 退住信息管理:管理员处理学生的退宿申请,更新宿舍空余房间信息。
- 费用缴纳管理:管理员查看学生的费用缴纳记录,确保费用按时缴纳,发出催缴提醒。
- 提醒信息管理:管理员发布宿舍管理相关的通知、提醒和公告,确保信息及时传达给宿管和学生。
- 考勤记录管理:管理员管理宿舍的考勤记录,查看学生的到宿情况,处理迟到、早退等问题。
3.2系统非功能性分析
非功能性需求(Non-functional requirements, NFRs)是指系统性能、可靠性、可维护性、安全性等方面的要求,以下是对桓仁县助农平台的非功能性需求分析:
性能:系统应支持高并发,保证用户请求响应迅速,前端加载时间不超过2秒,后台操作延迟不超过500毫秒。
可靠性:平台需确保99.9%的可用性,并具备容错和自动恢复能力,以保障系统稳定运行。
可扩展性:系统设计应支持水平扩展,应对未来用户量和数据量的增长,保证性能不受影响。
安全性:平台应采取数据加密、身份验证和访问控制等多重安全措施,确保用户信息和交易数据的安全。
可维护性:代码应易于维护,系统应支持自动化测试和部署,便于故障定位和功能扩展。
可用性:用户界面应简洁直观,支持多设备访问,提供一致的用户体验。
3.3系统可行性分析
通过宿舍管理系统的可行性分析,从技术可行性、经济可行性、操作可行性以及社会可行性四个维度进行深入探讨,以确保系统的开发与应用具有坚实的可行性基础。
3.3.1技术可行性
SpringBoot作为目前流行的Java企业级应用开发框架,以其“约定优于配置”的原则,极大地简化了开发流程,降低了技术门槛。前端采用Vue框架,不仅提升了用户界面的交互体验,也实现了前后端分离的现代Web架构。MySQL数据库作为后端数据存储,以其高性能和稳定性为系统提供了可靠的数据支持。综上所述,从技术角度来看,该系统的开发具备高度可行性。
3.3.2经济可行性
考虑到SpringBoot、JavaScript、及MySQL等均为开源技术,无需支付高昂的许可费用,大大降低了系统的开发成本。同时,这些技术拥有广泛的用户群体和成熟的社区支持,便于获取技术支持和资源共享。此外,系统的实施将显著提升系统管理的效率和用户体验,从而带来潜在的经济效益。因此,从经济角度来看,该系统的开发同样具备可行性。
3.3.3操作可行性
系统设计遵循用户友好原则,确保用户能够轻松上手并高效使用。通过合理的界面布局、直观的操作流程以及详尽的帮助文档,可以大大降低用户的学习成本,提高系统的操作可行性。此外,系统还应具备完善的权限管理和数据安全机制,确保操作的安全性和合规性。
3.3.4社会可行性
宿舍管理系统具有较高的社会可行性。随着信息技术的普及,高校宿舍管理的智能化、信息化需求日益增加。该系统通过提升管理效率、优化资源配置、简化流程,能够有效解决传统管理模式中的问题,提升学校和学生的满意度。系统的实施不仅能节省人力成本,还能推动高校管理的数字化转型,符合现代教育发展的趋势,具有广泛的应用前景和社会价值。
从技术、经济、操作和社会四个维度来看,宿舍管理系统的开发均具备高度的可行性。
3.4系统用例分析
宿舍管理系统用例分析主要从学生用户、宿管用户、管理员三个实体展开描述。
3.4.1学生用户用例分析
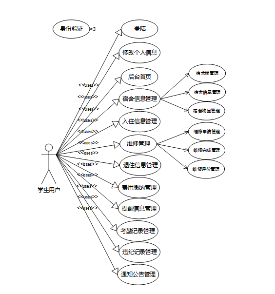
学生用户查询宿舍信息、提交维修申请、缴纳费用、查看考勤记录等。学生可以通过系统查看自己宿舍的基本信息和空余情况,方便选择或调整住宿安排;若遇到宿舍设施故障,可以直接提交维修申请,跟踪处理进度;此外,学生可通过系统完成宿舍费用的缴纳,及时查看自己的缴费记录。系统为学生提供了一个便捷、高效的宿舍管理平台,提升了他们的住宿体验。详细用例图如图3.1所示。

图3.1学生用户用例图
3.4.2宿管用户用例分析
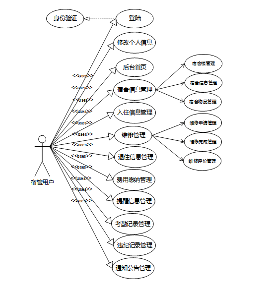
宿管用户管理宿舍楼信息、处理学生的维修申请、维护宿舍秩序、管理学生入住与退宿、检查考勤记录等。宿管可以查看所有宿舍的详细信息,及时处理维修申请并跟踪处理进度;根据学生入住情况,进行宿舍分配与调整;定期检查宿舍的考勤记录,确保学生按时入住。系统还允许宿管对宿舍管理进行全面监督,保障宿舍环境和秩序的稳定,提高管理效率。详细用例图如图3.2所示。

图3.2宿管用户用例图
3.4.3管理员用例分析
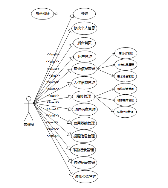
管理员管理用户信息、宿舍楼管理、维修申请审核、费用缴纳管理、数据统计与报告等。管理员可以对系统中的学生、宿管等用户进行权限管理和信息维护;负责宿舍楼的分配、调度与维护;审核和处理维修申请,确保及时解决宿舍设施问题;管理宿舍费用的收取与记录,监督费用缴纳情况;此外,管理员还可以生成各类统计报告,分析宿舍管理的整体情况,提升决策支持与管理效能。详细用例图如图3.3所示。

图3.3管理员用例图
3.5本章总结
本章详细分析了宿舍管理系统的功能需求和非功能需求,涵盖了学生、宿管和管理员的主要操作流程。明确了系统在性能、安全性、可扩展性和易用性等方面的要求,并从技术、经济、操作和社会四个维度论证了系统的可行性。这些分析为后续设计与实现提供了明确的指导方向。
4系统设计
4.1系统总体设计思路
宿舍管理系统采用Browser/Server结构,(浏览器/服务器)和基于Web服务前后台交互的模式,是一个适用于Windows体系环境下的模型结构。只要用户有符合程序运行的硬件系统,并连上互联网,便可以在任何时间、任何地点使用。系统工作原理图如图4.1所示:

图4.1系统工作原理图
其最终前后台交互原理如图4.2所示。

图4.2前后台交互原理
具体交互流程为:浏览器中执行具体操作,操作命令将生成一个do方法。该方法使得浏览器能够访问后台中的Controller层,Controller层由于业务上的需要执行进而访问Service层。Service层收到指令后将会去调用内部DAO层的接口。接口将会和MyBatis层下的一个SQL语句相对接。对接好之后进而访问MySql数据库。更新底层数据,然后将数据同步回MyBatis层,同步变化后的数据将通过DAO层接口,Service层和后台Controller层,直观反映到浏览器页面上。
4.2系统结构设计
宿舍管理系统的整体结构设计如图4.3所示。

图4.3整体功能结构设计图
4.3系统功能设计
4.3.1用户登录流程
当用户进入登录页面时,当其在浏览器执行具体操作的时候,后端会同步显示,如图4.4所示。

图4.4登录流程图
4.3.2系统操作流程
用户(学生、宿管或管理员)通过登录系统进入相应角色界面;学生可查询宿舍信息、提交维修申请、缴纳费用等;宿管负责宿舍楼管理、处理维修申请、检查考勤等;管理员则可管理用户信息、审核维修申请;所有用户操作通过前端与后端交互,数据通过API进行传输,后端处理业务逻辑并反馈结果。整个流程确保信息及时传递,操作简便高效。操作流程如图4.5所示。

图4.5系统操作流程图
4.4数据库设计
4.4.1数据库设计原则
宿舍管理系统在进行数据库设计时,考虑到个人能力与数据库选择,选择了数据库Mysql。以下将使用E.R展示数据库中设计的实体及主要的字段和类型及数据库的描述。
4.4.2数据库实体
通过建立宿舍管理系统的E.R模型图。以此来设计详细的数据库资料实体,以下为具体图例:
(1)宿舍信息实体图如下图所示;

图4.6宿舍信息实体图
(2)入住分配信息实体图如下图所示;

图4.7入住分配信息实体图
(3)维修申请信息实体E.R图如下图所示;

图4.8维修申请信息实体E.R图
(4)整体数据库实体E.R图如下图所示:

图4.9数据库E.R图
4.4.3数据库表设计
这一阶段的重点是将概念模型转换为实际的数据库结构,包括表的创建、字段的定义及数据类型的选择。每个实体通常对应于数据库中的一张表,而实体的属性则转化为表的列。以下是系统的数据库表设计展示。
(1)考勤记录表有12个字段,分别是主键:考勤记录ID、入住编号、楼号、房间号、层数、宿管用户、学生用户、学生学号、学生姓名、学生手机、考勤日期、考勤状态。如表4-1所示。
| 名称 | 数据类型 | 长度 | 主键 | 说明 |
| attendance_record_id | int | 10 | Y | 考勤记录ID |
| check_in_number | varchar | 64 | N | 入住编号 |
| building_number | varchar | 64 | N | 楼号 |
| room_number | varchar | 64 | N | 房间号 |
| number_of_layers | varchar | 64 | N | 层数 |
| dormitory_management_users | int | 10 | N | 宿管用户 |
| student_users | int | 10 | N | 学生用户 |
| student_id | varchar | 64 | N | 学生学号 |
| student_name | varchar | 64 | N | 学生姓名 |
| student_mobile_phone | varchar | 64 | N | 学生手机 |
| attendance_date | date | 10 | N | 考勤日期 |
| attendance_status | varchar | 64 | N | 考勤状态 |
| remarks | text | 65535 | N | 备注 |
(2)入住信息表有20个字段,分别是入住信息ID、入住编号、楼号、房间号、层数、住宿费、宿管用户、学生用户、学生学号、学生姓名、学生手机、班级名称、入住人数、支付状态、支付类型、退住限制次数、费用限制次数、提醒限制次数、考勤限制次数、违纪限制次数。如表4-2所示。
表4-2check_in_information (入住信息)
| 名称 | 数据类型 | 长度 | 主键 | 说明 |
| check_in_information_id | int | 10 | Y | 入住信息ID |
| check_in_number | varchar | 64 | N | 入住编号 |
| building_number | varchar | 64 | N | 楼号 |
| room_number | varchar | 64 | N | 房间号 |
| number_of_layers | varchar | 64 | N | 层数 |
| hotel_expense | double | 9 | N | 住宿费 |
| dormitory_management_users | int | 10 | N | 宿管用户 |
| student_users | int | 10 | N | 学生用户 |
| student_id | varchar | 64 | N | 学生学号 |
| student_name | varchar | 64 | N | 学生姓名 |
| student_mobile_phone | varchar | 64 | N | 学生手机 |
| class_name | varchar | 64 | N | 班级名称 |
| number_of_guests | varchar | 64 | N | 入住人数 |
| pay_state | varchar | 16 | N | 支付状态 |
| pay_type | varchar | 16 | N | 支付类型 |
| withdrawal_information_limit_times | int | 10 | N | 退住限制次数 |
| payment_of_fees_limit_times | int | 10 | N | 费用限制次数 |
| reminder_information_limit_times | int | 10 | N | 提醒限制次数 |
| attendance_record_limit_times | int | 10 | N | 考勤限制次数 |
| violation_record_limit_times | int | 10 | N | 违纪限制次数 |
- 宿舍信息表有20个字段,分别是入住信息ID、入住编号、楼号、房间号、层数、住宿费、宿管用户、学生用户、学生学号、学生姓名、学生手机、班级名称、入住人数、支付状态、支付类型、退住限制次数、费用限制次数、提醒限制次数、考勤限制次数、违纪限制次数。如表4-3所示。
表4-3dormitory_information (宿舍信息)
| 名称 | 数据类型 | 长度 | 主键 | 说明 |
| dormitory_information_id | int | 10 | Y | 宿舍信息ID |
| building_number | varchar | 64 | N | 楼号 |
| room_number | varchar | 64 | N | 房间号 |
| number_of_layers | varchar | 64 | N | 层数 |
| number_of_vacant_beds | double | 9 | N | 空床数 |
| full_number_of_beds | double | 9 | N | 满床数 |
| occupancy_rate | double | 9 | N | 入住率 |
| hotel_expense | double | 9 | N | 住宿费 |
| dormitory_management_users | int | 10 | N | 宿管用户 |
| dormitory_introduction | text | 65535 | N | 宿舍介绍 |
| check_in_information_limit_times | int | 10 | N | 入住分配限制次数 |
| dormitory_items_limit_times | int | 10 | N | 物品登记限制次数 |
表4-4dormitory_items (宿舍物品)
| 名称 | 数据类型 | 长度 | 主键 | 说明 |
| dormitory_items_id | int | 10 | Y | 宿舍物品ID |
| building_number | varchar | 64 | N | 楼号 |
| room_number | varchar | 64 | N | 房间号 |
| number_of_layers | varchar | 64 | N | 层数 |
| dormitory_management_users | int | 10 | N | 宿管用户 |
| item_name | varchar | 64 | N | 物品名称 |
| item_status | varchar | 64 | N | 物品状态 |
| item_details | longtext | 2147483647 | N | 物品详细 |
表4-5dormitory_management_users (宿管用户)
| 名称 | 数据类型 | 长度 | 主键 | 说明 |
| dormitory_management_users_id | int | 10 | Y | 宿管用户ID |
| dormitory_management_worker_number | varchar | 64 | N | 宿管工号 |
| name_of_dormitory_manager | varchar | 64 | N | 宿管姓名 |
| examine_state | varchar | 16 | N | 审核状态 |
| user_id | int | 10 | N | 用户ID |
表4-6payment_of_fees (费用缴纳)
| 名称 | 数据类型 | 长度 | 主键 | 说明 |
| payment_of_fees_id | int | 10 | Y | 费用缴纳ID |
| payment_number | varchar | 64 | N | 缴纳编号 |
| building_number | varchar | 64 | N | 楼号 |
| room_number | varchar | 64 | N | 房间号 |
| number_of_layers | varchar | 64 | N | 层数 |
| dormitory_management_users | int | 10 | N | 宿管用户 |
| student_users | int | 10 | N | 学生用户 |
| student_id | varchar | 64 | N | 学生学号 |
| student_name | varchar | 64 | N | 学生姓名 |
| student_mobile_phone | varchar | 64 | N | 学生手机 |
| charge_for_water | double | 9 | N | 水费 |
| electricity_fees | double | 9 | N | 电费 |
| payment_amount | double | 9 | N | 支付金额 |
| payment_date | date | 10 | N | 缴纳日期 |
| pay_state | varchar | 16 | N | 支付状态 |
| pay_type | varchar | 16 | N | 支付类型 |
表4-7repair_request (维修申请)
| 名称 | 数据类型 | 长度 | 主键 | 说明 |
| repair_request_id | int | 10 | Y | 维修申请ID |
| repair_number | varchar | 64 | N | 报修编号 |
| building_number | varchar | 64 | N | 楼号 |
| room_number | varchar | 64 | N | 房间号 |
| number_of_layers | varchar | 64 | N | 层数 |
| dormitory_management_users | int | 10 | N | 宿管用户 |
| student_users | int | 10 | N | 学生用户 |
| student_id | varchar | 64 | N | 学生学号 |
| student_name | varchar | 64 | N | 学生姓名 |
| student_mobile_phone | varchar | 64 | N | 学生手机 |
| item_name | varchar | 64 | N | 物品名称 |
| repair_atlas | text | 65535 | N | 报修图集 |
| reported_repair_content | text | 65535 | N | 报修内容 |
表4-8student_users (学生用户)
| 名称 | 数据类型 | 长度 | 主键 | 说明 |
| student_users_id | int | 10 | Y | 学生用户ID |
| student_id | varchar | 64 | N | 学生学号 |
| student_name | varchar | 64 | N | 学生姓名 |
| student_mobile_phone | varchar | 16 | N | 学生手机 |
| class_name | varchar | 64 | N | 班级名称 |
| user_id | int | 10 | N | 用户ID |
表4-9violation_record (违纪记录)
| 名称 | 数据类型 | 长度 | 主键 | 说明 |
| violation_record_id | int | 10 | Y | 违纪记录ID |
| check_in_number | varchar | 64 | N | 入住编号 |
| building_number | varchar | 64 | N | 楼号 |
| room_number | varchar | 64 | N | 房间号 |
| number_of_layers | varchar | 64 | N | 层数 |
| dormitory_management_users | int | 10 | N | 宿管用户 |
| student_users | int | 10 | N | 学生用户 |
| student_id | varchar | 64 | N | 学生学号 |
| student_name | varchar | 64 | N | 学生姓名 |
| student_mobile_phone | varchar | 64 | N | 学生手机 |
| record_date | date | 10 | N | 记录日期 |
| violation_of_discipline_content | text | 65535 | N | 违纪内容 |
表4-10withdrawal_information (退住信息)
| 名称 | 数据类型 | 长度 | 主键 | 说明 |
| withdrawal_information_id | int | 10 | Y | 退住信息ID |
| check_in_number | varchar | 64 | N | 入住编号 |
| building_number | varchar | 64 | N | 楼号 |
| room_number | varchar | 64 | N | 房间号 |
| number_of_layers | varchar | 64 | N | 层数 |
| dormitory_management_users | int | 10 | N | 宿管用户 |
| student_users | int | 10 | N | 学生用户 |
| student_id | varchar | 64 | N | 学生学号 |
| student_name | varchar | 64 | N | 学生姓名 |
| student_mobile_phone | varchar | 64 | N | 学生手机 |
| number_of_guests | varchar | 64 | N | 入住人数 |
| reason_for_withdrawal | text | 65535 | N | 退住原因 |
4.5 本章小结
本章概述了宿舍管理系统的架构设计,支持随时随地的互联网访问。系统通过浏览器操作触发后台数据处理,涵盖用户登录、信息查询、申请提交和费用缴纳等功能。角色分为学生、宿管和管理员,各自有相应的操作权限。数据库采用MySQL,设计了宿舍信息、入住分配和维修申请等实体结构,确保数据的有效管理和交互。
5系统的实现与测试
5.1学生用户功能实现
5.1.1用户注册
学生用户注册功能允许新用户通过填写个人信息(如姓名、学号、联系方式等)进行账户创建。注册时,系统会验证信息的完整性和有效性,确保无重复账户,注册成功后,学生可以通过用户名和密码登录系统。该功能确保学生注册过程安全、便捷,并为后续的宿舍管理操作打下基础。如下图所示。

图5.1用户注册界面图
5.1.2用户登录
学生用户登录流程简便安全。首先,用户打开平台登录页面,输入已注册的手机号或邮箱以及密码进行登录。若忘记密码,可通过“找回密码”功能,通过手机短信或邮箱验证身份后重置密码。如下图所示。

图5.2用户登录界面图
5.1.3入住信息管理
学生查看自己的宿舍入住分配情况。学生登录后,可以在系统中查看到分配给自己的宿舍楼号、房间号、床位等详细信息。系统根据学生的入住宿舍安排自动更新相关数据,确保学生获取最新的住宿信息。此外,学生还可以查询入住日期、住宿期限等内容。该功能帮助学生及时了解自己的住宿安排,避免信息遗漏或误差,提高住宿管理的透明度与便捷性。如下图所示。

图5.3入住信息查看界面图
5.1.4维修申请管理
学生在发现宿舍设施故障时,通过系统提交维修申请。学生登录后,填写故障描述、故障位置等相关信息,并上传照片作为佐证。提交后,系统会生成维修单并通知宿管人员。宿管接到申请后,会安排人员处理,并更新维修进度,学生可以随时查看维修状态。维修完成后,学生收到通知,并可评价维修服务。该功能有效提高了宿舍设施维护的效率与透明度,确保学生的住宿体验。如下图所示。

图5.4维修申请管理界面图
5.2宿管用户功能实现
5.2.1宿舍信息管理
宿管人员维护宿舍楼的基本信息,如楼层数、房间数量、床位情况等。宿管可根据实际情况对宿舍信息进行更新和调整。此外,宿管还可以登记宿舍内的物品,包括家具、家电等设备的种类、数量及状态。当宿舍物品出现损坏时,宿管可及时记录并安排维修或更换。此功能帮助宿管准确掌握宿舍资源的状况,确保住宿环境的整洁与设施的正常运行。如下图所示。

图5.5宿舍信息管理界面

图5.6宿舍物品登记界面
5.2.2入住信息管理
宿管根据学生的入住需求和宿舍资源,进行合理的分配。宿管可以查看学生的入住申请,结合宿舍楼层、房间、床位等情况,进行精准安排。系统自动生成入住分配表,并通知学生分配结果。宿管可随时调整分配情况,处理临时入住需求或退宿情况。该功能提升了宿舍资源的利用效率,确保学生入住信息的准确性与合理性。如下图所示。

图5.7入住分配界面
5.2.3考勤记录管理
宿管对学生的宿舍考勤情况进行记录与管理。宿管可通过系统查看学生的每日进出情况,记录学生是否按时返回宿舍、是否有缺席等信息。系统支持设置考勤规则,并自动生成考勤数据报表。宿管可根据考勤记录进行提醒或处理异常情况,如迟到、早退等。该功能有助于规范学生的住宿行为,确保宿舍安全,同时也便于对学生考勤情况进行统计与分析。如下图所示。

图5.8考勤记录界面
5.3管理员功能实现
5.3.1用户管理
管理员对系统中的学生、宿管等用户信息进行管理。管理员可以查看、编辑和删除用户账户,进行角色分配和权限设置,确保不同用户只能访问与其角色相关的功能。系统支持批量导入用户数据、重置密码、冻结账户等操作。管理员还可通过日志记录追踪用户活动,保障系统安全与稳定。该功能确保用户信息的有效管理,优化系统操作,提升管理效率与安全性。如下图所示。

图5.9用户管理界面
5.3.2费用缴纳管理
管理员对学生的住宿费用进行管理与催缴。管理员可查看每个学生的住宿费用情况,包括已缴纳金额、未缴纳费用及缴费截止日期。系统支持生成费用账单并自动发送提醒通知,学生可通过线上支付平台进行缴纳。管理员可审核并记录缴费状态,处理特殊情况(如延迟缴费、退款等)。该功能确保宿舍费用管理的透明性与规范性,提升收费流程的效率与准确性。如下图所示。

图5.10费用缴纳管理界面
5.3.3提醒信息管理
管理员向学生和宿管发送重要通知或提醒信息。管理员可以根据需要设置不同类型的提醒,如缴费提醒、宿舍检查通知、设备维修通知等。系统支持定时发送消息,确保信息及时传达给相关人员。管理员还可以查看历史提醒记录,跟踪信息发送情况。该功能提高了沟通效率,确保相关事项不被遗漏,有助于宿舍管理的顺畅进行。如下图所示。

图5.11提醒信息管理界面
5.4 本章小结
本章介绍了宿舍管理系统的功能实现,涵盖学生用户注册登录、入住与维修管理,宿管的宿舍及入住信息维护、考勤管理,以及管理员的用户、费用和提醒管理。系统设计注重安全性和用户体验,有效提升宿舍管理效率和资源利用合理性。
6系统测试
6.1系统测试目标
为了保证宿舍管理系统的质量,使其能够稳定的运行,并排除其可能存在的未知隐患。解除软件可能存在的故障,理清楚测试与纠错的关系,如下图所示。

图6.1测试与纠错信息流程
6.2系统功能测试
通过对系统中所含的主要实体对象及其功能操作进行测试用例设计。以下是详细的测试表:
表6.1用户注册测试表
| 测试用例编号 | 功能模块 | 测试用例描述 | 测试结果 |
| TC001 | 用户注册 | 输入正确的用户名和密码 | 注册成功,提示注册完成 |
| TC002 | 用户注册 | 输入已存在的用户名 | 注册失败,提示用户名已存在 |
| TC003 | 用户注册 | 输入格式错误的邮箱地址 | 注册失败,提示邮箱格式错误 |
| TC004 | 用户注册 | 不输入密码 | 注册失败,提示密码不能为空 |
| TC005 | 用户注册 | 输入弱密码(如123456) | 注册失败,提示密码强度不足 |
表6.2用户登录测试表
| 测试用例编号 | 功能模块 | 测试用例描述 | 测试结果 |
| TC001 | 用户登录 | 输入正确的用户名和密码 | 登录成功,进入主页 |
| TC002 | 用户登录 | 输入错误的用户名 | 登录失败,提示用户名不存在 |
| TC003 | 用户登录 | 输入错误的密码 | 登录失败,提示密码错误 |
| TC004 | 用户登录 | 未输入用户名或密码 | 登录失败,提示用户名或密码不能为空 |
| TC005 | 用户登录 | 多次输入错误密码 | 登录失败,提示账户已被锁定 |
表6.3宿管分配入住测试表
| 测试用例编号 | 功能模块 | 测试用例描述 | 测试结果 |
| TC001 | 宿管分配入住 | 根据学生需求和宿舍资源分配入住 | 分配成功,宿舍信息更新 |
| TC002 | 宿管分配入住 | 分配已满宿舍房间 | 分配失败,提示房间已满 |
| TC003 | 宿管分配入住 | 为新申请学生分配宿舍 | 分配成功,生成入住记录 |
| TC004 | 宿管分配入住 | 输入无效的学生信息 | 分配失败,提示学生信息错误 |
| TC005 | 宿管分配入住 | 分配宿舍时没有床位 | 分配失败,提示没有床位可用 |
表6.4查看入住信息测试表
| 测试用例编号 | 功能模块 | 测试用例描述 | 测试结果 |
| TC001 | 查看入住信息 | 查看已入住学生的完整信息 | 显示学生姓名、宿舍、床位等信息 |
| TC002 | 查看入住信息 | 查询未入住学生的信息 | 无数据,显示“暂无入住信息” |
| TC003 | 查看入住信息 | 输入错误的学生姓名查询 | 查询失败,提示未找到相关信息 |
| TC004 | 查看入住信息 | 按宿舍号查看所有入住学生信息 | 显示该宿舍的所有入住学生信息 |
| TC005 | 查看入住信息 | 查看已退宿学生的入住记录 | 显示学生退宿状态,并标记为已退宿 |
表6.5维修申请测试表
| 测试用例编号 | 功能模块 | 测试用例描述 | 测试结果 |
| TC001 | 维修申请 | 提交有效的维修申请 | 维修申请成功,显示申请编号 |
| TC002 | 维修申请 | 提交的维修内容为空 | 维修申请失败,提示维修内容不能为空 |
| TC003 | 维修申请 | 提交无效的维修类型 | 维修申请失败,提示维修类型错误 |
| TC004 | 维修申请 | 提交紧急维修申请 | 维修申请成功,标记为紧急处理 |
| TC005 | 维修申请 | 提交已处理过的维修申请 | 维修申请失败,提示申请已处理过 |
6.3测试结果总结
系统在用户注册、登录、宿管分配入住、查看入住信息和维修申请等功能测试中表现出色。成功处理了注册、登录验证、宿舍资源分配、入住信息查询及维修申请的多种情况,错误处理和信息反馈机制完善,确保了功能稳定性和准确性,有效满足宿舍管理的需求。
6.4本章小结
本章通过设计多个测试用例,对宿舍管理系统的用户注册、登录、宿管分配入住、查看入住信息和维修申请等功能进行了全面测试。测试结果表明系统能够稳定处理各种正常和异常情况,确保功能准确性和可靠性。系统在错误处理和信息反馈方面表现出色,满足了宿舍管理的实际需求。
结 论
研究针对高校宿舍管理中存在的传统管理模式效率低下、信息不透明等问题,设计并实现了一套基于Java语言、SpringBoot框架、Vue框架和MySQL数据库的宿舍管理系统。通过对宿舍管理的各个环节进行数字化和自动化处理,系统有效提高了宿舍管理的效率,优化了资源配置,减少了人工干预。
系统的设计充分考虑了用户需求,采用了灵活的权限管理和模块化结构,使得管理员、宿管和学生能够在系统中进行高效的交互和管理。管理员能够实时查看宿舍楼及房间的使用情况,处理维修申请、费用缴纳等事务;学生可以方便地查询宿舍信息、提交申请、缴费和查看考勤;宿管则通过系统高效地处理日常管理任务。通过数据分析和提醒功能,系统进一步提升了管理的准确性和时效性。
从技术角度看,采用SpringBoot作为后端开发框架,提供了高效稳定的服务支持;Vue框架在前端的应用,确保了系统界面的简洁性和操作的便捷性;MySQL数据库则确保了数据的存储和管理的高效性。系统的成功实现为高校宿舍管理提供了智能化解决方案,具备较强的可扩展性,能够满足未来不断变化的管理需求。
总的来说,本系统不仅提高了宿舍管理的工作效率,也为学校管理提供了更加智能、透明和便捷的服务,具有广泛的推广应用价值。
参考文献
- 郭甲天,陈婷,向阳.一种基于SpringBoot框架校园宿舍管理系统的设计与实现[J].电脑知识与技术,2024,20(07):37-40.
- 覃颂,欧城辉,张芮梅,张春美,丁慧仙,黄驷基.基于物联网技术智慧宿舍系统的设计[J].电子制作,2024,32(05):32-35+31.
- 陈斐,吴林韩,张朝阳,吴馨慈,路倩倩,廖生权.智慧宿舍管理系统设计与实现[J].信息技术与信息化,2023,(12):142-147.
- 陈柳羽,宁雪梅,许舟洋.高校数字化宿舍管理系统设计与实现[J].电脑编程技巧与维护,2024,(10):113-116.
- 林跃森,曾海杰,梁嘉诚,温汉清.基于物联网技术的智能宿舍系统设计[J].信息记录材料,2021,22(08):125-127.
- 朴明,邱翠花,苗子.基于SpringBoot+小程序的信息采集系统设计与实现[J].电子技术,2024,53(10):47-49.
- 钟育伙.基于SpringBoot+Vue的校园活动管理系统设计与实现[J].电子技术,2024,53(10):56-57.
- 夏正勇,陈谦民,习海旭,范新娟,陈彦冰.基于SpringBoot的移动图书馆的系统设计与实现[J].现代信息科技,2024,8(19):80-85+90.
- Kewei W ,Yong F .Daily Information Management System for Postgraduates to Check In and Out of the Dormitory Based on Mobile Edge Computing[J].Mobile Information Systems,2021,2021
- V G ,V A ,T S , et al.IoT Based Well-organized Hostel Power Consumption and Attendance Administration System[J].IOP Conference Series: Materials Science and Engineering,2021,1055(1):012015-.
- Kai Z .Design and Analysis of Campus Dormitory Management System Based on Java[J].The Frontiers of Society, Science and Technology,2020,2.0(17.0):
- 倪天伟,林金珠.专业认证背景下Java Web应用开发课程教学改革与创新研究[J].创新创业理论研究与实践,2024,7(24):51-54.
- 曹丽.Java Web框架开发课程中的智慧教学探索[J].信息与电脑(理论版),2024,36(19):111-113.
- 贾琴.Java编程语言的应用策略分析[J].集成电路应用,2024,41(10):84-85.
- 张新海,朱祎.基于MVVM模式SpringBoot框架的高校信息化项目管理系统[J].信息技术与信息化,2024,(05):54-58.
- 郭甲天,陈婷,向阳.一种基于SpringBoot框架校园宿舍管理系统的设计与实现[J].电脑知识与技术,2024,20(07):37-40.
- 陈芳.基于MySQL数据库的数据录入系统设计研究[J].科技资讯,2024,22(20):35-37.
- 昝国宁,王雨晴,刘娇龙,等.MySQL数据库自动化运维管理系统的设计与实现[J].铁路计算机应用,2024,33(09):39-43.
- Yu Yang.Design and Implementation of Student Information Management System Based on Springboot[J].Advances in Computer, Signals and Systems,2022,6(6):
- Jian Chen,Chen Jian,Pan Hailan.Design of Man Hour Management Information System on SpringBoot Framework[J].Journal of Physics: Conference Series,2020,1646(1):012136-.
致 谢
在本论文的撰写和系统开发过程中,我深刻体会到个人独立完成一项系统开发工作的挑战与成就感。首先,我要感谢我的导师,在整个研究和开发过程中给予了我无私的指导与建议。无论是在技术细节还是研究思路上,他都为我提供了宝贵的方向性指导,帮助我克服了许多难题。虽然整个开发过程是由我独立完成的,但导师的意见使我在遇到瓶颈时有了清晰的解决思路。
在开发过程中,我经历了从系统需求分析、架构设计到功能实现的完整过程。这不仅锻炼了我的编码能力,也让我在项目管理、时间安排和问题解决等方面有了长足的进步。我独立完成了系统的每一行代码,并通过反复测试和优化确保了系统的稳定性和性能。在遇到技术难题时,我通过查阅大量文献、技术文档和社区讨论,自主解决了各类问题,这个过程让我更加理解了技术的深度与广度。
同时,我也要感谢我的家人和朋友,他们在开发的整个过程中给予了我莫大的支持和鼓励,成为我坚持完成这项工作的动力。正是在这些力量的支持下,我才能独立完成这项系统开发并顺利完成论文的撰写。
附录
宿舍管理系统的核心代码设计如下:
用户注册
注册页UserController.java,传入user对象,并将"user_id"、 "state"、 "user_group"、"login_time"、"phone"、"phone_state"、 "username"、"nickname"、"password"、"email"、"email_state"、"avatar"、"create_time"输入,重点是 "username"、"nickname"、"password"必须输入,通过获取username,数据库查询是否有该用户,如果存在,则提示“用户已存在”,否则执行将UserId置为空(数据库表中该字段已设置自动递增),代码如下所示。
/**
* 注册
* @param user
* @return
*/
@PostMapping("register")
public Map<String, Object> signUp(@RequestBody User user) {
// 查询用户
Map<String, String> query = new HashMap<>();
Map<String,Object> map = JSON.parseObject(JSON.toJSONString(user));
query.put("username",user.getUsername());
List list = service.selectBaseList(service.select(query, new HashMap<>()));
if (list.size()>0){
return error(30000, "用户已存在");
}
map.put("password",service.encryption(String.valueOf(map.get("password"))));
service.insert(map);
return success(1);
}
用户登录
登录页,首先传入"username"、"email"、"phone"、"password",用户可通过用户名、邮箱、手机号进行登陆,通过判断resultList来确定查询结果,然后执行查询用户组UserGroup,用户组里面不存在,依然报“用户不存在”,执行完以上代码,最后涉及到用户带有“审核”的,会查询examine_state(用户的审核状态),数据库表user_group中含有source_table和source_field进行查询,以上步骤完成,对输入的密码进行存储Token到数据库,匹对账号和密码,数据库中的AccessToken为令牌,用于身份认证,代码如下所示。
/**
* 登录
* @param data
* @param httpServletRequest
* @return
*/
@PostMapping("login")
public Map<String, Object> login(@RequestBody Map<String, String> data, HttpServletRequest httpServletRequest) {
log.info("[执行登录接口]");
String username = data.get("username");
String email = data.get("email");
String phone = data.get("phone");
String password = data.get("password");
List resultList = null;
Map<String, String> map = new HashMap<>();
if(username != null && "".equals(username) == false){
map.put("username", username);
resultList = service.selectBaseList(service.select(map, new HashMap<>()));
}
修改密码
修改密码,通过请求data,获取旧密码,并将新密码重新赋值,期间都是需要通过加密,代码如下所示。
* 修改密码
* @param data
* @param request
* @return
*/
@PostMapping("change_password")
public Map<String, Object> change_password(@RequestBody Map<String, String> data, HttpServletRequest request){
// 根据Token获取UserId
String token = request.getHeader("x.auth.token");
Integer userId = tokenGetUserId(token);
// 根据UserId和旧密码获取用户
Map<String, String> query = new HashMap<>();
String o_password = data.get("o_password");
query.put("user_id" ,String.valueOf(userId));
query.put("password" ,service.encryption(o_password));
int count = service.selectBaseCount(service.count(query, service.readConfig(request)));
if(count > 0){
// 修改密码
Map<String,Object> form = new HashMap<>();
form.put("password",service.encryption(data.get("password")));
service.update(query,service.readConfig(request),form);
return success(1);
}
return error(10000,"密码修改失败!");
修改数据
修改一个数据,原理与add基本一致,不同点在于通过readConfig()读取关键字,以及通过readQuery()获取URL后面?指定位置的标识,转成Map对象后,执行update操作,同样通过拼接的sql语句执行,执行过程读取query,toWhereSql()语句完成数据库操作,body为修改对象的值,代码如下所示。
@PostMapping("/set")
@Transactional
public Map<String, Object> set(HttpServletRequest request) throws IOException {
service.update(service.readQuery(request), service.readConfig(request), service.readBody(request.getReader()));
return success(1);
}
删除数据
删除一条数据,通过readQuery(),获取URL后面的对象地址,删除FROM具体的table,query删除查询FindConfig语句,代码如下所示。
@RequestMapping(value = "/del")
@Transactional
public Map<String, Object> del(HttpServletRequest request) {
service.delete(service.readQuery(request), service.readConfig(request));
return success(1);
}
public void delete(Map<String,String> query,Map<String,String> config){
QueryWrapper wrapper = new QueryWrapper<E>();
toWhereWrapper(query, "0".equals(config.get(FindConfig.GROUP_BY)),wrapper);
baseMapper.delete(wrapper);
log.info("[{}] . 删除操作:{}",wrapper.getSqlSelect());
}
获取数据
通过请求的参数获取列表数据,代码如下所示。
@RequestMapping("/get_obj")
public Map<String, Object> obj(HttpServletRequest request) {
List resultList = service.selectBaseList(service.select(service.readQuery(request), service.readConfig(request)));
if (resultList.size() > 0) {
JSONObject jsonObject = new JSONObject();
jsonObject.put("obj",resultList.get(0));
return success(jsonObject);
} else {
return success(null);
}
图片上传
通过请求的参数获取列表数据,代码如下所示。
@PostMapping("/upload")
public Map<String, Object> upload(@RequestParam("file") MultipartFile file) {
log.info("进入方法");
if (file.isEmpty()) {
return error(30000, "没有选择文件");
}
try {
//判断有没路径,没有则创建
String filePath = System.getProperty("user.dir") + "/src/main/resources/static/";
File targetDir = new File(filePath);
if (!targetDir.exists() && !targetDir.isDirectory()) {
if (targetDir.mkdirs()) {
log.info("创建目录成功");
} else {
log.error("创建目录失败");
}
649

被折叠的 条评论
为什么被折叠?



