-Food流油
码龄1年
关注
提问 私信
  • 博客:20,838
    视频:31
    20,869
    总访问量
  • 17
    原创
  • 108,947
    排名
  • 185
    粉丝
  • 0
    铁粉
IP属地以运营商信息为准,境内显示到省(区、市),境外显示到国家(地区)
IP 属地:河北省
  • 加入CSDN时间: 2024-04-13
博客简介:

Lan_0316的博客

查看详细资料
  • 原力等级
    当前等级
    3
    当前总分
    218
    当月
    10
个人成就
  • 获得299次点赞
  • 内容获得1次评论
  • 获得314次收藏
  • 代码片获得246次分享
创作历程
  • 17篇
    2024年
成就勋章
TA的专栏
  • css动画
    1篇
  • js数据类型
    1篇
  • 弹性盒子
    1篇
  • 弹性布局
    1篇
创作活动更多

超级创作者激励计划

万元现金补贴,高额收益分成,专属VIP内容创作者流量扶持,等你加入!

去参加
  • 最近
  • 文章
  • 代码仓
  • 资源
  • 问答
  • 帖子
  • 视频
  • 课程
  • 关注/订阅/互动
  • 收藏
搜TA的内容
搜索 取消

组合式API-setup

setup()函数是在组件使用组合式API的入口。- 可以在选项式API(data、watch…)的组件中使用组合式API,也可以单独使 用组合式API。- 通过return一个对象,暴露模版需要使用的响应式 属性、计算数据性、方法 等…- 在setup()方法中是不能获取this实例的,那也就意味着,setup中不能够访问 选项式API暴露的属性,但是选项式API中可以访问setup中的暴露的属性。
原创
发布博客 2024.09.05 ·
974 阅读 ·
24 点赞 ·
0 评论 ·
25 收藏

VUE的style和class绑定

我们在操作元素的class列表和内敛样式是数据绑定的常见需求,他们都是attribute,我们可以用v-bind去完成。但是麻烦容易出错,所以在将v-bind用于class和style时,vue.js做了特殊处理,表达式的结果的类型除了字符串还可以是对象和数组。
原创
发布博客 2024.08.24 ·
394 阅读 ·
4 点赞 ·
0 评论 ·
4 收藏

VUE路由基础讲解

(vue环境)是路由和url地址的一种映射关系;对于单页面应用程序来说,组件与组件之间的跳转规则就是路由;Vue 路由允许我们通过不同的 URL 访问不同的内容(组件)。通过 Vue 可以实现多视图的单页 Web 应用(single page web application,SPA)。
原创
发布博客 2024.08.10 ·
469 阅读 ·
5 点赞 ·
0 评论 ·
10 收藏

前端水印小解

1.明水印:明水印是通过在文本或图像上覆盖另一层图像或文字来实现的。这种水印会明显地出现在页面上,可以用来显示版权信息或其他相关信息。2.暗水印:暗水印是指在文本或图像中隐藏相关信息的一种技术。这种水印不会直接出现在页面上,只有在特殊的程序或工具下才能被检测到。暗水印通常用于保护敏感信息以及追踪网页内容的来源和版本。
原创
发布博客 2024.07.20 ·
559 阅读 ·
3 点赞 ·
0 评论 ·
6 收藏

面试真题—Vue3的 Composition Api 与 Vue2的 Options Api 有什么不同?

• 在逻辑组织和逻辑复用方面, Composition API 是优于 Options API• 因为 Composition API 几乎是函数,会有更好的类型推断。• Composition API 对 tree-shaking 友好,代码也更容易压缩• Composition API 中见不到 this 的使用,减少了 this 指向不明的情况• 如果是小型组件,可以继续使用 Options API ,也是十分友好的。
原创
发布博客 2024.07.13 ·
280 阅读 ·
4 点赞 ·
0 评论 ·
6 收藏

Vue组件上使用v-model--插槽使用方法--深层组件传值--动态组件

默认情况下,在组件上使用v-model绑定的是,数据改变触发的是;组件使用v-model的原理就是:父组件传值给子组件,并且父组件与传递的值双向绑定,子组件接收传递过来的值,并且通过监听表单控件的input事件触发自定义事件 update:modelValue,并传递当前值作为参数返回父组件;
原创
发布博客 2024.07.07 ·
1204 阅读 ·
25 点赞 ·
1 评论 ·
12 收藏

Vue组件讲解注册 及 组件传值、组件的自定义事件

在组件标签上自定义一个事件:如果在组件上自定义事件之后,要像prop接收属性一样,通过emits接收(声明)一下此事件;changeCol是父组件的函数,可以通过此函数完成业务逻辑需求;$emit('自定义事件','可选性的传递第二个参数');第二个参数会直接传递到父组件的methods方法中,所以就像接收普通参数一样使用就可以;注意:如果自定义事件不是一个函数,而是一段js逻辑,可以通过emit的第二个参数传值,但是接收时,直接通过emit()的第二个参数传值,但是接收时,直接通过。
原创
发布博客 2024.06.29 ·
673 阅读 ·
15 点赞 ·
0 评论 ·
23 收藏

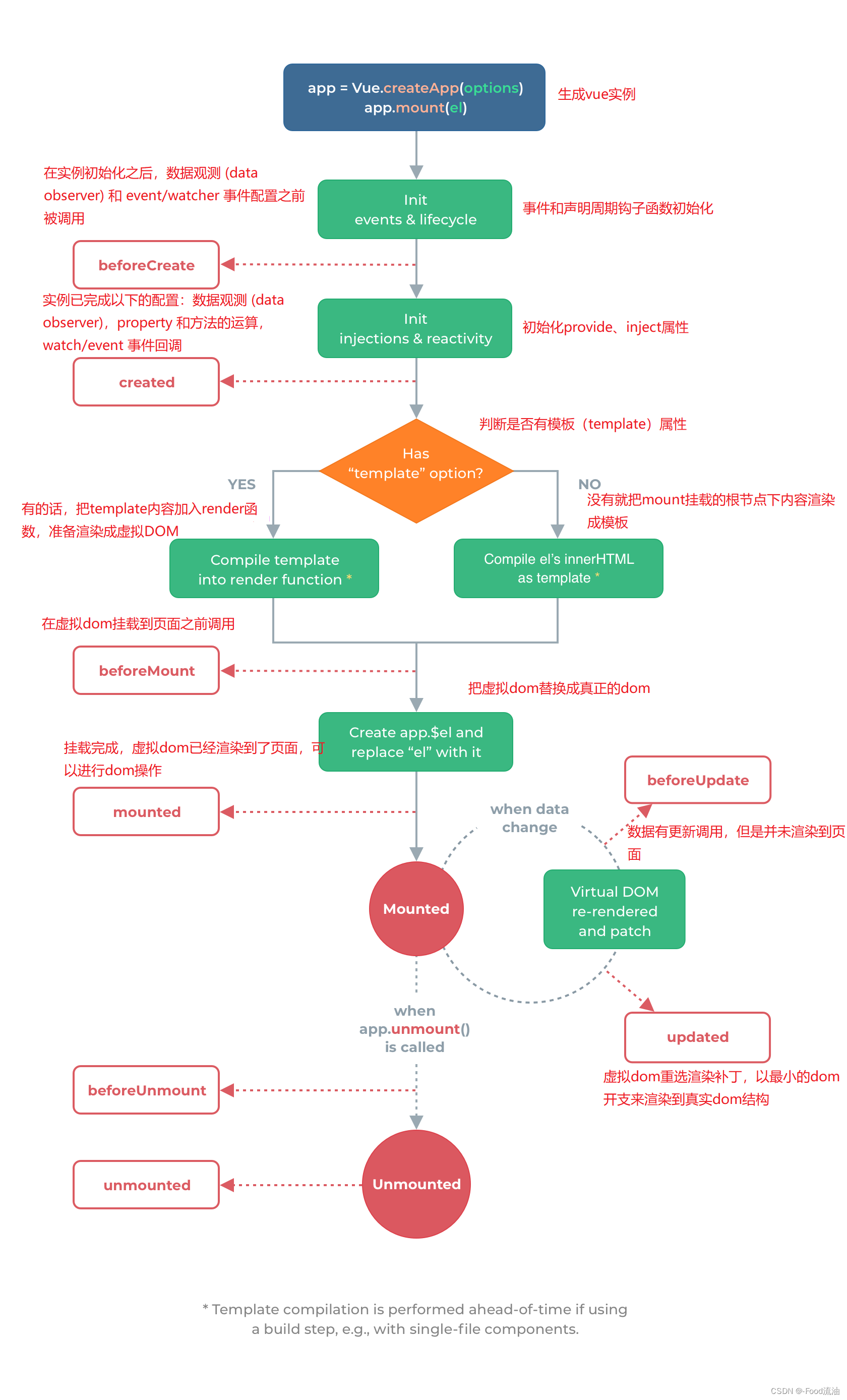
vue⽣命周期

在 Vue 中实例从创建到销毁的过程就是生命周期,即指从创建、初始化数据、编译模板、挂载Dom→渲染、更新→渲染、卸载等⼀系列过程。
原创
发布博客 2024.06.22 ·
550 阅读 ·
12 点赞 ·
0 评论 ·
14 收藏

Vue双向数据绑定是什么?

我们先从单向绑定切⼊单向绑定⾮常简单,就是把Mode绑定到View,当我们⽤ JavaScript 代码更新Model时,View就会⾃动更新双向绑定就很容易联想到了,在单向绑定的基础上,⽤户更新了 View , Model 的数据也⾃动被更新了,这种情况就是双向绑定举个栗⼦当⽤户填写表单时,View的状态就被更新了,如果此时可以⾃动更新Model的状态,那就相当于我们把Model和View。
原创
发布博客 2024.06.16 ·
1226 阅读 ·
21 点赞 ·
0 评论 ·
17 收藏

带你了解ES6的【Promise】及如何解决回调地狱 和 【async】【await】的使用

所谓promise,简单来讲他就是一个盒子,里边保存这未来才会结束的一个事件(一般是一个异步操作)。Promise盒子中有三个状态:pending(准备状态)、fulfilled(成功状态)、rejected(失败状态)Promise中可以有两个方法:resolve() 、 reject(),改变三个状态:pending->fulfilled => resolve()pending->rejected => reject()并且,当改变发生之后,状态就会定型,后续通过方法
原创
发布博客 2024.06.02 ·
2208 阅读 ·
28 点赞 ·
0 评论 ·
33 收藏

深入浅出 [ Viewport ] 设计原理,带你学会响应式布局

Viewport 是 HTML5 针对移动端开发新增的一个 meta 属性, 它的作用是为同一网页在不同设备的呈现,提供响应式解决方案屏幕尺寸指的是手机屏幕对角线的长度,知道屏幕的宽度(width)和高度(height),通过勾股定理就可以算出对角线的长度:diagonal 就是屏幕对角线的长度,单位是毫米(mm), 然后再把这个长度换算成 “英寸(inch)”,就是我们平时所说的手机尺寸。1 英寸等于 25.4mm即:比如 iPhone 的尺寸 3.5寸、4寸、4.7寸、5.5寸 就是这样计算出来的。
原创
发布博客 2024.05.25 ·
1151 阅读 ·
20 点赞 ·
0 评论 ·
24 收藏

什么是 ‘IntersectionObserber‘---详解及使用方法

`IntersectionObserver`接口,提供了一种异步观察`目标元素与其祖先元素或顶级文档视窗交叉状态`的方法,祖先元素与视窗(`viewport`)被称observer观察者对象在观察元素是否进入视口、祖先元素的时候,不管元素是否进入,都会触发观察者对象的回调函数!示例:1大家可以发现,程序会默认执行一次输出,因为box盒子默认就在视口当中;当你滚动页面,box离开视口以后,还会再执行一次;所以:元素在视口中也会触发观察者对象,不在视口中也会触发观察者对象参数详解回调函数接受两个参数,
原创
发布博客 2024.05.18 ·
706 阅读 ·
24 点赞 ·
0 评论 ·
12 收藏

前端JavaScript的五种数据类型【及数据类型间的相互转换】------ 详解

在js中,所有的数据都可以用某一种类型来概述!数据类型这个知识点存在的目的就是为了:表明数据的形式,以区分数据的运算机制。
原创
发布博客 2024.05.11 ·
1887 阅读 ·
41 点赞 ·
0 评论 ·
38 收藏

css动画

css动画优势:不需要⽤js也能写,⽐较流畅,由浏览器去执⾏动画,减少代码量,性能⽐较⾼关键帧 @keyframes 通过在动画序列中定义关键帧的样式来控制 CSS 动画序列中的中间步骤。和转换 transition 相比,关键帧 keyframes 可以控制动画序列的中间步骤。@keyframes 动画名称{百分比 { Properties:Properties value;....@keyframes 动画名称{百分比 { Properties:Properties value;....
原创
发布博客 2024.05.05 ·
286 阅读 ·
5 点赞 ·
0 评论 ·
3 收藏

无缝隙滚动

发布视频 2024.05.05

无缝隙滚动

发布视频 2024.05.05

无缝隙滚动

发布视频 2024.05.05

弹性布局(flex)从认识到使用让你一看就懂

什么是弹性布局?弹性布局(Flex布局)是一种CSS布局方式,通过使用display: flex属性来创建一个弹性容器,并在其中使用灵活的盒子模型来进行元素的排列和定位。
原创
发布博客 2024.04.27 ·
1114 阅读 ·
25 点赞 ·
0 评论 ·
32 收藏

Canvas[详解] —— 一篇教你学会Canvas和如何快速绘制图形

Canvas是HTML5中的一个标签,用于在网页上动态生成图像和图形。
原创
发布博客 2024.04.20 ·
6632 阅读 ·
39 点赞 ·
0 评论 ·
44 收藏

css居中对齐

css居中对齐。
原创
发布博客 2024.04.14 ·
579 阅读 ·
4 点赞 ·
0 评论 ·
10 收藏
加载更多