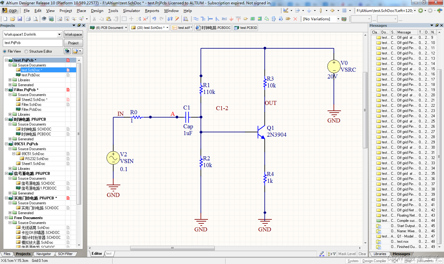
Altium Designer画三极管共射电路并仿真如下


由于R3/R4=10/1=10,来自V2(IN)的0.1V交流小信号被放大10倍为1V,其三极管集电极(OUT)静态平衡点被设在10.5V,所以输出信号在9.5-11.5V之间摆动,相位相差180度反相
我们这次采取PCB自动布线Auto Route,发现有些线布在顶层,有些布在底层


文章详细描述了如何使用AltiumDesigner设计一个三极管共射放大电路,并进行了10倍增益的交流小信号仿真。电路的输出在9.5V至11.5V间反相摆动,同时提到了利用AutoRoute进行PCB自动布线时,线路分布在顶层和底层的情况。
Altium Designer画三极管共射电路并仿真如下


由于R3/R4=10/1=10,来自V2(IN)的0.1V交流小信号被放大10倍为1V,其三极管集电极(OUT)静态平衡点被设在10.5V,所以输出信号在9.5-11.5V之间摆动,相位相差180度反相
我们这次采取PCB自动布线Auto Route,发现有些线布在顶层,有些布在底层


1135

被折叠的 条评论
为什么被折叠?