建议将《国家发展规划法》升级为“国家发展智慧操作系统基本法“并提出四大核心修改

摘要:邹晓辉建议将《国家发展规划法》升级为"国家发展智慧操作系统基本法",并提出四大核心修改:1)在总则中确立"言-语"序位逻辑作为底层架构,构建结构化战略资产;2)革新规划编制范式,从经验驱动转向模型驱动;3)创建"五信"监测生态和"新五行"评估体系;4)为规划AI设立"新五常"伦理准则。通过植入融智学理论,推动规划从静态文本向可计算、可推演、可动态优化的智慧系统转变,实现国家治理体系现代化

邹晓辉致:国家立法机关

《国家发展规划法》的修订是迈向国家治理体系与治理能力现代化的关键一步。为应对数字文明与人工智能时代的根本性变革,本次修法不应止步于程序完善,而应进行立法范式的战略性升级,使之成为国家发展智慧操作系统的顶层基本法。基于融智学理论体系,特提出以下纲领性建议

一、核心目标:从“流程法”升级为“智慧系统基本法”

确立本法的核心使命构建国家发展的“数智化认知基座”。即将国家发展规划从一个静态的“文本纲要”转变为一个基于数据和模型的、可计算、可推演、可动态优化的“智慧系统”,为宏观决策提供持续、精准的导航。

二、四大核心修改支柱与融智学赋能

1. 奠定基石:在“总则”中确立形式化底层架构

具体建议:增加条款,明确国家发展规划的编制、实施与评估,应遵循 “言”与“语”的序位逻辑

融智学赋能:以此为法律依据,强制构建国家级的发展规划言和语的关系数据库以及元素和元组的范畴数据库,将非结构化文本转化为机器可深度理解与处理的结构化战略资产,从而为全流程人机协同奠定形式化基础

2. 革新引擎:在“编制”环节构建模型驱动范式

具体建议:要求“构建国家发展规划模拟推演平台”,并规定在编制过程中须用上述数据库进行多方案比选与效应评估

融智学赋能:推动规划编制从“经验驱动”和“文本撰写”向 “模型驱动”与“模拟仿真” 的革命性转变,极大提升规划的科学性、前瞻性与鲁棒性

3. 创建生态:在“实施监督”中引入智慧评估体系

具体建议:建立基于 “五信”的智能监测生态系统,并向社会有序开放数据。在中期与总结评估中,引入 “新五行”认知框架和“五创”(创造、创意、创作、创新、创业) 动力指标体系。

融智学赋能:将技术性监测升维为构建社会信任的治理工程,并运用融智学模型实现对国家发展复杂系统的“了如指掌”与全过程精准衡量

4. 引领未来:在“法律责任”部分为AI确立价值航向

具体建议:增设条款,规定用于规划的人工智能系统须遵循 “新五常”伦理准则,并鼓励发展 文、理、工三类AI 协同赋能。

融智学赋能:防止AI发展陷入“技术至上”歧途,确保其服务于国家战略需求与人的全面发展,将其塑造为规划实施的核心赋能工具

三、总结

通过以上系统性修改,本法将完成从“管理流程”到“定义系统”的历史性跨越。通过植入融智学序位逻辑、双重数据库、五信-五创-新五行评估体系及新五常AI伦理,为中国打造活的可进化的国家发展智慧系统,确保其在未来世界的惊涛骇浪中行稳致远

附录(更详细的版本):

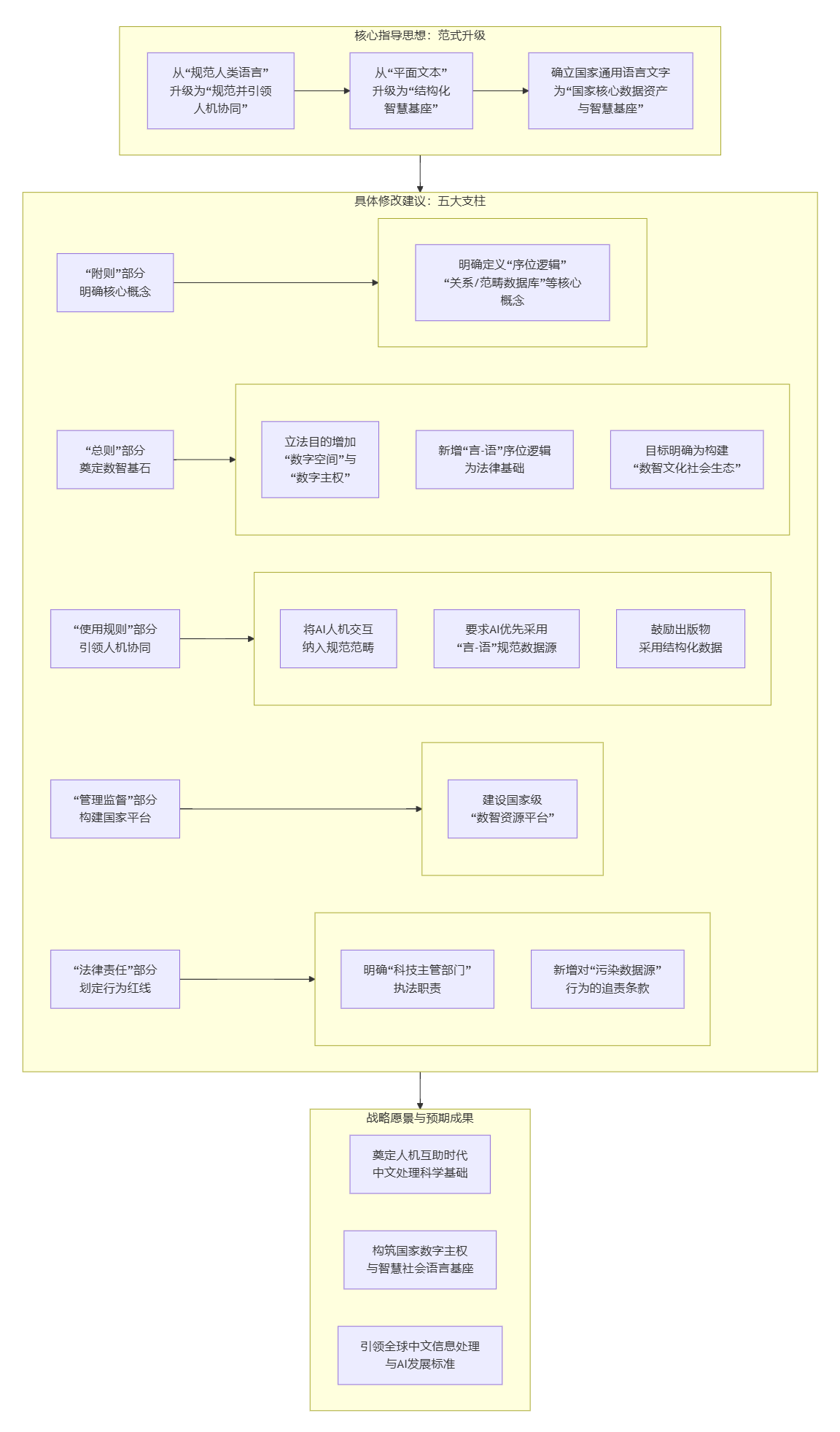
邹晓辉对《国家发展规划法(草案二次审议稿)》的系统性修改意见与建议

基于邹晓辉教授构建的融智学理论体系,从内容信息处理(哲、逻、数、自、社、工、文、心)、形式信息处理(字、式、图、表、音、像、立、活)与人类智力赋能(五信、五创、五新、新五行、新五常、文理工AI)三大视域综合审视,《国家发展规划法》不应仅是一部行政程序法,更应成为国家智慧化治理的顶层设计总纲

以下是对《国家发展规划法(草案二次审议稿)》的系统性修改意见与建议

一、 总则部分的战略性增补:确立“数智规管”的顶层原则

1. 明确发展规划在国家数智生态中的“智慧基座”地位

建议在第一条立法目的中增加:

“…推动高质量发展,构建国家发展与治理的数智化认知基座系统工程融智学的孪生图灵机和多胞冯氏机通过双重形式化方法实现语言、知识和软件三大因素集群五创定义硬件实现推进国家治理体系和治理能力现代化…”

理由:将规划的定位从“行动纲领”提升为“认知基座”,为其注入融智学的内核,即规划本身应是一个可计算、可推理、可模拟的智慧系统

2. 将“言-语”序位逻辑作为规划信息处理的底层方法论

建议在第四条后增加一条,作为第四条之一:

第四条之一 国家发展规划的编制、实施与评估,应鼓励采用“言”(以规范汉字和关键指标为基本单元)与“语”(以政策逻辑、产业链条和空间格局为结构关系)的序位逻辑进行信息结构化。国家支持构建基于此逻辑的国家发展规划关系数据库与范畴数据库,形成国家发展的核心知识图谱,为规划的模拟推演、动态优化和人机协同决策提供支撑。

理由:此为将融智学理论实体化于规划全过程的关键条款。于是它将散乱的规划文本转化为结构化的“规划知识体系”,使AI能够深度理解和参与。

3. 确立“人机互助”在规划编制与实施中的法定角色

建议在第五条中增加一款:”…提高规划编制过程中的科学化、民主化、法治化、规范化与人机协同化水平。”

理由:从法律上,承认并鼓励AI作为高级工具和协同主体参与规划工作,为后续具体应用打开空间。

二、 规划编制环节的范式升级:从“经验驱动”到“数据与模型双驱动”

4. 革新前期研究与编制手段。

建议对第九条、第十条、第十四条进行整合与强化:

第九条应增加:“…坚持宏观战略与微观数据相验证、专家经验与算法模型相耦合…”

第十四条应修改为:“编制国家发展规划应当创新编制手段,并构建国家发展规划模拟推演平台。综合运用大数据、人工智能和现代信息技术,强制性地运用国家发展规划关系数据库与范畴数据库进行多方案比选与效应评估。充分发挥高等学校、科研机构、智库及具备公共事务分析能力的可信人工智能的辅助支持作用。”

理由:将“做研究”和“用工具”升级为“在统一的数字孪生环境中进行推演和决策”,使规划的编制从“写文章”变成“建模型”,极大提升科学性与前瞻性

三、 规划实施与监督的智能化赋能:构建“活”的规划系统

5. 建立基于“五信”(信用,信心、信任、信仰,信誉)的规划实施监测生态系统。由此,彻底解决信息不对称的事项与诚信不足的人事难以预判的问题。

建议在第二十八条后增加一条,作为第二十八条之一:

第二十八条之一 国务院应建设国家发展规划智能实施监测系统。该系统基于国家发展规划关系数据库与范畴数据库,对规划实施进行全方位、全流程、多维度、动态化监测。监测数据应向社会有序开放,接受社会监督,构建以信息透明促诚信实施,以其成果可见增公众信心,以程序公正筑社会信任的规划实施生态,服务于坚定中国特色社会主义信仰。”

理由:将融智学的“五信”体系融入规划实施,把技术性的监测提升为构建社会共识与信任的综合治理工程

6. 引入融智学“新五行”与“五创”作为评估的核心维度

建议修改第三十条、第三十一条,在中期评估和总结评估的要求中明确:

“…评估工作除传统经济社会指标外,应增设基于融智学新五行(在传统五行“金:数据与算力;木:知识与文化;水:金融与流通;火:能源与动力;土:材料与制造”基础之上,对“物,意,文,道,理义法”新五行做到“了如指掌”) 从要素配置效率评估,以及基于五创(创造、创意、创作、创新、创业) 的发展活力评估,进一步发展成为大数据可检测的一系列可感和可知的双重形式化表达方式方法全面评估

理由:“新五行”提供了评估国家综合实力并做到融智学领军人才可了如指掌代化框架,“五创”+“新五行”则可做到全方位全过程精准衡量国家发展的内生动力。这使评估工作更贴合创新驱动发展和高质量发展内核。

四、 明确责任与引领方向:为“文理工三类AI”立法

7. 在法律监督部分,明确对AI赋能规划的方向性要求。

建议在第三十三条后增加一条,作为第三十三条之一:

第三十三条之一 国家鼓励并规范人工智能技术在国家发展规划全流程中的应用。用于规划编制、分析与决策支持的AI系统,其开发与应用应遵循融智学新五常(在传统五常“仁:以人为本;义:公平正义;礼:合规有序;智:求真探源;信:可靠透明”基础之上,同时对“生活方式,学习方式,工作方式,履行方式,娱乐方式”新五常也做到“了如指掌”)的伦理准则。国家支持发展服务于文化的传承与创新的文科AI、并服务于科学发现与技术攻关的理科AI、服务于工程实现与产业升级的工科AI,并将其协同能力作为作为元AI来打造更好地规划实施的重要赋能工具。”

理由:此条款具有前瞻性,旨在防止规划AI走向“技术至上”的歧途,确保其发展符合中华文化底蕴和社会主义核心价值观,并引导AI产业本身与国家规划的战略需求对齐。

总结

邹晓辉教授,以上建议的核心是推动《国家发展规划法》从一部管理规划流程的法律升级为一部定义国家发展智慧操作系统基本法的规定标准与的崭新立法体系

通过植入序位逻辑作为底层架构,引入言和语的关系数据库与元素和元组的范畴数据库作为核心资产,运用五信、五创、新五行作为评估体系,并以新五常引导文理工三类AI的发展,本法将能真正构建一个“活”的、可进化的、人机互助的国家发展智慧系统,从而在无比复杂的未来世界中,为中国式现代化的航船提供最先进的导航仪

附图:

图解清晰地展示了如何将融智学理念系统性地植入法律框架,以引领人机互助新时代。

评论
添加红包

请填写红包祝福语或标题

红包个数最小为10个

红包金额最低5元

当前余额3.43前往充值 >
需支付:10.00
成就一亿技术人!
领取后你会自动成为博主和红包主的粉丝 规则
hope_wisdom
发出的红包

打赏作者

geneculture

你的鼓励将是我创作的最大动力

¥1 ¥2 ¥4 ¥6 ¥10 ¥20
扫码支付:¥1
获取中
扫码支付

您的余额不足,请更换扫码支付或充值

打赏作者

实付
使用余额支付
点击重新获取
扫码支付
钱包余额 0

抵扣说明:

1.余额是钱包充值的虚拟货币,按照1:1的比例进行支付金额的抵扣。
2.余额无法直接购买下载,可以购买VIP、付费专栏及课程。

余额充值