java-springboot基于的城市租车换电管理系统的设计与实现g48txok4计算机毕业设计(配套有源码 程序 mysql数据库 论文)
本套源码可以在文本联xi,先看具体系统功能演示视频领取,可分享源码参考。
打车贵、公交挤、私家车限号,城市最后一公里把“电动车”推上风口;可充电慢、找桩难、电池被盗让“换电”成为最香的解法。把租车柜与换电柜连成一张网,让市民随借随还、随换随走,就是这套系统存在的全部理由。
它把业务拆成 13 张表,页面端对应 13 个一级菜单,点点 TAB 就能办完所有事:
-
用户:账号、姓名、性别、身份证、驾驶证、手机、头像,一键实名。
-
工作人员:员工账号、姓名、性别、联系方式、照片,排班一目了然。
-
车辆类型:类型名称、图片,方便车型上下架。
-
车辆信息:编号、名称、类型、品牌、当前电量、小时单价、车辆年限、状态、租车须知、发布时间,支持实时电量上报。
-
车辆租赁:租赁时长、时间、总金额、驾驶证、还车时间、审核状态、支付状态,手机扫码即可下单。
-
租赁还车:还车时间、总金额、审核状态、支付状态,自动算费。
-
换电站:编号、名称、位置、图片、电池库存、工作时间、电池费用,地图标点导航。
-
换电请求:换电时间、电池费用、审核状态、支付状态,用户一键发起,站内秒级响应。
-
在线客服:提问、回复、是否回复,IM 实时聊天。
-
系统公告:标题、简介、图片、内容,公告弹窗即时推送。
-
配置文件:参数名称、参数值、URL,运维后台秒改全局配置。
-
用户表:用户名、密码、角色,后台权限中枢。
-
Token 表:用户 id、用户名、表名、角色、token、过期时间,多端登录安全可控。
一句话总结:把“人-车-电池-站点-订单”全部装进 13 个功能盒子,盒子之间数据互通、状态联动,市民借还得爽、企业管得省、城市跑得更绿。
注:以上是纯课题毕业设计功能介绍,并非实际开发完成,最终开发完成的毕业设计程序以下面的的环境软件、功能图和界面为准。
系统所需要的环境软件:idea、eclipse+mysql5.7、8.0+Navicat+JDK1.8+tomcat7.0
3 系统分析
3.1 系统可行性分析
城市租车换电管理系统平台主要目标是实现网上的相关信息管理服务。在确定了目标后,我们从以下四方面对能否实现本系统目标进行可行性分析。
3.1.1 技术可行性
技术上的可操作性是项目建设顺利进行的一个关键因素,技术措施必须达到要求,方能使项目顺利进行。该方案使用了开放源码的代码,并使用 Java等技术,对软件的设计具有适度的困难和对电脑的硬件需求。所有的语言都很容易使用。该项目具有技术上的可行性。
3.1.2 操作可行性
当今社会,电脑已经是耳熟能详的存在了,绝大部分用户都可以通过电脑轻松操作本系统。由此可知,我们的管理系统对于绝大部分用户来说,操作是完全可行的,并不存在操作上的盲区。
3.1.3 经济可行性
本系统所需要用到的所以的工具都是开源,不收费的,并且本系统因为不具有太过于复杂的结构,用户维护系统的费用也不高。所以,本系统的经济可行性是可行的。
3.1.4 法律可行性
城市租车换电管理系统是我设计的管理应用系统,具有很大的实际意义。因为无论是软件还是数据库,采用的都是开源代码,因此这个系统的开发和设计,并不存在侵权等问题,在法律上完全具有可行性。
综上所述,城市租车换电管理系统在技术、经济、操作和法律上都具有很高的可行性,开发此程序是可行的。
3.2 系统性能分析
3.2.1 系统安全性
城市租车换电管理系统必须由领导机构严格执行。具体要求如下:
(1)如果要使用城市租车换电管理系统,必须先注册才能进行登录。未获许可的使用者,不可以任意的方法,进入或浏览系统资讯及资料,因而本系统将会得到保护。
(2)在不同司法管辖区的具体实施。使用其他权限登录时,无法跳过此操作。
(3)如果专门应用,该系统将包含许多必须保密的数据和信息。该系统存在系统漏洞,发布此信息将给客户造成重大损失。因此,我们充分保证了该规则和系统的发展趋势。
3.2.2 数据完整性
(1)必须对所有的数据进行详尽的记载,而该信息的内容不得为空白。
(2)各种资料的关联一定要恰当。
(3)在不同的档案中,同一资料资讯应该互相相符。
3.3 系统功能分析
城市租车换电管理系统主要有管理员、用户和工作人员三个功能模块。以下将对这几个功能的作用进行详细的剖析。
管理员模块:管理员是系统中的核心用户,管理员登录后,可以对后台系统进行管理。主要功能有工作人员、用户、车辆类型、车辆信息、车辆租赁、租赁还车、换电站、换电请求、我的信息等功能。管理员用例如图3-1所示。
图3-1 管理员用例图
用户:用户进入系统可以实现对首页、车辆信息、换电站、公告栏、在线客服、个人中心等信息进行操作。用户用例如图3-2所示。
图3-2 用户用例图
工作人员:工作人员进入系统可以实现对首页、换电站、换电请求、我的信息等信息进行操作。工作人员用例如图3-3所示。
图3-2 工作人员用例图
3.4 系统流程分析
3.4.1 数据开发流程
城市租车换电管理系统开发时,首先对此系统进行需求分析,进而对系统进行模块、编码等详细设计总体的设计规划,设计系统功能模块,数据库的选择等,本系统的开发流程如图3-3所示
图3-3系统开发流程图
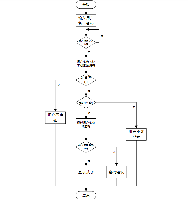
3.4.2 用户登录流程
要想利用这个软件来进行系统的安全管理,首先需要登录到该软件中。如图3-4所示。
图3-4 登录流程图
3.4.3 系统操作流程
用户登录系统时需要输入正确的用户名和密码,数据库在进行匹配核实后匹配结果正确才能进入系统,若错误则提示用户名或密码错误,即无法登录。操作流程如图3-5所示。
图3-5 系统操作流程图
3.4.4 添加信息流程
管理员可以添加信息,用户添加可以自己权限内的信息,输入信息后,要想利用这个软件来进行系统的安全管理,首先需要登录到该软件中。添加信息流程如图3-6所示。
图3-6 添加信息流程图
3.4.5 修改信息流程
管理员可以修改旅游胜地特产推荐管理信息,用户可以修改自己权限内的信息,首先进入修改信息界面,输入需要修改信息,在系统进行判定为正确和合规后修改成功,并将数据更新至数据库。信息不合法则修改失败,重新输入。修改信息流程图如图3-7所示。
图3-7 修改信息流程图
3.4.6 删除信息流程
管理员可以删除城市租车换电管理系统信息,点击删除按钮,系统会提示是否删除信息,点击确定,则信息被删除,数据库中的信息随之删除,删除信息流程图如图3-8所示。
图3-8 删除信息流程图
4 系统设计
4.1 系统概要
在对该方法进行了系统的解析之后,进行了一个包括了整体和细节的记性系统的设计。整体的设计仅仅是一个整体的方案,通过整体的方案,我们可以将整个体系中的某些部分分割开来,比如文件,文档,数据等等。经过整体的规划,我们可以将这些软件的各个部分,都分成了不同的部分。不过这仅仅是一种初步的分类,并未实际实施。
总体来说,这是一个初步的方案,也是一个工程。我们可以进行多种方案的综合,在比较中,从性能、成本、效益三方面进行比较,最后得出最佳的产品,选用好的总体设计能够减少成本,提高企业效益,从这一点来讲,整体设计非常重要的。
城市租车换电管理系统平台工作原理图如图4-1所示:

图4-1 系统工作原理图
4.2 系统结构设计
架构图是系统的体系结构,体系结构是体系结构体系的重要组成部分。城市租车换电管理系统平台的总体结构设计如图4-2所示。

图4-2 系统总体架构图
4.3数据库设计
在电脑资讯系统中,以资料库为基础。当前计算机体系中最重要的是数据库。数据库的发展好坏,直接关系到整个系统的性能与运行效率。
4.3.1 数据库设计原则
利用 ER模式进行数据库的概念结构设计。E-R模型法的组成元素有:实体、属性、联系,E-R模型用E-R图表示,是一个关于工作环境中的事件的信息,而一个属性是关于物理特征的说明。在系统的设计过程中,资料库发挥了关键作用。下面设计出这几个关键实体的实体—关系图。
4.3.2 数据库实体
在一个资料模式中,一个被称作“实例”的实体,与真实的“事件”或者“物体”相匹配,可以与其它物体区分开来。
本系统的实体属性图如下图所示:
1、用户实体图如图4-3所示:

图4-3用户实体图
2、车辆信息实体图如图4-4所示:

图4-4车辆信息实体图
3、公告栏实体图如图4-5所示:

图4-5公告栏实体图
4、换电请求实体图如图4-6所示:

图4-6换电请求实体图
5 系统的实现
5.1前台功能实现
5.1.1系统首页页面
当人们打开系统的网址后,首先看到的就是首页界面。在这里,人们能够看到系统的导航条,通过导航条导航进入各功能展示页面进行操作。系统首页界面如图5-1所示:

图5-1 系统首页界面
系统注册:在系统注册页面的输入栏中输入用户注册信息进行注册操作,系统注册页面如图5-2所示:

图5-2系统注册页面
车辆信息:在车辆信息页面的输入栏中输入车辆名称、品牌、小时单价(最大时单价、最小小时单价)和选择状态进行查询,可以查看到全部车辆类型信息;车辆信息页面如图5-3所示:

图5-3车辆信息详细页面
换电站:在换电站页面的输入栏中输入换电站编号和名称进行查询,可以查看到换电站详细信息;换电站页面如图5-4所示:

图5-4换电站详细页面
5.1.2个人中心
个人中心:在个人中心页面可以对个人信息、车辆租赁、租赁还车、换电请求、我的收藏等进行详细操作;如图5-5所示:

图5-5个人中心界面
车辆租赁:在车辆租赁页面可以查看到车辆编号、车辆类型、品牌、当前电量、小时单价、租车备注、车辆状态、租赁时长、租赁时间、用户账号、姓名、手机、是否审核等信息,并根据需要进行删除或还车。车辆租赁页面如图5-6所示:

图5-6车辆租赁详细页面
换车请求:在换车请求页面可以查看到换车编号、位置、电池库存、工作时间、电池费用、换电时间、用户账号、姓名、手机、是否支付和是否审校等详细信息,并根据需要进行删除或支付。换车请求页面如图5-7所示:

图5-7换车请求详细页面
5.2后台模块实现
后台登录,在登录页面选择登录角色,正确输入用户名和密码后,点击登录进入操作系统进行操作;如图5-8所示。

图5-8 后台登录界面
5.2.1管理员模块实现
管理员进入主页面,主要功能包括对工作人员、用户、车辆类型、车辆信息、车辆租赁、租赁还车、换电站、换电请求、系统管理、我的资料等进行操作。管理员主页面如图5-9所示:

图5-9 管理员主界面
管理员点击用户管理。在用户页面输入用户账号和姓名进行搜索、增加或删除用户列表,并根据需要对用户详情信息进行详情、更新或删除操作;如图5-10所示:

图5-10用户管理界面
管理员点击车辆类型管理。在车辆类型页面输入车辆类型进行搜索、增加或删除车辆类型列表,并根据需要对车辆类型详情进行详情、更新或删除操作;如图5-11所示:

图5-11车辆类型管理界面
管理员点击车辆信息。在车辆信息页面输入车辆名称、品牌、小时单价(元/小时、最小小时单价、最大小时单价和选择状态进行搜索、增加或删除车辆信息列表,并根据需要对车辆信息进行详情、租车、更新或删除操作;如图5-12所示:

图5-12车辆信息界面
管理员点击车辆租赁。在车辆租赁页面输入车辆名称、是否通过进行搜索、增加、删除或审核车辆租赁列表。并根据需要对车辆租赁详细信息进行详情、更新或删除操作;如图5-13所示:

图5-13车辆租赁界面
管理员点击系统管理,点击系统管理下拉菜单栏可以对公告栏分类、在线客服、轮播图管理、公告栏进行详细操作。如图5-14所示:

图5-14系统管理界面
5.2.2工作人员功能实现
工作人员进入主页面,主要功能包括对工作人员、用户、车辆类型、车辆信息、车辆租赁、租赁还车、换电站、换电请求、系统管理、我的资料等进行操作。工作人员主页面如图5-15所示:

图5-15 工作人员主界面
源码无偿分享,文未领取
1154

被折叠的 条评论
为什么被折叠?



