java-springboot物业管理系统027740ay计算机毕业设计(配套有源码 程序 mysql数据库 论文)
本套源码可以在文本联xi,先看具体系统功能演示视频领取,可分享源码参考。
传统物业靠“纸笔+微信群”,收费靠吼、报修靠等、统计靠Excel,信息孤岛严重,业主满意度始终上不去。SpringBoot+MySQL 的轻量组合,把“房源、业主、缴费、报修、环境、交流”搬到同一朵云上:业主手机缴费、拍照报修、实时看进度;物业后台自动出账单、派工单、生成月度报表;小区通知、垃圾分类、住户交流一站式完成,让服务有迹可循、费用透明、沟通零距离。
系统功能清单
-
业主注册/登录/修改密码
-
业主信息维护(账号、姓名、性别、手机、身份证、楼房号、头像、状态)
-
房源类型管理(类型名称、图片)
-
房源信息发布(编号、名称、类型、封面、详细地址、定金、房价、面积、地段、环境特色、点击/评论/收藏统计)
-
房源搜索与筛选(名称、地址、面积、价格区间)
-
房源评论与回复
-
缴费信息管理(业主信息、楼房号、缴费年月、类型、金额、票据、费用明细、支付状态)
-
业主报修(报修名称、图片、内容、日期、业主信息、楼房号、状态)
-
报修工单(工单进度、维修员、接取时间、预计完成时间、维修状态)
-
小区环境(标题、环卫工人、指派时间、打扫区域、备注)
-
住户交流论坛(帖子标题、内容、父节点、用户id、用户名、头像、置顶、状态)
-
留言板(留言内容、图片、回复内容、回复图片)
-
小区通知分类(分类名称)
-
小区通知(标题、简介、分类、发布人、头像、点击、点赞、收藏、图文内容)
-
轮播图管理(名称、值、跳转链接)
-
关于我们/系统简介(标题、副标题、图文、多图)
-
配置文件(参数名、参数值、URL)
-
Token 鉴权(用户id、角色、过期时间)
-
我的收藏(房源、通知一键收藏)
-
数据统计(缴费率、报修完成率、房源热度、通知阅读量)
一句话总结:把“房源、费用、报修、环境、交流”装进同一朵云,业主省心、物业省力、数据自己会说话。
注:以上是纯课题毕业设计功能介绍,并非实际开发完成,最终开发完成的毕业设计程序以下面的的环境软件、功能图和界面为准。
系统所需要的环境软件:idea、eclipse+mysql5.7、8.0+Navicat+JDK1.8+tomcat7.0
3 需求分析
3.1系统可行性分析
物业管理系统的可行性分析基于当下的互联网背景,从经济、技术、法律和用户使用上进行了调查,从此验证次系统开发的可行性。下面分别从以下几点进行分析:
- 经济可行性分析:此系统所用的框架技术完全是开源的,其余的软件使用也都是免费的,在开发方面所消耗的成本可以忽略不计。而建立系统信息库所需的费用远远少于其带来的社会收益,从经济上分析系统是完全可行的。
- 技术可行性分析:对系统进行分析,物业管理系统的大部分功能都需要管理员完成,系统只需要添加少量代码就可以很好适配管理员功能[7]。可以提高文件的复用率,提高效率。在数据库方面,ORM简化了表的创建和使用,采用了Oracle旗下开源的关系型数据管理系统MySQL,多表存储的特点使数据更加规范化,增删改查更容易。综上所述,技术开发上并无太大的难点。
- 用户使用可行性分析:鉴于系统的使用用户,有统一的账号和密码,且系统无需用户有过多的操作,界面清晰简洁,用户使用可行性上无问题。
- 法律可行性分析:即分析本系统是否与各类法律相悖。本系统使用市面开源免费软件开发,且作为个人毕设,无商用,均为本人自主开发,并且页面设计合理,发布的信息要求符合常规。整个系统无抵触法律法规的问题。因此在法律上,本系统可行。
3.2系统需求分析
需求分析在系统开发中有着十分重要的作用。软件项目凭借软件工程的思想和步骤可以大大的提高开发效率,缩短软件开发周期,保证了软件项目的质量。需求分析作为软件工程方法中的一步是至关重要的。软件需求工程是一门分析并记录软件需求的学科。需求分析简单的来说就是用户需要什么,系统需要什么,对此进行问题的列举,等级的排列,需要缜密的思分析和大量的调研。
物业管理系统在国内有很多值得借鉴的例子,功能也都趋于完善,因此此次物业管理系统将轻量化开发,要完成以下功能:
(1)要支持完整的用户注册,登录功能,账号的管理通过管理员来实现。
(2)物业管理系统的前端页面简单明了,功能让用户快速上手,一目了然,不需要教程也能直接使用。
(3)为了用户能够方便的搜寻信息。
(4)管理员通过后台系统来完成对物业管理交流信息的编辑,包括添加、删除等操作。
3.3开发目标
物业管理系统主要开发目标如下:
(1)对零碎化、分布散的物业管理交流信息进行收纳、整理,通过网络服务平台使这些信息内容更加调理,更加方便化和清晰化,让访问该系统的每个用户享受浏览的过程。
(2)生活中存在的一些现象:人员冗余。物业管理系统应尽量减少用户的需求压力,给他们提供省时省力省心的服务平台,降低其工作量。
(3)便于查询信息及管理信息等。
(4)通过计算机网络技术,提升解决管理问题和技术工作的质量,为用户一种规范方便的服务。
(5)该系统的面向用户为管理员和用户,系统的设计风格应该简约整洁,操作容易上手,目标信息明确,避免花里胡哨。
(6)为社会稳定和发展贡献一份力量。
3.4 系统用例分析
物业管理系统综合网络空间开发设计要求。目的是将物业管理系统将传统管理方式转换为在网上管理,完成物业管理的方便快捷、安全性高、交易规范做了保障,目标明确。物业管理系统可以将功能划分为管理员功能和用户功能。
(1)、管理员关键功能包含业主、缴费信息、业主报修、报修工单、房源信息、房源类型、小区环境、留言板、住户交流、系统管理、用户资料等进行管理。管理员用例如下:

图3-1 管理员用例图
(2)、用户注册登录系统首页可以查看个人中心、修改密码、缴费信息、业主报修、报修工单、我的发布、我的收藏等进行管理。用户用例如下:

图3-2 用户用例图
3.5系统流程分析
3.5.1 用户登录流程
登录流程实现了管理员和用户的登录,在登录页面需要用户填写自己的信息,前端页面会将信息传递给后端接口,然后查询数据库确定该身份有效后登录成功,否则此用户登录失败,需要重新填写信息,进行再次验证,如图3-3所示。

图3-3登录流程图
3.5.2 系统操作流程
系统操作流程分析是软件开发过程中的一个关键环节,它是整个系统整体的运行过程,必须保证其中的每一个步骤都是确定的,这样一个规范的流程图可以使开发者易于理解,快速的投入到接口开发中,从而提升系统开发效率。
同时,流程图还能减少开发者对系统操作流程产生歧义和降低沟通的成本,系统操作流程如图3-4所示。

图3-4系统操作流程图
3.6小结
物业管理系统旨在让用户能够轻松便捷的管理系统信息,让管理员的工作负担减轻。本章主要对系统的经济、技术、法律、市场可行性进行分析。确认可行后,对物业管理系统进行了需求分析和流程分析,从用户和管理员角度思考了可能会有的需求,是后续论文和应用开发的基础指导。
4 系统总体设计
4.1系统功能结构设计图
系统采用了结构化开发的方法。这种开发方法的优点是控制性比较强,开发过程中采用了结构化和模块化的设计思想,自顶向下,从总体到部分,合理划分系统的结构和模块。结构化开发时使用模块式开发,各模块之间互不影响,方便系统的开发与管理。 系统总体功能如下图所示:

图 4-1系统总体功能模块图
4.2 数据库设计与实现
在每一个系统中数据库有着非常重要的作用,数据库的设计得好将会增加系统的效率以及系统各逻辑功能的实现。所以数据库的设计我们要从系统的实际需要出发,才能使其更为完美的符合系统功能的实现。
4.2.1 概念模型设计
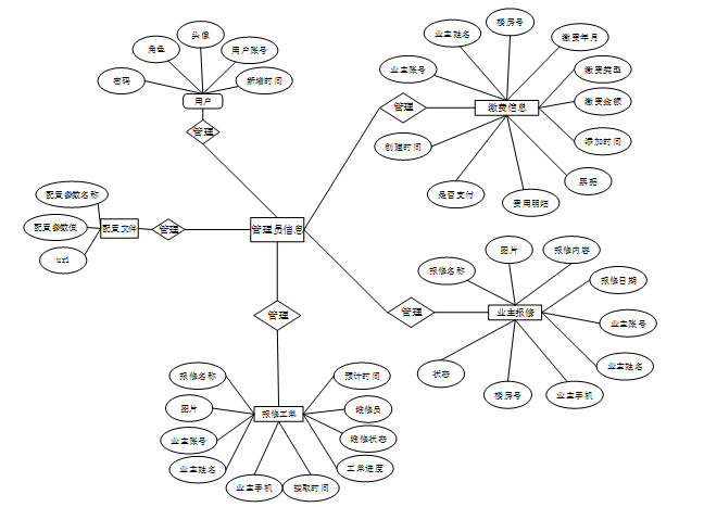
概念模型是对现实中的问题出现的事物的进行描述,ER图是由实体及其关系构成的图,通过E-R图可以清楚地描述系统涉及到的实体之间的相互关系。本文将“用户、缴费信息、业主报修、报修工单、配置文件”等作为实体,它们的局部E-R图,如图4-2所示:

图4-2局部E-R图
5 系统详细设计与实现
按照软件工程的流程来说,在系统的详细设计与实现阶段,要把模块、视图、模板进行相应的组合完成一个个所需的功能,此章将会把设计中模块一一说明如何设计和实现的。
5.1系统前台功能实现
当人们打开系统的网址后,首先看到的就是首页界面。在这里,人们能够看到系统的导航条,通过导航条导航进入各功能展示页面进行操作。系统首页界面如图5-1所示:

图5-1 系统首页界面
在注册流程中,用户在Vue前端填写必要信息(如用户名、密码等)并提交。前端将这些信息通过HTTP请求发送到Java后端。后端处理这些信息,检查用户名是否唯一,并将新用户数据存入MySQL数据库。完成后,后端向前端发送注册成功的确认,前端随后通知用户完成注册。这个过程实现了新用户的数据收集、验证和存储,系统注册页面如图5-2所示:

图5-2系统注册页面
房源信息,在房源信息页面的输入栏中输入房源名称进行查询,可以查看到房源详细信息,并进行评论或收藏操作;房源信息页面如图5-3所示:

图5-3房源信息详细页面
个人中心,在个人中心页面可以对个人中心、修改密码、缴费信息、业主报修、报修工单、我的发布、我的收藏进行操作;如图5-4所示:

图5-4 个人中心界面
5.2管理员功能实现
在登录流程中,用户首先在Vue前端界面输入用户名和密码。这些信息通过HTTP请求发送到Java后端。后端接收请求,通过与MySQL数据库交互验证用户凭证。如果认证成功,后端会返回给前端,允许用户访问系统。这个过程涵盖了从用户输入到系统验证和响应的全过程。如图5-5所示。

图5-5 管理员登录界面
管理员进入主页面,主要功能包括对业主、缴费信息、业主报修、报修工单、房源信息、房源类型、小区环境、留言板、住户交流、系统管理、用户资料等进行操作。管理员主页面如图5-6所示:

图5-6 管理员主界面
业主功能在视图层(view层)进行交互,比如点击“搜索、添加信息或批量删除”按钮或填写业主表单。这些业主表单动作被视图层捕获并作为请求发送给相应的控制器层(controller层)。控制器接收到这些请求后,调用服务层(service层)以执行相关的业务逻辑,例如验证输入数据的有效性和与数据库的交互。服务层处理完这些逻辑后,进一步与数据访问对象层(DAO层)交互,后者负责具体的数据操作如查看、发布缴费、修改或删除业主信息,并将操作结果返回给控制器。最终,控制器根据这些结果更新视图层,以便业主功能可以看到最新的信息或相应的操作反馈。如图5-7所示:

图5-7业主界面
缴费信息功能在视图层(view层)进行交互,比如点击“搜索或批量删除”按钮或填写缴费信息表单。这些缴费信息信息动作被视图层捕获并作为请求发送给相应的控制器层(controller层)。控制器接收到这些请求后,调用服务层(service层)以执行相关的业务逻辑,例如验证输入数据的有效性和与数据库的交互。服务层处理完这些逻辑后,进一步与数据访问对象层(DAO层)交互,后者负责具体的数据操作如查看、修改或删除作品缴费信息,并将操作结果返回给控制器。最终,控制器根据这些结果更新视图层,以便缴费信息功能可以看到最新的信息或相应的操作反馈。如图5-8所示:

图5-8缴费信息界面
业主报修功能在视图层(view层)进行交互,比如点击“搜索或批量删除”按钮或填写业主报修表单。这些业主报修信息动作被视图层捕获并作为请求发送给相应的控制器层(controller层)。控制器接收到这些请求后,调用服务层(service层)以执行相关的业务逻辑,例如验证输入数据的有效性和与数据库的交互。服务层处理完这些逻辑后,进一步与数据访问对象层(DAO层)交互,后者负责具体的数据操作如查看、接取、修改或删除业主报修信息,并将操作结果返回给控制器。最终,控制器根据这些结果更新视图层,以便业主报修功能可以看到最新的信息或相应的操作反馈。如图5-9所示:

图5-9业主报修界面
5.3小结
本章介绍了系统的各个模块和实现功能,对模块下的关键功能进行了介绍,并通过图片展示了实现效果。
源码无偿分享,文未领取
1600

被折叠的 条评论
为什么被折叠?



