今天距离我刚开始学习软件测试已经有25天时间了,刚开始学之前就想三个月真漫长,到开始学习才发现时间真的过的很快,第一阶段没有什么太大的技术难度,是基于理解的学习,同时也需要对一些知识进行记忆,下面分享一下我这个阶段所学到的:
第一周:测试相关概念、测试模型、测试原则、测试策略、软件生命周期、用例设计方法
第二周:编友、编测编吃两个app的需求分析、CRM需求分析以及评审、测试计划
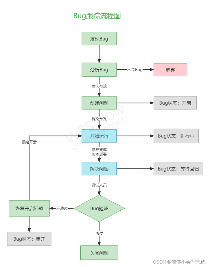
第三周:CRM用例编写、用例评审、测试执行、禅道提单、bug管理、使用Xmind写云商项目用例
第四周:软件bug流程、app专项测试、adb常用命令、预约系统

博主分享了软件测试第一阶段——功能测试的学习心得,涵盖了测试概念、模型、原则、策略,以及软件生命周期等基础知识。期间参与了app需求分析、CRM用例编写与评审、测试执行、bug管理等实践操作,通过Xmind进行用例设计,并了解了adb命令和预约系统的专项测试。
828

被折叠的 条评论
为什么被折叠?



