
YOLOv10改进|爆改模型|涨点|在骨干网络中添加核变形卷积AKConv、注意力模块CA和TFAM特征融合模块(附代码+修改教程)
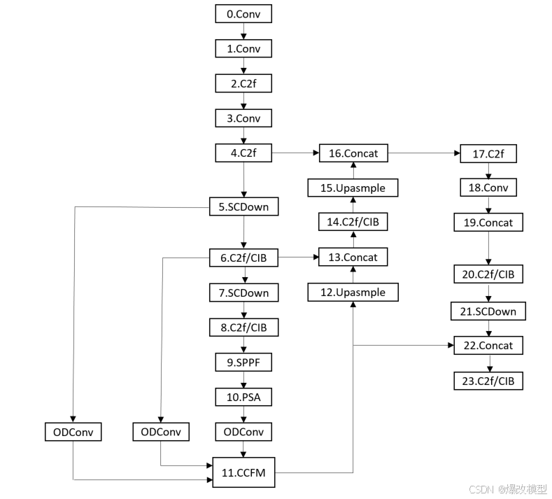
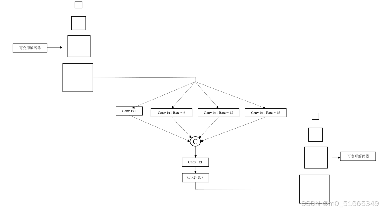
本文修改的模型是YOLOv10,YOLOv10无需非极大值抑制(NMS)进行后处理,其推理速度以及参数量上都优于现有的模型。在原本的YOLOv10网络结构中,骨干网络最后一层为PSA模块。本文在PSA模块后面追加新模块DCCA,该模块由核变形卷积AKConv、注意力模块CA(Coordinate attention)及特征融合模块TFAM组成。其中,AKConv卷积模块赋予卷积核任意数量的参数和任意采样形状,可以降低网络训练开销,同时提升模型的适应性。

















