前言
具体题目要求及软件部分请参照从零开始开关电源(软件)
主要器件
在本题中,主要使用模块包括辅助电源模块、半桥驱动模块、采样模块、过流保护模块(继电器)
半桥驱动模块
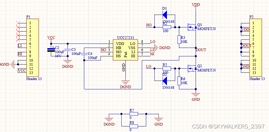
半桥驱动电路图如下图所示。

选择UCC27211作为驱动芯片,UCC27211是可通过独立输入驱动两个高侧/低侧配置的N沟道MOSFET,最大引导电压120V直流,可满足题目要求。系统选用N沟道MOSFET CSD19536,其具有超低栅极驱动电荷和米勒电容,低热阻,可在功率转换中最大限度的降低损耗。
注意:1、不同的半桥模块功耗不同,可以在焊接之后进行测试
2、半桥容易烧毁,上电前一定要注意连线
辅助电源模块
系统中芯片正常工作下的供电电压有12V、5V、3.3V。系统辅助电源由 处进行供电,而 范围为18~21V,故采用了LM5164模块。LM5164模块,是一个小型的开关电源,它有着 6V 到 100V 的宽输入范围但是它的输出电流很小,是专门用来给芯片模块供电的。
5V辅助电源电路原理图如下图所示。

注意:还是同样的问题,焊接好模块后要测试功耗,功耗太高会导致最后效率不达标
采样模块
采样电路原理图如下图所示。包括电流采样

最低0.47元/天 解锁文章
658

被折叠的 条评论
为什么被折叠?



