一、基本介绍
功能:
1、通过MQ-2检测烟雾浓度,如果烟雾值大于设置的最大值,声光报警,通过GSM发送“烟雾过高”短信
2、通过DS18B20检测温度值,如果温度值大于设置的最大值,声光报警 ,通过GSM发送“温度过高”短信
3、通过人体人体热释电模块监测监控区域是否有人,当有人,并且布防时,则声光报警,通过GSM发送“有人闯入”短信
4、通过按键可以设置各阈值、手动控制布防、撤防
5、通过LCD1602显示屏显示数据
二、51实物图
单片机型号:STC89C52
板子为绿色PCB板,两层板,厚度1.2,上下覆铜接地。元器件基本上为插针式,个别降压芯片会使用贴片式。
供电接口:TYPE-C

三、仿真图

四、资料预览


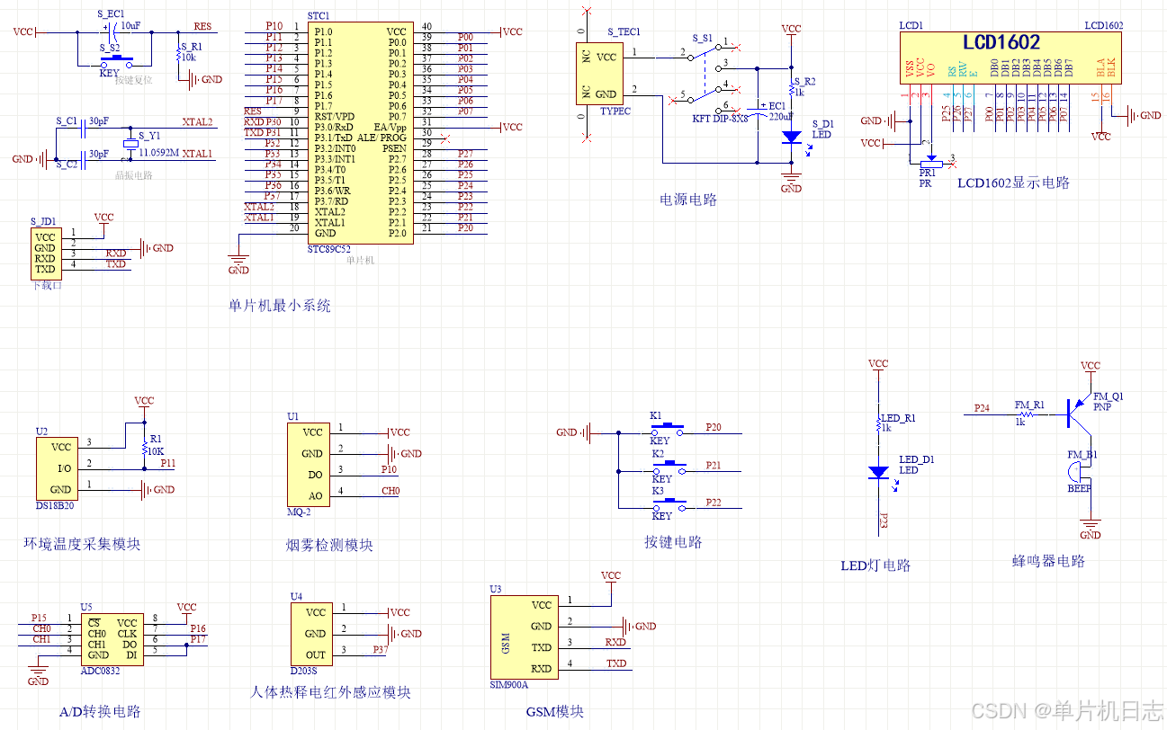
五、原理图

软件版本:AD2013
电路连线方式:网络标号连线方式
注意:原理图只是画出了模块的引脚图,而并不是模块的内部结构原理图
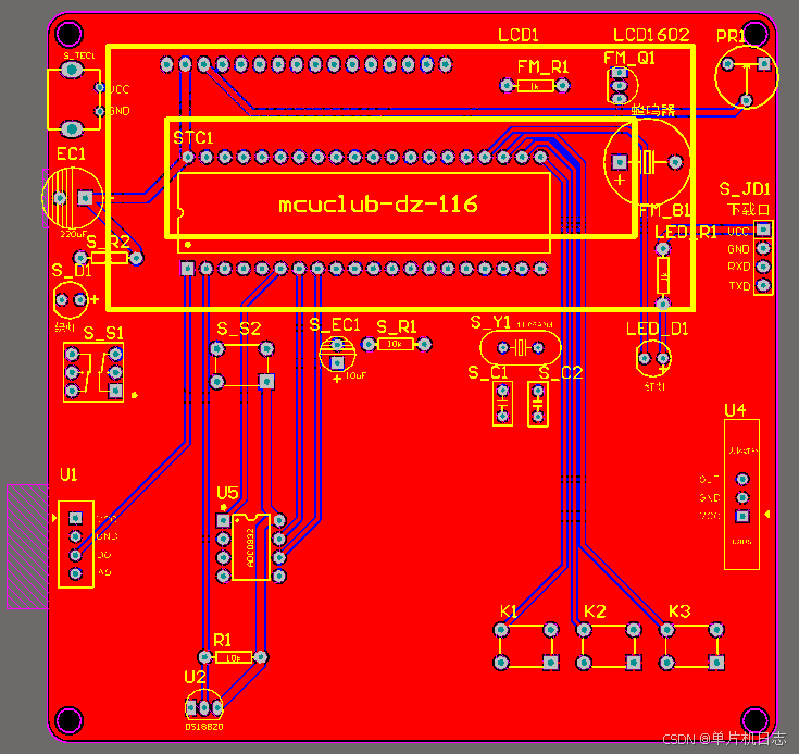
六、PCB图
由原理图导出,封装很大一部分都是作者自己绘制,不提供封装库,只提供连接好的源文件。中间有一个项目编号,隐藏在单片机底座下,插入单片机后不会看到。
两层板,上下覆铜接地。

七、系统框图
本设计以单片机为核心控制器,加上其他模块一起组成此次设计的整个系统,其中包括中控部分、输入部分和输出部分。中控部分采用了单片机控制器,其主要作用是获取输入部分的数据,经过内部处理,逻辑判断,最终控制输出部分。输入由五部分组成,第一部分是温度检测模块,通过该模块检测当前环境的温度;第二部分是烟雾检测模块,通过该模块当前环境的烟雾浓度;第三部分是人体热释电检测模块,通过该模块检测当前环境中是否有人;第四部分是按键模块,通过该模块可以切换界面、设置阈值、切换模式等;第五部分是供电模块,通过该模块可给整个系统进行供电。输出由三个部分组成,第一部分是显示模块,通过该模块可以显示监测的数据以及设置的阈值;第二部分是报警模块,检测当前的温度或者烟雾浓度大于设置的最大值进行声光报警提醒;第三部分是GSM模块,检测到温度或者烟雾大于设置的最大值,给用户发送短信,具体系统框图如图3.1所示。

八、软件设计流程

九、部分程序展示
软件版本:keil5逻辑程序和驱动程序分开,分布于main.c和其他.c文件
/****
*******处理函数
*****/
if(smoke_value > smoke_max) //烟雾大于最大值时声光报警,同时发送“烟雾过高”
{
flag_smoke = 1;
if(flag_smoke_information == 1)
{
send_msg_chinese("70DF96FE8FC79AD8");
flag_smoke_information = 0;
}
}
1163

被折叠的 条评论
为什么被折叠?



