自定义博客皮肤VIP专享

*博客头图:

格式为PNG、JPG,宽度*高度大于1920*100像素,不超过2MB,主视觉建议放在右侧,请参照线上博客头图

请上传大于1920*100像素的图片!

博客底图:

图片格式为PNG、JPG,不超过1MB,可上下左右平铺至整个背景

栏目图:

图片格式为PNG、JPG,图片宽度*高度为300*38像素,不超过0.5MB

主标题颜色:

RGB颜色,例如:#AFAFAF

Hover:

RGB颜色,例如:#AFAFAF

副标题颜色:

RGB颜色,例如:#AFAFAF

自定义博客皮肤

-+
  • 博客(60)
  • 收藏
  • 关注

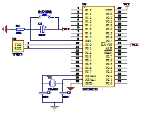
原创 基于STM32单片机 智能手环计步器设计

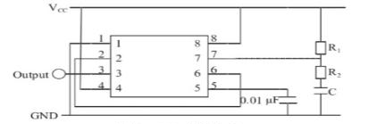
2 OLED液晶显示当前当前心率、体温、行走步数。6. 第一个按键是设置,第二个是加,第三个是减,3. DS18B20进行环境或者体温采集。8. 不在范围内蜂鸣器进行声光报警提醒。1. STM32单片机进行数据处理。4. MAX30102进行心率采集。5. ADXL345对步数进行采集。7. 按键设置心率体温上限和下限。第四个按键是步数清零。

2024-01-15 11:17:58 1083

原创 基于STM32单片机土壤湿度检测自动浇灌系统

6.通过HC-05蓝牙模块连接手机APP,手机APP可以控制并显示当前的数据和。3.可以用按键设置,设置湿度的上、下限值,并具有掉电保存,保存在STC单片。5.上电默认手动状态,可以手动控制水泵的开关,按下加键可以却换到aoto。2.本设计的湿度传感器可以插到土壤里,可以直接测出土壤湿度显示并控制。4.当湿度低于下限值时,自动继电器工作打开水泵进行抽水自动灌溉,当湿度。高于上限值时,继电器断开自动关闭水泵停止灌溉。1.液晶显示土壤的湿度和设定的上下限湿度。机的内部,上电无需重新设置。

2024-01-15 11:16:44 1675 1

原创 基于51单片机烟雾火灾报警器设计wifi温度GSM检测系统

5.四个按键功能:减、设置、加、单独的是复位按键;3.当前温度值超过上限时,红灯亮,蜂鸣器响;4.当前烟雾值超过上线时,黄灯亮,蜂鸣器响;2.温度和烟雾的报警值可以通过按键设定;1.实时显示当前的烟雾值和温度值;

2024-01-12 16:38:18 752

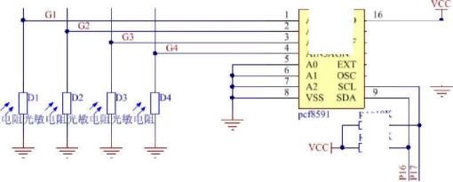
原创 基于stm32智能家居设计ONENET物联网温湿度光强烟雾

7,通过WIFI模块将传感器数据上传到云平台,并在网页,APP实现实时数据监测变化#智慧家居必备。基于stm32智能家居设计ONENET物联网温湿度光强烟雾。3,可以实现温度湿度,光强空气质量实时监测。1,基于STM32的物联网智能家居系统。4,当烟雾浓度过高开始蜂鸣器报警。2,可以实现烟雾浓度实时监测。6,光强过低自动开启灯光。5,温度过高蜂鸣器报警。

2024-01-12 16:35:53 823

原创 【无基于STM32单片机的智能窗帘/晾衣架系统

2 OLED液晶显示当前自动/手动模式,开关状态、光照强度。10 按下第四个按键直接控制电机打开关闭#春日出游必备。7. 光线低于我们设置的光照值,或者是有雨都会关闭。6. 第一个按键是设置,第二个是加,第三个是减。9. 单独按下第三个按键切换手动/自动模式。5. ULN2003驱动步进电机控制开关。1. STM32单片机进行数据处理。3. 光敏采集当前环境光照强度。4. 雨滴传感器检测是否下雨。

2024-01-11 19:00:00 482

原创 基于STM32 单片机超声波水位检测系统

5.当水位高度低于下限值时,自动继电器工作打开水泵进行进水,当水位高度高于上限值时,继电器断开自动关闭水泵停止进水。1.超声波测距是根据超声波发出和接收时间差,表示声波来回路程需要的时间,声波速度是固定的,从而计算距离。4.可以用按键设置,设置水位的上、下限和总高度,保存在单片机的内部flash里面,上电无需重新设置。6.上电默认手动状态,可以手动控制水泵的开关,按下加键可以却换到aoto 自动状态。3.本设计通过超声波传感器可以测量出水位的具体高度。2.液晶显示水位的高度和当前模式。

2024-01-10 10:22:06 1685 1

原创 基于32单片机

1.主要功能:基于STM32单片机的MP3。音乐模块上可以插SD内存卡,按键功能:快进、快退、模式却换、播放/暂停、停止、上一曲,下一曲、却换循环模式、切换音效、LCD1602显示。基于32单片机 MP3音频模块 模式转换 [棒][灯泡][灯泡][灯泡]3.可以插TF卡或者U盘,送TF卡(最大支持32G)音效#春日出游必备。2.可以插耳机也可以外放(插上耳机外放没声音)

2024-01-09 18:47:43 479

原创 毕设分享|基于51单片机控制的低频信号发生器的设计

要实现利用按键来控制不同波形的输出,当按键1按下时,函数发生器就切换不同的波形;复位按键来说,当按键按下的时候,对应的复位端口将由低电平转换成高电平,使得整个电路复位一次,该设置有一个点距的间隙,每行之间还应该设置一个点距的间隙,这可以间隔起字符,使字符显示不。率和时间相位射频信号,所以多功能射频信号谐波发生器的技术应用非常广泛。和信号大小的精确测量常常难这是因为需要直接经由基于硬件集成电路的信号需要用到软件的转换。1602液晶显示屏,它可以帮我们显示简单的字符,比如字母,数字,符号等的显示,因为它只。

2024-01-03 18:00:45 2160 1

原创 毕设分享|基于51单片机控制的太阳能光伏双轴自动追光系统设计

对太阳能进行实时电能综合性能转换的时候,由于接收太阳的辐射位置必然是随着时间的不断改变而发生不同的变化,如果没有采用固定模式的实时太阳能接收处理装备,此接收装置也就无法准确和及时地随接收太阳能而进行改变,只能在一个固定的方向和空间及维度进行接收某一时间时段太阳光能,这样就导致综合吸收利用效率不高,达不到一个最好的理想的效果,因此,要使实时太阳能的综合吸收利用效率得到明显的升高,就得采用实时太阳能的跟踪系统体系,来对太阳能源进行实时太阳光伏跟踪。本设计中的键盘用到了四个独立的按键。K3是工作模式切换按键。

2024-01-03 17:14:40 4268

原创 毕设分享|基于51单片机密码锁的设计

外部串行总线数据通信端口数据输入端口和2条双工串行总线读写输入端口数据连接线,STC89C52总共端口设计主要有三种家用端口类型封装和可设计端口形式,分别为:PDIP、PQFP/TQFP、PLCC,可以根据不同客户需要设计的实际应用产品需求端口类型不同来进行设计可以满足不同的家用电子。不同芯片的内部振荡组成的电路。时有任何的太大改变,此时,电容器的一个负极直接通过连接到接在芯片上的Reset的一个复位稳压。个自激式的振荡器,电容的振荡值同时具有自动微调的控制作用,我们可以取30pf,具体的晶振接法。

2024-01-03 16:56:55 1319

原创 毕设分享|基于51单片机实验室防火防盗报警系统设计

关于硬件的程序语言选择,常用的有C语言和汇编语言两种,这两种语言都各有千秋,汇编语言是直接面。机编译的工具包括Keil和IAR等,IAR是全球有名的嵌入式系统开发工具,集成了C/C++等编程语言。供电能,需要较高的电流,有源轰鸣器由单片机的引脚一个PWM脉冲控制外接电源电路的导通。但是这需要一定语言基础的积累和仿真知识及操作的经验,本次的研究提倡的是在办证质量的前。(三)为本次各个不同的模块编写控制程序的代码,来实现我们预期的每一个模块对应的功能。硬件电路的设计是本次研究重要的一部分。

2024-01-03 15:48:28 2099

原创 毕设分享|基于51单片机温控风扇的设计

第二个系统中,由于DS18B20集成良好,外部放大器的转换误差系数很低,温度误差很小,温度分辨率很高,1:由数字转换芯片控制的专用MCU将当前温度下的等效数字值发送给ad0832,根据设备产生的模拟信号,器DAC0832进行控制,根据当前的温度环境,单片机为DAC0832产生相同的数字值,然后。放大和转换过程中的失真和错误。百分比一直很高级别的管理发动机,转速越高,运转周期越长,转速越快,单片机的用来发送PWM。口自由设定下限,为了满足不同的需要,温度测定的准确性非常高,这是一个程序,可以在小的。

2024-01-02 16:07:50 2433

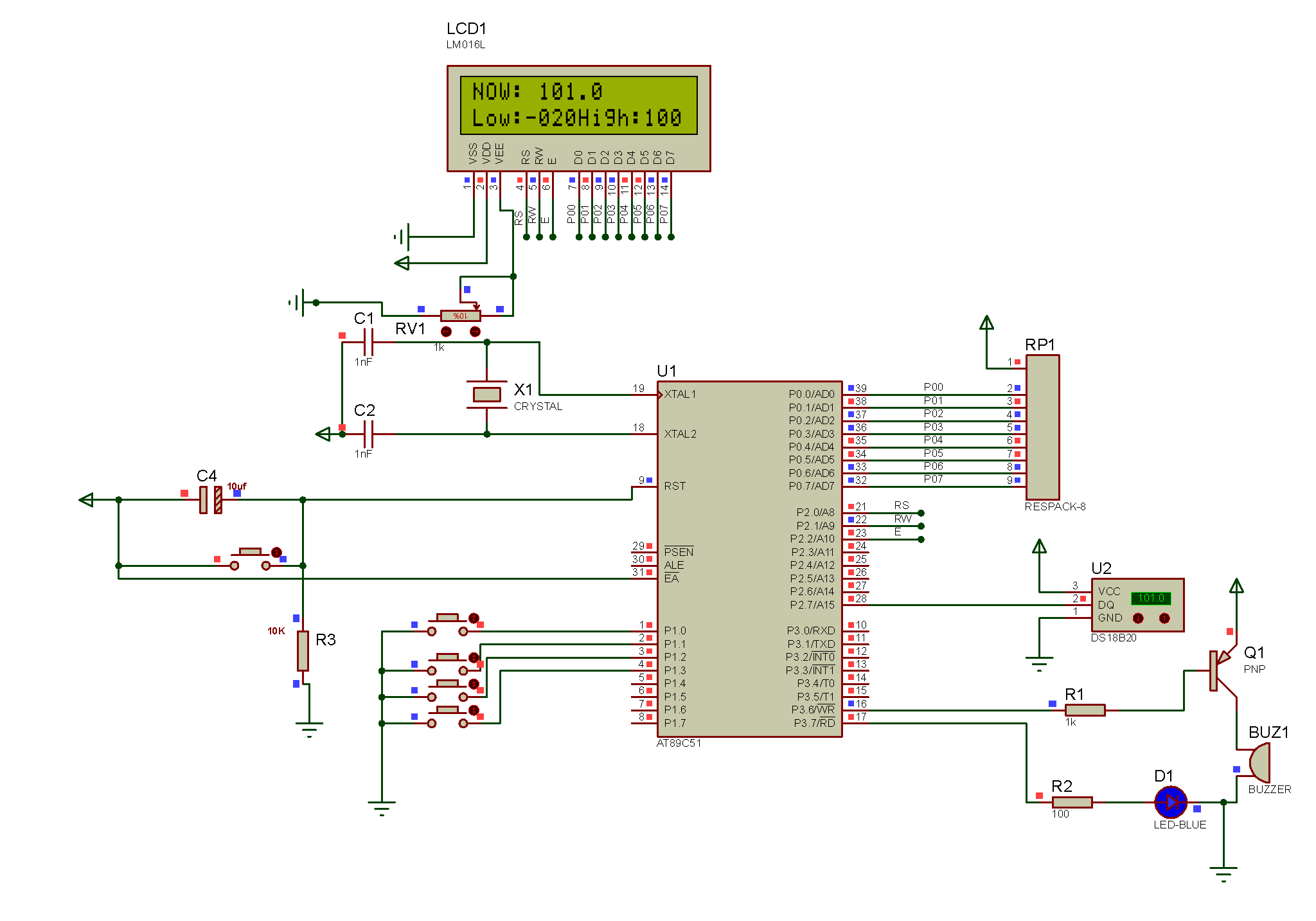
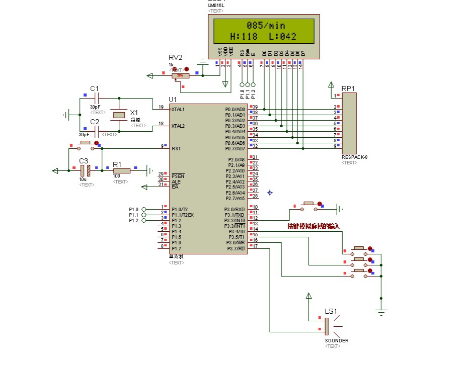
原创 毕设分享|基于51单片机系列心率测试仪

号到电信号的转换,做好心率传感器电路的设计工作是不可或缺的。脉搏信号幅值通常很小,仅有几十毫伏,不经过放大处理无疑是不行的,只有经过放大才能达到整形电路的要。电容是并联在一起的,一旦复位按键没有被启动,那么整个电路就不能连通。显示器上的字符,你得先录入地址,让它知道你想让字符出现在哪个位置1602液晶显示板块就方便多了,可直接连接。的负极和RESET相连,电阻有电压通过,当RESET的一端输入高电平的时候,整个芯片就会被还原位。是处于不断的工作当中,当加大电源的时候,电压就会逐渐变小并接近于0。

2024-01-02 15:26:47 2293

原创 毕设分享|基于51单片机压电喷头的自动供墨和压力控制设计

每一个电压值代表实际传感器所测量出的气压值,最后通过A/D电路传递给单片机系统。键代表设置键,单片机P1.2口所连按键代表为增加键,按下可增加阈值上限;7口的所连按键代表为增加设置键,单片机P1.2口的所连按键代表为一个增加键,按下即可以达到增加。个阈值的下限动作灯,当显示的气压超过了阈值的动作灯L1亮,当显示的气压超过了阈值的动作灯L2。.3口的相连按键代表一个减小键,按下即可以减小阈值的下限。键控制电路虽然结构简单,但每一个独立按键都必须被按键占用一根I/O口线,当一个按键的口线数目。

2024-01-02 12:01:09 1511

原创 毕设分享|基于51单片机基于Proteus的温控系统设计与仿真

15现下人们最主要使用的单片机有两个电源标准,分别是5v与3.3v这两种电压,也有着一些单片机系统的使用电压比较低的情况,这些特殊情况被特殊地方与场合所使用,在当前的学习阶段我们不对此有着过多的研究,本次设计被采用的AT89C51这种型号的单片机,所要求的供电电压为5v这个标准,本次设计是利用软件进行仿真实现其功能,然后也可以通过所购买的开发板进行实物测试,开发板的接口就是与电脑连接的5v电压。从而能够达到掩盖光源以及渗入光源的主要目标,来显示其中的深度与浅度不同样的层次感以及与其错落有致的影响效果。

2023-12-23 15:25:14 2483

原创 毕设分享|基于51单片机的智能数据采集电机检测保护仪

在电机的智能数据检测保护仪设计中,采用51系列的单片机作为主要控制核心,采用电阻完成对电机的电压电流检测、速度传感器对电机的转速检测和温度传感器对电机温度的检测,并转换成主控芯片可以识别的信号,输送到主控芯片对此进行系统的分析,实现对电机运行过程中电压、电流、速度和温度的检测,及时发现电机所存在的问题,采取保护措施,这样就可以避免电机发生故障,从而降低事故发生的频率。通过实验的证明,在一定的条件下,电阻两端的电压值是电阻值与其流过电阻电流值的乘积,也就是说它符合欧姆定律:U=IR,推导可得,I=U/R。

2023-12-23 10:52:11 2124

原创 毕设分享|基于51单片机的多功能闹钟的设计与实现

液晶显示屏的背光采用三极管,当单片机接口p2.4向LCD输入一个低电平时,经过限流电阻,然后9012会导通,电流方向就是电源,然后经过a和K(实际就是这个背光的正负极)经过正极,然后负极经过小灯,然后负极出来,经过9013,9013是一个开关,就回到了D,这样背光就会亮起来[8]。液晶的V0接口加了两个电阻,其作用是控制屏幕的灰度,为了调整到合适的灰度让两个电阻分压[7],大约电阻小于1V是亮度才能合适,两个电阻的位置不可调换,不然屏幕会不显示或者亮度低。只是在调整时,十位是累加上来的,十位不可以调整。

2023-12-23 10:30:44 2192

原创 毕设分享|基于51单片机车载便携式自动制冷系统设计

本系统从主程序上使用分模块的方法进行整体的设计,分别是显示屏模块,温度采集模块,温度设置模块这三个主要模块以及其他程序模块,共同完成系统的制冷功能。单片机开始控制半导体制冷片进行制冷,散热风扇开始为半导体的制热端散热,这样可以是半导体制冷效果更快,提升温度传感器测量半导体制冷片的工作环境温度,比较预期所设置的温度与实际温度的大小关系,进而控制继电器工作状态实现半导体制冷片的制冷状态。在测量半导体制冷片所处的环境温度后,并将所测量到的温度值变换为芯片识别的数据,然后把转换然后把转换成功的数据传输给单片机。

2023-12-22 10:36:45 1465

原创 毕设分享|基于51单片机PWM信号输出控制器设计

通过程序实现占空可调的PWM波,要求实现在上电后自动读取上一次保存的占空比并输出对的应PWM波,当输出通道打开时能自由切换通道1和通道2,如果一个通道处于输出状态,另一个通道就必须处于关闭状态。模拟控制方式产生的脉宽调制(PWM)信号,根据相应负载的变化,调制晶体管基极或MOS管栅极的偏置,从而实现晶体管或MOS管导通时间的变化,最终实现开关稳压电源输出的变化,产生PWM信号,复杂且成本高。用单片机控制的PWM波改变的就是方波的频率和周期内电平的翻转时间,所以PWM波最重要的两个参数分别时周期和占空比。

2023-12-22 10:13:07 1611

原创 毕设分享|基于51单片机MPS立磨机传动装置及检测控制系统设计

本次设计按键弹起的时候按键给单片机的信号为高电平,当按键被按下去的时候,按键给单片机的信号为低电平。P1口是准双向I/O口,其中P1.0作为输出口,接报警电路。热电阻,工作原理是通过风量的大小来改变电阻表面的温度,进而改变系统中电流的变化。选择82C55作为I。针对传动装置机械结构,计算磨辊、磨盘的尺寸以及磨机的转速,选取电动机、减速器型号。器具有许多的优点,测量时稳定性好,结构简单,人员操作简单,测量的范围广。机容易受到外部信号的干扰,通常情况下,为单片机系统提供一个稳定的电源,是一种很好的解决方法。

2023-12-22 09:52:52 1332

原创 毕设分享|基于51单片机LED倒计时显示板设计

由图8可知,系统接入电源后开始,等待设备初始化,初始化完成时,数码管上所有显示的数字均为0,在这个时候,按下增加时间按钮(调整适合使用的倒计时时间),可连续按住方便迅速调到需要时间,当时间调节结束后,松开时间调节按钮,按下开始按钮,这个时候,系统开始倒计时,在秒变为0后分减1,同时在分显示位减1时,秒显示位变为60,通过这个方式去实现倒计时,时、分、秒最大数为60,日为30,月为12,年为99,最小皆为00。如图4,这个模块为烧录模块,2、3口接的是单片机的烧写口,用于编写好代码后,将代码传输进单片机。

2023-12-22 09:21:03 807

原创 毕设分享|基于51单片机IGBT三相逆变电源的设计

首先我们先要对各个引脚进行定义,然后我们要对定时器进行初始化是定定时时间为100us,然后我们需要对定时时间进行判断,如果到达定时时间100us,那么就进行对修护乳的SPWM波转换成它们的互补波,由于我们的电源采用的是三相电源,那么我们需要进行三次互补波的采集,再把它们的互补波进过滤波电路输送给我们的示波器,这样我们就得到了我们想要的正弦波了;的过程叫逆变,对应的电路为逆变电路。如果说单片机最小系统,往往会让人听不懂,所以可以以说成是一个正在工作的系统,而且是以最少的元器件为基础,能够让单片机工作的系统,

2023-12-21 14:53:38 2147 1

原创 毕设分享|基于51单片机GPS定位显示系统设计

单独发送和接收小尺寸的通用GSM,不超过5.5mm,配备了一个带qfn24正常电压和1.9V,5.5.5.5的自由度,工作在一个百分比的温度°40.80和自由度,百分之八十度2.400GHz至2.524GHz的范围,2.400GHz的GHz,通过调整无线数据传输到第二公里和第二兆位,用户可以选择其中提供不同的传输速率的傅立叶变换。显示子程序设计中的主要作用是将使用全球定位系统检测到的位置信息转换成与显示目的对应的电信号二进制显示字符号,通过子程序的实现在STC89C52相连的液晶显示相关信息的作用。

2023-12-21 14:32:46 2157

原创 毕设分享|基于51单片机FM数字收音机设计

随着科学技术的进步与集成电路的发展,越来越多的电子设备实现了“瘦身”的大变革,更贴近人们的日常生活,轻巧、方便、实用已然成为了时代的主题。FM调频数字收音机不断朝向数字化、智能化的方向发展,在一定程度上改变了人们的社会生活习惯。在嵌入式技术的发展过程中,收音机不断朝向低功耗、低成本的方向发展。天线接收到的电磁波通过输入回路选择要收听的电台信号,所选择的信号经变频产生中频信号,再解调,最终经功率放大后推动扬声器发出声音。已调载波(调幅收音机的中频为465KHz,调频收音信号的中频为10.7MHz),接着通过中

2023-12-21 12:06:25 3042

原创 毕设分享|基于51单片机DDS信号发生器设计

通过上文中提到的几种设计方法的对比,第一种设计方案直接使用DDS集成芯片,但是它的但这种设计存在诸多的缺陷,例如不够灵活、模块固定、不容易更换,只能输出出厂时在其内部设计好的波形数据,使用者再次设计自己想要的波形,因此不选择方案一。比如,当一个正弦波输出时,通过认为设置输入频率控制字和相位控制字就分别控制这个波形输出的频率和波形的初始相位,当频率控制字的数值大小在键控下变化,输出的波形信号的频率高低也随之变化,相位累加器是实现控制波形输出的核心部分,波形的这样就达成了频率控制。

2023-12-20 11:26:50 1879

原创 毕设分享|基于51单片机co中毒报警装置的设计

程序的下载,通过KEIL这个软件是可以直接生成可以下载的文件的,最后在把这个文件编写到需要编写的单片机中。本设计使用MQ-7传感器,该传感器是半导体气敏元件,采用的是高低温循环的检测方式,因此使用时应接通电源一段时间,才能得到准确的CO浓度值。先初始化函数,再将检测到的数据传给A/D转换模块进行模数转换,然后在LCD模块显示再将得到的数据与设定的报警值进行比较,大于设定值,则打开声光报警模块。本设计使用了三个按键,用于设置报警值的大小,以及两个LED灯珠,当检测到的CO浓度值小于设定报警值时,绿灯亮。

2023-12-20 11:01:27 731

原创 毕设分享|基于51单片机10kV开关柜遥控脱扣装置设计

在网络层次结构中,数据链路层和物理层是确保通信质量的重要因素,也是网络协议中最复杂的部分,SJA1000控制器起着这个作用,它是一种逻辑电路,与可编程芯片相结合来实现这些功能,并提供与微处理器的物理线路接口,通过编程,CPU可以设置其工作模式,监控其运行状态,收发数据,并在其上建立应用层。在单片机的高增益反相放大器的输入端引脚XTAL1和输出端引脚XTAL2之间,跨接石英晶体振荡器和微调电容,微调电容C1和C2取30pF,晶振的频率取值为12MHz,就构成了一个稳定的自激振荡器。信息的发送、接收及保存,

2023-12-20 10:47:23 1205

原创 毕设分享|基于51单片机电子式里程表

里程表广泛应用于各类机车,传统的机械式里程表虽然稳定可靠,但功能单一、易受磨损。随着电子技术的迅猛发展,电子式里程表得以广泛应用,现在很多轿车仪表已经使用电子车速里程表,本设计介绍一种基于单片机的智能电子里程表。该电子式里程表是一种数字式仪表,主要由车速表和里程表两部分组成,其传感器采用无接触测量的光电传感器。它不仅可显示车辆行驶的总里程,也可显示一段时间的阶段里程,还可显示车速,以及实现超速报警等功能,并具有较强的再开发能力。

2023-12-19 11:15:05 1509

原创 毕设分享|基于51单片机扩展串行通信

单片机串行通信发射机采用串行工作方式,发射并显示两位数字信息,既显示00-99,使数据能够在不同地方传递。硬件部分主要分两大块,由AT89C51和多个按键组成的控制模块,包括时钟电路、控制信号电路,时钟采用6MHZ晶振和30pF的电容来组成内部时钟方式,控制信号用手动开关来控制,P1口来控制,P2、P3口产生信号并通过共阳极数码管来显示,软件采用汇编语言来编写,发射程序在通信协议一致的情况下完成数据的发射,同时显示程序对发射的数据加以显示。

2023-12-19 10:59:00 1278

原创 毕设分享|基于51单片机单工无线呼叫系统设计

该系统的主站主要由单片机与双音频(DTMF)信号编码器以及锁相频率发射机组成;从站主要由由单片机与高保真调频接收机以及双音频信号解码器组成。主站与从站通过锁相频率发射机与高保真调频接收机进行通讯。双音频(DTMF)信号编码器与双音频信号解码器能对调频信号中的双音频(DTMF)信号进行调制与解调。双音频(DTMF)信号编码器与双音频信号解码器使得本系统具有数据传输能力。在传输语音信号的同时也能传输一定的数据信息,对于小型的通讯系统具有一定的适用性。

2023-12-19 10:21:38 1293

原创 毕设分享|无线数据收发系统

伴随着短距离、低功率无线数据传输技术的成熟,无线数据传输被越来越多地应用到新的领域。与有线通信方式相比,无线通信以其不需铺设明线,使用便捷等一系列优点,在现代通信领域占重要地位。

2023-12-18 15:55:04 1428

原创 毕设分享|无线鼠标的设计与实现

我们的接线方法是这样的:先拆掉X轴、Y轴方向的光敏传感器(鼠标器中光敏传感器为三个引脚,红外发光二极管为两个引脚)及左、右键按钮开关,将图5中P1⑦、⑧脚的连线和鼠标器电路板的地相连,X轴方向的光敏传感器有三个安装孔,其中一个为公共端,置空;方波发生电路的输出的方波波形一直是与理论值一致的,但是经过移相电路后,两者波形的相位差不是足够的大;经编码电路编码后,操作鼠标的动作变成了开关信号,我们采用方波电路产生的移位信号作为驱动鼠标光标移动的信号源,相应的开关闭合就实现了鼠标左右键操作和移动鼠标光标的操作。

2023-12-18 15:24:21 2058

原创 毕设分享|用单片机实现温度远程显示

目前检测温度一般采用热电偶或热敏电阻作为传感器,这种传感器至仪表之间一般都要用专用的温度补偿导线,而温度补偿导线价格很贵,并且线路太长也会影响测量精度。在实际应用中往往需要对较远处(1KM左右)的温度信号进行监视。

2023-12-18 14:27:13 840

原创 毕业设计|自动加料机控制系统毕业设计

根据转化的物理量的不同,可以构成各种各样的不同功能的继电器,以用于各种控制电路中进行信号传递、放大、转换、联锁等,从而控制主电路和辅助电路中的器件或设备按预定的动作程序进行工作,实现自动控制和保护的目的。被转化或施加于继电器的电量或非电量称为继电器的激励量,当继电器被激励,从一个起始位置达到预定的工作位置,并完成电路的切换动作,称为继电器的工作特性,包括吸合。在这个闭环中,既有机械能也有电能,叉体是其中的一个环节,倘若受到物料阻尼难以振动,正反馈的幅值和相位都将明显的改变,破坏了振荡条件,就会停振。

2023-12-16 17:53:18 990

原创 毕设分享|仓库温湿度的监测系统

本设计是基于单片机对数字信号的高敏感和可控性、温湿度传感器可以产生模拟信号,和A/D模拟数字转换芯片的性能,我设计了以8031基本系统为核心的一套检测系统,其中包括A/D转换、单片机、复位电路、温度检测、湿度检测、键盘及显示、报警电路、系统软件等部分的设计。在被测温度一定时,AD590相当于一个恒流源,把它和5~30V的直流电源相连,并在输出端串接一个1kΩ的恒值电阻,那么,此电阻上流过的电流将和被测温度成正比,此时电阻两端将会有1mV/K的电压信号。本设计由信号采集、信号分析和信号处理三个部分组成的。

2023-12-16 17:25:16 1590

原创 毕设分享|变压器的智能绕线功能系统

1.系统功能要求1)用户能够输入产品的参数信息。2)采用PWM控制,无极变速,慢速启动3)自动排线,换向灵敏,到匝自动停车4)绕制线圈最大外径: 120mm5)绕制线圈最大长度: 180mm6)绕制线圈最小长度: 3mm7)绕制线圈线径范围: 0.03~0.5mm。

2023-12-16 13:57:02 676

原创 毕设分享|基于51单片机多点温度检测系统设计

在工、农业生产和日常生活中,对温度的测量及控制占据着极其重要地位。首先让我们了解一下多点温度检测系统在各个方面的应用领域:消防电气的非破坏性温度检测,电力、电讯设备之过热故障预知检测,空调系统的温度检测,各类运输工具之组件的过热检测,保全与监视系统之应用,医疗与健诊的温度测试,化工、机械…等设备温度过热检测。温度检测系统应用十分广阔。

2023-12-15 11:35:03 2102 1

原创 毕设分享|基于AVR单片机新型消防车的研究毕业设计

1.设计并制作消防车的车体结构、车轮的制作、电机的选择安装等;2.设计并制作可完成人机交互工作的控制电路板;3.消防车上安装有摄像头,在一些特定场所消防人员难以进入到事故现场,不仅可以实时监测事故现场的状况,而且可以通过无线模块实现对消防车的远程控制。4.设计控制板的程序。

2023-12-15 11:22:11 896

原创 毕设分享|基于51单片机多功能电子医药盒设计

随着现代科学技术的飞速发展,数字化时代的来临,计算机和网络已经将触角伸入社会各行各业,渗入了城市的血液中,并且在一定程度上取代了人类繁琐的机械的劳动。世界也正面临一场大规模的新的工业革命,又称为信息革命。数字化、智能化,已经成为这场革命的主旋律。让计算机像人类一样动作一样思考,并拥有人的记忆和人的逻辑,使人类从繁琐的键盘操作和按键输入中解脱出来是电脑智能化面对的重要课题。

2023-12-15 11:03:46 862

原创 毕设分享|基于两个51单片机串行通信的电子密码锁

本设计由语音播放、单片机、键盘、数码显示和电源模块等五部分组成,系统框图如图2-1所示。其中单片机部分的作用是控制语音播放、键盘和数码显示;语音播方部分用于播放相应提示音;键盘用来输入密码;显示部分用来显示输入的密码;电源模块则为整个电路提供电源。图1 系统框图。

2023-12-14 11:49:30 1077

空空如也

空空如也

TA创建的收藏夹 TA关注的收藏夹

TA关注的人

提示
确定要删除当前文章?
取消 删除