一、基本介绍
功能简介:
1、通过液位传感器进行液位检测,当小于设置最小值进行加水,直到大于设置最大值停止加水
2、通过按键可设置液位阈值,并可手动控制加水
3、通过OLED显示测量数据
4、通过ESP8266进行联网,可将所有监测数据发送到手机端,手机端可控制继电器开关
二、32实物图
单片机型号:STM32F103C8T6
板子为绿色PCB板,两层板,厚度1.2,上下覆铜接地。元器件基本上为插针式,个别降压芯片会使用贴片式。
供电接口:TYPE-C

三、资料预览

四、原理图

软件版本:AD2013
电路连线方式:网络标号连线方式
注意:原理图只是画出了模块的引脚图,而并不是模块的内部结构原理图
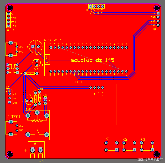
五、PCB图
由原理图导出,封装很大一部分都是作者自己绘制,不提供封装库,只提供连接好的源文件。中间有一个项目编号,隐藏在单片机底座下,插入单片机后不会看到。
两层板,上下覆铜接地。

六、系统框图
本设计以单片机为核心控制器,加上其他模块一起组成此次设计的整个系统,其中包括中控部分、输入部分和输出部分。中控部分采用了单片机控制器,其主要作用是获取输入部分的数据,经过内部处理,逻辑判断,最终控制输出部分。输入由三部分组成,第一部分是水位检测模块,通过该模块进行液位检测;第二部分是按键模块,通过该模块可以切换界面、设置阈值、切换模式等;第三部分是供电模块,通过该模块可给整个系统进行供电。输出由两部分组成,第一部分是显示模块,通过该模块可以显示监测的数据以及设置的阈值;第二部分是继电器模块,通过一个继电器控制加水。除此之外,WIFI模块既作为输入又作为输出,WiFi模块和手机进行连接,可以将监测的数据传输到用户手机端,用户也可以通过手机端发送指令控制继电器的工作及其模式的切换。具体系统框图如图3.1所示。

七、软件设计流程

八、部分程序展示
软件版本:keil5逻辑程序和驱动程序分开,分布于main.c和其他.c文件
/****
*******处理函数
*****/if(level_value < level_min) //液位小于设置最小值,开水泵
{
RELAY_JS = 1;
}
else if(level_value > level_max) //液位大于设置最大值,关水泵
{
RELAY_JS = 0;
}
}
else //设置界面,关水泵
{
RELAY_JS = 0;
}
3341

被折叠的 条评论
为什么被折叠?



