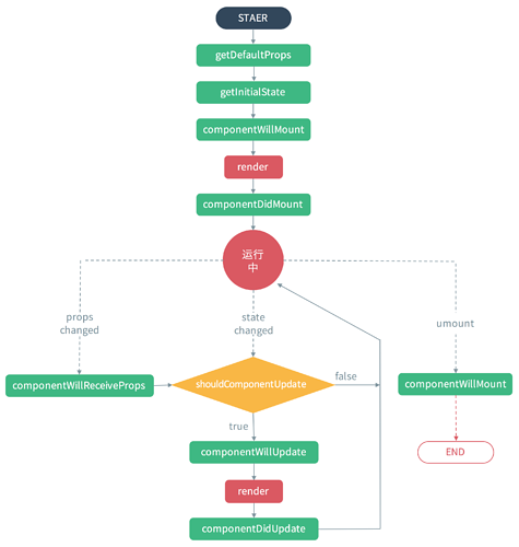
React 生命周期
React 是一个由虚拟 DOM 渲染成真实 DOM 的过程,这个过程称为组件的生命周期。React 把这个周期划分为三个阶段,每个阶段都提供了 will 和 did 两种处理方式,will 是指发生前,did 是指发生后。
- Mounting:组件渲染过程
- componentWillMount()
- componentDidMount()
- Updating:组件更新过程
- componentWillReceiveProps(nextProps)
- shouldComponentUpdate(nextProps, nextState)
- componentWillUpdate(object nextProps, object nextState)
- componentDidUpdate(object prevProps, object prevState)
- Unmounting:组件移除过程
- componentWillUnmount()
- 这个阶段没有对应的 did 方法

组件在初始化时会触发5个钩子函数:
| id | 钩子函数 | 用处 |
|---|---|---|
| 1 | getDefaultProps() | 设置默认的props,也可以用defaultProps设置组件的默认属性 |
| 2 | getInitialState() | 在使用es6的class语法时是没有这个钩子函数的,可以直接在constructor中定义this.state。此时可以访问this.props |
| 3 | componentWillMount() | 组件初始化时只调用,以后组件更新不调用,整个生命周期只调用一次,此时可以修改state |
| 4 | render() | react最重要的步骤,创建虚拟dom,进行diff算法,更新dom树都在此进行。此时就不能更改state了 |
| 5 | componentDidMount() | 组件渲染之后调用,可以通过this.getDOMNode()获取和操作dom节点,只调用一次 |
在更新时也会触发5个钩子函数:
| id | 钩子函数 | 用处 |
|---|---|---|
| 6 | componentWillReceivePorps(nextProps) | 组件初始化时不调用,组件接受新的props时调用 |
| 7 | shouldComponentUpdate(nextProps, nextState) | react性能优化非常重要的一环。组件接受新的state或者props时调用,我们可以设置在此对比前后两个props和state是否相同,如果相同则返回false阻止更新,因为相同的属性状态一定会生成相同的dom树,这样就不需要创造新的dom树和旧的dom树进行diff算法对比,节省大量性能,尤其是在dom结构复杂的时候。不过调用this.forceUpdate会跳过此步骤 |
| 8 | componentWillUpdate(nextProps, nextState) | 组件初始化时不调用,只有在组件将要更新时才调用,此时可以修改state |
| 9 | render() | 同上 |
| 10 | componentDidUpdate() | 组件初始化时不调用,组件更新完成后调用,此时可以获取dom节点。还有一个卸载钩子函数 |
| 11 | componentWillUnmount() | 组件将要卸载时调用,一些事件监听和定时器需要在此时清除。 |
以上可以看出来react总共有10个周期函数(render重复一次),这个10个函数可以满足我们所有对组件操作的需求,利用的好可以提高开发效率和组件性能
Mounting
指首次渲染或者组件从 DOM 中移除后再次重新渲染,后者场景不会执行 getDefaultProps
执行顺序
- getDefaultProps
- getInitialState
- componentWillMount
- render
- componentDidMount
componentWillMount
该方法在 render 之前被调用,也就是说在这个方法当中无法获取到真实的 DOM 元素。
首次渲染前和当 state 发生改变时再次渲染前触发该方法。
componentDidMount
该方法是在 render 之后被调用,也就是这个方法可以直接获取到真实的 DOM 元素。
首次渲染后和当 state 发生改变再次渲染后触发该方法。
var MountingComponent = React.createClass({
componentWillMount: function(){
console.log(this.refs.h1) // undefined
},
componentDidMount: function(){
console.log(this.refs.h1) //

本文详细介绍了React组件的生命周期,包括Mounting(渲染)、Updating(更新)和Unmounting(卸载)三个阶段,以及每个阶段的关键方法,如componentWillMount、componentDidMount、componentWillUpdate和componentDidUpdate等,强调了这些方法在不同阶段的作用,帮助理解如何优化组件性能。
最低0.47元/天 解锁文章
1161

被折叠的 条评论
为什么被折叠?



