spring bean的完整生命周期

1.1 容器启动时
BeanFactoryPostProcessor->postProcessBeanFactory() ;
Spring IoC容器允许BeanFactoryPostProcessor在容器实例化任何bean之前读取bean的定义(配置元数据),并可以修改它。同时可以定义BeanFactoryPostProcessor,通过设置’order’属性来确定各个BeanFactoryPostProcessor执行顺序。
1.2 实例化之后调用
InstantiationAwareBeanPostProcessor ->postProcessPropertyValues()
1.3 Bean初始化时
属性注入(setter)
BeanNameAware ->setBeanName()
BeanFactoryAware->setBeanFactory()
ApplicationContextAware->setApplicationContext()
BeanPostProcessor ->postProcessBeforeInitialization()
InitializingBean->afterPropertiesSet()
init-method属性
BeanPostProcessor->postProcessAfterInitialization()
DiposibleBean->destory()
destroy-method属性
1.4 容器刷新过程
容器刷新的过程可以细分为如下几个步骤
- Spring应用上下文启动准备阶段
- BeanFactory创建阶段
- BeanFactory准备阶段
- BeanFactory后置处理阶段
- BeanFactory注册BeanPostProcessor阶段
- 初始化内建Bean:MessageSource
- 初始化内建Bean:Spring事件广播器
- Spring应用上下文刷新阶段
- Spring事件监听器注册阶段
- BeanFactory初始化完成阶段
- Spring应用上下文启动完成阶段
Spring应用上下文启动准备阶段
AbstractApplicationContext#prepareRefresh
- 记录启动时间 startupDate
- 设置标志为closed(false),active(true)
- 初始化PropertySources
- 校验Environment中必须属性
- 初始化事件监听器集合
- 初始化早期Spring事件集合
BeanFactory创建阶段
AbstractApplicationContext#obtainFreshBeanFactory
刷新Spring应用上下文底层BeanFactory(refreshBeanFactory)
- 如果已存在BeanFactory,销毁Bean,并且关闭BeanFactory
- 创建DefaultListableBeanFactory(一般情况下都是DefaultListableBeanFactory)
- 设置BeanFactory id
- 设置BeanFactory是否允许BeanDefinition重复定义,是否允许循环引用
- 加载BeanDefinition
- 关联新建的BeanFactory到Spring应用上下文
- 返回Spring应用上下文底层BeanFactory(getBeanFactory)
BeanFactory准备阶段
AbstractApplicationContext#prepareBeanFactory
- 关联ClassLoader
- 设置Bean表达式处理器
- 添加 PropertyEditorRegistrar 的实现 ResourceEditorRegistrar
- 注册BeanPostProcessor(ApplicationContextAwareProcessor),用来处理Aware回调接口
- 忽略Aware回调接口作为依赖注入接口
- 注册ResolvableDependency对象-BeanFactory,ResourceLoader,ApplicationEventPublisher,ApplicationContext
- 注册BeanPostProcessor(ApplicationListenerDetector),用来处理ApplicationListener接口
- 注册BeanPostProcessor(LoadTimeWeaverAwareProcessor),用来处理aop
- 注册单例对象(Environment,Java System Properties以及OS环境变量)
BeanFactory后置处理阶段
如果想对BeanFactory进行扩展,可以通过如下2种方式
- 子类重写AbstractApplicationContext#postProcessBeanFactory方法
- 实现BeanFactoryPostProcessor接口
AbstractApplicationContext#invokeBeanFactoryPostProcessors 方法就是用来处理BeanFactoryPostProcessor接口的,调用的次序比较复杂,BeanDefinitionRegistryPostProcessor是BeanFactoryPostProcessor的子类,调用顺序总结如下
- BeanDefinitionRegistryPostProcessor#postProcessBeanDefinitionRegistry(入参中的)
- BeanDefinitionRegistryPostProcessor#postProcessBeanDefinitionRegistry(容器中的,并且实现了PriorityOrdered接口)
- BeanDefinitionRegistryPostProcessor#postProcessBeanDefinitionRegistry(容器中的,并且实现了Ordered接口)
- BeanDefinitionRegistryPostProcessor#postProcessBeanDefinitionRegistry(容器中的,除去第2,3步剩余的BeanDefinitionRegistryPostProcessor)
- BeanDefinitionRegistryPostProcessor#postProcessBeanFactory(所有BeanDefinitionRegistryPostProcessor接口实现类)
- BeanFactoryPostProcessor#postProcessBeanFactory(入参数中的)
- BeanFactoryPostProcessor#postProcessBeanFactory(容器中的,实现了PriorityOrdered接口)
- BeanFactoryPostProcessor#postProcessBeanFactory(容器中的,实现了Ordered接口)
- BeanFactoryPostProcessor#postProcessBeanFactory(容器中的,除去7,8步剩余的BeanFactoryPostProcessor)
BeanDefinitionRegistryPostProcessor是用来自定义bean的。
注册BeanPostProcessor(ConfigurationClassPostProcessor.ImportAwareBeanPostProcessor)
注册LoadTimeWeaverAwareProcessor对象
前面说过在容器初始化的过程中,往容器中注入了一个BeanFactoryPostProcessor接口的实现类即ConfigurationClassPostProcessor。
这是一个非常重要的BeanFactoryPostProcessor,通过@Bean、@Component、@ComponentScan、@Import、@ImportResource注入Bean的方式都由这个类来处理,对这些注解的实现感兴趣的小伙伴可以看一下这个类的源码
回调BeanFactoryPostProcessor接口的相关方法就搞这么多排序规则,有必要吗?
有必要,一方面是提高可扩展性,另外一方面是有些实现类的调用优先级必须要高一点,不然会有问题,我后面用例子演示
BeanFactory注册BeanPostProcessor阶段
- 注册BeanPostProcessor(PostProcessorRegistrationDelegate.BeanPostProcessorChecker)
- 注册PriorityOrdered类型的BeanPostProcessor
- 注册Ordered类型的BeanPostProcessor
- 注册普通的BeanPostProcessor
- 注册MergedBeanDefinitionPostProcessor
- 注册BeanPostProcessor(ApplicationListenerDetector)
此时注册到容器中的BeanPostProcessor有6个,这6个BeanPostProcessor在Spring Bean的生命周期中起着重要的作用,这个注册时机会影响后面调用的时机,所以搞优先级很有必要
spring 容器中的bean实例化后的完整生命周期一共分为十一步完成。
1.bean对象的实例化
2.封装属性,也就是设置properties中的属性值
3.如果bean实现了BeanNameAware,则执行setBeanName方法,也就是bean中的id值
4.如果实现BeanFactoryAware或者ApplicationContextAware ,需要设置setBeanFactory或者上下文对象setApplicationContext
5.如果存在类实现BeanPostProcessor后处理bean,执行postProcessBeforeInitialization,可以在初始化之前执行一些方法
6.如果bean实现了InitializingBean,则执行afterPropertiesSet,执行属性设置之后的操作
7.调用执行指定的初始化方法
8.如果存在类实现BeanPostProcessor则执行postProcessAfterInitialization,执行初始化之后的操作
9.执行自身的业务方法
10.如果bean实现了DisposableBean,则执行spring的的销毁方法
11.调用执行自定义的销毁方法。
第五步和第八步可以结合aop,在初始化执行之前或者执行之后执行一些操作。
以上就是springbean的完整生命周期.
public class Man implements BeanNameAware, ApplicationContextAware, InitializingBean, DisposableBean,
BeanPostProcessor {
private String name;
public Man() {
System.out.println("1 实例化");
}
public void setName(String name) {
System.out.println("2 设置属性");
this.name = name;
}
public void setUp() {
System.out.println("7 执行自己配置的初始化方法");
}
public void run() {
System.out.println("9 执行自身的业务方法");
}
@Override
public void destroy() throws Exception {
System.out.println("10 执行spring的销毁方法");
}
public void selfDefineDestroy() {
System.out.println("11 执行自己配置的销毁方法");
}
public void setBeanName(String s) {
System.out.println("3 设置bean的名称也就是spring容器中的名称,也就是id值" + name);
}
public void afterPropertiesSet() throws Exception {
System.out.println("6 属性设置后执行的方法");
}
public void setApplicationContext(ApplicationContext applicationContext) throws BeansException {
System.out.println("4 设置ApplicationContext");
}
public Object postProcessBeforeInitialization(Object bean, String beanName) throws BeansException {
System.out.println("5 属性设置后执行的方法postProcessBeforeInitialization");
return null;
}
public Object postProcessAfterInitialization(Object bean, String beanName) throws BeansException {
System.out.println("8 属性设置后执行的方法postProcessAfterInitialization");
return null;
}
}
applicationContext.xml中的配置
<bean id="man" class="com.itheima.ioc.springBeanlife.Man" init-method="setup" destroy-method="destory">
<property name="name" value="张三"/>
</bean>
测试
@Test
public void beanlifeTest(){
ClassPathXmlApplicationContext context=new ClassPathXmlApplicationContext("applicationContext.xml");
Man man=(Man)context.getBean("man");
man.run();
context.close();
}
结果
1 实例化
2 设置属性
3 设置bean的名称也就是spring容器中的名称,也就是id值zhangsan
4 设置ApplicationContext
6 属性设置后执行的方法
7 执行自己配置的初始化方法
9 执行自身的业务方法
10 执行spring的销毁方法
11 执行自己配置的销毁方法
深究Spring中Bean的生命周期
前言
这其实是一道面试题,是我在面试百度的时候被问到的,当时没有答出来(因为自己真的很菜),后来在网上寻找答案,看到也是一头雾水,直到看到了《Spring in action》这本书,书上有对Bean声明周期的大致解释,但是没有代码分析,所以就自己上网寻找资料,一定要把这个Bean生命周期弄明白!
一、Bean 的完整生命周期
在传统的Java应用中,bean的生命周期很简单,使用Java关键字 new 进行Bean 的实例化,然后该Bean 就能够使用了。一旦bean不再被使用,则由Java自动进行垃圾回收。
相比之下,Spring管理Bean的生命周期就复杂多了,正确理解Bean 的生命周期非常重要,因为Spring对Bean的管理可扩展性非常强,下面展示了一个Bean的构造过程

Bean 的生命周期
如上图所示,Bean 的生命周期还是比较复杂的,下面来对上图每一个步骤做文字描述:
- Spring启动,查找并加载需要被Spring管理的bean,进行Bean的实例化
- Bean实例化后对将Bean的引入和值注入到Bean的属性中
- 如果Bean实现了BeanNameAware接口的话,Spring将Bean的Id传递给setBeanName()方法
- 如果Bean实现了BeanFactoryAware接口的话,Spring将调用setBeanFactory()方法,将BeanFactory容器实例传入
- 如果Bean实现了ApplicationContextAware接口的话,Spring将调用Bean的setApplicationContext()方法,将bean所在应用上下文引用传入进来。
- 如果Bean实现了BeanPostProcessor接口,Spring就将调用他们的postProcessBeforeInitialization()方法。
- 如果Bean 实现了InitializingBean接口,Spring将调用他们的afterPropertiesSet()方法。类似的,如果bean使用init-method声明了初始化方法,该方法也会被调用
- 如果Bean 实现了BeanPostProcessor接口,Spring就将调用他们的postProcessAfterInitialization()方法。
- 此时,Bean已经准备就绪,可以被应用程序使用了。他们将一直驻留在应用上下文中,直到应用上下文被销毁。
- 如果bean实现了DisposableBean接口,Spring将调用它的destory()接口方法,同样,如果bean使用了destory-method 声明销毁方法,该方法也会被调用。
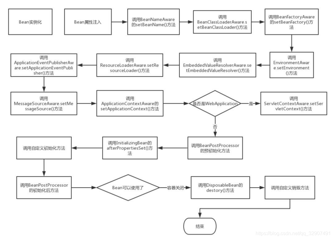
上面是Spring 中Bean的核心接口和生命周期,面试回答上述过程已经足够了。但是翻阅JavaDoc文档发现除了以上接口外,还有另外的初始化过程涉及的接口:摘自org.springframework.beans.factory.BeanFactory, 全部相关接口如下,上述已有的就不用着重标注,把额外的相关接口着重标注下
Bean 完整的生命周期
文字解释如下:
————————————初始化————————————
- BeanNameAware.setBeanName() 在创建此bean的bean工厂中设置bean的名称,在普通属性设置之后调用,在InitializinngBean.afterPropertiesSet()方法之前调用
- BeanClassLoaderAware.setBeanClassLoader(): 在普通属性设置之后,InitializingBean.afterPropertiesSet()之前调用
- BeanFactoryAware.setBeanFactory() : 回调提供了自己的bean实例工厂,在普通属性设置之后,在InitializingBean.afterPropertiesSet()或者自定义初始化方法之前调用
- EnvironmentAware.setEnvironment(): 设置environment在组件使用时调用
- EmbeddedValueResolverAware.setEmbeddedValueResolver(): 设置StringValueResolver 用来解决嵌入式的值域问题
- ResourceLoaderAware.setResourceLoader(): 在普通bean对象之后调用,在afterPropertiesSet 或者自定义的init-method 之前调用,在 ApplicationContextAware 之前调用。
- ApplicationEventPublisherAware.setApplicationEventPublisher(): 在普通bean属性之后调用,在初始化调用afterPropertiesSet 或者自定义初始化方法之前调用。在 ApplicationContextAware 之前调用。
- MessageSourceAware.setMessageSource(): 在普通bean属性之后调用,在初始化调用afterPropertiesSet 或者自定义初始化方法之前调用,在 ApplicationContextAware 之前调用。
- ApplicationContextAware.setApplicationContext(): 在普通Bean对象生成之后调用,在InitializingBean.afterPropertiesSet之前调用或者用户自定义初始化方法之前。在ResourceLoaderAware.setResourceLoader,ApplicationEventPublisherAware.setApplicationEventPublisher,MessageSourceAware之后调用。
- ServletContextAware.setServletContext(): 运行时设置ServletContext,在普通bean初始化后调用,在InitializingBean.afterPropertiesSet之前调用,在 ApplicationContextAware 之后调用注:是在WebApplicationContext 运行时
- BeanPostProcessor.postProcessBeforeInitialization() : 将此BeanPostProcessor 应用于给定的新bean实例 在任何bean初始化回调方法(像是InitializingBean.afterPropertiesSet或者自定义的初始化方法)之前调用。这个bean将要准备填充属性的值。返回的bean示例可能被普通对象包装,默认实现返回是一个bean。
- BeanPostProcessor.postProcessAfterInitialization() : 将此BeanPostProcessor 应用于给定的新bean实例 在任何bean初始化回调方法(像是InitializingBean.afterPropertiesSet或者自定义的初始化方法)之后调用。这个bean将要准备填充属性的值。返回的bean示例可能被普通对象包装
- InitializingBean.afterPropertiesSet(): 被BeanFactory在设置所有bean属性之后调用(并且满足BeanFactory 和 ApplicationContextAware)。
————————————销毁————————————
在BeanFactory 关闭的时候,Bean的生命周期会调用如下方法: - DestructionAwareBeanPostProcessor.postProcessBeforeDestruction(): 在销毁之前将此BeanPostProcessor 应用于给定的bean实例。能够调用自定义回调,像是DisposableBean 的销毁和自定义销毁方法,这个回调仅仅适用于工厂中的单例bean(包括内部bean)
- 实现了自定义的destory()方法
Bean 的生命周期验证
为了验证Bean生命周期的过程,有两种形式:一种是为面试而准备的,一种是为了解全过程而准备的,下面来看代码:
Book.class
public class Book implements BeanNameAware, BeanFactoryAware,
ApplicationContextAware, InitializingBean, DisposableBean {
private String bookName;
public Book(){
System.out.println("1 Book Initializing ");
}
public void setBeanFactory(BeanFactory beanFactory) throws BeansException {
System.out.println("4 Book.setBeanFactory invoke");
}
public void setBeanName(String name) {
System.out.println("3 Book.setBeanName invoke");
}
public void destroy() throws Exception {
System.out.println("10 Book.destory invoke");
}
public void afterPropertiesSet() throws Exception {
System.out.println("7 Book.afterPropertiesSet invoke");
}
public void setApplicationContext(ApplicationContext applicationContext) throws BeansException {
System.out.println("5 Book.setApplicationContext invoke");
}
public String getBookName() {
return bookName;
}
public void setBookName(String bookName) {
this.bookName = bookName;
System.out.println("2 setBookName: Book name has set.");
}
public void myPostConstruct(){
System.out.println("8 Book.myPostConstruct invoke");
}
// 自定义初始化方法
@PostConstruct
public void springPostConstruct(){
System.out.println("@PostConstruct");
}
public void myPreDestory(){
System.out.println("11 Book.myPreDestory invoke");
System.out.println("---------------destroy-----------------");
}
// 自定义销毁方法
@PreDestroy
public void springPreDestory(){
System.out.println("@PreDestory");
}
@Override
protected void finalize() throws Throwable {
System.out.println("------inside finalize-----");
}
}
自定义实现BeanPostProcessor 的MyBeanPostProcessor:
public class MyBeanPostProcessor implements BeanPostProcessor {
// 容器加载的时候会加载一些其他的bean,会调用初始化前和初始化后方法
// 这次只关注book(bean)的生命周期
public Object postProcessBeforeInitialization(Object bean, String beanName) throws BeansException {
if(bean instanceof Book){
System.out.println("MyBeanPostProcessor.postProcessBeforeInitialization");
}
return bean;
}
public Object postProcessAfterInitialization(Object bean, String beanName) throws BeansException {
if(bean instanceof Book){
System.out.println("MyBeanPostProcessor.postProcessAfterInitialization");
}
return bean;
}
}
在resources 目录下新建Bean-Lifecycle.xml
<beans xmlns="http://www.springframework.org/schema/beans"
xmlns:xsi="http://www.w3.org/2001/XMLSchema-instance"
xmlns:context="http://www.springframework.org/schema/context"
xsi:schemaLocation="http://www.springframework.org/schema/beans
http://www.springframework.org/schema/beans/spring-beans-2.5.xsd http://www.springframework.org/schema/context http://www.springframework.org/schema/context/spring-context.xsd">
<!-- 扫描bean -->
<context:component-scan base-package="com.bean.lifecycle"/>
<!-- 实现了用户自定义初始化和销毁方法 -->
<bean id="book" class="com.bean.lifecycle.Book" init-method="myPostConstruct" destroy-method="myPreDestory">
<!-- 注入bean 属性名称 -->
<property name="bookName" value="thingking in java" />
</bean>
<!--引入自定义的BeanPostProcessor-->
<bean class="com.bean.lifecycle.MyBeanPostProcessor"/>
</beans>
做一个启动类的测试,新建SpringBeanLifecycleApplication
public class SpringBeanLifecycleApplication {
public static void main(String[] args) throws InterruptedException {
// 为面试而准备的Bean生命周期加载过程
ApplicationContext context = new ClassPathXmlApplicationContext("Bean-Lifecycle.xml");
Book book = (Book)context.getBean("book");
System.out.println("Book name = " + book.getBookName());
((ClassPathXmlApplicationContext) context).destroy();
}
}
启动测试,输出结果如下:
1 Book Initializing
2 setBookName: Book name has set.
3 Book.setBeanName invoke
4 Book.setBeanFactory invoke
5 Book.setApplicationContext invoke
6 MyBeanPostProcessor.postProcessBeforeInitialization
7 Book.afterPropertiesSet invoke
8 Book.myPostConstruct invoke
9 MyBeanPostProcessor.postProcessAfterInitialization
Book name = thingking in java
10 Book.destory invoke
11 Book.myPreDestory invoke
---------------destroy-----------------
为了验证Bean完整的生命周期,需要新建一个SubBookClass 继承Book类
public class SubBookClass extends Book implements BeanClassLoaderAware,
EnvironmentAware,EmbeddedValueResolverAware,ResourceLoaderAware,
ApplicationEventPublisherAware,MessageSourceAware{
private String bookSystem;
public String getBookSystem() {
return bookSystem;
}
public void setBookSystem(String bookSystem) {
System.out.println("设置BookSystem 的属性值");
this.bookSystem = bookSystem;
}
public void setBeanClassLoader(ClassLoader classLoader) {
System.out.println("SubBookClass.setBeanClassLoader() 方法被调用了");
}
public void setApplicationEventPublisher(ApplicationEventPublisher applicationEventPublisher) {
System.out.println("SubBookClass.setApplicationEventPublisher() 方法被调用了");
}
public void setEmbeddedValueResolver(StringValueResolver resolver) {
System.out.println("SubBookClass.setEmbeddedValueResolver() 方法被调用了");
}
public void setEnvironment(Environment environment) {
System.out.println("SubBookClass.setEnvironment() 方法被调用了");
}
public void setMessageSource(MessageSource messageSource) {
System.out.println("SubBookClass.setMessageSource() 方法被调用了");
}
public void setResourceLoader(ResourceLoader resourceLoader) {
System.out.println("SubBookClass.setResourceLoader() 方法被调用了");
}
}
上述SubBookClass类与Book是互补关系。
新建一个SubBean-Lifecycle.xml,注入SubBookClass
<beans xmlns="http://www.springframework.org/schema/beans"
xmlns:xsi="http://www.w3.org/2001/XMLSchema-instance"
xmlns:context="http://www.springframework.org/schema/context"
xsi:schemaLocation="http://www.springframework.org/schema/beans
http://www.springframework.org/schema/beans/spring-beans-2.5.xsd http://www.springframework.org/schema/context http://www.springframework.org/schema/context/spring-context.xsd">
<bean id="bookClass" class="com.bean.lifecycle.SubBookClass" init-method="myPostConstruct" destroy-method="myPreDestory">
<property name="bookSystem" value="Java System" />
</bean>
<bean class="com.bean.lifecycle.MyBeanPostProcessor"/>
</beans>
完整的SpringBeanLifecycleApplication 如下:
public class SpringBeanLifecycleApplication {
public static void main(String[] args) throws InterruptedException {
// 为面试而准备的Bean生命周期加载过程
ApplicationContext context = new ClassPathXmlApplicationContext("Bean-Lifecycle.xml");
Book book = (Book)context.getBean("book");
System.out.println("Book name = " + book.getBookName());
((ClassPathXmlApplicationContext) context).destroy();
// 完整的加载过程,当然了解的越多越好
ApplicationContext applicationContext = new ClassPathXmlApplicationContext("SubBean-Lifecycle.xml");
SubBookClass subBookClass = (SubBookClass) applicationContext.getBean("bookClass");
System.out.println("BookSystemName = " + subBookClass.getBookSystem());
((ClassPathXmlApplicationContext) applicationContext).registerShutdownHook();
}
}
输出完整的结果:
Book Initializing
setBookName: Book name has set.
Book.setBeanName invoke
Book.setBeanFactory invoke
Book.setApplicationContext invoke
MyBeanPostProcessor.postProcessBeforeInitialization
@PostConstruct
Book.afterPropertiesSet invoke
Book.myPostConstruct invoke
MyBeanPostProcessor.postProcessAfterInitialization
Book name = thingking in java
@PreDestory
Book.destory invoke
Book.myPreDestory invoke
---------------destroy-----------------
Book Initializing
设置BookSystem 的属性值
Book.setBeanName invoke
SubBookClass.setBeanClassLoader() 方法被调用了
Book.setBeanFactory invoke
SubBookClass.setEnvironment() 方法被调用了
SubBookClass.setEmbeddedValueResolver() 方法被调用了
SubBookClass.setResourceLoader() 方法被调用了
SubBookClass.setApplicationEventPublisher() 方法被调用了
SubBookClass.setMessageSource() 方法被调用了
Book.setApplicationContext invoke
MyBeanPostProcessor.postProcessBeforeInitialization
Book.afterPropertiesSet invoke
Book.myPostConstruct invoke
MyBeanPostProcessor.postProcessAfterInitialization
BookSystemName = Java System
Book.destory invoke
Book.myPreDestory invoke
---------------destroy-----------------
spring bean 生命周期
spring IOC 源码分析
Spring的单例对象的初始化主要分为三步

- createBeanInstance:实例化,其实也就是调用对象的构造方法实例化对象
- populateBean:填充属性,这一步主要是多bean的依赖属性进行填充
- initializeBean:调用spring xml中的init 方法。
springbean生命周期的构成
Bean的完整生命周期经历了各种方法调用,这些方法可以划分为以下几类:
- Bean自身的方法: 这个包括了Bean本身调用的方法和通过配置文件中的init-method和destroy-method指定的方法
- Bean级生命周期接口方法: 这个包括了BeanNameAware、BeanFactoryAware、InitializingBean和DiposableBean这些接口的方法
- 容器级生命周期接口方法:这个包括了InstantiationAwareBeanPostProcessor 和 BeanPostProcessor 这两个接口实现,一般称它们的实现类为“后处理器”。
- 工厂后处理器接口方法: 这个包括了AspectJWeavingEnabler, ConfigurationClassPostProcessor, CustomAutowireConfigurer等等非常有用的工厂后处理器接口的方法。工厂后处理器也是容器级的。在应用上下文装配配置文件之后立即调用。
spring bean的生命周期
就是穿插在spring bean 初始化三个步骤的中间,具体的流程见下面。黄色为主线,同颜色的表示同一个对象

spring IOC以及bean生命周期源码分析
以下组要通过分析spring ioc源码的方式让大家理解spring bean的生命周期,源码分析过程只保留主线,一些不相关或者不重要的代码都省去。建议大家按照这个主线自已单步调试一下。
1. 加载bean配置文件
ApplicationContext factory = new ClassPathXmlApplicationContext("application-context.xml");
ClassPathXmlApplicationContext 构造函数内部主要就调用了一个方法-refresh方法。refresh方法就包含了spring ioc的全部流程。下面我们详细的分析
2. refresh()方法
public void refresh() throws BeansException, IllegalStateException {
// 设置一些环境变量、创建Environment,准备工作
prepareRefresh();
//创建beanFactory,加载BeanDefinition带beanFactory
ConfigurableListableBeanFactory beanFactory = obtainFreshBeanFactory();
//beanFactory设置一些必要的信息
prepareBeanFactory(beanFactory);
try {
postProcessBeanFactory(beanFactory);
//调用实现了BeanFactoryPostProcessor接口的postProcessBeanFactory方法
invokeBeanFactoryPostProcessors(beanFactory);
//注册实现BeanPostProcessor接口的bean,相当于bean的拦截器
registerBeanPostProcessors(beanFactory);
//国际化相关处理
initMessageSource();
//初始化容器的广播时间
initApplicationEventMulticaster();
onRefresh();
// 注册listeners beans
registerListeners();
// 实例bean,bean的生命周期大部分都在这个方法中
finishBeanFactoryInitialization(beanFactory);
// 发布finish通知, 注册bean的生命周期bean
finishRefresh();
} catch (BeansException ex) {
destroyBeans();
cancelRefresh(ex);
}
// 清空bean定义的一些元数据信息
resetCommonCaches();
}
2.1 prepareRefresh()方法
protected void prepareRefresh() {
/*
其实这个方法里面什么也没有做,但是可以重写改方法,设置一些环境变量。比如WebApplicationContext的实现类中AbstractRefreshableWebApplicationContext中就设置了servlet的一些初始变量
*/
initPropertySources();
/*
验证设置的环境变量是不是正确,有没有包含空值
*/
getEnvironment().validateRequiredProperties();
this.earlyApplicationEvents = new LinkedHashSet<>();
}
2.2 obtainFreshBeanFactory()方法
protected ConfigurableListableBeanFactory obtainFreshBeanFactory() {
refreshBeanFactory();
ConfigurableListableBeanFactory beanFactory = getBeanFactory();
return beanFactory;
}
2.2.1 refreshBeanFactory() 方法
@Override
protected final void refreshBeanFactory() throws BeansException {
// 创建BeanFactory
DefaultListableBeanFactory beanFactory = createBeanFactory();
beanFactory.setSerializationId(getId());
customizeBeanFactory(beanFactory);
// 从xml文件或者注解加载BeanDefinition,存到DefaultListableBeanFactory的beanDefinitionMap字段
loadBeanDefinitions(beanFactory);
}
2.3 prepareBeanFactory()方法
protected void prepareBeanFactory(ConfigurableListableBeanFactory beanFactory) {
//设置classLoader
beanFactory.setBeanClassLoader(getClassLoader());
//el表达式支持
beanFactory.setBeanExpressionResolver(new StandardBeanExpressionResolver(beanFactory.getBeanClassLoader()));
// 添加BeanPostProcessor, 不知道干嘛用的
// Configure the bean factory with context callbacks.
beanFactory.addBeanPostProcessor(new ApplicationContextAwareProcessor(this));
//
beanFactory.addBeanPostProcessor(new ApplicationListenerDetector(this));
//下面三个bean主要是系统的一些变量设置等等
beanFactory.registerSingleton(ENVIRONMENT_BEAN_NAME, getEnvironment())
beanFactory.registerSingleton(SYSTEM_PROPERTIES_BEAN_NAME, getEnvironment().getSystemProperties())
beanFactory.registerSingleton(SYSTEM_ENVIRONMENT_BEAN_NAME, getEnvironment().getSystemEnvironment());
}
2.4 invokeBeanFactoryPostProcessors()方法
protected void invokeBeanFactoryPostProcessors(ConfigurableListableBeanFactory beanFactory) {
/*
这个方法里面的代码比较长,总的来说就是调用实现了BeanDefinitionRegistryPostProcessor、BeanFactoryPostProcessor接口的中的方法。在调用的时候按照接口是否实现PriorityOrdered, Ordered, 和其余的顺序调用。
1、如果需要在修改添加等对BeanDefinition的操作的话,实现BeanDefinitionRegistryPostProcessor接口
2、如果统计bean的一些信息,修改bean在配置BeanDefinition中的属性值等,实现BeanFactoryPostProcessor接口
*/
PostProcessorRegistrationDelegate.invokeBeanFactoryPostProcessors(beanFactory, getBeanFactoryPostProcessors());
}
2.5 registerBeanPostProcessors()方法
与BeanFactoryPostProcessors类似,按一定的顺序注册实现BeanPostProcessor的接口
2.6 finishBeanFactoryInitialization()方法
// 实例化剩余的非lazy的bean,核心的代码都在这里面
beanFactory.preInstantiateSingletons()
2.6.1 preInstantiateSingletons() 方法
public void preInstantiateSingletons() throws BeansException {
List<String> beanNames = new ArrayList<>(this.beanDefinitionNames);
for (String beanName : beanNames) {
//如果bean有父类,那么这个bean是可以合并的,需要把父类的相关信息比如属性和子类的合并。
RootBeanDefinition bd = getMergedLocalBeanDefinition(beanName);
if (!bd.isAbstract() && bd.isSingleton() && !bd.isLazyInit()) {
// 如果是FactoryBean
if (isFactoryBean(beanName)) {
Object bean = getBean(FACTORY_BEAN_PREFIX + beanName);
if (bean instanceof FactoryBean) {
if (isEagerInit) {
getBean(beanName);
}
}
}
else {
getBean(beanName);
}
}
}
// Trigger post-initialization callback for all applicable beans...
for (String beanName : beanNames) {
Object singletonInstance = getSingleton(beanName);
if (singletonInstance instanceof SmartInitializingSingleton) {
final SmartInitializingSingleton smartSingleton = (SmartInitializingSingleton) singletonInstance;
if (System.getSecurityManager() != null) {
AccessController.doPrivileged((PrivilegedAction<Object>) () -> {
smartSingleton.afterSingletonsInstantiated();
return null;
}, getAccessControlContext());
}
else {
smartSingleton.afterSingletonsInstantiated();
}
}
}
}
2.6.1.1 getSingleton(String beanName, ObjectFactory<?> singletonFactory)方法
preInstantiateSingletons 会调用getBean(), getBean() 会调用doGetBean(),doGetBean()会调用getSingleton(),这是一个重要的方法,需要提出分析一下
Object singletonObject = this.singletonObjects.get(beanName);
if (singletonObject == null) {
// 如果singletonObject中没有创建好bean,就调用getObject方法。singletonFactory是函数接口,对应下面的createBean方法
singletonObject = singletonFactory.getObject();
}
addSingleton(beanName, singletonObject);
2.6.1.1.1 createBean()
createBean(){
// Give BeanPostProcessors a chance to return a proxy instead of the target
//在bean执行构造函数之前,给最后一个机会去执行一些操作,需要bean实现InstantiationAwareBeanPostProcessorAdapter接口
Object bean = bean instance.resolveBeforeInstantiation(beanName, mbdToUse);
//创建bean
Object beanInstance = doCreateBean(beanName, mbdToUse, args);
}
2.6.1.1.1.1 doCreateBean()
//填充bean的属性,并且允许在设置bean属性值之前做一些操作,比如修改属性值
populateBean(beanName, mbd, instanceWrapper);
/*
1、bean感知,调用setBeanName和setBeanFactory接口
2、执行init-method方法之前执行一些处理工作,对应的方法是postProcessBeforeInitialization
3、调用InitializingBean.afterPropertiesSet()方法
4、调用init-method方法
5、执行BeanPostProcessor的postProcessAfterInitialization方法
6、执行InstantiationAwareBeanPostProcessorAdapter的postProcessAfterInitialization方法
*/
exposedObject = initializeBean(beanName, exposedObject, mbd);
//获取bean
Object earlySingletonReference = getSingleton(beanName, false);
//注册bean的DisposableBean(销毁使用)
registerDisposableBeanIfNecessary(beanName, bean, mbd);
```
Spring Bean 生命周期详解
本文深入解析Spring框架中Bean的完整生命周期,从Bean实例化到销毁的全过程,涵盖Bean的属性注入、初始化、后置处理及销毁等关键阶段,揭示Spring管理Bean的复杂机制。

488

被折叠的 条评论
为什么被折叠?



