文章目录
沉淀、分享、成长,让自己和他人都能有所收获!😄
📢本篇我们一起来梳理下网络包的接收过程。

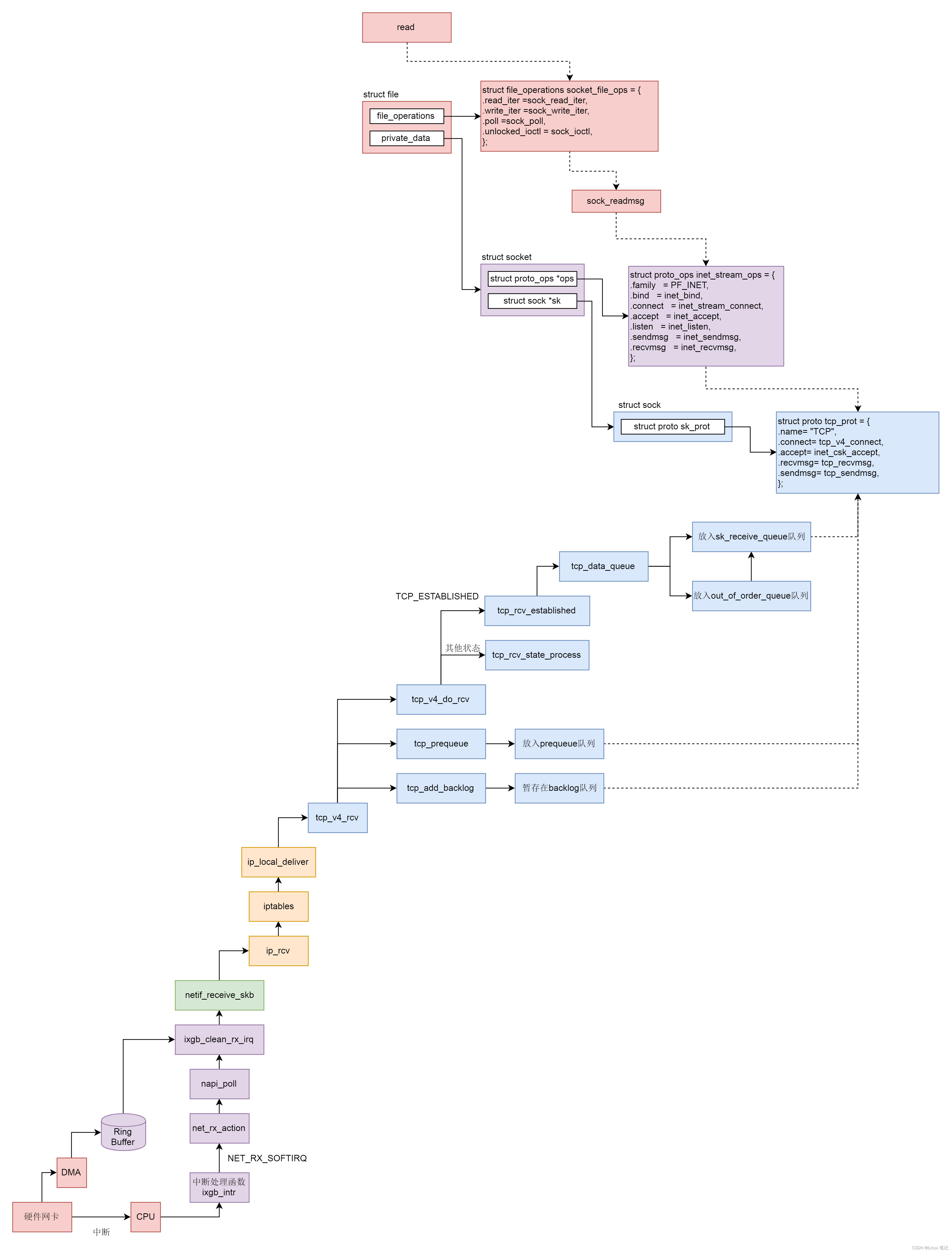
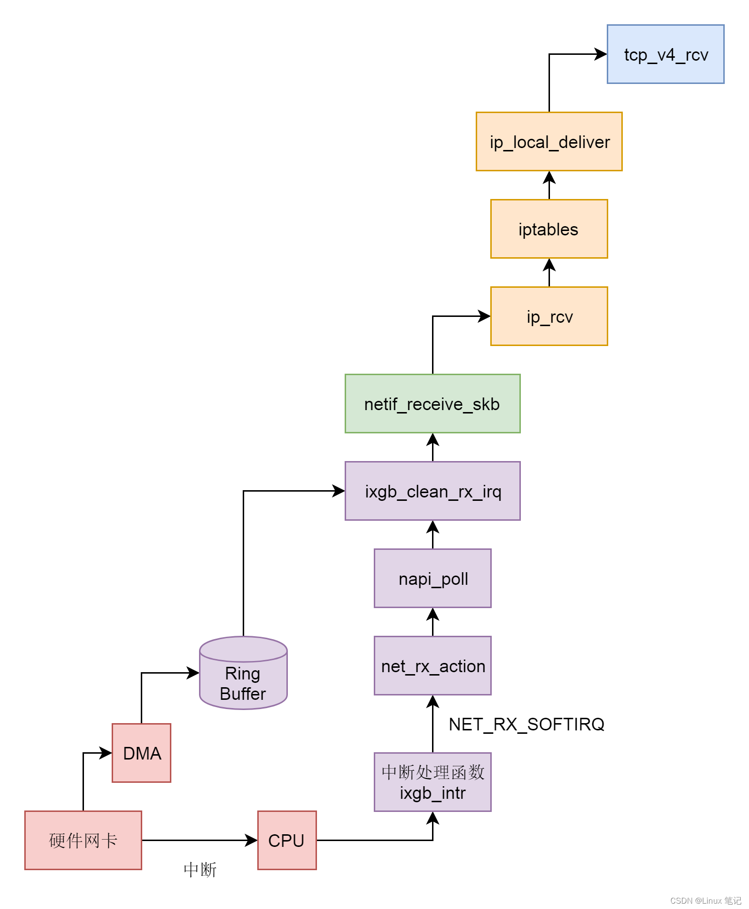
一、内核接收网络包过程

- 硬件网卡接收到网络包之后,通过
DMA技术,将网络包放入Ring Buffer; - 硬件网卡通过中断通知
CPU新的网络包的到来; - 网卡驱动程序会注册中断处理函数
ixgb_intr; - 中断处理函数处理完需要暂时屏蔽中断的核心流程之后,通过软中断
NET_RX_SOFTIRQ触发接下来的处理过程; NET_RX_SOFTIRQ软中断处理函数net_rx_action,net_rx_action会调用napi_poll,进而调用ixgb_clean_rx_irq,从
本文详细介绍了在RK3568平台上,网络包从硬件接收、内核处理到用户态读取的完整过程。涉及到中断处理、软中断、网络协议栈、队列管理等多个层面的技术细节。
订阅专栏 解锁全文
3544





