网购了一个5元的加湿器模块,当拿到手的那一刻,才发现电路可以这么简单。左侧是电路板控制部分,右侧是一个雾化片,主要作用是将水雾化为水汽。

微孔雾化片的参数如下,其中重点在频率是110KHZ。功耗是2W,这个功耗还是蛮高的。如果是用锂电池供电需要选择一个大容量的,要不然更快就没电了。当然有些方案是采用typec直接供电,这个就不需要考虑功耗问题了。

其中白色压电陶瓷环面为正面喷雾面,这一面需要向上安装,用来喷雾。全钢片是背面吸水面,向下安装。

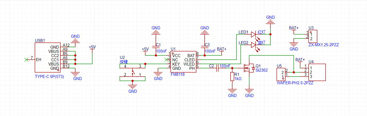
电路板如下图。电路的核心在于FM8118芯片。

FM8118是富满微电子推出的一款高度集成化加湿器专用控制芯片,采用SOP-8封装,具备锂电池充放电管理、按键检测、低功耗控制等核心功能,支持108KHz雾化驱动频率。关键点来了,芯片支持108KHZ的雾化驱动频率。为了更好地分析电路,绘制了电路图。 你问我电路哪里来的,当然是我自己一点一点分析得来的,不保真。。。。。。

其中typec主要用于提供5V供电。按键用于切换芯片工作模式。红蓝小灯用于显示电路状态。实际电路中只焊接了蓝色小灯,应该是出于降本考虑,仅保留关键部分。

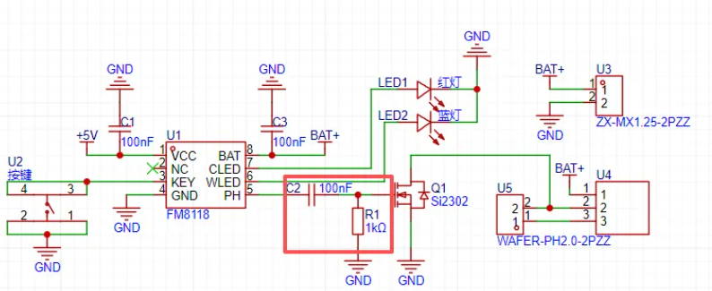
令我惊喜的是,这个PH   5号管脚位置竟然设计了一个RC滤波电路,这个还是非常专业的,可以使得控制信号更加的平滑,减少毛刺。另外,电路中的MOS管SI2302 采用控地。

不由感叹,原来的简单的电路竟然大有乾坤。
5元加湿器模块电路解析
        
                  
                  
                  
                  
                            
      
          
                
                
                
                
              
                
                
                
                
                
              
                
                
              
            
                  
					1万+
					
被折叠的  条评论
		 为什么被折叠?
		 
		 
		
    
  
    
  
            


            