目录
- 前言
- 1 docker简介
- 2 docker安装
- 3 Docker常用命令
- 4 Docker镜像
- 5 本地镜像发布到阿里云
- 6 本地镜像发布到私有库
- 7 Docker容器数据卷
- 8 Docker常规安装简介
- 8.1 总体步骤
- 8.2 安装tomcat
- 8.3 安装mysql
- 8.4 安装redis
- 8.4.1 从docker hub上(阿里云加速器)拉取redis镜像到本地标签为6.0.8
- 8.4.2 入门命令
- 8.4.3 命令提醒:容器卷记得加入--privileged=true
- 8.4.4 在CentOS宿主机下新建目录/app/redis
- 8.4.5 将一个redis.conf文件模板拷贝进/app/redis目录下
- 8.4.6 /app/redis目录下修改redis.conf文件
- 8.4.7 使用redis6.0.8镜像创建容器(也叫运行镜像)
- 8.4.8 测试redis-cli连接上来
- 8.4.9 请证明docker启动使用了我们自己指定的配置文件
- 8.4.10 测试redis-cli连接上来第2次
- 8.4.11 测试实战使用的redis
- 9 Docker复杂安装详说
- 9.1 安装mysql主从复制步骤
- 9.1.1 新建主服务器容器实例3307
- 9.1.2 进入/mydata/mysql-master/conf目录下新建my.cnf
- 9.1.3 修改完配置后重启master实例
- 9.1.4 进入mysql-master容器
- 9.1.5 master容器实例内创建数据同步用户
- 9.1.6 新建从服务器容器实例3308
- 9.1.7 进入/mydata/mysql-slave/conf目录下新建my.cnf
- 9.1.8 修改完配置后重启slave实例
- 9.1.9 在主数据库中查看主从同步状态
- 9.1.10 进入mysql-slave容器
- 9.1.11 在从数据库中配置主从复制
- 9.1.12 在从数据库中查看主从同步状态
- 9.1.13 在从数据库中开启主从同步
- 9.1.14 查看从数据库状态发现已经同步
- 9.1.15 主从复制测试
- 9.2 安装redis集群(大厂面试题第4季-分布式存储案例真题)
- cluster(集群)模式-docker版哈希槽分区进行亿级数据存储
- 10 DockerFile解析
- 11 Docker微服务实战
- 12 Docker网络
- 13 Docker-compose容器编排
- 14 Docker轻量级可视化工具Portainer
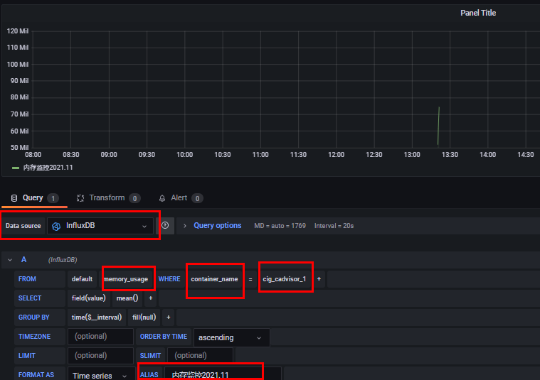
- 15 Docker容器监控之CAdvisor+InfluxDB+Granfana
- 后记
前言
让我们跟随尚硅谷周阳老师的教学进入docker的学习中去吧。 1-8:基础篇。
1 docker简介
1.1 是什么
1.1.1 为什么会有docker出现

1.1.2 docker理念

即:
解决了运行环境和配置问题的软件容器,方便做持续集成并有助于整体发布的容器虚拟化技术。
1.2 容器与虚拟机比较
1.2.1 容器发展简史

1.2.2 传统虚拟机技术

1.2.3 容器虚拟化技术

1.2.4 对比

1.3 能干嘛
1.3.1 技术职级变化

1.3.2 开发/运维(DevOps)新一代开发工程师

【1】 一次构建、随处运行
- 更快速的应用交付和部署

- 更便捷的升级和扩缩容

- 更简单的系统运维

- 更高效的计算资源利用

【2】 Docker应用场景

1.3.3 哪些企业在使用
-
新浪

-
美团

-
蘑菇街

1.4 去哪下
2 docker安装
前提说明

2.1 Docker的基本组成
2.1.1 镜像(image)

2.1.2 容器(container)

2.1.3 仓库(repository)

2.1.4 小总结

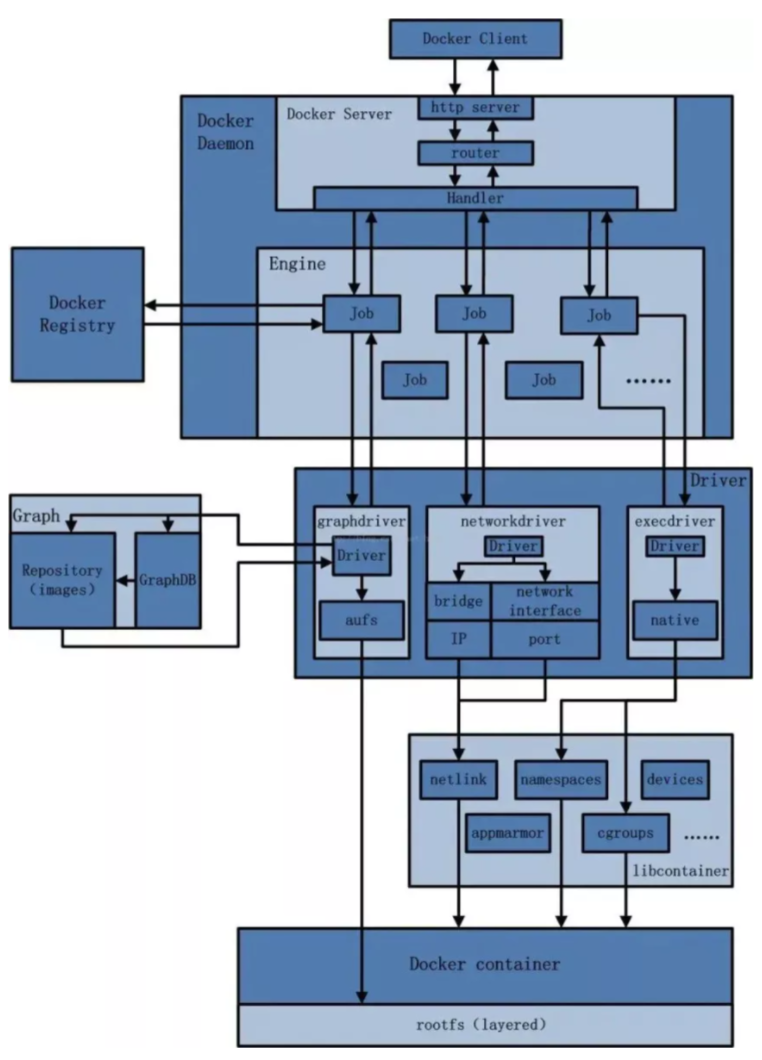
2.2 Docker平台架构图解(入门版)
2.1 架构图

2.2 Docker工作原理

2.3 Docker平台架构图解(架构版)
2.3.1 整体架构及底层通信原理简述


2.4 安装步骤 — CentOS7安装Docker
2.4.1 安装步骤
【1】 确定你是CentOS7及以上版本
cat /etc/redhat-release
【2】 卸载旧版本
【3】 yum安装gcc相关
- CentOS7能上外网

yum -y install gccyum -y install gcc-c++
【4】 安装需要的软件包
- 官网要求

- 执行命令
yum install -y yum-utils
【5】 设置stable镜像仓库
- 大坑
yum-config-manager --add-repo https://download.docker.com/linux/centos/docker-ce.repo

- 推荐
yum-config-manager --add-repo http://mirrors.aliyun.com/docker-ce/linux/centos/docker-ce.repo

【6】 更新yum软件包索引
yum makecache fast
【7】 安装DOCKER CE
yum -y install docker-ce docker-ce-cli containerd.io
- 官网要求

- 执行结果

【8】 启动docker
systemctl start docker
【9】 测试
-
docker version

本次安装时间2021.11 -
docker run hello-world

【10】 卸载
systemctl stop dockeryum remove docker-ce docker-ce-cli containerd.iorm -rf /var/lib/dockerrm -rf /var/lib/containerd
2.4.2 阿里云镜像加速
【1】 是什么
https://promotion.aliyun.com/ntms/act/kubernetes.html
【2】 注册一个属于自己的阿里云账户(可复用淘宝账号)
【3】 获得加速器地址连接
-
登陆阿里云开发者平台

-
点击控制台

-
选择容器镜像服务

-
获取加速器地址

【4】 粘贴脚本直接执行
- 直接粘
1. mkdir -p /etc/docker
2. tee /etc/docker/daemon.json <<-'EOF'
{
"registry-mirrors": ["https://6xvuqzlo.mirror.aliyuncs.com"]
}
EOF

- 或者分步骤都行
-
mkdir -p /etc/docker -
vim /etc/docker/daemon.json
#阿里云
{
"registry-mirrors": ["https://{自已的编码}.mirror.aliyuncs.com"]
}
【5】 重启服务器
systemctl daemon-reloadsystemctl restart docker
2.4.3 永远的HelloWorld
- 启动Docker后台容器(测试运行 hello-world)
docker run hello-world

- run干了什么

2.4.4 底层原理
- 为什么Docker会比VM虚拟机快

3 Docker常用命令
3.1 帮助启动类命令
3.1.1 启动docker
systemctl start docker
3.1.2 停止docker
systemctl stop docker
3.1.3 重启docker
systemctl restart docker
3.1.4 查看docker状态
systemctl status docker
3.1.5 开机启动
systemctl enable docker
3.1.6 查看docker概要信息
docker info
3.1.7 查看docker总体帮助文档
docker --help
3.1.8 查看docker命令帮助文档
docker 具体命令 --help
3.2 镜像命令
3.2.1 docker images
- 列出本地主机上的镜像

- OPTIONS说明:

3.2.2 docker search 某个XXX镜像名字
- 网站
- 命令
docker search [OPTIONS] 镜像名字- 案例

- OPTIONS说明:

3.2.3 docker pull 某个XXX镜像名字


3.2.3 docker system df 查看镜像/容器/数据卷所占的空间

3.2.4 docker rmi 某个XXX镜像名字ID

3.2.5 面试题:谈谈docker虚悬镜像是什么?


3.3 容器命令
3.3.1 前提
有镜像才能创建容器,这是根本前提(下载一个CentOS或者ubuntu镜像演示).
【1】 说明


docker pull ubuntu

3.3.2 新建+启动容器
docker run [OPTIONS] IMAGE [COMMAND] [ARG...]
- OPTIONS说明

启动交互式容器(前台命令行)

3.3.3 列出当前所有正在运行的容器
docker ps [OPTIONS]
- OPTIONS说明

3.3.4 退出容器

3.3.5 启动已停止运行的容器
docker start 容器ID或者容器名
3.3.6 重启容器
docker restart 容器ID或者容器名
3.3.7 停止容器
docker stop 容器ID或者容器名
3.3.8 强制停止容器
docker kill 容器ID或容器名
3.3.9 删除已停止的容器
docker rm 容器ID

3.4 重要容器命令
3.4.1 前提
有镜像才能创建容器,这是根本前提(下载一个Redis6.0.8镜像演示)
3.4.2 启动守护式容器(后台服务器)
在大部分的场景下,我们希望 docker 的服务是在后台运行的,我们可以过 -d 指定容器的后台运行模式。
【1】 docker run -d 容器名

【2】 redis 前后台启动演示case

3.4.3 查看容器日志
docker logs 容器ID
3.4.4 查看容器内运行的进程
docker top 容器ID
3.4.5 查看容器内部细节
docker inspect 容器ID
3.4.6 进入正在运行的容器并以命令行交互
docker exec -it 容器ID bashShell

【1】 重新进入
docker attach 容器ID
【2】 案例演示,用centos或者unbuntu都可以
【3】 上述两个区别
- attach 直接进入容器启动命令的终端,不会启动新的进程用exit退出,会导致容器的停止。

- exec 是在容器中打开新的终端,并且可以启动新的进程用exit退出,不会导致容器的停止。

推荐大家使用 docker exec 命令,因为退出容器终端,不会导致容器的停止。
【4】 用之前的redis容器实例进入试试

3.4.7 从容器内拷贝文件到主机上


3.4.8 导入和导出容器

【1】 docker export 容器ID > 文件名.tar

【2】 cat 文件名.tar | docker import - 镜像用户/镜像名:镜像版本号

3.5 小总结 — 常用命令

attach Attach to a running container # 当前 shell 下 attach 连接指定运行镜像
build Build an image from a Dockerfile # 通过 Dockerfile 定制镜像
commit Create a new image from a container changes # 提交当前容器为新的镜像
cp Copy files/folders from the containers filesystem to the host path #从容器中拷贝指定文件或者目录到宿主机中
create Create a new container # 创建一个新的容器,同 run,但不启动容器
diff Inspect changes on a container's filesystem # 查看 docker 容器变化
events Get real time events from the server # 从 docker 服务获取容器实时事件
exec Run a command in an existing container # 在已存在的容器上运行命令
export Stream the contents of a container as a tar archive # 导出容器的内容流作为一个 tar 归档文件[对应 import ]
history Show the history of an image # 展示一个镜像形成历史
images List images # 列出系统当前镜像
import Create a new filesystem image from the contents of a tarball # 从tar包中的内容创建一个新的文件系统映像[对应export]
info Display system-wide information # 显示系统相关信息
inspect Return low-level information on a container # 查看容器详细信息
kill Kill a running container # kill 指定 docker 容器
load Load an image from a tar archive # 从一个 tar 包中加载一个镜像[对应 save]
login Register or Login to the docker registry server # 注册或者登陆一个 docker 源服务器
logout Log out from a Docker registry server # 从当前 Docker registry 退出
logs Fetch the logs of a container # 输出当前容器日志信息
port Lookup the public-facing port which is NAT-ed to PRIVATE_PORT # 查看映射端口对应的容器内部源端口
pause Pause all processes within a container # 暂停容器
ps List containers # 列出容器列表
pull Pull an image or a repository from the docker registry server # 从docker镜像源服务器拉取指定镜像或者库镜像
push Push an image or a repository to the docker registry server # 推送指定镜像或者库镜像至docker源服务器
restart Restart a running container # 重启运行的容器
rm Remove one or more containers # 移除一个或者多个容器
rmi Remove one or more images # 移除一个或多个镜像[无容器使用该镜像才可删除,否则需删除相关容器才可继续或 -f 强制删除]
run Run a command in a new container # 创建一个新的容器并运行一个命令
save Save an image to a tar archive # 保存一个镜像为一个 tar 包[对应 load]
search Search for an image on the Docker Hub # 在 docker hub 中搜索镜像
start Start a stopped containers # 启动容器
stop Stop a running containers # 停止容器
tag Tag an image into a repository # 给源中镜像打标签
top Lookup the running processes of a container # 查看容器中运行的进程信息
unpause Unpause a paused container # 取消暂停容器
version Show the docker version information # 查看 docker 版本号
wait Block until a container stops, then print its exit code # 截取容器停止时的退出状态值
4 Docker镜像
4.1 是什么
4.1.1 是什么

4.1.2 分层的镜像

4.1.3 UnionFS(联合文件系统)

4.1.4 Docker镜像加载原理

4.1.5 为什么 Docker 镜像要采用这种分层结构呢

4.2 重点理解
Docker镜像层都是只读的,容器层是可写的当容器启动时,一个新的可写层被加载到镜像的顶部。这一层通常被称作“容器层”,“容器层”之下的都叫“镜像层”。

4.3 Docker镜像commit操作案例
4.3.1 docker commit提交容器副本使之成为一个新的镜像
4.3.2 docker commit -m=“提交的描述信息” -a=“作者” 容器ID 要创建的目标镜像名:[标签名]
4.3.3 案例演示ubuntu安装vim
【1】 从Hub上下载ubuntu镜像到本地并成功运行
【2】 原始的默认Ubuntu镜像是不带着vim命令的

【3】 外网连通的情况下,安装vim

【4】 安装完成后,commit我们自己的新镜像

【5】 启动我们的新镜像并和原来的对比

4.3.4 小总结

5 本地镜像发布到阿里云
5.1 本地镜像发布到阿里云流程

5.2 镜像的生成方法
上一讲已经介绍过
- 基于当前容器创建一个新的镜像,新功能增强
docker commit [OPTIONS] 容器ID [REPOSITORY[:TAG]]

后面的DockerFile章节,第2种方法
5.3 将本地镜像推送到阿里云
5.3.1 本地镜像素材原型

5.3.2 阿里云开发者平台
https://promotion.aliyun.com/ntms/act/kubernetes.html

5.3.3 创建仓库镜像

【1】 选择控制台,进入容器镜像服务

【2】 选择个人实例

【3】 命名空间

继续

【4】 仓库名称

继续
【5】 进入管理界面获得脚本

5.3.4 将镜像推送到阿里云
将镜像推送到阿里云registry
- 管理界面脚本

- 脚本实例
docker login --username=zzyybuy registry.cn-hangzhou.aliyuncs.com
docker tag cea1bb40441c registry.cn-hangzhou.aliyuncs.com/atguiguwh/myubuntu:1.1
docker push registry.cn-hangzhou.aliyuncs.com/atguiguwh/myubuntu:1.1
上面命令是阳哥自己本地的,你自己酌情处理,不要粘贴我的。

5.4 将阿里云上的镜像下载到本地
下载到本地

docker pull registry.cn-hangzhou.aliyuncs.com/atguiguwh/myubuntu:1.1
6 本地镜像发布到私有库
6.1 本地镜像发布到私有库流程

6.2 是什么 ---- Docker Registry

6.3 将本地镜像推送到私有库
6.3.1 下载镜像Docker Registry

6.3.2 运行私有库Registry,相当于本地有个私有Docker hub
docker run -d -p 5000:5000 -v /zzyyuse/myregistry/:/tmp/registry --privileged=true registry

6.3.3 案例演示创建一个新镜像,ubuntu安装ifconfig命令
【1】 从Hub上下载ubuntu镜像到本地并成功运行
【2】 原始的Ubuntu镜像是不带着ifconfig命令的

【3】 外网连通的情况下,安装ifconfig命令并测试通过
apt -get update
apt -get install net-tools

【4】 安装完成后,commit我们自己的新镜像
公式:
docker commit -m="提交的描述信息" -a="作者" 容器ID 要创建的目标镜像名:[标签名]
命令:在容器外执行,记得
docker commit -m="ifconfig cmd add" -a="zzyy" a69d7c825c4f zzyyubuntu:1.2

【5】启动我们的新镜像并和原来的对比

6.3.4 curl验证私服库上有什么镜像
curl -XGET http://192.168.111.162:5000/v2/_catalog

6.3.5 将新镜像zzyyubuntu:1.2修改符合私服规范的Tag
按照公式: docker tag 镜像:Tag Host:Port/Repository:Tag
自己host主机IP地址,填写同学你们自己的,不要粘贴错误,O(∩_∩)O
使用命令 docker tag 将zzyyubuntu:1.2 这个镜像修改为192.168.111.162:5000/zzyyubuntu:1.2
docker tag zzyyubuntu:1.2 192.168.111.162:5000/zzyyubuntu:1.2

6.3.6 修改配置文件使之支持http

别无脑照着复制,registry-mirrors 配置的是国内阿里提供的镜像加速地址,不用加速的话访问官网的会很慢。
2个配置中间有个逗号’,'别漏了,这个配置是json格式的。
2个配置中间有个逗号 ','别漏了,这个配置是json格式的。
2个配置中间有个逗号 ','别漏了,这个配置是json格式的。
vim命令新增如下红色内容:vim /etc/docker/daemon.json

{
"registry-mirrors": ["https://aa25jngu.mirror.aliyuncs.com"],
"insecure-registries": ["192.168.111.162:5000"]
}
上述理由:docker默认不允许http方式推送镜像,通过配置选项来取消这个限制。====> 修改完后如果不生效,建议重启docker
6.3.7 push推送到私服库
docker push 192.168.111.162:5000/zzyyubuntu:1.2

6.3.8 curl验证私服库上有什么镜像2
curl -XGET http://192.168.111.162:5000/v2/_catalog

6.3.9 pull到本地并运行
docker pull 192.168.111.162:5000/zzyyubuntu:1.2

docker run -it 镜像ID /bin/bash

7 Docker容器数据卷
7.1 坑:容器卷记得加入
--privileged=true
为什么?

回顾下上一讲的知识点,参数V

7.2 是什么
卷就是目录或文件,存在于一个或多个容器中,由docker挂载到容器,但不属于联合文件系统,因此能够绕过Union File System提供一些用于持续存储或共享数据的特性:
卷的设计目的就是数据的持久化,完全独立于容器的生存周期,因此Docker不会在容器删除时删除其挂载的数据卷。
- 一句话:有点类似我们Redis里面的rdb和aof文件
- 将docker容器内的数据保存进宿主机的磁盘中
- 运行一个带有容器卷存储功能的容器实例
docker run -it --privileged=true -v /宿主机绝对路径目录:/容器内目录 镜像名
7.3 能干嘛
将运用与运行的环境打包镜像,run后形成容器实例运行 ,但是我们对数据的要求希望是持久化的
Docker容器产生的数据,如果不备份,那么当容器实例删除后,容器内的数据自然也就没有了。
为了能保存数据在docker中我们使用卷。
特点:
1:数据卷可在容器之间共享或重用数据
2:卷中的更改可以直接实时生效,爽
3:数据卷中的更改不会包含在镜像的更新中
4:数据卷的生命周期一直持续到没有容器使用它为止
7.4 数据卷案例
7.4.1 宿主vs容器之间映射添加容器卷
【1】直接命令添加
- 命令
公式:docker run -it -v /宿主机目录:/容器内目录 ubuntu /bin/bash
docker run -it --name myu3 --privileged=true -v /tmp/myHostData:/tmp/myDockerData ubuntu /bin/bash

docker run -it --privileged=true -v /宿主机绝对路径目录:/容器内目录 镜像名
- 查看数据卷是否挂载成功
docker inspect 容器ID

- 容器和宿主机之间数据共享

7.4.2 读写规则映射添加说明
【1】 读写(默认)

docker run -it --privileged=true -v /宿主机绝对路径目录:/容器内目录:rw 镜像名
默认同上案例,默认就是rw.
【2】 只读
- 容器实例内部被限制,只能读取不能写

docker run -it --privileged=true -v /宿主机绝对路径目录:/容器内目录:ro 镜像名
7.4.3 卷的继承和共享
【1】 容器1完成和宿主机的映射
docker run -it --privileged=true -v /mydocker/u:/tmp --name u1 ubuntu

【2】 容器2继承容器1的卷规则

docker run -it --privileged=true --volumes-from 父类 --name u2 ubuntu
8 Docker常规安装简介
8.1 总体步骤

8.2 安装tomcat
8.2.1 docker hub上面查找tomcat镜像
docker search tomcat

8.2.2 从docker hub上拉取tomcat镜像到本地
docker pull tomcat


8.2.3 docker images查看是否有拉取到的tomcat

8.2.4 使用tomcat镜像创建容器实例(也叫运行镜像)
docker run -it -p 8080:8080 tomcat

对于-P:

8.2.5 访问猫首页
【1】 问题

【2】 解决
- 可能没有映射端口或者没有关闭防火墙

- 把webapps.dist目录换成webapps
- 先成功启动tomcat

- 查看webapps 文件夹查看为空

8.2.6 免修改版说明
【1】 docker pull billygoo/tomcat8-jdk8
【2】 docker run -d -p 8080:8080 --name mytomcat8 billygoo/tomcat8-jdk8

8.3 安装mysql
8.3.1 docker hub上面查找mysql镜像

8.3.2 从docker hub上(阿里云加速器)拉取mysql镜像到本地标签为5.7

8.3.3 使用mysql5.7镜像创建容器(也叫运行镜像)
【1】 命令出处,哪里来的?

【2】 简单版
- 使用mysql镜像


- 建库建表插入数据

- 外部Win10也来连接运行在dokcer上的mysql容器实例服务

- 问题
- 插入中文数据试试
- 为什么报错?
- docker上默认字符集编码隐患
-SHOW VARIABLES LIKE 'character%'
-

【3】 实战版
- 新建mysql容器实例
docker run -d -p 3306:3306 --privileged=true -v /zzyyuse/mysql/log:/var/log/mysql -v /zzyyuse/mysql/data:/var/lib/mysql -v /zzyyuse/mysql/conf:/etc/mysql/conf.d -e MYSQL_ROOT_PASSWORD=123456 --name mysql mysql:5.7

2. 新建my.cnf — 通过容器卷同步给mysql容器实例
[client]
default_character_set=utf8
[mysqld]
collation_server = utf8_general_ci
character_set_server = utf8

3. 重新启动mysql容器实例再重新进入并查看字符编码

- 再新建库新建表再插入中文测试

- 结论

8.4 安装redis
8.4.1 从docker hub上(阿里云加速器)拉取redis镜像到本地标签为6.0.8

8.4.2 入门命令

8.4.3 命令提醒:容器卷记得加入–privileged=true
Docker挂载主机目录Docker访问出现cannot open directory .: Permission denied
解决办法:在挂载目录后多加一个–privileged=true参数即可
8.4.4 在CentOS宿主机下新建目录/app/redis
mkdir -p /app/redis

8.4.5 将一个redis.conf文件模板拷贝进/app/redis目录下

8.4.6 /app/redis目录下修改redis.conf文件

- 默认出厂的原始redis.conf
linux文件修改快速定位技巧
对于这个Linux中文件的修改,我们可以使用 在命令行模式下 输入 /,然后输入你想要查找的关键词。
/database

查看后一个用n,查看前一个用N.
# Redis configuration file example.
#
# Note that in order to read the configuration file, Redis must be
# started with the file path as first argument:
#
# ./redis-server /path/to/redis.conf
# Note on units: when memory size is needed, it is possible to specify
# it in the usual form of 1k 5GB 4M and so forth:
#
# 1k => 1000 bytes
# 1kb => 1024 bytes
# 1m => 1000000 bytes
# 1mb => 1024*1024 bytes
# 1g => 1000000000 bytes
# 1gb => 1024*1024*1024 bytes
#
# units are case insensitive so 1GB 1Gb 1gB are all the same.
################################## INCLUDES ###################################
# Include one or more other config files here. This is useful if you
# have a standard template that goes to all Redis servers but also need
# to customize a few per-server settings. Include files can include
# other files, so use this wisely.
#
# Notice option "include" won't be rewritten by command "CONFIG REWRITE"
# from admin or Redis Sentinel. Since Redis always uses the last processed
# line as value of a configuration directive, you'd better put includes
# at the beginning of this file to avoid overwriting config change at runtime.
#
# If instead you are interested in using includes to override configuration
# options, it is better to use include as the last line.
#
# include /path/to/local.conf
# include /path/to/other.conf
################################## MODULES #####################################
# Load modules at startup. If the server is not able to load modules
# it will abort. It is possible to use multiple loadmodule directives.
#
# loadmodule /path/to/my_module.so
# loadmodule /path/to/other_module.so
################################## NETWORK #####################################
# By default, if no "bind" configuration directive is specified, Redis listens
# for connections from all the network interfaces available on the server.
# It is possible to listen to just one or multiple selected interfaces using
# the "bind" configuration directive, followed by one or more IP addresses.
#
# Examples:
#
# bind 192.168.1.100 10.0.0.1
# bind 127.0.0.1 ::1
#
# ~~~ WARNING ~~~ If the computer running Redis is directly exposed to the
# internet, binding to all the interfaces is dangerous and will expose the
# instance to everybody on the internet. So by default we uncomment the
# following bind directive, that will force Redis to listen only into
# the IPv4 loopback interface address (this means Redis will be able to
# accept connections only from clients running into the same computer it
# is running).
#
# IF YOU ARE SURE YOU WANT YOUR INSTANCE TO LISTEN TO ALL THE INTERFACES
# JUST COMMENT THE FOLLOWING LINE.
# ~~~~~~~~~~~~~~~~~~~~~~~~~~~~~~~~~~~~~~~~~~~~~~~~~~~~~~~~~~~~~~~~~~~~~~~~
#bind 127.0.0.1
# Protected mode is a layer of security protection, in order to avoid that
# Redis instances left open on the internet are accessed and exploited.
#
# When protected mode is on and if:
#
# 1) The server is not binding explicitly to a set of addresses using the
# "bind" directive.
# 2) No password is configured.
#
# The server only accepts connections from clients connecting from the
# IPv4 and IPv6 loopback addresses 127.0.0.1 and ::1, and from Unix domain
# sockets.
#
# By default protected mode is enabled. You should disable it only if
# you are sure you want clients from other hosts to connect to Redis
# even if no authentication is configured, nor a specific set of interfaces
# are explicitly listed using the "bind" directive.
protected-mode no
# Accept connections on the specified port, default is 6379 (IANA #815344).
# If port 0 is specified Redis will not listen on a TCP socket.
port 6379
# TCP listen() backlog.
#
# In high requests-per-second environments you need an high backlog in order
# to avoid slow clients connections issues. Note that the Linux kernel
# will silently truncate it to the value of /proc/sys/net/core/somaxconn so
# make sure to raise both the value of somaxconn and tcp_max_syn_backlog
# in order to get the desired effect.
tcp-backlog 511
# Unix socket.
#
# Specify the path for the Unix socket that will be used to listen for
# incoming connections. There is no default, so Redis will not listen
# on a unix socket when not specified.
#
# unixsocket /tmp/redis.sock
# unixsocketperm 700
# Close the connection after a client is idle for N seconds (0 to disable)
timeout 0
# TCP keepalive.
#
# If non-zero, use SO_KEEPALIVE to send TCP ACKs to clients in absence
# of communication. This is useful for two reasons:
#
# 1) Detect dead peers.
# 2) Take the connection alive from the point of view of network
# equipment in the middle.
#
# On Linux, the specified value (in seconds) is the period used to send ACKs.
# Note that to close the connection the double of the time is needed.
# On other kernels the period depends on the kernel configuration.
#
# A reasonable value for this option is 300 seconds, which is the new
# Redis default starting with Redis 3.2.1.
tcp-keepalive 300
################################# GENERAL #####################################
# By default Redis does not run as a daemon. Use 'yes' if you need it.
# Note that Redis will write a pid file in /var/run/redis.pid when daemonized.
daemonize no
# If you run Redis from upstart or systemd, Redis can interact with your
# supervision tree. Options:
# supervised no - no supervision interaction
# supervised upstart - signal upstart by putting Redis into SIGSTOP mode
# supervised systemd - signal systemd by writing READY=1 to $NOTIFY_SOCKET
# supervised auto - detect upstart or systemd method based on
# UPSTART_JOB or NOTIFY_SOCKET environment variables
# Note: these supervision methods only signal "process is ready."
# They do not enable continuous liveness pings back to your supervisor.
supervised no
# If a pid file is specified, Redis writes it where specified at startup
# and removes it at exit.
#
# When the server runs non daemonized, no pid file is created if none is
# specified in the configuration. When the server is daemonized, the pid file
# is used even if not specified, defaulting to "/var/run/redis.pid".
#
# Creating a pid file is best effort: if Redis is not able to create it
# nothing bad happens, the server will start and run normally.
pidfile /var/run/redis_6379.pid
# Specify the server verbosity level.
# This can be one of:
# debug (a lot of information, useful for development/testing)
# verbose (many rarely useful info, but not a mess like the debug level)
# notice (moderately verbose, what you want in production probably)
# warning (only very important / critical messages are logged)
loglevel notice
# Specify the log file name. Also the empty string can be used to force
# Redis to log on the standard output. Note that if you use standard
# output for logging but daemonize, logs will be sent to /dev/null
logfile ""
# To enable logging to the system logger, just set 'syslog-enabled' to yes,
# and optionally update the other syslog parameters to suit your needs.
# syslog-enabled no
# Specify the syslog identity.
# syslog-ident redis
# Specify the syslog facility. Must be USER or between LOCAL0-LOCAL7.
# syslog-facility local0
# Set the number of databases. The default database is DB 0, you can select
# a different one on a per-connection basis using SELECT <dbid> where
# dbid is a number between 0 and 'databases'-1
databases 16
# By default Redis shows an ASCII art logo only when started to log to the
# standard output and if the standard output is a TTY. Basically this means
# that normally a logo is displayed only in interactive sessions.
#
# However it is possible to force the pre-4.0 behavior and always show a
# ASCII art logo in startup logs by setting the following option to yes.
always-show-logo yes
################################ SNAPSHOTTING ################################
#
# Save the DB on disk:
#
# save <seconds> <changes>
#
# Will save the DB if both the given number of seconds and the given
# number of write operations against the DB occurred.
#
# In the example below the behaviour will be to save:
# after 900 sec (15 min) if at least 1 key changed
# after 300 sec (5 min) if at least 10 keys changed
# after 60 sec if at least 10000 keys changed
#
# Note: you can disable saving completely by commenting out all "save" lines.
#
# It is also possible to remove all the previously configured save
# points by adding a save directive with a single empty string argument
# like in the following example:
#
# save ""
save 900 1
save 300 10
save 60 10000
# By default Redis will stop accepting writes if RDB snapshots are enabled
# (at least one save point) and the latest background save failed.
# This will make the user aware (in a hard way) that data is not persisting
# on disk properly, otherwise chances are that no one will notice and some
# disaster will happen.
#
# If the background saving process will start working again Redis will
# automatically allow writes again.
#
# However if you have setup your proper monitoring of the Redis server
# and persistence, you may want to disable this feature so that Redis will
# continue to work as usual even if there are problems with disk,
# permissions, and so forth.
stop-writes-on-bgsave-error yes
# Compress string objects using LZF when dump .rdb databases?
# For default that's set to 'yes' as it's almost always a win.
# If you want to save some CPU in the saving child set it to 'no' but
# the dataset will likely be bigger if you have compressible values or keys.
rdbcompression yes
# Since version 5 of RDB a CRC64 checksum is placed at the end of the file.
# This makes the format more resistant to corruption but there is a performance
# hit to pay (around 10%) when saving and loading RDB files, so you can disable it
# for maximum performances.
#
# RDB files created with checksum disabled have a checksum of zero that will
# tell the loading code to skip the check.
rdbchecksum yes
# The filename where to dump the DB
dbfilename dump.rdb
# The working directory.
#
# The DB will be written inside this directory, with the filename specified
# above using the 'dbfilename' configuration directive.
#
# The Append Only File will also be created inside this directory.
#
# Note that you must specify a directory here, not a file name.
dir ./
################################# REPLICATION #################################
# Master-Replica replication. Use replicaof to make a Redis instance a copy of
# another Redis server. A few things to understand ASAP about Redis replication.
#
# +------------------+ +---------------+
# | Master | ---> | Replica |
# | (receive writes) | | (exact copy) |
# +------------------+ +---------------+
#
# 1) Redis replication is asynchronous, but you can configure a master to
# stop accepting writes if it appears to be not connected with at least
# a given number of replicas.
# 2) Redis replicas are able to perform a partial resynchronization with the
# master if the replication link is lost for a relatively small amount of
# time. You may want to configure the replication backlog size (see the next
# sections of this file) with a sensible value depending on your needs.
# 3) Replication is automatic and does not need user intervention. After a
# network partition replicas automatically try to reconnect to masters
# and resynchronize with them.
#
# replicaof <masterip> <masterport>
# If the master is password protected (using the "requirepass" configuration
# directive below) it is possible to tell the replica to authenticate before
# starting the replication synchronization process, otherwise the master will
# refuse the replica request.
#
# masterauth <master-password>
# When a replica loses its connection with the master, or when the replication
# is still in progress, the replica can act in two different ways:
#
# 1) if replica-serve-stale-data is set to 'yes' (the default) the replica will
# still reply to client requests, possibly with out of date data, or the
# data set may just be empty if this is the first synchronization.
#
# 2) if replica-serve-stale-data is set to 'no' the replica will reply with
# an error "SYNC with master in progress" to all the kind of commands
# but to INFO, replicaOF, AUTH, PING, SHUTDOWN, REPLCONF, ROLE, CONFIG,
# SUBSCRIBE, UNSUBSCRIBE, PSUBSCRIBE, PUNSUBSCRIBE, PUBLISH, PUBSUB,
# COMMAND, POST, HOST: and LATENCY.
#
replica-serve-stale-data yes
# You can configure a replica instance to accept writes or not. Writing against
# a replica instance may be useful to store some ephemeral data (because data
# written on a replica will be easily deleted after resync with the master) but
# may also cause problems if clients are writing to it because of a
# misconfiguration.
#
# Since Redis 2.6 by default replicas are read-only.
#
# Note: read only replicas are not designed to be exposed to untrusted clients
# on the internet. It's just a protection layer against misuse of the instance.
# Still a read only replica exports by default all the administrative commands
# such as CONFIG, DEBUG, and so forth. To a limited extent you can improve
# security of read only replicas using 'rename-command' to shadow all the
# administrative / dangerous commands.
replica-read-only yes
# Replication SYNC strategy: disk or socket.
#
# -------------------------------------------------------
# WARNING: DISKLESS REPLICATION IS EXPERIMENTAL CURRENTLY
# -------------------------------------------------------
#
# New replicas and reconnecting replicas that are not able to continue the replication
# process just receiving differences, need to do what is called a "full
# synchronization". An RDB file is transmitted from the master to the replicas.
# The transmission can happen in two different ways:
#
# 1) Disk-backed: The Redis master creates a new process that writes the RDB
# file on disk. Later the file is transferred by the parent
# process to the replicas incrementally.
# 2) Diskless: The Redis master creates a new process that directly writes the
# RDB file to replica sockets, without touching the disk at all.
#
# With disk-backed replication, while the RDB file is generated, more replicas
# can be queued and served with the RDB file as soon as the current child producing
# the RDB file finishes its work. With diskless replication instead once
# the transfer starts, new replicas arriving will be queued and a new transfer
# will start when the current one terminates.
#
# When diskless replication is used, the master waits a configurable amount of
# time (in seconds) before starting the transfer in the hope that multiple replicas
# will arrive and the transfer can be parallelized.
#
# With slow disks and fast (large bandwidth) networks, diskless replication
# works better.
repl-diskless-sync no
# When diskless replication is enabled, it is possible to configure the delay
# the server waits in order to spawn the child that transfers the RDB via socket
# to the replicas.
#
# This is important since once the transfer starts, it is not possible to serve
# new replicas arriving, that will be queued for the next RDB transfer, so the server
# waits a delay in order to let more replicas arrive.
#
# The delay is specified in seconds, and by default is 5 seconds. To disable
# it entirely just set it to 0 seconds and the transfer will start ASAP.
repl-diskless-sync-delay 5
# Replicas send PINGs to server in a predefined interval. It's possible to change
# this interval with the repl_ping_replica_period option. The default value is 10
# seconds.
#
# repl-ping-replica-period 10
# The following option sets the replication timeout for:
#
# 1) Bulk transfer I/O during SYNC, from the point of view of replica.
# 2) Master timeout from the point of view of replicas (data, pings).
# 3) Replica timeout from the point of view of masters (REPLCONF ACK pings).
#
# It is important to make sure that this value is greater than the value
# specified for repl-ping-replica-period otherwise a timeout will be detected
# every time there is low traffic between the master and the replica.
#
# repl-timeout 60
# Disable TCP_NODELAY on the replica socket after SYNC?
#
# If you select "yes" Redis will use a smaller number of TCP packets and
# less bandwidth to send data to replicas. But this can add a delay for
# the data to appear on the replica side, up to 40 milliseconds with
# Linux kernels using a default configuration.
#
# If you select "no" the delay for data to appear on the replica side will
# be reduced but more bandwidth will be used for replication.
#
# By default we optimize for low latency, but in very high traffic conditions
# or when the master and replicas are many hops away, turning this to "yes" may
# be a good idea.
repl-disable-tcp-nodelay no
# Set the replication backlog size. The backlog is a buffer that accumulates
# replica data when replicas are disconnected for some time, so that when a replica
# wants to reconnect again, often a full resync is not needed, but a partial
# resync is enough, just passing the portion of data the replica missed while
# disconnected.
#
# The bigger the replication backlog, the longer the time the replica can be
# disconnected and later be able to perform a partial resynchronization.
#
# The backlog is only allocated once there is at least a replica connected.
#
# repl-backlog-size 1mb
# After a master has no longer connected replicas for some time, the backlog
# will be freed. The following option configures the amount of seconds that
# need to elapse, starting from the time the last replica disconnected, for
# the backlog buffer to be freed.
#
# Note that replicas never free the backlog for timeout, since they may be
# promoted to masters later, and should be able to correctly "partially
# resynchronize" with the replicas: hence they should always accumulate backlog.
#
# A value of 0 means to never release the backlog.
#
# repl-backlog-ttl 3600
# The replica priority is an integer number published by Redis in the INFO output.
# It is used by Redis Sentinel in order to select a replica to promote into a
# master if the master is no longer working correctly.
#
# A replica with a low priority number is considered better for promotion, so
# for instance if there are three replicas with priority 10, 100, 25 Sentinel will
# pick the one with priority 10, that is the lowest.
#
# However a special priority of 0 marks the replica as not able to perform the
# role of master, so a replica with priority of 0 will never be selected by
# Redis Sentinel for promotion.
#
# By default the priority is 100.
replica-priority 100
# It is possible for a master to stop accepting writes if there are less than
# N replicas connected, having a lag less or equal than M seconds.
#
# The N replicas need to be in "online" state.
#
# The lag in seconds, that must be <= the specified value, is calculated from
# the last ping received from the replica, that is usually sent every second.
#
# This option does not GUARANTEE that N replicas will accept the write, but
# will limit the window of exposure for lost writes in case not enough replicas
# are available, to the specified number of seconds.
#
# For example to require at least 3 replicas with a lag <= 10 seconds use:
#
# min-replicas-to-write 3
# min-replicas-max-lag 10
#
# Setting one or the other to 0 disables the feature.
#
# By default min-replicas-to-write is set to 0 (feature disabled) and
# min-replicas-max-lag is set to 10.
# A Redis master is able to list the address and port of the attached
# replicas in different ways. For example the "INFO replication" section
# offers this information, which is used, among other tools, by
# Redis Sentinel in order to discover replica instances.
# Another place where this info is available is in the output of the
# "ROLE" command of a master.
#
# The listed IP and address normally reported by a replica is obtained
# in the following way:
#
# IP: The address is auto detected by checking the peer address
# of the socket used by the replica to connect with the master.
#
# Port: The port is communicated by the replica during the replication
# handshake, and is normally the port that the replica is using to
# listen for connections.
#
# However when port forwarding or Network Address Translation (NAT) is
# used, the replica may be actually reachable via different IP and port
# pairs. The following two options can be used by a replica in order to
# report to its master a specific set of IP and port, so that both INFO
# and ROLE will report those values.
#
# There is no need to use both the options if you need to override just
# the port or the IP address.
#
# replica-announce-ip 5.5.5.5
# replica-announce-port 1234
################################## SECURITY ###################################
# Require clients to issue AUTH <PASSWORD> before processing any other
# commands. This might be useful in environments in which you do not trust
# others with access to the host running redis-server.
#
# This should stay commented out for backward compatibility and because most
# people do not need auth (e.g. they run their own servers).
#
# Warning: since Redis is pretty fast an outside user can try up to
# 150k passwords per second against a good box. This means that you should
# use a very strong password otherwise it will be very easy to break.
#
# requirepass foobared
# Command renaming.
#
# It is possible to change the name of dangerous commands in a shared
# environment. For instance the CONFIG command may be renamed into something
# hard to guess so that it will still be available for internal-use tools
# but not available for general clients.
#
# Example:
#
# rename-command CONFIG b840fc02d524045429941cc15f59e41cb7be6c52
#
# It is also possible to completely kill a command by renaming it into
# an empty string:
#
# rename-command CONFIG ""
#
# Please note that changing the name of commands that are logged into the
# AOF file or transmitted to replicas may cause problems.
################################### CLIENTS ####################################
# Set the max number of connected clients at the same time. By default
# this limit is set to 10000 clients, however if the Redis server is not
# able to configure the process file limit to allow for the specified limit
# the max number of allowed clients is set to the current file limit
# minus 32 (as Redis reserves a few file descriptors for internal uses).
#
# Once the limit is reached Redis will close all the new connections sending
# an error 'max number of clients reached'.
#
# maxclients 10000
############################## MEMORY MANAGEMENT ################################
# Set a memory usage limit to the specified amount of bytes.
# When the memory limit is reached Redis will try to remove keys
# according to the eviction policy selected (see maxmemory-policy).
#
# If Redis can't remove keys according to the policy, or if the policy is
# set to 'noeviction', Redis will start to reply with errors to commands
# that would use more memory, like SET, LPUSH, and so on, and will continue
# to reply to read-only commands like GET.
#
# This option is usually useful when using Redis as an LRU or LFU cache, or to
# set a hard memory limit for an instance (using the 'noeviction' policy).
#
# WARNING: If you have replicas attached to an instance with maxmemory on,
# the size of the output buffers needed to feed the replicas are subtracted
# from the used memory count, so that network problems / resyncs will
# not trigger a loop where keys are evicted, and in turn the output
# buffer of replicas is full with DELs of keys evicted triggering the deletion
# of more keys, and so forth until the database is completely emptied.
#
# In short... if you have replicas attached it is suggested that you set a lower
# limit for maxmemory so that there is some free RAM on the system for replica
# output buffers (but this is not needed if the policy is 'noeviction').
#
# maxmemory <bytes>
# MAXMEMORY POLICY: how Redis will select what to remove when maxmemory
# is reached. You can select among five behaviors:
#
# volatile-lru -> Evict using approximated LRU among the keys with an expire set.
# allkeys-lru -> Evict any key using approximated LRU.
# volatile-lfu -> Evict using approximated LFU among the keys with an expire set.
# allkeys-lfu -> Evict any key using approximated LFU.
# volatile-random -> Remove a random key among the ones with an expire set.
# allkeys-random -> Remove a random key, any key.
# volatile-ttl -> Remove the key with the nearest expire time (minor TTL)
# noeviction -> Don't evict anything, just return an error on write operations.
#
# LRU means Least Recently Used
# LFU means Least Frequently Used
#
# Both LRU, LFU and volatile-ttl are implemented using approximated
# randomized algorithms.
#
# Note: with any of the above policies, Redis will return an error on write
# operations, when there are no suitable keys for eviction.
#
# At the date of writing these commands are: set setnx setex append
# incr decr rpush lpush rpushx lpushx linsert lset rpoplpush sadd
# sinter sinterstore sunion sunionstore sdiff sdiffstore zadd zincrby
# zunionstore zinterstore hset hsetnx hmset hincrby incrby decrby
# getset mset msetnx exec sort
#
# The default is:
#
# maxmemory-policy noeviction
# LRU, LFU and minimal TTL algorithms are not precise algorithms but approximated
# algorithms (in order to save memory), so you can tune it for speed or
# accuracy. For default Redis will check five keys and pick the one that was
# used less recently, you can change the sample size using the following
# configuration directive.
#
# The default of 5 produces good enough results. 10 Approximates very closely
# true LRU but costs more CPU. 3 is faster but not very accurate.
#
# maxmemory-samples 5
# Starting from Redis 5, by default a replica will ignore its maxmemory setting
# (unless it is promoted to master after a failover or manually). It means
# that the eviction of keys will be just handled by the master, sending the
# DEL commands to the replica as keys evict in the master side.
#
# This behavior ensures that masters and replicas stay consistent, and is usually
# what you want, however if your replica is writable, or you want the replica to have
# a different memory setting, and you are sure all the writes performed to the
# replica are idempotent, then you may change this default (but be sure to understand
# what you are doing).
#
# Note that since the replica by default does not evict, it may end using more
# memory than the one set via maxmemory (there are certain buffers that may
# be larger on the replica, or data structures may sometimes take more memory and so
# forth). So make sure you monitor your replicas and make sure they have enough
# memory to never hit a real out-of-memory condition before the master hits
# the configured maxmemory setting.
#
# replica-ignore-maxmemory yes
############################# LAZY FREEING ####################################
# Redis has two primitives to delete keys. One is called DEL and is a blocking
# deletion of the object. It means that the server stops processing new commands
# in order to reclaim all the memory associated with an object in a synchronous
# way. If the key deleted is associated with a small object, the time needed
# in order to execute the DEL command is very small and comparable to most other
# O(1) or O(log_N) commands in Redis. However if the key is associated with an
# aggregated value containing millions of elements, the server can block for
# a long time (even seconds) in order to complete the operation.
#
# For the above reasons Redis also offers non blocking deletion primitives
# such as UNLINK (non blocking DEL) and the ASYNC option of FLUSHALL and
# FLUSHDB commands, in order to reclaim memory in background. Those commands
# are executed in constant time. Another thread will incrementally free the
# object in the background as fast as possible.
#
# DEL, UNLINK and ASYNC option of FLUSHALL and FLUSHDB are user-controlled.
# It's up to the design of the application to understand when it is a good
# idea to use one or the other. However the Redis server sometimes has to
# delete keys or flush the whole database as a side effect of other operations.
# Specifically Redis deletes objects independently of a user call in the
# following scenarios:
#
# 1) On eviction, because of the maxmemory and maxmemory policy configurations,
# in order to make room for new data, without going over the specified
# memory limit.
# 2) Because of expire: when a key with an associated time to live (see the
# EXPIRE command) must be deleted from memory.
# 3) Because of a side effect of a command that stores data on a key that may
# already exist. For example the RENAME command may delete the old key
# content when it is replaced with another one. Similarly SUNIONSTORE
# or SORT with STORE option may delete existing keys. The SET command
# itself removes any old content of the specified key in order to replace
# it with the specified string.
# 4) During replication, when a replica performs a full resynchronization with
# its master, the content of the whole database is removed in order to
# load the RDB file just transferred.
#
# In all the above cases the default is to delete objects in a blocking way,
# like if DEL was called. However you can configure each case specifically
# in order to instead release memory in a non-blocking way like if UNLINK
# was called, using the following configuration directives:
lazyfree-lazy-eviction no
lazyfree-lazy-expire no
lazyfree-lazy-server-del no
replica-lazy-flush no
############################## APPEND ONLY MODE ###############################
# By default Redis asynchronously dumps the dataset on disk. This mode is
# good enough in many applications, but an issue with the Redis process or
# a power outage may result into a few minutes of writes lost (depending on
# the configured save points).
#
# The Append Only File is an alternative persistence mode that provides
# much better durability. For instance using the default data fsync policy
# (see later in the config file) Redis can lose just one second of writes in a
# dramatic event like a server power outage, or a single write if something
# wrong with the Redis process itself happens, but the operating system is
# still running correctly.
#
# AOF and RDB persistence can be enabled at the same time without problems.
# If the AOF is enabled on startup Redis will load the AOF, that is the file
# with the better durability guarantees.
#
# Please check http://redis.io/topics/persistence for more information.
appendonly no
# The name of the append only file (default: "appendonly.aof")
appendfilename "appendonly.aof"
# The fsync() call tells the Operating System to actually write data on disk
# instead of waiting for more data in the output buffer. Some OS will really flush
# data on disk, some other OS will just try to do it ASAP.
#
# Redis supports three different modes:
#
# no: don't fsync, just let the OS flush the data when it wants. Faster.
# always: fsync after every write to the append only log. Slow, Safest.
# everysec: fsync only one time every second. Compromise.
#
# The default is "everysec", as that's usually the right compromise between
# speed and data safety. It's up to you to understand if you can relax this to
# "no" that will let the operating system flush the output buffer when
# it wants, for better performances (but if you can live with the idea of
# some data loss consider the default persistence mode that's snapshotting),
# or on the contrary, use "always" that's very slow but a bit safer than
# everysec.
#
# More details please check the following article:
# http://antirez.com/post/redis-persistence-demystified.html
#
# If unsure, use "everysec".
# appendfsync always
appendfsync everysec
# appendfsync no
# When the AOF fsync policy is set to always or everysec, and a background
# saving process (a background save or AOF log background rewriting) is
# performing a lot of I/O against the disk, in some Linux configurations
# Redis may block too long on the fsync() call. Note that there is no fix for
# this currently, as even performing fsync in a different thread will block
# our synchronous write(2) call.
#
# In order to mitigate this problem it's possible to use the following option
# that will prevent fsync() from being called in the main process while a
# BGSAVE or BGREWRITEAOF is in progress.
#
# This means that while another child is saving, the durability of Redis is
# the same as "appendfsync none". In practical terms, this means that it is
# possible to lose up to 30 seconds of log in the worst scenario (with the
# default Linux settings).
#
# If you have latency problems turn this to "yes". Otherwise leave it as
# "no" that is the safest pick from the point of view of durability.
no-appendfsync-on-rewrite no
# Automatic rewrite of the append only file.
# Redis is able to automatically rewrite the log file implicitly calling
# BGREWRITEAOF when the AOF log size grows by the specified percentage.
#
# This is how it works: Redis remembers the size of the AOF file after the
# latest rewrite (if no rewrite has happened since the restart, the size of
# the AOF at startup is used).
#
# This base size is compared to the current size. If the current size is
# bigger than the specified percentage, the rewrite is triggered. Also
# you need to specify a minimal size for the AOF file to be rewritten, this
# is useful to avoid rewriting the AOF file even if the percentage increase
# is reached but it is still pretty small.
#
# Specify a percentage of zero in order to disable the automatic AOF
# rewrite feature.
auto-aof-rewrite-percentage 100
auto-aof-rewrite-min-size 64mb
# An AOF file may be found to be truncated at the end during the Redis
# startup process, when the AOF data gets loaded back into memory.
# This may happen when the system where Redis is running
# crashes, especially when an ext4 filesystem is mounted without the
# data=ordered option (however this can't happen when Redis itself
# crashes or aborts but the operating system still works correctly).
#
# Redis can either exit with an error when this happens, or load as much
# data as possible (the default now) and start if the AOF file is found
# to be truncated at the end. The following option controls this behavior.
#
# If aof-load-truncated is set to yes, a truncated AOF file is loaded and
# the Redis server starts emitting a log to inform the user of the event.
# Otherwise if the option is set to no, the server aborts with an error
# and refuses to start. When the option is set to no, the user requires
# to fix the AOF file using the "redis-check-aof" utility before to restart
# the server.
#
# Note that if the AOF file will be found to be corrupted in the middle
# the server will still exit with an error. This option only applies when
# Redis will try to read more data from the AOF file but not enough bytes
# will be found.
aof-load-truncated yes
# When rewriting the AOF file, Redis is able to use an RDB preamble in the
# AOF file for faster rewrites and recoveries. When this option is turned
# on the rewritten AOF file is composed of two different stanzas:
#
# [RDB file][AOF tail]
#
# When loading Redis recognizes that the AOF file starts with the "REDIS"
# string and loads the prefixed RDB file, and continues loading the AOF
# tail.
aof-use-rdb-preamble yes
################################ LUA SCRIPTING ###############################
# Max execution time of a Lua script in milliseconds.
#
# If the maximum execution time is reached Redis will log that a script is
# still in execution after the maximum allowed time and will start to
# reply to queries with an error.
#
# When a long running script exceeds the maximum execution time only the
# SCRIPT KILL and SHUTDOWN NOSAVE commands are available. The first can be
# used to stop a script that did not yet called write commands. The second
# is the only way to shut down the server in the case a write command was
# already issued by the script but the user doesn't want to wait for the natural
# termination of the script.
#
# Set it to 0 or a negative value for unlimited execution without warnings.
lua-time-limit 5000
################################ REDIS CLUSTER ###############################
# Normal Redis instances can't be part of a Redis Cluster; only nodes that are
# started as cluster nodes can. In order to start a Redis instance as a
# cluster node enable the cluster support uncommenting the following:
#
# cluster-enabled yes
# Every cluster node has a cluster configuration file. This file is not
# intended to be edited by hand. It is created and updated by Redis nodes.
# Every Redis Cluster node requires a different cluster configuration file.
# Make sure that instances running in the same system do not have
# overlapping cluster configuration file names.
#
# cluster-config-file nodes-6379.conf
# Cluster node timeout is the amount of milliseconds a node must be unreachable
# for it to be considered in failure state.
# Most other internal time limits are multiple of the node timeout.
#
# cluster-node-timeout 15000
# A replica of a failing master will avoid to start a failover if its data
# looks too old.
#
# There is no simple way for a replica to actually have an exact measure of
# its "data age", so the following two checks are performed:
#
# 1) If there are multiple replicas able to failover, they exchange messages
# in order to try to give an advantage to the replica with the best
# replication offset (more data from the master processed).
# Replicas will try to get their rank by offset, and apply to the start
# of the failover a delay proportional to their rank.
#
# 2) Every single replica computes the time of the last interaction with
# its master. This can be the last ping or command received (if the master
# is still in the "connected" state), or the time that elapsed since the
# disconnection with the master (if the replication link is currently down).
# If the last interaction is too old, the replica will not try to failover
# at all.
#
# The point "2" can be tuned by user. Specifically a replica will not perform
# the failover if, since the last interaction with the master, the time
# elapsed is greater than:
#
# (node-timeout * replica-validity-factor) + repl-ping-replica-period
#
# So for example if node-timeout is 30 seconds, and the replica-validity-factor
# is 10, and assuming a default repl-ping-replica-period of 10 seconds, the
# replica will not try to failover if it was not able to talk with the master
# for longer than 310 seconds.
#
# A large replica-validity-factor may allow replicas with too old data to failover
# a master, while a too small value may prevent the cluster from being able to
# elect a replica at all.
#
# For maximum availability, it is possible to set the replica-validity-factor
# to a value of 0, which means, that replicas will always try to failover the
# master regardless of the last time they interacted with the master.
# (However they'll always try to apply a delay proportional to their
# offset rank).
#
# Zero is the only value able to guarantee that when all the partitions heal
# the cluster will always be able to continue.
#
# cluster-replica-validity-factor 10
# Cluster replicas are able to migrate to orphaned masters, that are masters
# that are left without working replicas. This improves the cluster ability
# to resist to failures as otherwise an orphaned master can't be failed over
# in case of failure if it has no working replicas.
#
# Replicas migrate to orphaned masters only if there are still at least a
# given number of other working replicas for their old master. This number
# is the "migration barrier". A migration barrier of 1 means that a replica
# will migrate only if there is at least 1 other working replica for its master
# and so forth. It usually reflects the number of replicas you want for every
# master in your cluster.
#
# Default is 1 (replicas migrate only if their masters remain with at least
# one replica). To disable migration just set it to a very large value.
# A value of 0 can be set but is useful only for debugging and dangerous
# in production.
#
# cluster-migration-barrier 1
# By default Redis Cluster nodes stop accepting queries if they detect there
# is at least an hash slot uncovered (no available node is serving it).
# This way if the cluster is partially down (for example a range of hash slots
# are no longer covered) all the cluster becomes, eventually, unavailable.
# It automatically returns available as soon as all the slots are covered again.
#
# However sometimes you want the subset of the cluster which is working,
# to continue to accept queries for the part of the key space that is still
# covered. In order to do so, just set the cluster-require-full-coverage
# option to no.
#
# cluster-require-full-coverage yes
# This option, when set to yes, prevents replicas from trying to failover its
# master during master failures. However the master can still perform a
# manual failover, if forced to do so.
#
# This is useful in different scenarios, especially in the case of multiple
# data center operations, where we want one side to never be promoted if not
# in the case of a total DC failure.
#
# cluster-replica-no-failover no
# In order to setup your cluster make sure to read the documentation
# available at http://redis.io web site.
########################## CLUSTER DOCKER/NAT support ########################
# In certain deployments, Redis Cluster nodes address discovery fails, because
# addresses are NAT-ted or because ports are forwarded (the typical case is
# Docker and other containers).
#
# In order to make Redis Cluster working in such environments, a static
# configuration where each node knows its public address is needed. The
# following two options are used for this scope, and are:
#
# * cluster-announce-ip
# * cluster-announce-port
# * cluster-announce-bus-port
#
# Each instruct the node about its address, client port, and cluster message
# bus port. The information is then published in the header of the bus packets
# so that other nodes will be able to correctly map the address of the node
# publishing the information.
#
# If the above options are not used, the normal Redis Cluster auto-detection
# will be used instead.
#
# Note that when remapped, the bus port may not be at the fixed offset of
# clients port + 10000, so you can specify any port and bus-port depending
# on how they get remapped. If the bus-port is not set, a fixed offset of
# 10000 will be used as usually.
#
# Example:
#
# cluster-announce-ip 10.1.1.5
# cluster-announce-port 6379
# cluster-announce-bus-port 6380
################################## SLOW LOG ###################################
# The Redis Slow Log is a system to log queries that exceeded a specified
# execution time. The execution time does not include the I/O operations
# like talking with the client, sending the reply and so forth,
# but just the time needed to actually execute the command (this is the only
# stage of command execution where the thread is blocked and can not serve
# other requests in the meantime).
#
# You can configure the slow log with two parameters: one tells Redis
# what is the execution time, in microseconds, to exceed in order for the
# command to get logged, and the other parameter is the length of the
# slow log. When a new command is logged the oldest one is removed from the
# queue of logged commands.
# The following time is expressed in microseconds, so 1000000 is equivalent
# to one second. Note that a negative number disables the slow log, while
# a value of zero forces the logging of every command.
slowlog-log-slower-than 10000
# There is no limit to this length. Just be aware that it will consume memory.
# You can reclaim memory used by the slow log with SLOWLOG RESET.
slowlog-max-len 128
################################ LATENCY MONITOR ##############################
# The Redis latency monitoring subsystem samples different operations
# at runtime in order to collect data related to possible sources of
# latency of a Redis instance.
#
# Via the LATENCY command this information is available to the user that can
# print graphs and obtain reports.
#
# The system only logs operations that were performed in a time equal or
# greater than the amount of milliseconds specified via the
# latency-monitor-threshold configuration directive. When its value is set
# to zero, the latency monitor is turned off.
#
# By default latency monitoring is disabled since it is mostly not needed
# if you don't have latency issues, and collecting data has a performance
# impact, that while very small, can be measured under big load. Latency
# monitoring can easily be enabled at runtime using the command
# "CONFIG SET latency-monitor-threshold <milliseconds>" if needed.
latency-monitor-threshold 0
############################# EVENT NOTIFICATION ##############################
# Redis can notify Pub/Sub clients about events happening in the key space.
# This feature is documented at http://redis.io/topics/notifications
#
# For instance if keyspace events notification is enabled, and a client
# performs a DEL operation on key "foo" stored in the Database 0, two
# messages will be published via Pub/Sub:
#
# PUBLISH __keyspace@0__:foo del
# PUBLISH __keyevent@0__:del foo
#
# It is possible to select the events that Redis will notify among a set
# of classes. Every class is identified by a single character:
#
# K Keyspace events, published with __keyspace@<db>__ prefix.
# E Keyevent events, published with __keyevent@<db>__ prefix.
# g Generic commands (non-type specific) like DEL, EXPIRE, RENAME, ...
# $ String commands
# l List commands
# s Set commands
# h Hash commands
# z Sorted set commands
# x Expired events (events generated every time a key expires)
# e Evicted events (events generated when a key is evicted for maxmemory)
# A Alias for g$lshzxe, so that the "AKE" string means all the events.
#
# The "notify-keyspace-events" takes as argument a string that is composed
# of zero or multiple characters. The empty string means that notifications
# are disabled.
#
# Example: to enable list and generic events, from the point of view of the
# event name, use:
#
# notify-keyspace-events Elg
#
# Example 2: to get the stream of the expired keys subscribing to channel
# name __keyevent@0__:expired use:
#
notify-keyspace-events Ex
#
# By default all notifications are disabled because most users don't need
# this feature and the feature has some overhead. Note that if you don't
# specify at least one of K or E, no events will be delivered.
#notify-keyspace-events ""
############################### ADVANCED CONFIG ###############################
# Hashes are encoded using a memory efficient data structure when they have a
# small number of entries, and the biggest entry does not exceed a given
# threshold. These thresholds can be configured using the following directives.
hash-max-ziplist-entries 512
hash-max-ziplist-value 64
# Lists are also encoded in a special way to save a lot of space.
# The number of entries allowed per internal list node can be specified
# as a fixed maximum size or a maximum number of elements.
# For a fixed maximum size, use -5 through -1, meaning:
# -5: max size: 64 Kb <-- not recommended for normal workloads
# -4: max size: 32 Kb <-- not recommended
# -3: max size: 16 Kb <-- probably not recommended
# -2: max size: 8 Kb <-- good
# -1: max size: 4 Kb <-- good
# Positive numbers mean store up to _exactly_ that number of elements
# per list node.
# The highest performing option is usually -2 (8 Kb size) or -1 (4 Kb size),
# but if your use case is unique, adjust the settings as necessary.
list-max-ziplist-size -2
# Lists may also be compressed.
# Compress depth is the number of quicklist ziplist nodes from *each* side of
# the list to *exclude* from compression. The head and tail of the list
# are always uncompressed for fast push/pop operations. Settings are:
# 0: disable all list compression
# 1: depth 1 means "don't start compressing until after 1 node into the list,
# going from either the head or tail"
# So: [head]->node->node->...->node->[tail]
# [head], [tail] will always be uncompressed; inner nodes will compress.
# 2: [head]->[next]->node->node->...->node->[prev]->[tail]
# 2 here means: don't compress head or head->next or tail->prev or tail,
# but compress all nodes between them.
# 3: [head]->[next]->[next]->node->node->...->node->[prev]->[prev]->[tail]
# etc.
list-compress-depth 0
# Sets have a special encoding in just one case: when a set is composed
# of just strings that happen to be integers in radix 10 in the range
# of 64 bit signed integers.
# The following configuration setting sets the limit in the size of the
# set in order to use this special memory saving encoding.
set-max-intset-entries 512
# Similarly to hashes and lists, sorted sets are also specially encoded in
# order to save a lot of space. This encoding is only used when the length and
# elements of a sorted set are below the following limits:
zset-max-ziplist-entries 128
zset-max-ziplist-value 64
# HyperLogLog sparse representation bytes limit. The limit includes the
# 16 bytes header. When an HyperLogLog using the sparse representation crosses
# this limit, it is converted into the dense representation.
#
# A value greater than 16000 is totally useless, since at that point the
# dense representation is more memory efficient.
#
# The suggested value is ~ 3000 in order to have the benefits of
# the space efficient encoding without slowing down too much PFADD,
# which is O(N) with the sparse encoding. The value can be raised to
# ~ 10000 when CPU is not a concern, but space is, and the data set is
# composed of many HyperLogLogs with cardinality in the 0 - 15000 range.
hll-sparse-max-bytes 3000
# Streams macro node max size / items. The stream data structure is a radix
# tree of big nodes that encode multiple items inside. Using this configuration
# it is possible to configure how big a single node can be in bytes, and the
# maximum number of items it may contain before switching to a new node when
# appending new stream entries. If any of the following settings are set to
# zero, the limit is ignored, so for instance it is possible to set just a
# max entires limit by setting max-bytes to 0 and max-entries to the desired
# value.
stream-node-max-bytes 4096
stream-node-max-entries 100
# Active rehashing uses 1 millisecond every 100 milliseconds of CPU time in
# order to help rehashing the main Redis hash table (the one mapping top-level
# keys to values). The hash table implementation Redis uses (see dict.c)
# performs a lazy rehashing: the more operation you run into a hash table
# that is rehashing, the more rehashing "steps" are performed, so if the
# server is idle the rehashing is never complete and some more memory is used
# by the hash table.
#
# The default is to use this millisecond 10 times every second in order to
# actively rehash the main dictionaries, freeing memory when possible.
#
# If unsure:
# use "activerehashing no" if you have hard latency requirements and it is
# not a good thing in your environment that Redis can reply from time to time
# to queries with 2 milliseconds delay.
#
# use "activerehashing yes" if you don't have such hard requirements but
# want to free memory asap when possible.
activerehashing yes
# The client output buffer limits can be used to force disconnection of clients
# that are not reading data from the server fast enough for some reason (a
# common reason is that a Pub/Sub client can't consume messages as fast as the
# publisher can produce them).
#
# The limit can be set differently for the three different classes of clients:
#
# normal -> normal clients including MONITOR clients
# replica -> replica clients
# pubsub -> clients subscribed to at least one pubsub channel or pattern
#
# The syntax of every client-output-buffer-limit directive is the following:
#
# client-output-buffer-limit <class> <hard limit> <soft limit> <soft seconds>
#
# A client is immediately disconnected once the hard limit is reached, or if
# the soft limit is reached and remains reached for the specified number of
# seconds (continuously).
# So for instance if the hard limit is 32 megabytes and the soft limit is
# 16 megabytes / 10 seconds, the client will get disconnected immediately
# if the size of the output buffers reach 32 megabytes, but will also get
# disconnected if the client reaches 16 megabytes and continuously overcomes
# the limit for 10 seconds.
#
# By default normal clients are not limited because they don't receive data
# without asking (in a push way), but just after a request, so only
# asynchronous clients may create a scenario where data is requested faster
# than it can read.
#
# Instead there is a default limit for pubsub and replica clients, since
# subscribers and replicas receive data in a push fashion.
#
# Both the hard or the soft limit can be disabled by setting them to zero.
client-output-buffer-limit normal 0 0 0
client-output-buffer-limit replica 256mb 64mb 60
client-output-buffer-limit pubsub 32mb 8mb 60
# Client query buffers accumulate new commands. They are limited to a fixed
# amount by default in order to avoid that a protocol desynchronization (for
# instance due to a bug in the client) will lead to unbound memory usage in
# the query buffer. However you can configure it here if you have very special
# needs, such us huge multi/exec requests or alike.
#
# client-query-buffer-limit 1gb
# In the Redis protocol, bulk requests, that are, elements representing single
# strings, are normally limited ot 512 mb. However you can change this limit
# here.
#
# proto-max-bulk-len 512mb
# Redis calls an internal function to perform many background tasks, like
# closing connections of clients in timeout, purging expired keys that are
# never requested, and so forth.
#
# Not all tasks are performed with the same frequency, but Redis checks for
# tasks to perform according to the specified "hz" value.
#
# By default "hz" is set to 10. Raising the value will use more CPU when
# Redis is idle, but at the same time will make Redis more responsive when
# there are many keys expiring at the same time, and timeouts may be
# handled with more precision.
#
# The range is between 1 and 500, however a value over 100 is usually not
# a good idea. Most users should use the default of 10 and raise this up to
# 100 only in environments where very low latency is required.
hz 10
# Normally it is useful to have an HZ value which is proportional to the
# number of clients connected. This is useful in order, for instance, to
# avoid too many clients are processed for each background task invocation
# in order to avoid latency spikes.
#
# Since the default HZ value by default is conservatively set to 10, Redis
# offers, and enables by default, the ability to use an adaptive HZ value
# which will temporary raise when there are many connected clients.
#
# When dynamic HZ is enabled, the actual configured HZ will be used as
# as a baseline, but multiples of the configured HZ value will be actually
# used as needed once more clients are connected. In this way an idle
# instance will use very little CPU time while a busy instance will be
# more responsive.
dynamic-hz yes
# When a child rewrites the AOF file, if the following option is enabled
# the file will be fsync-ed every 32 MB of data generated. This is useful
# in order to commit the file to the disk more incrementally and avoid
# big latency spikes.
aof-rewrite-incremental-fsync yes
# When redis saves RDB file, if the following option is enabled
# the file will be fsync-ed every 32 MB of data generated. This is useful
# in order to commit the file to the disk more incrementally and avoid
# big latency spikes.
rdb-save-incremental-fsync yes
# Redis LFU eviction (see maxmemory setting) can be tuned. However it is a good
# idea to start with the default settings and only change them after investigating
# how to improve the performances and how the keys LFU change over time, which
# is possible to inspect via the OBJECT FREQ command.
#
# There are two tunable parameters in the Redis LFU implementation: the
# counter logarithm factor and the counter decay time. It is important to
# understand what the two parameters mean before changing them.
#
# The LFU counter is just 8 bits per key, it's maximum value is 255, so Redis
# uses a probabilistic increment with logarithmic behavior. Given the value
# of the old counter, when a key is accessed, the counter is incremented in
# this way:
#
# 1. A random number R between 0 and 1 is extracted.
# 2. A probability P is calculated as 1/(old_value*lfu_log_factor+1).
# 3. The counter is incremented only if R < P.
#
# The default lfu-log-factor is 10. This is a table of how the frequency
# counter changes with a different number of accesses with different
# logarithmic factors:
#
# +--------+------------+------------+------------+------------+------------+
# | factor | 100 hits | 1000 hits | 100K hits | 1M hits | 10M hits |
# +--------+------------+------------+------------+------------+------------+
# | 0 | 104 | 255 | 255 | 255 | 255 |
# +--------+------------+------------+------------+------------+------------+
# | 1 | 18 | 49 | 255 | 255 | 255 |
# +--------+------------+------------+------------+------------+------------+
# | 10 | 10 | 18 | 142 | 255 | 255 |
# +--------+------------+------------+------------+------------+------------+
# | 100 | 8 | 11 | 49 | 143 | 255 |
# +--------+------------+------------+------------+------------+------------+
#
# NOTE: The above table was obtained by running the following commands:
#
# redis-benchmark -n 1000000 incr foo
# redis-cli object freq foo
#
# NOTE 2: The counter initial value is 5 in order to give new objects a chance
# to accumulate hits.
#
# The counter decay time is the time, in minutes, that must elapse in order
# for the key counter to be divided by two (or decremented if it has a value
# less <= 10).
#
# The default value for the lfu-decay-time is 1. A Special value of 0 means to
# decay the counter every time it happens to be scanned.
#
# lfu-log-factor 10
# lfu-decay-time 1
########################### ACTIVE DEFRAGMENTATION #######################
#
# WARNING THIS FEATURE IS EXPERIMENTAL. However it was stress tested
# even in production and manually tested by multiple engineers for some
# time.
#
# What is active defragmentation?
# -------------------------------
#
# Active (online) defragmentation allows a Redis server to compact the
# spaces left between small allocations and deallocations of data in memory,
# thus allowing to reclaim back memory.
#
# Fragmentation is a natural process that happens with every allocator (but
# less so with Jemalloc, fortunately) and certain workloads. Normally a server
# restart is needed in order to lower the fragmentation, or at least to flush
# away all the data and create it again. However thanks to this feature
# implemented by Oran Agra for Redis 4.0 this process can happen at runtime
# in an "hot" way, while the server is running.
#
# Basically when the fragmentation is over a certain level (see the
# configuration options below) Redis will start to create new copies of the
# values in contiguous memory regions by exploiting certain specific Jemalloc
# features (in order to understand if an allocation is causing fragmentation
# and to allocate it in a better place), and at the same time, will release the
# old copies of the data. This process, repeated incrementally for all the keys
# will cause the fragmentation to drop back to normal values.
#
# Important things to understand:
#
# 1. This feature is disabled by default, and only works if you compiled Redis
# to use the copy of Jemalloc we ship with the source code of Redis.
# This is the default with Linux builds.
#
# 2. You never need to enable this feature if you don't have fragmentation
# issues.
#
# 3. Once you experience fragmentation, you can enable this feature when
# needed with the command "CONFIG SET activedefrag yes".
#
# The configuration parameters are able to fine tune the behavior of the
# defragmentation process. If you are not sure about what they mean it is
# a good idea to leave the defaults untouched.
# Enabled active defragmentation
# activedefrag yes
# Minimum amount of fragmentation waste to start active defrag
# active-defrag-ignore-bytes 100mb
# Minimum percentage of fragmentation to start active defrag
# active-defrag-threshold-lower 10
# Maximum percentage of fragmentation at which we use maximum effort
# active-defrag-threshold-upper 100
# Minimal effort for defrag in CPU percentage
# active-defrag-cycle-min 5
# Maximal effort for defrag in CPU percentage
# active-defrag-cycle-max 75
# Maximum number of set/hash/zset/list fields that will be processed from
# the main dictionary scan
# active-defrag-max-scan-fields 1000
8.4.7 使用redis6.0.8镜像创建容器(也叫运行镜像)
docker run -p 6379:6379 --name myr3 --privileged=true
-v /app/redis/redis.conf:/etc/redis/redis.conf
-v /app/redis/data:/data
-d redis:6.0.8
redis-server /etc/redis/redis.conf
redis-server /etc/redis/redis.conf 不再是bin/bash了,而是使用我们的配置文件运行。

8.4.8 测试redis-cli连接上来

8.4.9 请证明docker启动使用了我们自己指定的配置文件
- 修改前

- 将配置文件中的database 16修改为 10 修改后 — 记得重启服务

8.4.10 测试redis-cli连接上来第2次

8.4.11 测试实战使用的redis
【1】 myr1 这个容器实例上设置一个 k666 v888


【2】 删除myr1这个容器实例

【3】 重新创建一个和上面myr1一样的redis容器实例 myr666

【4】获取k666 得到的值是v888

【5】这样的才是实战用的,不会因为删除容器实例就将数据丢失掉
9 Docker复杂安装详说
9.1 安装mysql主从复制步骤
9.1.1 新建主服务器容器实例3307
docker run -p 3307:3306 --name mysql-master \
-v /mydata/mysql-master/log:/var/log/mysql \
-v /mydata/mysql-master/data:/var/lib/mysql \
-v /mydata/mysql-master/conf:/etc/mysql \
-e MYSQL_ROOT_PASSWORD=root \
-d mysql:5.7
-e 环境, root用户,root密码。
9.1.2 进入/mydata/mysql-master/conf目录下新建my.cnf
vim my.cnf
[mysqld]
## 设置server_id,同一局域网中需要唯一
server_id=101
## 指定不需要同步的数据库名称
binlog-ignore-db=mysql
## 开启二进制日志功能
log-bin=mall-mysql-bin
## 设置二进制日志使用内存大小(事务)
binlog_cache_size=1M
## 设置使用的二进制日志格式(mixed,statement,row)
binlog_format=mixed
## 二进制日志过期清理时间。默认值为0,表示不自动清理。
expire_logs_days=7
## 跳过主从复制中遇到的所有错误或指定类型的错误,避免slave端复制中断。
## 如:1062错误是指一些主键重复,1032错误是因为主从数据库数据不一致
slave_skip_errors=1062
9.1.3 修改完配置后重启master实例
docker restart mysql-master
9.1.4 进入mysql-master容器
docker exec -it mysql-master /bin/bash
- MySQL登录
mysql -uroot -proot
9.1.5 master容器实例内创建数据同步用户
- 创建一个名字是slave的角色,密码是123456.
CREATE USER 'slave'@'%' IDENTIFIED BY '123456'; - 授予所有权限给slave这个角色。
GRANT REPLICATION SLAVE, REPLICATION CLIENT ON *.* TO 'slave'@'%';
9.1.6 新建从服务器容器实例3308
docker run -p 3308:3306 --name mysql-slave \
-v /mydata/mysql-slave/log:/var/log/mysql \
-v /mydata/mysql-slave/data:/var/lib/mysql \
-v /mydata/mysql-slave/conf:/etc/mysql \
-e MYSQL_ROOT_PASSWORD=root \
-d mysql:5.7
9.1.7 进入/mydata/mysql-slave/conf目录下新建my.cnf
vim my.cnf
[mysqld]
## 设置server_id,同一局域网中需要唯一
server_id=102
## 指定不需要同步的数据库名称
binlog-ignore-db=mysql
## 开启二进制日志功能,以备Slave作为其它数据库实例的Master时使用
log-bin=mall-mysql-slave1-bin
## 设置二进制日志使用内存大小(事务)
binlog_cache_size=1M
## 设置使用的二进制日志格式(mixed,statement,row)
binlog_format=mixed
## 二进制日志过期清理时间。默认值为0,表示不自动清理。
expire_logs_days=7
## 跳过主从复制中遇到的所有错误或指定类型的错误,避免slave端复制中断。
## 如:1062错误是指一些主键重复,1032错误是因为主从数据库数据不一致
slave_skip_errors=1062
## relay_log配置中继日志
relay_log=mall-mysql-relay-bin
## log_slave_updates表示slave将复制事件写进自己的二进制日志
log_slave_updates=1
## slave设置为只读(具有super权限的用户除外)
read_only=1
9.1.8 修改完配置后重启slave实例
docker restart mysql-slave
9.1.9 在主数据库中查看主从同步状态
show master status;
9.1.10 进入mysql-slave容器
docker exec -it mysql-slave /bin/bash
mysql -uroot -proot
9.1.11 在从数据库中配置主从复制
change master to master_host='宿主机ip',
master_user='slave', master_password='123456', master_port=3307,
master_log_file='mall-mysql-bin.000001', master_log_pos=617, master_connect_retry=30;

主从复制命令参数说明
master_host:主数据库的IP地址;
master_port:主数据库的运行端口;
master_user:在主数据库创建的用于同步数据的用户账号;
master_password:在主数据库创建的用于同步数据的用户密码;
master_log_file:指定从数据库要复制数据的日志文件,通过查看主数据的状态,获取File参数;
master_log_pos:指定从数据库从哪个位置开始复制数据,通过查看主数据的状态,获取Position参数;
master_connect_retry:连接失败重试的时间间隔,单位为秒。

9.1.12 在从数据库中查看主从同步状态
show slave status \G;

9.1.13 在从数据库中开启主从同步

9.1.14 查看从数据库状态发现已经同步

9.1.15 主从复制测试
- 主机新建库-使用库-新建表-插入数据,ok
- 从机使用库-查看记录,ok
9.2 安装redis集群(大厂面试题第4季-分布式存储案例真题)
cluster(集群)模式-docker版哈希槽分区进行亿级数据存储
9.2.1 面试题

上述问题阿里P6~P7工程案例和场景设计类必考题目,一般业界有3种解决方案。
【1】 哈希取余分区

【2】 一致性哈希算法分区
-
是什么

-
能干嘛
提出一致性Hash解决方案。目的是当服务器个数发生变动时,尽量减少影响客户端到服务器的映射关系。 -
3大步骤
- 算法构建一致性哈希环

- 服务器IP节点映射

- key落到服务器的落键规则

- 优点
- 一致性哈希算法的容错性

- 一致性哈希算法的扩展性

- 缺点
- 一致性哈希算法的数据倾斜问题

- 小总结

【3】 哈希槽分区
- 是什么

- 哈希槽计算

9.2.2 3主3从redis集群扩缩容配置案例架构说明







哈希槽

9.2.4 具体步骤
3主3从redis集群配置
【1】 关闭防火墙+启动docker后台服务
systemctl start docker
【2】 新建6个docker容器redis实例
docker run -d --name redis-node-1 --net host --privileged=true -v /data/redis/share/redis-node-1:/data redis --cluster-enabled yes --appendonly yes --port 6381
docker run -d --name redis-node-2 --net host --privileged=true -v /data/redis/share/redis-node-2:/data redis --cluster-enabled yes --appendonly yes --port 6382
docker run -d --name redis-node-3 --net host --privileged=true -v /data/redis/share/redis-node-3:/data redis --cluster-enabled yes --appendonly yes --port 6383
docker run -d --name redis-node-4 --net host --privileged=true -v /data/redis/share/redis-node-4:/data redis --cluster-enabled yes --appendonly yes --port 6384
docker run -d --name redis-node-5 --net host --privileged=true -v /data/redis/share/redis-node-5:/data redis --cluster-enabled yes --appendonly yes --port 6385
docker run -d --name redis-node-6 --net host --privileged=true -v /data/redis/share/redis-node-6:/data redis --cluster-enabled yes --appendonly yes --port 6386


【3】 进入容器redis-node-1并为6台机器构建集群关系
- 进入容器
docker exec -it redis-node-1 /bin/bash - 构建主从关系
//注意,进入docker容器后才能执行一下命令,且注意自己的真实IP地址
redis-cli --cluster create 192.168.111.147:6381 192.168.111.147:6382 192.168.111.147:6383 192.168.111.147:6384 192.168.111.147:6385 192.168.111.147:6386 --cluster-replicas 1
- –cluster-replicas 1 表示为每个master创建一个slave节点


一切OK的话,3主3从搞定。
【4】 链接进入6381作为切入点,查看集群状态
- 链接进入6381作为切入点,查看节点状态




主从容错切换迁移案例
【1】 数据读写存储
- 启动6机构成的集群并通过exec进入
- 对6381新增两个key
- 防止路由失效加参数-c并新增两个key

- 查看集群信息
redis-cli --cluster check 192.168.119.222:6381

【2】 容错切换迁移
- 主6381和从机切换,先停止主机6381
- 6381主机停了,对应的真实从机上位
- 6381作为1号主机分配的从机以实际情况为准,具体是几号机器就是几号
- 再次查看集群信息

- 先还原之前的3主3从
-
先启6381
docker start redis-node-1

-
再停6385
docker stop redis-node-5

-
再启6385
docker start redis-node-5

主从机器分配情况以实际情况为准
- 查看集群状态
redis-cli --cluster check 自己IP:6381

主从扩容案例
【1】 新建6387、6388两个节点+新建后启动+查看是否8节点
docker run -d --name redis-node-7 --net host --privileged=true -v /data/redis/share/redis-node-7:/data redis --cluster-enabled yes --appendonly yes --port 6387
docker run -d --name redis-node-8 --net host --privileged=true -v /data/redis/share/redis-node-8:/data redis --cluster-enabled yes --appendonly yes --port 6388
docker ps
【2】 进入6387容器实例内部
docker exec -it redis-node-7 /bin/bash
【3】 将新增的6387节点(空槽号)作为master节点加入原集群
将新增的6387作为master节点加入集群
redis-cli --cluster add-node 自己实际IP地址:6387 自己实际IP地址:6381
6387 就是将要作为master新增节点
6381 就是原来集群节点里面的领路人,相当于6387拜拜6381的码头从而找到组织加入集群
redis-cli --cluster add-node 192.168.119.222:6387 192.168.119.222:6381


【4】 检查集群情况第1次
redis-cli --cluster check 真实ip地址:6381
redis-cli --cluster check 192.168.119.222:6381


【5】 重新分派槽号
重新分派槽号
命令:redis-cli --cluster reshard IP地址:端口号
redis-cli --cluster reshard 192.168.119.222:6381


【6】 检查集群情况第2次
redis-cli --cluster check 真实ip地址:6381


- 槽号分派说明
为什么6387是3个新的区间,以前的还是连续?
重新分配成本太高,所以前3家各自匀出来一部分,从6381/6382/6383三个旧节点分别匀出1364个坑位给新节点6387。

【7】 为主节点6387分配从节点6388
命令:redis-cli --cluster add-node ip:新slave端口 ip:新master端口 --cluster-slave --cluster-master-id 新主机节点ID
redis-cli --cluster add-node 192.168.111.147:6388 192.168.111.147:6387 --cluster-slave --cluster-master-id e4781f644d4a4e4d4b4d107157b9ba8144631451-------这个是6387的编号,按照自己实际情况
redis-cli --cluster add-node 192.168.119.222:6388 192.168.119.222:6387 --cluster-slave --cluster-master-id 60396bb16405d32141cdfdd2dbb6661f233c92bf


【8】 检查集群情况第3次
redis-cli --cluster check 192.168.111.147:6382


主从缩容案例
【1】 目的:6387和6388下线
【2】 检查集群情况1获得6388的节点ID
redis-cli --cluster check 192.168.119.222:6382

【3】 将6388删除从集群中将4号从节点6388删除
命令:redis-cli --cluster del-node ip:从机端口 从机6388节点ID
redis-cli --cluster del-node 192.168.111.147:6388 5d149074b7e57b802287d1797a874ed7a1a284a8

redis-cli --cluster check 192.168.111.147:6382

【4】 将6387的槽号清空,重新分配,本例将清出来的槽号都给6381
redis-cli --cluster reshard 192.168.111.147:6381



【5】 检查集群情况第二次
redis-cli --cluster check 192.168.111.147:6381
4096个槽位都指给6381,它变成了8192个槽位,相当于全部都给6381了,不然要输入3次,一锅端

【6】将6387删除
命令:redis-cli --cluster del-node ip:端口 6387节点ID
redis-cli --cluster del-node 192.168.111.147:6387 e4781f644d4a4e4d4b4d107157b9ba8144631451

【7】 检查集群情况第三次
redis-cli --cluster check 192.168.111.147:6381

10 DockerFile解析
10.1 是什么
Dockerfile是用来构建Docker镜像的文本文件,是由一条条构建镜像所需的指令和参数构成的脚本。
10.1.1 概述

10.1.2 官网
https://docs.docker.com/engine/reference/builder/
10.1.3 构建三步骤
- 编写Dockerfile文件
- docker build命令构建镜像
- docker run依镜像运行容器实例
10.2 DockerFile构建过程解析
10.2.1 Dockerfile内容基础知识

10.2.2 Docker执行Dockerfile的大致流程

10.2.3 小总结

10.3 DockerFile常用保留字指令







CMD
- 指定容器启动后的要干的事情

注意:



- 针对 命令格式和案例说明:
命令格式:

小总结

10.4 案例
10.4.1 自定义镜像mycentosjava8
【1】 要求
- Centos7镜像具备vim+ifconfig+jdk8
- JDK的下载镜像地址
- 官网
下载地址:
https://www.oracle.com/java/technologies/downloads/#java8

- https://mirrors.yangxingzhen.com/jdk/
【2】 编写
准备编写Dockerfile文件 ---- 大写字母D

FROM centos :7 #基础镜像 #注意这里不加:7,在第五步会报错,b站评论区翻
MAINTAINER zzyy<zzyybs@126.com> #作者信息
ENV MYPATH /usr/local # 环境变量 创建好镜像之后运行之后进入的默认文件路径
WORKDIR $MYPATH
#安装vim编辑器
RUN yum -y install vim
#安装ifconfig命令查看网络IP
RUN yum -y install net-tools
#安装java8及lib库
RUN yum -y install glibc.i686
RUN mkdir /usr/local/java
#ADD 是相对路径jar,把jdk-8u171-linux-x64.tar.gz添加到容器中,安装包必须要和Dockerfile文件在同一位置
ADD jdk-8u171-linux-x64.tar.gz /usr/local/java/
#配置java环境变量
ENV JAVA_HOME /usr/local/java/jdk1.8.0_171
ENV JRE_HOME $JAVA_HOME/jre
ENV CLASSPATH $JAVA_HOME/lib/dt.jar:$JAVA_HOME/lib/tools.jar:$JRE_HOME/lib:$CLASSPATH
ENV PATH $JAVA_HOME/bin:$PATH
EXPOSE 80
CMD echo $MYPATH
CMD echo "success--------------ok" #如果成功构建后会显示这个
CMD /bin/bash
【3】 构建
- docker build -t 新镜像名字:TAG .
docker build -t centosjava8:1.5 .


注意,上面TAG后面有个空格,有个点
【4】运行
docker run -it 新镜像名字:TAG
docker run -it centosjava8:1.5 /bin/bash

【5】 再体会下UnionFS(联合文件系统)

10.4.2 虚悬镜像
【1】是什么
- 仓库名、标签都是的镜像,俗称dangling image
- Dockerfile写一个

【2】 查看
docker image ls -f dangling=true- 命令结果

【3】 删除

10.4.2 自定义镜像myubuntu
【1】 编写
- 准备编写DockerFile文件

FROM ubuntu
MAINTAINER zzyy<zzyybs@126.com>
ENV MYPATH /usr/local
WORKDIR $MYPATH
RUN apt-get update
RUN apt-get install net-tools
#RUN apt-get install -y iproute2
#RUN apt-get install -y inetutils-ping
EXPOSE 80
CMD echo $MYPATH
CMD echo "install inconfig cmd into ubuntu success--------------ok"
CMD /bin/bash
【2】构建
docker build -t 新镜像名字:TAG .
【3】 运行
docker run -it 新镜像名字:TAG
10.5 小总结

11 Docker微服务实战
11.1 通过IDEA新建一个普通微服务模块
11.1.1 建Module docker_boot
11.1.2 改POM
<?xml version="1.0" encoding="UTF-8"?>
<project xmlns="http://maven.apache.org/POM/4.0.0" xmlns:xsi="http://www.w3.org/2001/XMLSchema-instance"
xsi:schemaLocation="http://maven.apache.org/POM/4.0.0 https://maven.apache.org/xsd/maven-4.0.0.xsd">
<modelVersion>4.0.0</modelVersion>
<parent>
<groupId>org.springframework.boot</groupId>
<artifactId>spring-boot-starter-parent</artifactId>
<version>2.5.6</version>
<relativePath/>
</parent>
<groupId>com.atguigu.docker</groupId>
<artifactId>docker_boot</artifactId>
<version>0.0.1-SNAPSHOT</version>
<properties>
<project.build.sourceEncoding>UTF-8</project.build.sourceEncoding>
<maven.compiler.source>1.8</maven.compiler.source>
<maven.compiler.target>1.8</maven.compiler.target>
<junit.version>4.12</junit.version>
<log4j.version>1.2.17</log4j.version>
<lombok.version>1.16.18</lombok.version>
<mysql.version>5.1.47</mysql.version>
<druid.version>1.1.16</druid.version>
<mapper.version>4.1.5</mapper.version>
<mybatis.spring.boot.version>1.3.0</mybatis.spring.boot.version>
</properties>
<dependencies>
<!--SpringBoot通用依赖模块-->
<dependency>
<groupId>org.springframework.boot</groupId>
<artifactId>spring-boot-starter-web</artifactId>
</dependency>
<dependency>
<groupId>org.springframework.boot</groupId>
<artifactId>spring-boot-starter-actuator</artifactId>
</dependency>
<!--test-->
<dependency>
<groupId>org.springframework.boot</groupId>
<artifactId>spring-boot-starter-test</artifactId>
<scope>test</scope>
</dependency>
</dependencies>
<build>
<plugins>
<plugin>
<groupId>org.springframework.boot</groupId>
<artifactId>spring-boot-maven-plugin</artifactId>
</plugin>
<plugin>
<groupId>org.apache.maven.plugins</groupId>
<artifactId>maven-resources-plugin</artifactId>
<version>3.1.0</version>
</plugin>
</plugins>
</build>
</project>
11.1.3 写YML
server.port=6001
11.1.4 主启动
@SpringBootApplication
public class DockerBootApplication
{
public static void main(String[] args)
{
SpringApplication.run(DockerBootApplication.class, args);
}
}
11.1.5 业务类
@RestController
public class OrderController
{
@Value("${server.port}")
private String port;
@RequestMapping("/order/docker")
public String helloDocker()
{
return "hello docker"+"\t"+port+"\t"+ UUID.randomUUID().toString();
}
@RequestMapping(value ="/order/index",method = RequestMethod.GET)
public String index()
{
return "服务端口号: "+"\t"+port+"\t"+UUID.randomUUID().toString();
}
}
11.2 通过dockerfile发布微服务部署到docker容器
11.2.1 IDEA工具里面搞定微服务jar包

打成jar包。
11.2.2 编写Dockerfile
【1】 Dockerfile内容
# 基础镜像使用java
FROM java:8
# 作者
MAINTAINER zzyy
# VOLUME 指定临时文件目录为/tmp,在主机/var/lib/docker目录下创建了一个临时文件并链接到容器的/tmp
VOLUME /tmp
# 将jar包添加到容器中并更名为zzyy_docker.jar
ADD docker_boot-0.0.1-SNAPSHOT.jar zzyy_docker.jar
# 运行jar包
RUN bash -c 'touch /zzyy_docker.jar'
ENTRYPOINT ["java","-jar","/zzyy_docker.jar"]
#暴露6001端口作为微服务
EXPOSE 6001
【2】 将微服务jar包和Dockerfile文件上传到同一个目录下/mydocker

11.2.3 构建镜像

【1】 docker build -t zzyy_docker:1.6 .
【2】 打包成镜像文件

11.2.4 运行容器

11.2.5 访问测试

12 Docker网络
12.1 是什么
12.1.1 docker不启动,默认网络情况


针对virbr0:

12.1.2 docker启动后,网络情况

查看docker网络模式命令:

12.2 常用基本命令
12.2.1 All命令

12.2.2 查看网络
docker network ls
12.2.3 查看网络源数据
docker network inspect XXX网络名字
12.2.4 删除网络
docker network rm XXX网络名字
12.2.5 案例

12.3 能干嘛

12.4 网络模式
12.4.1 总体介绍


12.4.2 容器实例内默认网络IP生产规则
【1】说明
-
先启动两个ubuntu容器实例

-
docker inspect 容器ID or 容器名字

-
关闭u2实例,新建u3,查看ip变化

【2】 结论
docker容器内部的ip是有可能会发生改变的。
12.4.3 案例说明
【1】 bridge
- 是什么

- 案例
-
说明

-
代码
docker run -d -p 8081:8080 --name tomcat81 billygoo/tomcat8-jdk8
docker run -d -p 8082:8080 --name tomcat82 billygoo/tomcat8-jdk8 -
两两匹配验证

【2】host
-
是什么
直接使用宿主机的 IP 地址与外界进行通信,不再需要额外进行NAT 转换。 -
案例
- 说明

- 代码
警告 docker run -d -p 8083:8080 --network host --name tomcat83 billygoo/tomcat8-jdk8

正确 docker run -d --network host --name tomcat83 billygoo/tomcat8-jdk8
- 无之前的配对显示了,看容器实例内部

- 没有设置-p的端口映射了,如何访问启动的tomcat83??

【3】 none
- 是什么
在none模式下,并不为Docker容器进行任何网络配置。
也就是说,这个Docker容器没有网卡、IP、路由等信息,只有一个lo
需要我们自己为Docker容器添加网卡、配置IP等。
禁用网络功能,只有lo标识(就是127.0.0.1表示本地回环)
- 案例

docker run -d -p 8084:8080 --network none --name tomcat84 billygoo/tomcat8-jdk8
【4】container
-
是什么

-
错误案例


-
正确案例
- Alpine操作系统是一个面向安全的轻型 Linux发行版
Alpine Linux 是一款独立的、非商业的通用 Linux 发行版,专为追求安全性、简单性和资源效率的用户而设计。 可能很多人没听说过这个 Linux 发行版本,但是经常用 Docker 的朋友可能都用过,因为他小,简单,安全而著称,所以作为基础镜像是非常好的一个选择,可谓是麻雀虽小但五脏俱全,镜像非常小巧,不到 6M的大小,所以特别适合容器打包。
-

-
运行结果,验证共用搭桥

-
假如此时关闭alpine1,再看看alpine2

【5】自定义网络
- 过时的link

- 案例
- before



- after

新建自定义网络

互相bing 测试

- 结论

12.5 Docker平台架构图解
12.5.1 整体说明

12.5.2 整体架构

13 Docker-compose容器编排
13.1 是什么
Compose 是 Docker 公司推出的一个工具软件,可以管理多个 Docker 容器组成一个应用。你需要定义一个 YAML 格式的配置文件docker-compose.yml,写好多个容器之间的调用关系。然后,只要一个命令,就能同时启动/关闭这些容器。
Docker-Compose是Docker官方的开源项目,负责实现对Docker容器集群的快速编排。

13.2 能干嘛

13.3 去哪下
13.3.1 官网及下载地址
13.3.2 安装步骤
curl -L "https://github.com/docker/compose/releases/download/1.29.2/docker-compose-$(uname -s)-$(uname -m)" -o /usr/local/bin/docker-compose
chmod +x /usr/local/bin/docker-compose
docker-compose --version

13.3.3 卸载步骤

13.4 Compose核心概念

13.5 Compose使用的三个步骤

13.6 Compose常用命令
Compose常用命令
docker-compose -h # 查看帮助
docker-compose up # 启动所有docker-compose服务
docker-compose up -d # 启动所有docker-compose服务并后台运行
docker-compose down # 停止并删除容器、网络、卷、镜像。
docker-compose exec yml里面的服务id # 进入容器实例内部 docker-compose exec docker-compose.yml文件中写的服务id /bin/bash
docker-compose ps # 展示当前docker-compose编排过的运行的所有容器
docker-compose top # 展示当前docker-compose编排过的容器进程
docker-compose logs yml里面的服务id # 查看容器输出日志
docker-compose config # 检查配置
docker-compose config -q # 检查配置,有问题才有输出
docker-compose restart # 重启服务
docker-compose start # 启动服务
docker-compose stop # 停止服务
13.7 Compose编排微服务
13.7.1 改造升级微服务工程docker_boot
【1】 以前的基础版

【2】SQL建表建库 ---- docker中启动mysql之后才设置
CREATE TABLE `t_user` (
`id` int(10) unsigned NOT NULL AUTO_INCREMENT,
`username` varchar(50) NOT NULL DEFAULT '' COMMENT '用户名',
`password` varchar(50) NOT NULL DEFAULT '' COMMENT '密码',
`sex` tinyint(4) NOT NULL DEFAULT '0' COMMENT '性别 0=女 1=男 ',
`deleted` tinyint(4) unsigned NOT NULL DEFAULT '0' COMMENT '删除标志,默认0不删除,1删除',
`update_time` timestamp NOT NULL DEFAULT CURRENT_TIMESTAMP ON UPDATE CURRENT_TIMESTAMP COMMENT '更新时间',
`create_time` timestamp NOT NULL DEFAULT CURRENT_TIMESTAMP COMMENT '创建时间',
PRIMARY KEY (`id`)
) ENGINE=InnoDB AUTO_INCREMENT=1 DEFAULT CHARSET=utf8 COMMENT='用户表'
【3】改POM
<?xml version="1.0" encoding="UTF-8"?>
<project xmlns="http://maven.apache.org/POM/4.0.0" xmlns:xsi="http://www.w3.org/2001/XMLSchema-instance"
xsi:schemaLocation="http://maven.apache.org/POM/4.0.0 https://maven.apache.org/xsd/maven-4.0.0.xsd">
<modelVersion>4.0.0</modelVersion>
<parent>
<groupId>org.springframework.boot</groupId>
<artifactId>spring-boot-starter-parent</artifactId>
<version>2.5.6</version>
<!--<version>2.3.10.RELEASE</version>-->
<relativePath/> <!-- lookup parent from repository -->
</parent>
<groupId>com.atguigu.docker</groupId>
<artifactId>docker_boot</artifactId>
<version>0.0.1-SNAPSHOT</version>
<properties>
<project.build.sourceEncoding>UTF-8</project.build.sourceEncoding>
<maven.compiler.source>1.8</maven.compiler.source>
<maven.compiler.target>1.8</maven.compiler.target>
<junit.version>4.12</junit.version>
<log4j.version>1.2.17</log4j.version>
<lombok.version>1.16.18</lombok.version>
<mysql.version>5.1.47</mysql.version>
<druid.version>1.1.16</druid.version>
<mapper.version>4.1.5</mapper.version>
<mybatis.spring.boot.version>1.3.0</mybatis.spring.boot.version>
</properties>
<dependencies>
<!--guava Google 开源的 Guava 中自带的布隆过滤器-->
<dependency>
<groupId>com.google.guava</groupId>
<artifactId>guava</artifactId>
<version>23.0</version>
</dependency>
<!-- redisson -->
<dependency>
<groupId>org.redisson</groupId>
<artifactId>redisson</artifactId>
<version>3.13.4</version>
</dependency>
<!--SpringBoot通用依赖模块-->
<dependency>
<groupId>org.springframework.boot</groupId>
<artifactId>spring-boot-starter-web</artifactId>
</dependency>
<dependency>
<groupId>org.springframework.boot</groupId>
<artifactId>spring-boot-starter-actuator</artifactId>
</dependency>
<!--swagger2-->
<dependency>
<groupId>io.springfox</groupId>
<artifactId>springfox-swagger2</artifactId>
<version>2.9.2</version>
</dependency>
<dependency>
<groupId>io.springfox</groupId>
<artifactId>springfox-swagger-ui</artifactId>
<version>2.9.2</version>
</dependency>
<!--SpringBoot与Redis整合依赖-->
<dependency>
<groupId>org.springframework.boot</groupId>
<artifactId>spring-boot-starter-data-redis</artifactId>
</dependency>
<!--springCache-->
<dependency>
<groupId>org.springframework.boot</groupId>
<artifactId>spring-boot-starter-cache</artifactId>
</dependency>
<!--springCache连接池依赖包-->
<dependency>
<groupId>org.apache.commons</groupId>
<artifactId>commons-pool2</artifactId>
</dependency>
<!-- jedis -->
<dependency>
<groupId>redis.clients</groupId>
<artifactId>jedis</artifactId>
<version>3.1.0</version>
</dependency>
<!--Mysql数据库驱动-->
<dependency>
<groupId>mysql</groupId>
<artifactId>mysql-connector-java</artifactId>
<version>5.1.47</version>
</dependency>
<!--SpringBoot集成druid连接池-->
<dependency>
<groupId>com.alibaba</groupId>
<artifactId>druid-spring-boot-starter</artifactId>
<version>1.1.10</version>
</dependency>
<dependency>
<groupId>com.alibaba</groupId>
<artifactId>druid</artifactId>
<version>${druid.version}</version>
</dependency>
<!--mybatis和springboot整合-->
<dependency>
<groupId>org.mybatis.spring.boot</groupId>
<artifactId>mybatis-spring-boot-starter</artifactId>
<version>${mybatis.spring.boot.version}</version>
</dependency>
<!-- 添加springboot对amqp的支持 -->
<dependency>
<groupId>org.springframework.boot</groupId>
<artifactId>spring-boot-starter-amqp</artifactId>
</dependency>
<dependency>
<groupId>commons-codec</groupId>
<artifactId>commons-codec</artifactId>
<version>1.10</version>
</dependency>
<!--通用基础配置junit/devtools/test/log4j/lombok/hutool-->
<!--hutool-->
<dependency>
<groupId>cn.hutool</groupId>
<artifactId>hutool-all</artifactId>
<version>5.2.3</version>
</dependency>
<dependency>
<groupId>junit</groupId>
<artifactId>junit</artifactId>
<version>${junit.version}</version>
</dependency>
<dependency>
<groupId>org.springframework.boot</groupId>
<artifactId>spring-boot-devtools</artifactId>
<scope>runtime</scope>
<optional>true</optional>
</dependency>
<dependency>
<groupId>org.springframework.boot</groupId>
<artifactId>spring-boot-starter-test</artifactId>
<scope>test</scope>
</dependency>
<dependency>
<groupId>log4j</groupId>
<artifactId>log4j</artifactId>
<version>${log4j.version}</version>
</dependency>
<dependency>
<groupId>org.projectlombok</groupId>
<artifactId>lombok</artifactId>
<version>${lombok.version}</version>
<optional>true</optional>
</dependency>
<!--persistence-->
<dependency>
<groupId>javax.persistence</groupId>
<artifactId>persistence-api</artifactId>
<version>1.0.2</version>
</dependency>
<!--通用Mapper-->
<dependency>
<groupId>tk.mybatis</groupId>
<artifactId>mapper</artifactId>
<version>${mapper.version}</version>
</dependency>
</dependencies>
<build>
<plugins>
<plugin>
<groupId>org.springframework.boot</groupId>
<artifactId>spring-boot-maven-plugin</artifactId>
</plugin>
<plugin>
<groupId>org.apache.maven.plugins</groupId>
<artifactId>maven-resources-plugin</artifactId>
<version>3.1.0</version>
</plugin>
</plugins>
</build>
</project>
【4】写YML
server.port=6001
# ========================alibaba.druid相关配置=====================
spring.datasource.type=com.alibaba.druid.pool.DruidDataSource
spring.datasource.driver-class-name=com.mysql.jdbc.Driver
spring.datasource.url=jdbc:mysql://192.168.111.169:3306/db2021?useUnicode=true&characterEncoding=utf-8&useSSL=false
spring.datasource.username=root
spring.datasource.password=123456
spring.datasource.druid.test-while-idle=false
# ========================redis相关配置=====================
spring.redis.database=0
spring.redis.host=192.168.111.169
spring.redis.port=6379
spring.redis.password=
spring.redis.lettuce.pool.max-active=8
spring.redis.lettuce.pool.max-wait=-1ms
spring.redis.lettuce.pool.max-idle=8
spring.redis.lettuce.pool.min-idle=0
# ========================mybatis相关配置===================
mybatis.mapper-locations=classpath:mapper/*.xml
mybatis.type-aliases-package=com.atguigu.docker.entities
# ========================swagger=====================
spring.swagger2.enabled=true
【5】 主启动
@SpringBootApplication
@MapperScan("com.atguigu.docker.mapper") //import tk.mybatis.spring.annotation.MapperScan;
public class DockerBootApplication
{
public static void main(String[] args)
{
SpringApplication.run(DockerBootApplication.class, args);
}
}
【6】业务类
- config配置类
- RedisConfig
@Configuration
@Slf4j
public class RedisConfig
{
/**
* @param lettuceConnectionFactory
* @return
*
* redis序列化的工具配置类,下面这个请一定开启配置
* 127.0.0.1:6379> keys *
* 1) "ord:102" 序列化过
* 2) "\xac\xed\x00\x05t\x00\aord:102" 野生,没有序列化过
*/
@Bean
public RedisTemplate<String,Serializable> redisTemplate(LettuceConnectionFactory lettuceConnectionFactory)
{
RedisTemplate<String,Serializable> redisTemplate = new RedisTemplate<>();
redisTemplate.setConnectionFactory(lettuceConnectionFactory);
//设置key序列化方式string
redisTemplate.setKeySerializer(new StringRedisSerializer());
//设置value的序列化方式json
redisTemplate.setValueSerializer(new GenericJackson2JsonRedisSerializer());
redisTemplate.setHashKeySerializer(new StringRedisSerializer());
redisTemplate.setHashValueSerializer(new GenericJackson2JsonRedisSerializer());
redisTemplate.afterPropertiesSet();
return redisTemplate;
}
}
- SwaggerConfig
@Configuration
@EnableSwagger2
public class SwaggerConfig
{
@Value("${spring.swagger2.enabled}")
private Boolean enabled;
@Bean
public Docket createRestApi() {
return new Docket(DocumentationType.SWAGGER_2)
.apiInfo(apiInfo())
.enable(enabled)
.select()
.apis(RequestHandlerSelectors.basePackage("com.atguigu.docker")) //你自己的package
.paths(PathSelectors.any())
.build();
}
public ApiInfo apiInfo() {
return new ApiInfoBuilder()
.title("尚硅谷Java大厂技术"+"\t"+new SimpleDateFormat("yyyy-MM-dd").format(new Date()))
.description("docker-compose")
.version("1.0")
.termsOfServiceUrl("https://www.atguigu.com/")
.build();
}
}
- 新建entity
- User
@Table(name = "t_user")
public class User
{
@Id
@GeneratedValue(generator = "JDBC")
private Integer id;
/**
* 用户名
*/
private String username;
/**
* 密码
*/
private String password;
/**
* 性别 0=女 1=男
*/
private Byte sex;
/**
* 删除标志,默认0不删除,1删除
*/
private Byte deleted;
/**
* 更新时间
*/
@Column(name = "update_time")
private Date updateTime;
/**
* 创建时间
*/
@Column(name = "create_time")
private Date createTime;
/**
* @return id
*/
public Integer getId() {
return id;
}
/**
* @param id
*/
public void setId(Integer id) {
this.id = id;
}
/**
* 获取用户名
*
* @return username - 用户名
*/
public String getUsername() {
return username;
}
/**
* 设置用户名
*
* @param username 用户名
*/
public void setUsername(String username) {
this.username = username;
}
/**
* 获取密码
*
* @return password - 密码
*/
public String getPassword() {
return password;
}
/**
* 设置密码
*
* @param password 密码
*/
public void setPassword(String password) {
this.password = password;
}
/**
* 获取性别 0=女 1=男
*
* @return sex - 性别 0=女 1=男
*/
public Byte getSex() {
return sex;
}
/**
* 设置性别 0=女 1=男
*
* @param sex 性别 0=女 1=男
*/
public void setSex(Byte sex) {
this.sex = sex;
}
/**
* 获取删除标志,默认0不删除,1删除
*
* @return deleted - 删除标志,默认0不删除,1删除
*/
public Byte getDeleted() {
return deleted;
}
/**
* 设置删除标志,默认0不删除,1删除
*
* @param deleted 删除标志,默认0不删除,1删除
*/
public void setDeleted(Byte deleted) {
this.deleted = deleted;
}
/**
* 获取更新时间
*
* @return update_time - 更新时间
*/
public Date getUpdateTime() {
return updateTime;
}
/**
* 设置更新时间
*
* @param updateTime 更新时间
*/
public void setUpdateTime(Date updateTime) {
this.updateTime = updateTime;
}
/**
* 获取创建时间
*
* @return create_time - 创建时间
*/
public Date getCreateTime() {
return createTime;
}
/**
* 设置创建时间
*
* @param createTime 创建时间
*/
public void setCreateTime(Date createTime) {
this.createTime = createTime;
}
}
- UserDTO
@NoArgsConstructor
@AllArgsConstructor
@Data
@ApiModel(value = "用户信息")
public class UserDTO implements Serializable
{
@ApiModelProperty(value = "用户ID")
private Integer id;
@ApiModelProperty(value = "用户名")
private String username;
@ApiModelProperty(value = "密码")
private String password;
@ApiModelProperty(value = "性别 0=女 1=男 ")
private Byte sex;
@ApiModelProperty(value = "删除标志,默认0不删除,1删除")
private Byte deleted;
@ApiModelProperty(value = "更新时间")
private Date updateTime;
@ApiModelProperty(value = "创建时间")
private Date createTime;
/**
* @return id
*/
public Integer getId() {
return id;
}
/**
* @param id
*/
public void setId(Integer id) {
this.id = id;
}
/**
* 获取用户名
*
* @return username - 用户名
*/
public String getUsername() {
return username;
}
/**
* 设置用户名
*
* @param username 用户名
*/
public void setUsername(String username) {
this.username = username;
}
/**
* 获取密码
*
* @return password - 密码
*/
public String getPassword() {
return password;
}
/**
* 设置密码
*
* @param password 密码
*/
public void setPassword(String password) {
this.password = password;
}
/**
* 获取性别 0=女 1=男
*
* @return sex - 性别 0=女 1=男
*/
public Byte getSex() {
return sex;
}
/**
* 设置性别 0=女 1=男
*
* @param sex 性别 0=女 1=男
*/
public void setSex(Byte sex) {
this.sex = sex;
}
/**
* 获取删除标志,默认0不删除,1删除
*
* @return deleted - 删除标志,默认0不删除,1删除
*/
public Byte getDeleted() {
return deleted;
}
/**
* 设置删除标志,默认0不删除,1删除
*
* @param deleted 删除标志,默认0不删除,1删除
*/
public void setDeleted(Byte deleted) {
this.deleted = deleted;
}
/**
* 获取更新时间
*
* @return update_time - 更新时间
*/
public Date getUpdateTime() {
return updateTime;
}
/**
* 设置更新时间
*
* @param updateTime 更新时间
*/
public void setUpdateTime(Date updateTime) {
this.updateTime = updateTime;
}
/**
* 获取创建时间
*
* @return create_time - 创建时间
*/
public Date getCreateTime() {
return createTime;
}
/**
* 设置创建时间
*
* @param createTime 创建时间
*/
public void setCreateTime(Date createTime) {
this.createTime = createTime;
}
@Override
public String toString() {
return "User{" +
"id=" + id +
", username='" + username + '\'' +
", password='" + password + '\'' +
", sex=" + sex +
'}';
}
}
- 新建mapper
- 新建接口UserMapper
public interface UserMapper extends Mapper<User> {
}
- src\main\resources路径下新建mapper文件夹并新增UserMapper.xml
<?xml version="1.0" encoding="UTF-8"?>
<!DOCTYPE mapper PUBLIC "-//mybatis.org//DTD Mapper 3.0//EN" "http://mybatis.org/dtd/mybatis-3-mapper.dtd">
<mapper namespace="com.atguigu.docker.mapper.UserMapper">
<resultMap id="BaseResultMap" type="com.atguigu.docker.entities.User">
<!--
WARNING - @mbg.generated
-->
<id column="id" jdbcType="INTEGER" property="id" />
<result column="username" jdbcType="VARCHAR" property="username" />
<result column="password" jdbcType="VARCHAR" property="password" />
<result column="sex" jdbcType="TINYINT" property="sex" />
<result column="deleted" jdbcType="TINYINT" property="deleted" />
<result column="update_time" jdbcType="TIMESTAMP" property="updateTime" />
<result column="create_time" jdbcType="TIMESTAMP" property="createTime" />
</resultMap>
</mapper>
- 新建service
@Service
@Slf4j
public class UserService {
public static final String CACHE_KEY_USER = "user:";
@Resource
private UserMapper userMapper;
@Resource
private RedisTemplate redisTemplate;
/**
* addUser
* @param user
*/
public void addUser(User user)
{
//1 先插入mysql并成功
int i = userMapper.insertSelective(user);
if(i > 0)
{
//2 需要再次查询一下mysql将数据捞回来并ok
user = userMapper.selectByPrimaryKey(user.getId());
//3 将捞出来的user存进redis,完成新增功能的数据一致性。
String key = CACHE_KEY_USER+user.getId();
redisTemplate.opsForValue().set(key,user);
}
}
/**
* findUserById
* @param id
* @return
*/
public User findUserById(Integer id)
{
User user = null;
String key = CACHE_KEY_USER+id;
//1 先从redis里面查询,如果有直接返回结果,如果没有再去查询mysql
user = (User) redisTemplate.opsForValue().get(key);
if(user == null)
{
//2 redis里面无,继续查询mysql
user = userMapper.selectByPrimaryKey(id);
if(user == null)
{
//3.1 redis+mysql 都无数据
//你具体细化,防止多次穿透,我们规定,记录下导致穿透的这个key回写redis
return user;
}else{
//3.2 mysql有,需要将数据写回redis,保证下一次的缓存命中率
redisTemplate.opsForValue().set(key,user);
}
}
return user;
}
}
- 新建controller
@Api(description = "用户User接口")
@RestController
@Slf4j
public class UserController
{
@Resource
private UserService userService;
@ApiOperation("数据库新增3条记录")
@RequestMapping(value = "/user/add",method = RequestMethod.POST)
public void addUser()
{
for (int i = 1; i <=3; i++) {
User user = new User();
user.setUsername("zzyy"+i);
user.setPassword(IdUtil.simpleUUID().substring(0,6));
user.setSex((byte) new Random().nextInt(2));
userService.addUser(user);
}
}
@ApiOperation("删除1条记录")
@RequestMapping(value = "/user/delete/{id}",method = RequestMethod.POST)
public void deleteUser(@PathVariable Integer id)
{
userService.deleteUser(id);
}
@ApiOperation("修改1条记录")
@RequestMapping(value = "/user/update",method = RequestMethod.POST)
public void updateUser(@RequestBody UserDTO userDTO)
{
User user = new User();
BeanUtils.copyProperties(userDTO,user);
userService.updateUser(user);
}
@ApiOperation("查询1条记录")
@RequestMapping(value = "/user/find/{id}",method = RequestMethod.GET)
public User findUserById(@PathVariable Integer id)
{
return userService.findUserById2(id);
}
}
【7】mvn package命令将微服务形成新的jar包并上传到Linux服务器/mydocker目录下
【8】编写Dockerfile
# 基础镜像使用java
FROM java:8
# 作者
MAINTAINER zzyy
# VOLUME 指定临时文件目录为/tmp,在主机/var/lib/docker目录下创建了一个临时文件并链接到容器的/tmp
VOLUME /tmp
# 将jar包添加到容器中并更名为zzyy_docker.jar
ADD docker_boot-0.0.1-SNAPSHOT.jar zzyy_docker.jar
# 运行jar包
RUN bash -c 'touch /zzyy_docker.jar'
ENTRYPOINT ["java","-jar","/zzyy_docker.jar"]
#暴露6001端口作为微服务
EXPOSE 6001
【9】构建镜像
docker build -t zzyy_docker:1.6 .
13.7.2 不用Compose

【1】 单独的mysql容器实例
- 新建mysql容器实例
docker run -p 3306:3306 --name mysql57 --privileged=true -v /zzyyuse/mysql/conf:/etc/mysql/conf.d -v /zzyyuse/mysql/logs:/logs -v /zzyyuse/mysql/data:/var/lib/mysql -e MYSQL_ROOT_PASSWORD=123456 -d mysql:5.7
- 进入mysql容器实例并新建库db2021+新建表t_user
docker exec -it mysql57 /bin/bash
mysql -uroot -p
create database db2021;
use db2021;
CREATE TABLE `t_user` (
`id` INT(10) UNSIGNED NOT NULL AUTO_INCREMENT,
`username` VARCHAR(50) NOT NULL DEFAULT '' COMMENT '用户名',
`password` VARCHAR(50) NOT NULL DEFAULT '' COMMENT '密码',
`sex` TINYINT(4) NOT NULL DEFAULT '0' COMMENT '性别 0=女 1=男 ',
`deleted` TINYINT(4) UNSIGNED NOT NULL DEFAULT '0' COMMENT '删除标志,默认0不删除,1删除',
`update_time` TIMESTAMP NOT NULL DEFAULT CURRENT_TIMESTAMP ON UPDATE CURRENT_TIMESTAMP COMMENT '更新时间',
`create_time` TIMESTAMP NOT NULL DEFAULT CURRENT_TIMESTAMP COMMENT '创建时间',
PRIMARY KEY (`id`)
) ENGINE=INNODB AUTO_INCREMENT=1 DEFAULT CHARSET=utf8mb4 COMMENT='用户表';
【2】 单独的redis容器实例
docker run -p 6379:6379 --name redis608 --privileged=true -v /app/redis/redis.conf:/etc/redis/redis.conf -v /app/redis/data:/data -d redis:6.0.8 redis-server /etc/redis/redis.conf
【3】 微服务工程
docker run -d -p 6001:6001 zzyy_docker:1.6
【4】 上面三个容器实例依次顺序启动成功

13.7.3 swagger测试
http://localhost:你的微服务端口/swagger-ui.html#/

13.7.4 使用Compose
服务编排,一套带走,安排
【1】 编写docker-compose.yml文件
version: "3"
services:
microService:
image: zzyy_docker:1.6
container_name: ms01
ports:
- "6001:6001"
volumes:
- /app/microService:/data
networks:
- atguigu_net
depends_on:
- redis #告诉微服务依赖redis和mysql
- mysql
redis:
image: redis
ports:
- "6379:6379"
volumes:
- /app/redis/redis.conf:/etc/redis/redis.conf
- /app/redis/data:/data
networks:
- atguigu_net
command: redis-server /etc/redis/redis.conf
mysql:
image: mysql:5.7
environment:
MYSQL_ROOT_PASSWORD: '123456'
MYSQL_ALLOW_EMPTY_PASSWORD: 'no'
MYSQL_DATABASE: 'db2021'
MYSQL_USER: 'zzyy'
MYSQL_PASSWORD: 'zzyy123'
ports:
- "3306:3306"
volumes:
- /app/mysql/db:/var/lib/mysql
- /app/mysql/conf/my.cnf:/etc/my.cnf
- /app/mysql/init:/docker-entrypoint-initdb.d
networks:
- atguigu_net
command: --default-authentication-plugin=mysql_native_password #解决外部无法访问
networks:
atguigu_net:
【2】第二次修改微服务工程docker_boot
- 写YML

- 通过服务名访问,IP无关
- mvn package命令将微服务形成新的jar包并上传到Linux服务器/mydocker目录下
- 编写Dockerfile

- 构建镜像
docker build -t zzyy_docker:1.6 .
【3】执行 docker-compose up或者执行 docker-compose up -d

【4】进入mysql容器实例并新建库db2021+新建表t_user
docker exec -it 容器实例id /bin/bash
mysql -uroot -p
create database db2021;
use db2021;
CREATE TABLE `t_user` (
`id` INT(10) UNSIGNED NOT NULL AUTO_INCREMENT,
`username` VARCHAR(50) NOT NULL DEFAULT '' COMMENT '用户名',
`password` VARCHAR(50) NOT NULL DEFAULT '' COMMENT '密码',
`sex` TINYINT(4) NOT NULL DEFAULT '0' COMMENT '性别 0=女 1=男 ',
`deleted` TINYINT(4) UNSIGNED NOT NULL DEFAULT '0' COMMENT '删除标志,默认0不删除,1删除',
`update_time` TIMESTAMP NOT NULL DEFAULT CURRENT_TIMESTAMP ON UPDATE CURRENT_TIMESTAMP COMMENT '更新时间',
`create_time` TIMESTAMP NOT NULL DEFAULT CURRENT_TIMESTAMP COMMENT '创建时间',
PRIMARY KEY (`id`)
) ENGINE=INNODB AUTO_INCREMENT=1 DEFAULT CHARSET=utf8mb4 COMMENT='用户表';
【5】测试通过
【6】Compose常用命令

【7】 关停

14 Docker轻量级可视化工具Portainer
14.1 是什么
Portainer 是一款轻量级的应用,它提供了图形化界面,用于方便地管理Docker环境,包括单机环境和集群环境。
14.2 安装
14.2.1 官网
14.2.2 步骤
【1】docker命令安装
docker run -d -p 8000:8000 -p 9000:9000 --name portainer --restart=always -v /var/run/docker.sock:/var/run/docker.sock -v portainer_data:/data portainer/portainer-ce
注意 portainer/portainer-ce最新命令是这个啦。


【2】第一次登录需创建admin,访问地址:xxx.xxx.xxx.xxx:9000

【3】 设置admin用户和密码后首次登陆

【4】选择local选项卡后本地docker详细信息展示

【5】 上一步的图形展示,能想得起对应命令吗?

15 Docker容器监控之CAdvisor+InfluxDB+Granfana
15.1 原生命令
- 操作

- 问题

15.2 是什么 — 容器监控3剑客

CAdvisor监控收集+InfluxDB存储数据+Granfana展示图表
15.2.1 CAdvisor

15.2.2 InfluxDB

15.2.3 Granfana

15.2.4 总结

15.3 compose容器编排,一套带走
15.3.1 新建目录

15.3.2 新建3件套组合的docker-compose.yml
version: '3.1'
volumes:
grafana_data: {}
services:
influxdb:
image: tutum/influxdb:0.9
restart: always
environment:
- PRE_CREATE_DB=cadvisor
ports:
- "8083:8083"
- "8086:8086"
volumes:
- ./data/influxdb:/data
cadvisor:
image: google/cadvisor
links:
- influxdb:influxsrv
command: -storage_driver=influxdb -storage_driver_db=cadvisor -storage_driver_host=influxsrv:8086
restart: always
ports:
- "8080:8080"
volumes:
- /:/rootfs:ro
- /var/run:/var/run:rw
- /sys:/sys:ro
- /var/lib/docker/:/var/lib/docker:ro
grafana:
user: "104"
image: grafana/grafana
user: "104"
restart: always
links:
- influxdb:influxsrv
ports:
- "3000:3000"
volumes:
- grafana_data:/var/lib/grafana
environment:
- HTTP_USER=admin
- HTTP_PASS=admin
- INFLUXDB_HOST=influxsrv
- INFLUXDB_PORT=8086
- INFLUXDB_NAME=cadvisor
- INFLUXDB_USER=root
- INFLUXDB_PASS=root
15.3.3 启动docker-compose文件
docker-compose up

15.2.4 查看三个服务容器是否启动

15.2.5 测试
【1】 浏览cAdvisor收集服务,http://ip:8080/


【2】 浏览influxdb存储服务,http://ip:8083/
【3】 浏览grafana展现服务,http://ip:3000
- ip+3000端口的方式访问,默认帐户密码(admin/admin)

- 配置步骤
-
配置数据源

-
选择influxdb数据源

-
配置细节



-
配置面板panel






到这里cAdvisor+InfluxDB+Grafana容器监控系统就部署完成了。
后记
感谢周阳老师的讲解,让我们对docker这门技能可以入门并熟练使用。
阳哥邮箱


6310

被折叠的 条评论
为什么被折叠?



