系统总体框图

(一)电源管理模块: 使用两颗3V的纽扣电池给整个产品进行供电,6V的输入并不能完成芯片的供电,因为大部分的MCU供电电压在3.3V左右,要对电源进行处理,得到5V稳定的直流电源来给单片机供电,其中开关机按钮直接控制电源的开关。
(二)数据储存:给单片机外置储存空间,用来保存用户数据以及储存密码,保证用户的安全。
(三)STM32F103MCU: 本产品系统的主控制器,资源丰富,用来处理用户向MCU发送的数据,以及各传感器信息的采集,DAC输出控制等。
(四)通信:手机与单片机进行通信,本产品使用蓝牙模块JDY-31充分与各个蓝牙模块兼容,用户可以通过APP蓝牙发送数据,更改用户密码或控制电压输出等。
(五)DAC模块:DAC模块是数字信号与模拟信号转换电路,向它发送数字信号时,能够输出0-1.5V的电压值,从而改变眼镜的颜色。
(六)光敏电阻与滑动变阻器:分别属于产品当中的自动模式与手动模式,增添了产品的可控制性和多样性。
(七)指示灯外围电路:便于人机交互功能,显示产品当前的功能状态。
系统的实现
1.主控制器(单片机)简介
单片机又称单片微控制器,它不是完成某一个逻辑功能的芯片,而是把一个计算机系统集成到一个芯片上。相当于一个微型的计算机,和计算机相比,单片机只缺少了I/O设备。概括的讲:一块芯片就成了一台计算机。它的体积小、质量轻、价格便宜、为学习、应用和开发提供了便利条件。同时,学习使用单片机是了解计算机原理与结构的最佳选择。单片机的使用领域已十分广泛,如智能仪表、实时工控、通讯设备、导航系统、家用电器等。
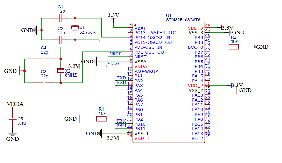
本系统采用 STM32F103 作为主控制器。它是一款由意法半导体公司推出的以 ARM Cortex-M3 为内核的微处理器,具有高性能、低成本、低功耗的优点,同时又具有丰富的外部资源。这样,在产品推广上,它具有市场和性能上的优势;
市场方面: STM32F103 系列单片机具有 Flash 存储器,能使用市场上广泛使用的 JTAG 技术进行程序的烧写和在线仿真,易于产品在市场上的推广,在系统设计、开发调试及实际应用上都表现出较明显的优点。同时,该单片机功耗较低。并且,此系列单片机单价低至 5 元,具有成本上的优势。

图 STM32F103C8T6芯片

图 资源丰富的STM32F103C8T6
性能方面:STM32的性能非常强劲,它的处理速度快,主频高达72MHZ,相较于传统的51单片机,处理速度高了几个档次。资源非常的丰富,有多达37个IO口,足以满足小型电子设备的需要。集成了多个定时器和USART、SPI、IIC多种通信接口以及协议,自带ADC模块,所以它完全满足本产品的需要,用起来非常的方便。
电路原理图:

(二)电源管理模块
由于主控芯片是STM32F103C8T6,这块芯片的供电电压是3.3V,而我们采用的是纽扣电池,两个纽扣电池串联是6V,我们需要降压模块来把6V降到3.3V,同理,蓝牙模块是5V供电,也要把6V降到5V,有了5V和3.3V的两个经典工作电压,电源这一块应该没什么问题了。


图 AMS1117——3.3V稳压(左) AMS1117——5V稳压(右)
LDO即low dropout regulator,是一种低压差线性稳压器。这是相对于传统的线性稳压器来说的。传统的线性稳压器,如78XX系列的芯片都要求输入电压要比输出电压至少高出2V~3V,否则就不能正常工作。但是在一些情况下,这样的条件显然是太苛刻了,如5V转3.3V,输入与输出之间的压差只有1.7v,显然这是不满足传统线性稳压器的工作条件的。针对这种情况,芯片制造商们才研发出了LDO类的电压转换芯片。
低压差线性稳压器的突出优点是具有最低的成本,最低的噪声和最低的静态电流。它的外围器件也很少,通常只有一两个旁路电容。新型LDO可达到以下指标:30μV 输出噪声、60dB PSRR、6μA 静态电流及100mV 的压差。LDO 线性稳压器能够实现这些特性的主要原因在于内部调整管采用了P 沟道场效应管,而不是通常线性稳压器中的PNP 晶体管。P 沟道的场效应管不需要基极电流驱动,所以大大降低了器件本身的电源电流;
另一方面,在采用PNP 管的结构中,为了防止PNP 晶体管进入饱和状态降低输出能力,必须保证较大的输入输出压差;而P 沟道场效应管的压差大致等于输出电流与其导通电阻的乘积,极小的导通电阻使其压差非常低。当系统中输入电压和输出电压接近时, LDO 是最好的选择,可达到很高的效率。所以在将锂离子电池电压转换为3V 电压的应用中大多选用LDO,尽管电池最后放电能量的百分之十没有使用,但是LDO 仍然能够在低噪声结构中提供较长的电池寿命。
如果输入电压和输出电压很接近,最好是选用LDO稳压器,可达到很高的效率。所以,在把锂离子电池电压转换为3V输出电压的应用中大多选用LDO稳压器。虽说电池的能量最後有百分之十是没有使用,LDO稳压器仍然能够保证电池的工作时间较长,同时噪音较低。
经筛选,本产品使用AMS1117的LDO线性稳压芯片,相较于同类的稳压芯片,它的稳压性能较好,适合低压差的场合来使用,而且它的成本非常低,更易于各种单片机产品的开发。
电路原理图:


(三)数据储存
24C02是一个2Kbit的串行EEPROM存储芯片,可存储256个字节数据。工作电压范围为1.8V到6.0V,具有低功耗CMOS技术,自定时擦写周期,1000000次编程/擦除周期,可保存数据100年。24C02有一个16字节的页写缓冲器和一个写保护功能。通过I2C总线通讯读写芯片数据,通讯时钟频率可达400KHz。
可以通过存储IC的型号来计算芯片的存储容量是多大,比如24C02后面的02表示的是可存储2Kbit的数据,转换为字节的存储量为2*1024/8 = 256byte;有比如24C04后面的04表示的是可存储4Kbit的数据,转换为字节的储存量为2*1024/8 = 512byte;以此来类推其它型号的存储空间。


| 管脚名称 | 功能 |
| A0、A1、A2 | 器件地址选择 |
| SDA | 串行数据、地址 |
| SCL | 串行时钟 |
| WP | 写保护 |
| VCC | +1.8V~6.0V工作电压 |
| VSS | 地 |
AT24C02支持I2C,总线数据传送协议I2C,总线协议规定任何将数据传送到总线的器件作为发送器。任何从总线接收数据的器件为接收器。数据传送是由产生串行时钟和所有起始停止信号的主器件控制的。主器件和从器件都可以作为发送器或接收器,但由主器件控制传送数据(发送或接收)的模式,由于A0、A1和A2可以组成000~111八种情况,即通过器件地址输入端A0、A1和A2可以实现将最多8个AT24C02器件连接到总线上,通过进行不同的配置进行选择器件。
优势:
1.数据线上的看门狗定时器
2.可编程复位门栏电平
3.高数据传送速率为400KHz和IIC总线兼容
4.2.7V至7V的工作电压
5.低功耗CMOS工艺
6.8字节页写缓冲区
7.片内防误擦除写保护
8.高低电平复位信号输出
9.100万次擦写周期
10.数据保存可达100年
11.商业级、工业级和汽车温度范围
电路原理图:

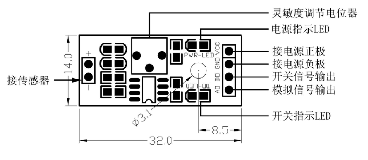
(四)光敏电阻与滑动变阻器

图 光敏电阻模块

此模块的优势:
1、采用灵敏型光敏电阻传感器
2、比较器输出,信号干净,波形好,驱动能力强,超过15mA。3、配可调电位器可调节检测光线亮度
4、工作电压3.3V-5V
5、输出形式: AO模拟量输出(电压)
6、设有固定螺栓孔,方便安装
7、小板PCB尺寸: 3. 2cm x 1. 4cm
电路原理图:


(五)通信模块
本产品使用蓝牙模块的通讯方式实现手机端与单片机的通信。蓝牙技术是一种无线数据和语音通信开放的全球规范,它是基于低成本的近距离无线连接,为固定和移动设备建立通信环境的一种特殊的近距离无线技术连接。 蓝牙使当前的一些便携移动设备和计算机设备能够不需要电缆就能连接到互联网,并且可以无线接入互联网。
蓝牙作为一种小范围无线连接技术,能在设备间实现方便快捷、灵活安全、低成本、低功耗的数据通信和语音通信,因此它是实现无线个域网通信的主流技术之一。与其他网络相连接可以带来更广泛的应用。是一种尖端的开放式无线通信,能够让各种数码设备无线沟通,是无线网络传输技术的一种,原本用来取代红外线通信。

蓝牙与单片机通信方式
蓝牙的优势:
1 蓝牙技术的适用设备多,无需电缆,通过无线使电脑和电信连网进行通信。
2 蓝牙技术的工作频段全球通用,适用于全球范围内用户无界限的使用,解决了蜂窝式移动电话的国界障碍。蓝牙技术产品使用方便,利用蓝牙设备可以搜索到另外一个蓝牙技术产品,迅速建立起两个设备之间的联系,在控制软件的作用下,可以自动传输数据。
3 蓝牙技术的安全性和抗干扰能力强,由于蓝牙技术具有跳频的功能,有效避免了ISM频带遇到干扰源。蓝牙技术的兼容性较好,蓝牙技术已经能够发展成为独立于操作系统的一项技术,实现了各种操作系统中良好的兼容性能。
4 传输距离较短:现阶段,蓝牙技术的主要工作范围在10米左右,经过增加射频功率后的蓝牙技术可以在100米的范围进行工作,只有这样才能保证蓝牙在传播时的工作质量与效率,提高蓝牙的传播速度。另外,在蓝牙技术连接过程中还可以有效的降低该技术与其他电子产品之间的干扰,从而保证蓝牙技术可以正常运行。蓝牙技术不仅有较高的传播质量与效率,同时还具有较高的传播安全性特点。

图 JDY-31蓝牙模块
JDY-31 蓝牙基于蓝牙 3.0 SPP 设计,这样可以支持 Windows、 Linux、 android 数据透传,
工作频段 2.4GHZ,调制方式 GFSK,最大发射功率 8db,最大发射距离 30 米,支持用户通过
AT 命令修改设备名、 波特率等指令,方便快捷使用灵活。
JDY-31 为经典蓝牙协议、可以与支持蓝牙的电脑(台式、笔记本)、手机( android)通信。
可应用于
◆ Windows 电脑蓝牙串口透传
◆ Android 蓝牙串口透传
◆ 智能家居控制
◆ 汽车 ODB 检测设备
◆ 蓝牙玩具
◆ 共享移动电源、共享体重称
◆ 医疗仪器
模块参数详细
| 型号 | JDY-31 |
| 工作频段 | 2.4GHZ |
| 通信接口 | UART |
| 工作电压 | 1.8-3.6V(建议 3.3V) |
| 工作温度 | -40℃ - 80℃ |
| 天线 | 内置 PCB 天线 |
| 传输距离 | 30 米 |
| 主从支持 | 从机 |
| 模块尺寸 | 19.6 * 14.94 *1.8 mm(长宽高) |
| 蓝牙版本 | Bluetooth 3.0 SPP |
| STM 焊接温度 | <260℃ |
| 工作电流 | 7.5mA |
| 发射功率 | 8db(最大) |
| 接收灵敏度 | -97dbm |
| 最大吞吐量 | 16K bytes/s(android、 windows) |
电路原理图:

(六)DAC模块
数模转换器,又称D/A转换器,简称DAC,它是把数字量转变成模拟的器件。D/A转换器基本上由4个部分组成,即权电阻网络、运算放大器、基准电源和模拟开关。模数转换器中一般都要用到数模转换器,模数转换器即A/D转换器,简称ADC,它是把连续的模拟信号转变为离散的数字信号的器件。

图 MCP4725
本产品采用MCP4725芯片制成的DAC模块,MCP4725是低功耗、高精度、单通道的12位缓冲电压输出数模转换器,具备非易失性存储器(EEPROM),用户可使用I2C接口命令将DAC输入和配置数据烧写到EEPROM中,实现数模转换功能。
功能特点
12-bit分辨率;
I2C通信接口;
模块工作电压3.3V-5.5V;
电路原理图:

(七)指示灯外围电路
8245

被折叠的 条评论
为什么被折叠?



