项目概述
电动车报警器是一个基于STM32单片机的小型电子项目,旨在通过检测震动等异常情况来触发报警,防止电动车被盗。该项目通过无线遥控器控制报警系统的启动和停止,适用于电动车的安防场景。
功能需求
警戒模式:点击遥控器A按键,系统进入警戒模式。在此模式下,若检测到震动(如车辆被移动或受到撞击),则触发报警,喇叭发出声响以吓退潜在的小偷。
解除警戒模式:点击遥控器B按键,系统退出警戒模式。即使检测到震动,系统也不会触发报警。
硬件组成
STM32单片机:作为控制核心,负责接收遥控信号、检测震动信号以及控制报警装置。

震动传感器:用于检测电动车的震动情况,当震动幅度超过设定阈值时,向单片机发送信号。

继电器:用于控制高功率喇叭的通断电,实现报警声音的输出。

高功率喇叭:作为报警装置,发出声响进行报警。也可以用蜂鸣器模拟。
433M无线接收/发射模块:实现遥控器与报警系统之间的无线通信,遥控器发送控制信号,接收模块接收信号并传递给单片机。

杜邦线:用于连接各个电子元件,构建电路。
ST-Link:用于将编写好的程序下载到STM32单片机中。
管脚对应图:

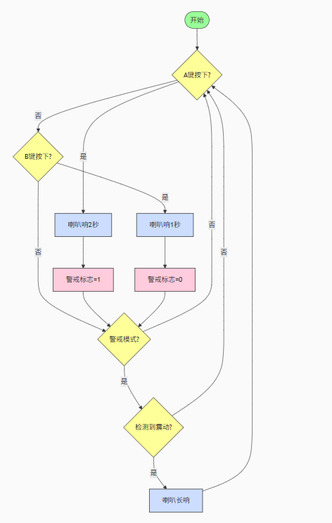
软件流程
工作流程图:

初始化:系统上电后,单片机进行初始化配置,包括IO口设置、中断配置、无线模块初始化等,准备进入工作状态。
遥控信号接收:单片机通过433M无线接收模块监听遥控器发送的信号。根据接收到的信号(A按键或B按键),决定进入警戒模式或解除警戒模式。
震动检测:在警戒模式下,单片机不断读取震动传感器的信号。一旦检测到震动信号超过预设的阈值,立即触发报警流程。
报警触发:单片机控制继电器闭合,使高功率喇叭通电工作,发出报警声音。同时,可以设置报警持续时间或直到手动解除警戒模式才停止报警。
模式切换与停止:在警戒模式下,若接收到遥控器B按键信号,系统切换到解除警戒模式,停止对震动的监测和报警功能。或者在非警戒模式下,接收到A按键信号则进入警戒模式。
项目意义与应用场景
安防保护:为电动车提供一种简单有效的防盗报警解决方案,提高车辆的安全性,减少电动车被盗的风险。
学习实践:作为一个典型的电子项目案例,帮助我们掌握STM32单片机的IO控制、中断处理、无线通信等基本功能的应用,以及如何将这些功能整合到一个完整的项目中,提升实践能力和项目经验。
可扩展性:该项目具有一定的可扩展性,例如可以增加远程通知功能(如通过蓝牙或Wi-Fi将报警信息发送到用户手机),或者与其他安防设备联动,构建更完善的电动车安防系统。
下面是对应的源码:
https://download.csdn.net/download/qq_62939896/91149120?spm=1001.2014.3001.5503
1336

被折叠的 条评论
为什么被折叠?



