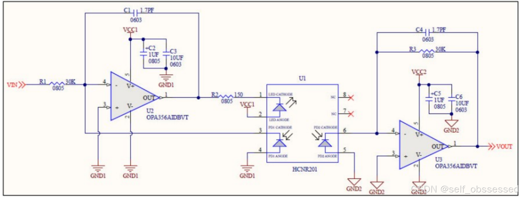
HCNR201隔离放大设计

设计指标:
运放支持电压:5V
输入电压范围VIN:0-5V
输入到输出增益:1V/V
带宽:0.4MHZ
VOUT/VIN = (R3/R1)=1
1.输入信号电阻R11
为了充分利用lpd < 50 μA的线性范围,应仔细选择R1的值。

-
2.正向限流电阻R2
- 考虑到典型的K1=Ipd1/IF值为0.48%,峰值lF有望达到10.4 mA因此,应选择R2使得VCC/R2在10.4mA以上,在40mA的绝对最大额定值以下。此处选择I≔17 mA ,VCC≔5 V ,则R2为


-
3.反向限流电阻R3
-
由于Vout/Vin=R3/R1=1;所以R3=R1=30KΩ
-
4.运放选型
-
U2和U3的首要考虑因素是选择具有宽带宽增益积的运算放大器,这对于适应该应用中要求的高频操作(1 MHz)至关重要,为了满足这一要求,选择了一对增益带宽积为10Mhz的运算放大器TLV9062。因为电路是单极的,所以不需要带双电源轨的运放。运算放大器反馈电阻和电容对,R1//C1, R3// C4在R1的值确定后,C1的值应允许高于0.4Mhz的3db截止频率。100 kΩ和1.7 pF的组合实现了3 MHz的理论截止。

为了保持单位增益并确保良好的线性性能,输入和输出端的RC对应该相似或对称。
旁路电容C2, C3, C5, C6。这些电容是根据运放数据表中的建议为运放实现的。 -

6125

被折叠的 条评论
为什么被折叠?



