java-springboot养老院管理系统 基于SpringBoot的智慧养老服务综合平台 Java赋能的养老公寓一体化信息管理平台计算机毕业设计

java-springboot养老院管理系统lz7770lu计算机毕业设计(配套有源码 程序 mysql数据库 论文)
本套源码可以在文本联xi,先看具体系统功能演示视频领取,可分享源码参考。

银发浪潮正加速到来,机构养老向“精细化、个性化、数字化”升级已成刚需。传统纸质台账+Excel模式难以实时追踪老人健康、床位、餐饮、费用等动态信息,更无法让家属透明感知服务过程。借助Java+SpringBoot的快速开发优势,打造一套覆盖“老人+护工+管理”三位一体的养老院后台中枢,可将健康、生活、财务、后勤数据全部沉淀到统一平台,用算法代替人力巡检,用消息代替口头传达,降低运营成本的同时提升服务品质与安全系数。

系统功能全集:

  • 老人档案:账号、姓名、性别、年龄、电话、家庭住址、头像。

  • 床位中心:床位信息、床位分配、床位调换、床位续租。

  • 健康监护:健康记录(体重、血压、血脂、血糖、心率)、生活轨迹、外出信息。

  • 餐饮服务:菜品信息、菜品类型、菜品订单、菜品配送、口味与原材料管理。

  • 活动中心:活动信息、活动类型、活动报名、活动签到、收藏与评论。

  • 物资后勤:物资库存、物资类型、物资采购、设备报修、维修记录。

  • 费用管理:缴费信息、退费信息、缴费单据、支付状态。

  • 人事排班:护工档案、排班信息、考勤信息。

  • 互动与资讯:交流论坛、帖子置顶、新闻资讯、公告信息、在线客服。

  • 系统运维:用户表、token、配置文件、系统日志、轮播图、关于我们。

一句话概括:平台把“住、吃、行、健、娱、财、人、物”八大场景全部搬到线上,实现养老业务流、数据流、资金流的闭环管理,让服务可追踪、健康可预警、费用可透明、运营可决策。

注:以上是纯课题毕业设计功能介绍,并非实际开发完成,最终开发完成的毕业设计程序以下面的的环境软件、功能图和界面为准。

系统所需要的环境软件:idea、eclipse+mysql5.7、8.0+Navicat+JDK1.8+tomcat7.0

第三章 系统分析

3.1功能需求分析

需求分析的首要任务是要分析用户的需求,知道用户存在的一些情况,并且要明确用户的使用状况,然后设计规划解决的问题。其中在使用定性的分析以及定量的分析,从这两个方面获取用户的需求。一方面定性的分析获得的应该是用户的基本需求,能够发现现在人们的习惯要求。所以定性的需要主要是为了多与用户交流,从而更为深刻的了解一些存在的需求问题;定量的分析则是发现一些潜在的用户,并且获得不一样的反馈内容。所以定量的需求要让用户来阐述一些情况,一定让使用者清晰的进行客观的描述,这样才能够比较全面的获得用户的需求所在。

其中获得用户需求以后,就要可以将用户需求设计为系统的功能模块。在能及时的分析和发现有关需求的情况下,需要系统同时的跟进需求设计。在养老院管理系统管理过程中还需要创建需求工作的数据分析,以便于后面的分析做总结。写入一个需求的报告内容,其中需要包含完整的描述需求、以及功能需求、模型等后续开发过程中还需要用到的部分资料。

需求的分析中用户需求就是比较的重要,而且可以通过各种的路径,以及各用户对于系统的功能需求,你需要对这些内容做出整理以及分类,然后分析这些需求的现实情况下的可能原因,还需要有认真的分析过程,结合现实的情况下最终做出一系列的需求资料。在有关用户的期望分析中能够明确一些可能实现的情况,养老院管理系统管理功能是许多个可以测试的功能相结合的,正是由于这些功可以使得用户能够更加积极的提供出需求,让系统功能可以变得更加的完善。这样就可以保证所有设计的功能模块都是可以用到的,而且也是可测试的,对于后续系统的开发能够有比较关键的作用,也能快速完成用户所提供的需求。 

3.2系统可行性分析

3.2.1技术可行性

该系统使用java技术开发,MySQL数据库同SpringBoot框架联合开发并实现。对于以上描述的技术,在当代都是较为成熟的技术和平台,虽然它们都有自已的体系,但在程序员的眼里,它们的配合度是很高的,网上的相关博客中每个创建项目的帖子,它们都会出现,数据库负责管理数据,开发工具负责管理项目,技术负责代码的框架,既相互独立,又相互依赖。以上描述的工具、技术都已转化为自身的技能,所以从技术角色考虑是可行的,工作人员对于技术的关注度并不高,只要程序可用即可。

3.2.2 经济可行性

经济可行性,可分为两种,支出和收入,该系统属于研究型毕业设计,所以收入部分暂不考虑。支出可分为,设备、场地、开发环境、人力、时间等一切需考虑的因素,所有信息都是影响形成系统的一部分。设备:只需一台笔记本电脑,配套的输入设备;场地:暂定为图书馆与校内的自习室;开发环境:良好;人力:自身、指导老师、同学;时间:从选题到毕业为止,大约8个月。从以上描述可知,大部分条件已经满足,所以该系统不会存在经济方面的问题,所以是可行的。

3.2.3社会可行性

社会可行性,广义而讲可涉及到道德方面、法律方面、社会方面,每个方面都会影响系统的形成。本系统的是独立且没有任何传播性质的信息,更涉及不到道德层面,法律层面;本系统也没有触发法律,没有赌博、黄色等类型信息,同时也是遵从国家法律,不会显示任何触发法律层面的信息;社会方面,该系统是为方便客户提供更好的服务,是轻量级的养老院管理系统,会为人们带来快速并有效查询的功能,也是具有贡献意义的。总体而言,该系统也是具有社会可行性的。 

3.3 系统用例分析 

养老院管理系统综合网络空间开发设计要求。目的是将传统管理方式转换为在网上管理,完成养老院管理系统管理的方便快捷、安全性高、交易规范做了保障,目标明确。养老院管理系统可以将功能划分为管理员功能、护工功能和老人功能。

(1)管理员关键功能包含老人、护工、活动信息、活动类型、活动报名、活动签到、菜品信息、菜品类型、菜品配送、物资库存、物资类型、物资采购、床位信息、床位分配、床位调换、床位续租、设备报修、维修记录、健康信息、外出信息、生活轨迹、老人需求、缴费信息、退费信息、排班信息、考勤信息、交流论坛、系统管理、用户资料等进行管理。管理员用例如下:

图3-1 管理员用例图

(2)护工关键功能包含菜品订单、菜品配送、健康记录、外出信息、生活轨迹、老人需求、排班信息、考勤信息、用户资料等进行管理。护工用例如下:

图3-2 护工用例图

(3)老人关键功能包含个人中心、修改密码、活动报名、活动签到、菜品订单、菜品配送、床位分配、床位调换、床位续租、设备报修、维修记录、老人需求、缴费信息、退费信息、我的发布、我的收藏等进行管理。老人用例如下:

图3-3 老人用例图

3.4系统流程分析

流程图是用具体的图形符号和相应的线条来表示系统执行的整个过程。因为这种图可以很容易地描述系统的一系列过程,所以它的所有图形符号都是比较关键的,基本上一个图形符号可以表示一个过程的一个步骤。流程图不仅提供了一个比较完整、全面的实施过程,而且可以发现整个团队协同设计过程中可能存在的缺陷和不足,便于在后续过程中及时对系统进行修正和改进。

通过流程图可以对系统的需求和相关流程进行分析,可以详细细分为各个部分的设计。对于设计人员来说在开发过程中要能够以流程图为基础,能够快速的提高自己的逻辑思维,并且也能够指导后续的操作在系统设计中最重要的部分就是程序的设计,然后具体的编写程序,流程图是设计过程中的重要工具,下面是流程图的部分设计。

3.4.1 登录流程图

登录流程是该系统的第一个流程,登录的第一步是输入账号、密码登录,系统会验证账号与密码是否正确,正确时系统会判断账号类型再进入不同的后台;不正确时,会返回到登录的第一步,输入用户重新执行登录流程。该流程如图3-4所示。

图3-4登录流程图

3.4.2 添加新用户流程图

添加新用户的流程是先查询新用户名是否已存在,如已有该用户名,需重拟用户名并同时输入新用户的其它信息,添加新用户到数据库时会先验证数据是否完整,信息都正确且完整时,返回并刷新用户列表;信息不正确时,会返回输入信息的那一步。该流程如图3-5所示。

图3-5添加新用户流程图

第四章 系统概要设计

4.1系统设计原理

设计原理,是指一个系统的设计由来,其将需求合理拆解成功能,抽象的描述系统的模块,以模块下的功能。功能模块化后,变成可组合、可拆解的单元,在设计时,会将所有信息分解存储在各个表中,界面不会显示所有定义的字段。在设计时,会有几大要求,抽象、模块化、信息隐藏、耦合低、内聚等特性,本系统的设计也符合以上几大特性。制作和显示流程都属于程序员需要分析研究的一部分。每个模块都是相对独立的,系统前台不显示账号操作权限范围外的信息。

4.2功能模块设计

该章节的功能模块设计,只是大概描述了系统的所有功能模块,将功能按权限来讲解。系统总体功能如图4-1所示。

图4-1 系统总体结构图

4.3 数据库设计

4.3.1数据库设计原则

学习程序设计,如果想要了解数据库管理系统或者是按照系统接口的要求制作的,就必须创建一个数据库管理系统模型,用来存储数据,这样在进行应用程序编程的过程中,就不需要加载操作系统页面的信息,从而提高整个系统的工作效率。在数据库管理系统中承载着众多的数据,应该说,一个管理信息系统的建设中心和基地,也为建设管理信息系统和信息管理系统提出了新的查询、删除、修改和操作功能,使管理信息系统建设可以快速查询需要的数据,而不是直接从代码中查找。信息库管理系统由各个组成部分的信息表按照具体的方法进行准确的归并、排序和组成信息库管理系统。

 4.3.2数据库E-R图设计

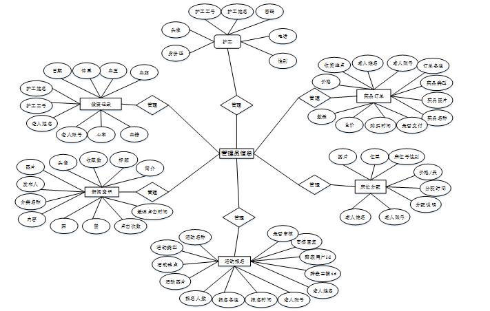
E-R图即实体-联系图,主要作用是提供了解显示数据类型存在的联系的途径,是藐视现实世界的概念模型,其关键要素是实体型、属性、联系。在系统中将对“护工、活动报名、健康记录、床位分配、菜品订单、新闻资讯”等作为实体,它们的局部E-R图,如图4-2所示:

4-2局部E-R图

第五章 系统功能实现

5.1前台功能实现

5.1.1系统首页页面

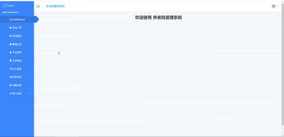
当人们打开系统的网址后,首先看到的就是首页界面。在这里,人们能够看到系统的导航条,通过导航条导航进入各功能展示页面进行操作。系统首页界面如图5-1所示:

图5-1 系统首页界面

在注册流程中,用户在Vue前端填写必要信息(如用户名、密码等)并提交。前端将这些信息通过HTTP请求发送到Java后端。后端处理这些信息,检查用户名是否唯一,并将新用户数据存入MySQL数据库。完成后,后端向前端发送注册成功的确认,前端随后通知用户完成注册。这个过程实现了新用户的数据收集、验证和存储。系统注册页面如图5-2所示:

图5-2系统注册页面

活动信息:在活动信息页面的输入栏中输入活动名称、活动地点进行查询,可以查看到活动详细信息,并根据需要进行活动报名或收藏操作;活动信息页面如图5-3所示:

图5-3活动信息详细页面

5.1.2个人中心

个人中心:在个人中心页面可以对个人中心、修改密码、活动报名、活动签到、菜品订单、菜品配送、床位分配、床位调换、床位续租、设备报修、维修记录、老人需求、缴费信息、退费信息、我的发布、我的收藏进行详细操作;如图5-4所示:

图5-4个人中心界面

5.2后台模块实现

在登录流程中,用户首先在Vue前端界面输入用户名和密码。这些信息通过HTTP请求发送到Java后端。后端接收请求,通过与MySQL数据库交互验证用户凭证。如果认证成功,后端会返回给前端,允许用户访问系统。这个过程涵盖了从用户输入到系统验证和响应的全过程。如图5-5所示。

图5-5后台登录界面

5.2.1管理员模块实现

管理员进入主页面,主要功能包括对老人、护工、活动信息、活动类型、活动报名、活动签到、菜品信息、菜品类型、菜品配送、物资库存、物资类型、物资采购、床位信息、床位分配、床位调换、床位续租、设备报修、维修记录、健康信息、外出信息、生活轨迹、老人需求、缴费信息、退费信息、排班信息、考勤信息、交流论坛、系统管理、用户资料等进行操作。管理员主页面如图5-6所示:

图5-6管理员主界面

老人功能在视图层(view层)进行交互,比如点击“搜索、添加信息或批量删除”按钮或填写老人表单。这些老人表单动作被视图层捕获并作为请求发送给相应的控制器层(controller层)。控制器接收到这些请求后,调用服务层(service层)以执行相关的业务逻辑,例如验证输入数据的有效性和与数据库的交互。服务层处理完这些逻辑后,进一步与数据访问对象层(DAO层)交互,后者负责具体的数据操作如查看、修改或删除老人信息,并将操作结果返回给控制器。最终,控制器根据这些结果更新视图层,以便老人功能可以看到最新的信息或相应的操作反馈。如图5-7所示:

图5-7老人界面

活动报名功能在视图层(view层)进行交互,比如点击“搜索、批量删除或审核”按钮或填写活动报名表单。这些活动报名表单动作被视图层捕获并作为请求发送给相应的控制器层(controller层)。控制器接收到这些请求后,调用服务层(service层)以执行相关的业务逻辑,例如验证输入数据的有效性和与数据库的交互。服务层处理完这些逻辑后,进一步与数据访问对象层(DAO层)交互,后者负责具体的数据操作如查看、修改或删除活动报名信息,并将操作结果返回给控制器。最终,控制器根据这些结果更新视图层,以便活动报名功能可以看到最新的信息或相应的操作反馈。如图5-8所示:

图5-8活动报名界面

床位分配功能在视图层(view层)进行交互,比如点击“搜索或批量删除”按钮或填写床位分配表单。这些床位分配表单动作被视图层捕获并作为请求发送给相应的控制器层(controller层)。控制器接收到这些请求后,调用服务层(service层)以执行相关的业务逻辑,例如验证输入数据的有效性和与数据库的交互。服务层处理完这些逻辑后,进一步与数据访问对象层(DAO层)交互,后者负责具体的数据操作如查看、修改或删除床位分配信息,并将操作结果返回给控制器。最终,控制器根据这些结果更新视图层,以便床位分配功能可以看到最新的信息或相应的操作反馈。如图5-9所示:

图5-9床位分配界面

5.2.2护工模块实现

护工进入主页面,主要功能包括对菜品订单、菜品配送、健康记录、外出信息、生活轨迹、老人需求、排班信息、考勤信息、用户资料进行操作。护工主页面如图5-10所示:

图5-10 护工主界面

源码无偿分享,文未领取

评论
添加红包

请填写红包祝福语或标题

红包个数最小为10个

红包金额最低5元

当前余额3.43前往充值 >
需支付:10.00
成就一亿技术人!
领取后你会自动成为博主和红包主的粉丝 规则
hope_wisdom
发出的红包
实付
使用余额支付
点击重新获取
扫码支付
钱包余额 0

抵扣说明:

1.余额是钱包充值的虚拟货币,按照1:1的比例进行支付金额的抵扣。
2.余额无法直接购买下载,可以购买VIP、付费专栏及课程。

余额充值