基于边缘计算的地质钻孔数据预测评估方案使用长短期记忆网络
摘要
边缘计算已被认为是一种新的计算范式,可提升云计算环境中的服务响应性能和可靠性。同时,地质数据分析的研究也引起了极大的关注。鉴于边缘计算在某些工业应用中的成功,人们也期望其能够应用于矿产勘探领域,以有效满足日益增长的矿产勘探需求。因此,本文提出了一种新型应用,通过将边缘计算设备与地质数据分析模型相结合,针对矿区内的多个钻孔数据,提出了一种预测评估方案。在对复杂的原始数据进行预处理,并分析矿物成分含量变化与深度之间关系的基础上,利用深度学习领域的循环神经网络——长短期记忆网络(LSTM),对特定矿物成分进行建模,因为LSTM在处理时间序列数据方面表现出良好的性能。此外,本方案还引入了一种进化计算方法,即粒子群优化算法,用于优化部分关键参数,以进一步提升计算性能。
最后,该方案部署于边缘计算环境中典型的边缘设备——树莓派上,以更高效地实现矿产勘探,同时避免资源集中的局限性。实验结果表明,本研究所提出的基于边缘计算的预测评估方案能够有效提升地质钻探数据分析的性能。
1 引言
近年来,边缘计算作为一种新的计算范式应运而生,使终端用户能够以快速的应用响应时间访问服务。1-3与传统的云计算技术通常采用集中式模型(核心服务的处理在云服务器上进行)不同,边缘计算作为一种新型的去中心化模型,通过将数据处理任务从云端转移到网络中的本地小型边缘设备(如集成接入设备和路由交换机),能够在实时提供令人满意的存储与计算能力。4,5因此,这种新的计算范式显然具有低延迟、高可扩展性、智能位置感知等特点。
与传统的数据传输方法和网络架构相比,边缘计算具有许多明显优势。它避免了传统云计算中心存在的高延迟和低效率的局限性。特别是在5G时代,云计算中心需要处理大量数据,边缘计算可以分担云计算的压力。此外,边缘设备在网络结构中更靠近数据生成的设备端,因此数据处理的传输延迟几乎可以忽略不计。在大规模数据突发的时代,降低传输延迟相当于加快了数据处理速度。与云计算中心不同,边缘设备不需要强大的性能,因为其处理的数据量通常较小。目前,存在三种边缘计算模型,包括雾计算、移动边缘计算和云粒。6
具体而言,在有效实现边缘计算应用的同时,一个主要关注点是边缘设备的设计与使用,这些资源受限工具可通过智能部署来提升应用服务质量。7-9在可用的边缘设备中,树莓派已逐渐被业界认定为承载多种雾计算应用的边缘节点之一。通常情况下,树莓派是一种小型微型计算机,目前可在Linux和Windows环境中运行。截至目前,最新版本为树莓派4,新增了Wi‐Fi无线网络和蓝牙功能。近年来,人们对于将树莓派用于边缘计算应用的兴趣日益增长。例如,在自动驾驶领域,树莓派可作为车载计算机实现自动泊车。10一篇基于树莓派的文章开发了一种微流控血液凝固检测装置,用于量化血液凝固程度。11在实际地质勘探背景下,数据处理所需的时间主要受数据传输和计算的影响。理论上,边缘计算将显著降低数据传输延迟;同时,由于每个边缘节点处理的数据量相对较小,计算时间不会受到太大影响。因此,引入边缘计算可以解决地质勘探中的数据处理问题。然而,针对地质数据分析任务,由于地质大数据的复杂特性,目前鲜有研究关注将边缘设备(例如树莓派)应用于此类数据处理问题。12针对这一问题,考虑到树莓派设备的低成本性能、轻量级特性以及强适用性,本文在地质领域开展了一项边缘计算应用,通过在地质相关数据处理任务中使用树莓派来实现。
目前,在分析地质数据(特别是用于矿产勘探的地质数据)时,存在多种方法,包括传统模型和一些流行的基于机器学习的模型。就第一类方法而言,例如,鉴于当前对深部控矿构造和岩浆侵入体的认识尚不充分,已基于一些地球物理分析技术(包括磁法、重力、反射地震勘测、电磁法等),建立了深部勘探模型,以有效查明华南银坑矿田地下地层、花岗岩及构造的分布情况。13通过分析冰川动力学校准漂移地球化学,并利用漂移地球化学数据进行空间建模,可提高矿产勘探中找矿预测模型的准确率。14尽管使用这些传统方法已取得一些良好成果,但在实施过程中仍存在与计算效率相关的诸多技术挑战,需加以解决,以充分挖掘地质大数据的潜力。15
因此,迫切需要强有力的方法来全面考虑地质变量,以解决上述地质数据分析问题。随后,一些流行的机器学习算法已经被引入该领域。具体而言,随着大数据分析的最新进展,考虑到深度学习模型能够有效学习特征的层次结构,并已在不同领域成功应用,因此本文也采用了此类模型。例如,由于自编码器网络作为一种深度神经网络(NN)可用于复杂数据集的降维,因而被用于矿产勘探中的地球化学异常检测,同时考虑了地球化学数据的成分特性。在将该方法应用于两种形式的地球化学数据后表明,自编码器网络在检测多变量地球化学异常方面是有效的。
通过结合卷积神经网络(CNN)与逻辑回归算法,开发了一种新的机器学习方法,用于处理安徽省赵集口铅锌矿床的案例,其中设计了一种基于卷积神经网络的预测器用于矿产资源模型,以评估未知区域,最终提取地表铅元素分布与矿体出现之间的关系。
上述基于机器学习的方法在提升地质数据分析的计算性能方面确实发挥了重要作用。然而,在传统的云计算环境中应用这些方法时,计算开销可能随着地质数据维度的增加而呈非线性增长。此外,在某些应用场景中,由于未充分考虑地质数据之间的隐含语义关系和潜在关联,分析结果可能不尽如人意。因此,针对这些局限性,进一步发展这些机器学习算法是必要的。为此,结合前述边缘设备(即树莓派),本文提出一种基于深度学习模型的、面向不同深度地质钻孔数据的预测评估方案,以实现矿产勘探的目标。具体而言,本实验通过所提出的模型对中国某地的实际钻孔数据进行矿物含量分析,并将该模型部署至边缘设备。结合边缘计算环境,该模型能够显著克服通信延迟的限制,提高处理地质数据时的执行效率。
在深度学习领域,尽管一些传统神经网络模型(例如CNN)在许多情况下已取得令人满意的性能,但在处理时间序列敏感任务时可能表现不佳。鉴于信息序列之间关系的复杂性,通常使用循环神经网络(RNN)来应对这一问题。作为一种广泛使用的循环神经网络,长短期记忆(LSTM)网络能够处理长期依赖问题,并相比传统循环神经网络提高了学习效率。基于此,本文采用长短期记忆网络(LSTM)网络来处理地质钻探应用中的时间序列数据。
本文的主要贡献如下。
(1) 在深度学习模型中用于分析语义时间序列数据的长短期记忆网络(LSTM),被具体引入到本方案中以执行地质数据处理任务。此外,本文采用粒子群优化(PSO)这一种进化计算算法,对LSTM中的某些关键参数进行优化。由此,有望进一步提升对地质钻探数据的预测评估性能。(2) 提出的方案部署于边缘计算环境中的典型边缘设备上,旨在更高效地实现矿产勘探,同时避免资源集中的局限性。因此,本文为边缘计算技术提供了一种新的应用。(3) 本文成功将LSTM+PSO模型应用于地质领域,同时为地质钻孔数据的探索提供了一种新方案。其中,LSTM非常适合处理时间序列数据。此外,PSO对LSTM模型的优化效果也优于其他类似的进化算法。特别是结合高效边缘计算,地质钻孔数据的处理变得更加高效和便捷。
本文其余部分组织如下。第2节对LSTM、PSO和树莓派进行了简要综述。第3节介绍了我们提出的方案的实现过程。第4节展示了实验结果。最后,第5节是结论部分。
2 相关工作
2.1 长短期记忆网络
作为一种典型的神经网络模型,循环神经网络能够利用其由神经网络直接控制的额外存储状态来处理序列数据。29由于它能够通过时间记住所有信息,因此在处理时间序列时通常非常有效。
通用 RNN 块
xt
ht-1
ht
长短期记忆网络 LSTM 块
xt ht-1 ht
Ct-1 Ct
图1 RNN与LSTM之间的示意图比较。
LSTM,长短期记忆网络;RNN,循环神经网络
预测问题。30考虑到一般的循环神经网络无法处理长期依赖问题,可以通过用另一种神经网络替换循环神经网络中的存储模块来避免这一限制,由此提出了长短期记忆网络。31与循环神经网络相比,长短期记忆网络在捕捉长时间依赖性方面更为通用和有效,具有更优的信息存储和访问方式。因此,近年来它已被应用于许多与序列处理相关的领域。32,33
通常,在最常用的LSTM架构中,包含几个关键单元,包括记忆细胞、输入门、输出门和遗忘门,其中记忆细胞用于跟踪输入序列数据中各元素之间的依赖关系,其余三个门负责调节信息流入和流出记忆细胞的过程。34实际上,输入门用于添加一些新信息。在从当前细胞状态中选择有用信息后,输出门会将其作为输出展示出来。遗忘门则实现对无关信息的遗忘。除了上述单元外,还包括通往各个门的连接以及输出激活函数。在LSTM架构的这些组件中,遗忘门和输出激活函数是最关键的部分。在此,图1展示了RNN与LSTM之间的示意图比较,其中xt、ht和 Ct分别表示在时间t时的输入向量、输出向量和细胞状态向量。通过LSTM可以选择性地记住或遗忘信息,其中信息流遵循细胞状态进行传递。因此,细胞状态中的信息具有不同的依赖性。在我们的方案中,LSTM专门用于实现地质数据处理任务。
2.2 粒子群优化
PSO作为一种进化计算算法,基于社会信息共享的群体智能机制,其中粒子通过集体协作来优化群体。35 PSO的一个优势在于,它比一些传统的进化计算算法(例如遗传算法(GA))更简单,通常不涉及复杂的操作,例如GA中的交叉和变异。同时,与GA相比,PSO更容易实现,并且由于其参数调整较少,能够以更快的收敛速度达到更高的精度。36因此,PSO是一种典型的元启发式算法,能够在候选解的大规模空间中进行搜索,而无需对被优化问题做出任何假设。鉴于其在处理优化问题时表现出的计算性能,PSO被广泛应用于一些实际环境中。37
在粒子群优化的实施框架中,所有粒子最初在搜索最优解的搜索空间内被随机初始化。每个粒子的位置由成本或适应度函数确定,并且每个粒子能够记住其经历过的最优位置。具体而言,每个粒子的运动受到多个方面的影响或更新。除了其已知局部最优位置外,它还同时受到搜索空间中的已知最优位置以及整个群体的已知最优位置的引导。通过这种方式,群体可以朝着最优解移动。38图2展示了基本PSO算法的工作流程。在此图中,M表示当前群体中的粒子数量,其中粒子i在整个搜索空间中的位置为xi,速度为vi。经过更新操作后,粒子i的改进位置和速度分别为vi和xi。此外,令qi表示粒子i的已知最优位置,s表示当前整个群体的已知最优位置。
| 初始化粒子的位置为 xi(1 ≤i ≤ M) 初始化粒子的速度为 vi(1 ≤i ≤ M) | 初始化粒子的位置为 xi(1 ≤i ≤ M) 初始化粒子的速度为 vi(1 ≤i ≤ M) | |
|---|---|---|
F I G URE2 基本粒子群优化算法的流程图
更新粒子的速度为 vi(1 ≤i ≤ M) 更新粒子的位置为 xi(1 ≤i ≤ M)
计算成本函数值
将粒子的已知最优位置更新为 qi(1 ≤i ≤ M)
将群体的已知最优位置更新为 s
是否满足终止条件?
End
Y
N
在现有的PSO优化应用中,常用于调整模型中的关键参数,以获得解决许多实际问题的最优解。例如,在胶结膏体充填料(CPB)强度设计问题中,开发了人工神经网络(ANN)来建模非线性关系,并预测CPB的无侧限抗压强度,同时使用PSO来调整该人工神经网络(ANN)的参数。39此外,支持向量机(SVM)被应用于建立回归模型,以预测玻璃纤维增强聚酯复合材料钻孔的分层因子,然后采用改进的粒子群优化来寻找最优组合。
2.3 树莓派
树莓派被视为一系列小型单板计算机,它集成了个人计算机和微控制器的功能。树莓派通常采用博通系统级芯片,内置兼容ARM的中央处理器和片上图形处理器。尽管其功能不如主流个人计算机全面,但它提供了一个非常强大的平台,使用户能够使用Python、Java和C++语言编写复杂的计算机程序,并可轻松与硬件交互。
如图 3,41所示,树莓派为开发者提供了许多有用的接口。这里使用了四个通用串行总线端口来连接鼠标和键盘等设备。高清多媒体接口为树莓派提供了视觉界面,可将其应用显示在外部显示器上。树莓派的安全数字(SD)卡槽用于安装SD卡,以存储操作系统(OS)和所有应用。此外,网络接口可直接连接到外部网络。官方上,树莓派基于Debian Raspbian操作系统进行应用。
最近,随着边缘计算技术的广泛应用,树莓派因其可被视为一种典型的边缘设备而在业界受到越来越多的关注,尤其是在雾计算应用中,它被用于基于边缘计算的工作环境。因此,本文针对地质数据处理这一实际问题,结合使用树莓派设备以避免资源集中的限制,提出了一种实现新型边缘计算应用的方案。
2.4 边缘计算的计算性能
完成计算任务所需的总时间包括数据传输时间和节点上的数据处理时间。在边缘计算范式中,来自不同地点的数据被分配到最近的边缘节点。这些边缘计算节点以高密度部署,并独立处理其接收到的数据。在此,数据被并行处理,从而大大减少了整体处理时间。由于地质大数据的特殊性,来自不同区域的数据通常不可互通。换句话说,在处理来自多个区域的任务时,模型需要多次重新调优。边缘计算节点通常负责处理小范围区域内的数据,因此模型相对固定,也节省了模型训练所需的时间。显然,采用边缘计算范式可以有效减少将数据传输到云中心的时间开销。只要数据量适当,边缘计算就能很好地完成数据处理任务。如果我们选择将所有数据传输到云计算中心进行处理,则可能会产生大量的延迟和能耗。此处,总传输延迟可表示为:
$$
T_t = \frac{d_n}{R_n}, \quad (1)
$$
其中 $ d_n $ 表示输入数据的大小,$ R_n $ 表示传输速率。
相应地,传输过程中的总能耗表示为:
$$
E_{c_n} = P_{t_n} \cdot \frac{d_n}{R_n} + P_{i_n} \cdot \frac{w_n}{f_c}, \quad (2)
$$
其中 $ P_{t_n} $ 表示用户的总发射功率,$ P_{i_n} $ 表示电路在空闲状态下的功耗,$ f_c $ 表示在延迟约束下的计算能力,而 $ w_n $ 表示完成任务所需的CPU周期。
显然,从上述两个方程可以看出,在使用边缘计算技术且输入数据规模较小的情况下,整体计算性能将得到提升。
3 THE PROPOSED SCHEME
在与矿产勘探相关的地质领域中,可使用钻探设备钻出小直径、大深度的圆柱形孔。通过钻孔,可以研究某一区域的地质条件,并获取地下地质物理数据。因此,钻孔数据的分析在深部找矿和三维地质建模中起着重要作用。
通常,这些数据记录在地质图中。每个钻孔都有一个直方图,其中包含不同深度的地质特征。对于原始的复杂地质钻探数据,我们提取了与某种矿石相关的岩石描述信息。在这些描述中,某些矿物成分与不同深度之间可能存在隐藏的关系。因此,通过分析这些关系,我们可以进一步了解其变化情况。
|
地原质始的
data | ||
|---|---|---|
|
地原质始的
data | ||
|
地原质始的
data |
预处执理行 用数据训练
LSTM
|
标准
data | |||
|---|---|---|---|
|
标准
data | |||
|
标准
data |
面向地质钻探数据的预测评估方案
参数优使化用
PSO
部署 方案到边缘 设备
| 优模化型 | ||
|---|---|---|
| 优模化型 | ||
| 优模化型 |
树莓派
图4 提出的方案的实施框架
浅层矿物成分的含量。因此,我们的方案可能为挖掘深层矿物成分以实现矿产勘探提供有效的指导。
在本节中,我们提供了提出的方案的实现细节。
3.1 系统实现框架
原始地质钻探数据被发送到我们提出的方案中。然后,这些数据将首先进行预处理,以确保其可作为LSTM网络的输入。在此,采用LSTM对数据进行训练,同时利用粒子群优化算法对LSTM中的关键参数进行专门优化。由此获得针对特定矿物成分的优化模型。最后,该方案部署在边缘计算环境中的典型边缘设备——树莓派上,以更高效地实现矿产勘探。总体而言,所提出方案的系统实现框架如图4所示。我们提出的模型用于处理和拟合地质钻孔数据。
原始地质数据作为模型的输入。模型首先对数据进行预处理,得到标准数据集。然后,使用LSTM训练数据,并通过PSO优化参数。这些步骤将在边缘设备中执行,从而生成边缘设备应用。此外,我们可以将该方法和模型应用于实际环境中。
3.2 原始数据预处理
对于记录在地质图中的这些原始钻孔数据,需要进行一些必要的预处理。首先,对于多种类型的图像数据,应将有用信息提取到文档中。此步骤的结果将以文本形式呈现。然后,应用自然语言处理技术,通过字符串匹配算法对文本中的词汇进行匹配,以获取目标信息。例如,在钻孔数据中存在一些关于岩石组成的关键词,如“斜长石”和 “石英”。通过字符串匹配算法,可以提取出对应这些矿物成分的关键词及其深度信息。
此外,原始数据中的一些矿物成分以百分比形式描述,这些数据更为准确。然而,其他一些成分含量则以形容词形式给出,例如主要、次要、微量等。显然,这些数据较为模糊。针对这一问题,我们结合一些钻孔相关的背景资料,将“主要”、“次要”和“微量”设定为具体的百分比数值。
此外,我们应在预处理阶段进行进一步的提取。这里提供一个示例:作为一个应用案例,图5展示了两个钻孔的深度与某些矿物存在之间的关系。根据该图的观察结果,我们最终提取“斜长石”、“石英”和“黑云母”作为本方案中要研究的关键元素。通过这种方式,我们可以获得包含深度和矿物含量信息的数据。
最后,针对上述数据,还需要进行数据清洗。此操作的目的是通过删除重复信息并确保数据一致性,重新检查和验证数据。
(A) 编号为****01的钻孔中矿物含量的示意图。
atic diagram of the mineral content in the drill hole numbered *
atic diagram of the矿物含量在编号为* ***03。
图5 不同钻探深度处矿物成分出现的示意图。其中, 纵轴表示钻孔深度,横轴表示在某一深度处不同矿物 成分(以不同颜色表示)的存在情况
3.3 使用长短期记忆网络进行数据训练
完成预处理任务后,我们可以获得一个标准数据集,其中包含钻孔的深度信息、矿物含量以及其他信息。然后,我们将长短期记忆网络(LSTM)引入到我们的方案中以处理数据。作为循环神经网络(RNN)的增强版本,长短期记忆网络(LSTM)允许神经网络(NN)中连接之间的权重系数在不同的时间点发生变化,目的是使神经网络遗忘之前累积的信息。通过这一机制,即使该模型的参数固定,也可以改变不同时刻的积分尺度。实际上,这避免了与梯度消失和梯度爆炸相关的问题。长短期记忆网络(LSTM)中每个单元的计算过程如下:42
$$
f_t = \sigma(W_f x_t + U_f h_{t-1} + b_f), \quad (3)
$$
$$
i_t = \sigma(W_i x_t + U_i h_{t-1} + b_i), \quad (4)
$$
$$
\tilde{C}
t = \tanh(W_c x_t + U_c h
{t-1} + b_c), \quad (5)
$$
$$
C_t = f_t \otimes C_{t-1} + i_t \otimes \tilde{C}_t, \quad (6)
$$
$$
o_t = \sigma(W_o x_t + U_o h_{t-1} + b_o), \quad (7)
$$
$$
h_t = \tanh(C_t) \otimes o_t, \quad (8)
$$
其中,$ x_t $、$ h_t $ 和 $ C_t $ 分别是时间t的输入向量、输出向量和细胞状态向量。此外,$ i_t $、$ o_t $、$ f_t $ 分别表示时间t的输入门、输出门和遗忘门的激活向量。另外,$ W_{{i,o,f,c}} $、$ U_{{i,o,f,c}} $ 和 $ b_{{i,o,f,c}} $ 分别为输入权重、循环权重和偏置权重的矩阵,其中下标 ${i、o、f、c}$ 分别表示输入门(i)、输出门(o)、遗忘门(f)和记忆细胞(c)。最后, $ \sigma(x) = \frac{1}{1+ e^{-x}} $ 和 $ \tanh(x) $ 分别是sigmoid函数和双曲正切函数,$ \otimes $ 是两个向量的逐元素乘积运算符。
使用长短期记忆网络(LSTM)进行数据训练和预测时,无需将所有数据一次性输入。因此,在LSTM训练数据之前,我们首先需要设置参数“windows_size”,它表示窗口的大小。此处的窗口指的是每次训练的序列,即在每一次训练中,通过前若干个数据来预测下一个数据。这里,前面若干个数据的长度称为“windows_size”。该参数对LSTM的学习性能至关重要,因此应对其进行优化。此外,另一个与“windows_size”类似的参数是 “batch_size”。由于LSTM不会一次性将所有数据送入输入门,而是将数据划分为多个批次,这里的“batch_ size”即指划分的批次数目。除此之外,LSTM模型中的另一个重要参数是“learning_rate”,它表示神经网络(NN)的学习率。该参数通常远小于1,但如果设置过小,则收敛速度过慢;若稍大,则可能引起震荡。因此,该参数也应进行优化。
此外,长短期记忆网络还有另外三个重要参数,“cells_num”表示细胞数量,“步骤1”是模型训练过程中的步长,“步骤2”表示模型训练时的步长。在本方案所使用的LSTM模型中,在训练过程中采用了Adam优化算法,这是一种基于梯度的方法,可动态调整上述超参数。
LSTM模型的最终输出是对输入的一对一值。这意味着每个原始地质钻孔数据都有一个对应的训练或拟合值。通过将原始值与训练值的大小进行比较,可以计算其拟合程度。
总体而言,算法1展示了此处使用的整个长短期记忆网络的伪代码。
算法1。用于训练地质钻探数据的长短期记忆网络
输入 : 标准地质钻探数据 $ x_t \in \mathbb{R}^m $;
输出: 预测钻孔数据 $ h_t \in \mathbb{R}^q $。
设置参数:$ W_{{i,o,f,c}} $,$ U_{{i,o,f,c}} $ 和 $ b_{{i,o,f,c}} $;
将 $ h_0 $ 和 $ C_0 $ 初始化为 $ 0 \in \mathbb{R}^q $,并将时间点 $ t $ 初始化为 $ 1 $;
重复̃ 计算 $ f_t $、 $ i_t $ 和 $ \tilde{C}_t $;
更新单元状态 $ C_t $;
计算 $ o_t $ 和 $ h_t $;
$ t = t + 1 $;
直到 满足停止_准则。
3.4 使用PSO进行参数优化
在此,我们应用PSO来优化LSTM网络的这六个参数。在PSO的实现中,有两个参数,包括粒子群数量和粒子代数。我们可以预先设置它们。
GA也是一种进化算法。它是一种用于解决人工智能领域优化问题的启发式算法,模拟生物中的遗传过程,包含选择、交叉和变异等操作。我们在实验中比较了GA与PSO的优化效果,以验证PSO的有效性。
在我们提出的方案中,通过使用LSTM和PSO实现数据集的训练与拟合过程。首先,PSO随机初始化LSTM中使用的若干关键参数。在由这些参数确定的LSTM对数据集进行训练后,获得LSTM的损失函数值。PSO基于该值判断是否满足精度要求。若未满足,则PSO应更新这些参数的值。在此过程中,反复调用LSTM模型以获取损失函数值,直到满足精度要求或达到最大迭代次数为止。通常情况下,模型最终能够取得满意的结果。
4 实验结果与讨论
4.1 实验描述
本实验所使用的数据集来自中国某金矿的实际数据集。原始数据集以多张图表形式存储,每张图表记录了钻孔中不同深度的矿物储量含量。我们可以从这些图表中提取钻孔信息、深度和矿物含量。在相同深度下,可以获得各种矿物成分的含量。深度和矿物含量可作为时间序列数据进行处理。实验正是基于此类数据开展的。
该数据集首先通过第3节中描述的方法进行预处理,从而得到一些表格。在这些表格中,我们可以找到钻孔的深度信息,以及与“斜长石”、“石英”和“黑云母”相关的三种矿物成分对应的内容信息。
如第1节和第2节所述,本实验中的边缘设备是型号为3B+的树莓派,配备1.40GHz CPU和1.00GB内存。
4.2 指标
在检查算法1中的停止准则时,为了评估长短期记忆网络模型在多个深度的矿物含量训练数据上的计算性能,特别引入了以下一些指标。
首先,使用均方误差(MSE)来评估数据的拟合程度。MSE 的值越小,拟合程度越高,预测数据集与实际数据集越接近。其定义为:
$$
\text{MSE} = \frac{1}{T} \sum_{t=1}^{T} (r_t - p_t)^2, \quad (9)
$$
其中 $ T $ 为时间点的数量。此外,$ r_t $ 和 $ p_t $ 分别表示在时间点 $ t $ 的实际值和预测值。
其次,我们使用准确率来衡量训练数据的质量。通常情况下,钻孔中不同深度的矿物含量并非高度精确的值,存在一定误差是正常的。因此,在评估长短期记忆网络的学习性能时,将预测准确率限定在一定范围内是合理的。这意味着,如果得到的值在此范围内(通常非常小),则认为该预测成功。此处,准确率定义为:
$$
\text{Acc} = \frac{c}{s}, \quad (10)
$$
其中 $ c $ 表示正确预测的样本数量,$ s $ 表示所有样本的数量。
此外,实验环境中花费的计算时间对我们的开发方案也有重要影响。实际上,我们需要评估时间成本,特别是考虑到我们的方案应嵌入到边缘设备(即树莓派)中。
(A) ‘batch_size’ 的优化过程。 (B) ‘windows_size’ 的优化过程。 (C) ‘learning_rate’ 的优化过程。
(D) ‘cells_num’ 的优化过程。 (E) 步骤1的优化过程。 (F) “步骤2”的优化过程。
F I G U R E 6 使用粒子群优化的参数优化结果
4.3 参数优化结果
如前所述,共有六个参数通过粒子群优化进行优化。该领域的许多研究人员已经对LSTM模型中这六个参数的取值范围进行了说明和实验。受此启发,我们适当地扩展了这些参数的搜索范围。
参数“batch_size”、“windows_size”、“learning_rate”、“cells_num”、“steps1”和“steps2” 的原始范围分别在[16, 128]、[4, 80]、[0.05, 0.09]、[32, 128]、[32, 128]、和[1, 32]之内。随后,PSO将在上述范围内随机初始化粒子以搜索最优解。图6展示了使用PSO进行参数调优的收敛过程。经过优化后,“batch_size”、“windows_size”、“learning_rate”、“cells_num”、“steps1”和“steps2”的最优解分别为64、33、0.069、77、68和10。在与遗传算法(GA)的对比实验中,上述参数被优化为32、88、0.077、122、38和1。
4.4 性能对比
在本实验中,针对边缘计算应用,将提出的方案部署在边缘设备上,如图7所示。我们提出的方案被部署在边缘设备上。图7A显示了在边缘设备终端编译的算法。然后,获取的数据集被集成到边缘设备的输入中。经过一段时间的处理后,得到图7B所示的结果。
在模型算法执行过程中,输入数据以批次形式发送到LSTM模型。每批进入LSTM模型的样本数量相当于“batch_size”。LSTM对输入数据连续进行多次迭代训练。显然,LSTM的损失函数在训练过程中需要收敛。这里采用一个进行了实验以验证长短期记忆网络在训练过程中损失函数的收敛性。图8展示了训练时长短期记忆网络的损失函数与迭代次数之间的关系。数据以批次形式输入模型进行训练。在所提模型的初始迭代阶段,模型中的参数变化较大,因此模型不稳定,当迭代次数较少时,损失函数的值较大。随着迭代的进行,通过梯度下降算法不断更新参数。当迭代次数达到一定数值后,参数的变化逐渐趋于稳定,如图8所示,呈现逐渐收敛的趋势。此时,整体网络结构趋于稳定,损失函数的值显著降低并实现收敛。可以得出结论,三种矿物成分的训练过程能够实现收敛。
(A) 斜长石的训练过程。 (B) 石英的训练过程。 (C) 黑云母的训练过程。
F I G U R E 8 长短期记忆训练过程的收敛性
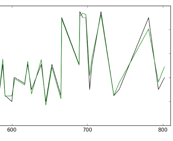
如第3节所述,在该方案中有许多参数需要调整。以往依赖繁琐的手动调参,现在则使用数据驱动的粒子群优化算法进行优化。图9展示了在树莓派3B+上使用经PSO优化的LSTM网络对矿物成分含量进行训练的结果。每张图中包含两条曲线:黑色曲线表示原始数据,绿色曲线表示拟合数据。吻合程度越高,拟合结果越准确。可以明显看出,尽管图9中的数据集似乎没有明显的规律性,但我们的方案仍能有效处理这些数据。最终的实验结果验证了该方法的可行性。
此外,为了进一步评估性能,我们在以下几种方法之间进行了实验对比:我们提出的方案(即使用经粒子群优化进行参数优化的长短期记忆网络的预测评估方法)、仅使用长短期记忆网络但未采用粒子群优化进行参数优化的预测方法、使用经遗传算法进行参数优化的长短期记忆网络预测方法,以及使用反向传播(BP)神经网络的预测方法。42其中,BP神经网络具有两个不同结构的隐含层节点。BP的结构如图10所示。BP的输入为深度数据,输出为矿物组分含量。我们将原始数据划分为训练集和测试集。通过在测试集上对其计算性能进行实验对比,本文将确定BP是否是处理所讨论问题的高效算法。结果列于表1中。
在本表中,我们提供了在树莓派3B+上使用上述三种算法对三种矿物成分的训练结果进行的比较。此处的指标包括MSE、Acc和Time(即在树莓派3B+上的CPU运行时间)。从该表可以看出,使用我们的方案时,“石英”的性能最佳,预测准确率达到94.90%。显然,由于BP结构相对简单,其运行时间最短,但BP的准确率最差,且 MSE值最大。表1还表明,对于未通过PSO进行参数优化的LSTM网络,尽管其在准确率方面优于BP,但仍不如我们的方案。使用GA优化LSTM参数的实验结果也不理想。具体而言,如表1所示,其缺点主要体现在运行时间较长,而使用PSO则在没有更复杂操作的情况下取得了更好的结果。总之,参数调整对这些方法的最终性能具有重要影响。这也验证了在我们的方案中使用PSO的优越性。
在表1中,我们可以发现“黑云母”的准确率为78.40%。相比之下,另外两种矿物的准确率均超过90.00%。实际上,从图9中可以明显看出,“黑云母”的原始数据曲线更加不规则,与“斜长石”和“石英”相比具有更多的极值点。因此,这使得准确预测变得困难。
(A) “斜长石”的拟合结果。
(B) 石英的拟合结果。
(C) “黑云母”的拟合结果。
图9 树莓派3B+上对三种矿物成分“斜长石”、“石英”和“黑云母”含量的拟合结果。横轴表示钻孔的实际深度,纵轴表示矿物成分的百分比
图10 反向传播的网络结构图
表 1 树莓派3B上三种矿物成分训练结果的对比+
| 矿物 | BP | LSTM | LSTM+GA | LSTM+PSO |
|---|---|---|---|---|
| MSE | Acc (%) | Time (分钟) | MSE | |
| 斜长石 | 0.00975 | 47.90 | 0.21 | 0.00588 |
| 石英 | 0.00857 | 38.80 | 0.25 | 0.00201 |
| 黑云母 | 0.00944 | 45.70 | 0.22 | 0.00894 |
缩写:BP,反向传播开启;GA,遗传算法;LSTM,长短期记忆网络;MSE,均方误差;PSO,粒子群优化。
预测下一深度的矿物含量。除了深度的影响外,结果还表明,钻孔中不同深度的“黑云母”含量也受到其他因素的影响。
同时,表1中的结果也表明,无论是否采用PSO优化参数,LSTM网络在树莓派上的CPU运行时间性能均不太理想,这主要更多地依赖于树莓派自身的硬件配置。如前所述,树莓派的中央处理器仅为1.40吉赫兹,内存仅为1.00吉字节。显然,这些配置远低于普通个人计算机和服务器的水平。因此,较长的运行时间会使我们的方案在与其他简单算法(例如BP神经网络)的比较中竞争力下降。然而,通过在本方案中使用树莓派,我们能够在数据中心的边缘侧直接进行数据处理,从而避免未来数据处理工作中数据资源的集中。同时,借助边缘计算模型,无需将数据上传至数据中心再返回结果,从而以更高效的方式提升了矿产勘探的效率。
总的来说,考虑到树莓派在避免资源集中限制以及实现高便携性和灵活性方面的独特优势,我们认为将本方案部署在边缘设备上是可接受的。因此,对于边缘计算应用而言,在综合考虑准确率和计算时间性能的基础上,与其他方法相比,我们的预测评估方案在树莓派上分析地质钻探数据时可能是一个更优的选择。
5 结论
近年来,由于许多成功的应用,边缘计算已成为工业计算领域中最活跃的研究课题之一。在本文中,在提出一种面向地质钻孔数据的预测评估方案后,我们将其部署在树莓派上,以实现地质数据分析中的新型边缘计算应用。具体而言,在提出的方案中,对原始地质钻探数据进行预处理后,使用LSTM网络通过发现矿物成分随深度的变化来完成地质数据分析任务,并进一步引入粒子群优化算法来优化LSTM网络中的关键参数。在我们的实验中表明,该方案能够提高分析矿物含量随深度变化的效率,同时为矿产勘探的实现提供更高效的指导。
我们提出的方案可以应用于其他一些领域,但也存在一定的局限性。待处理的数据应具有顺序性,因为长短期记忆网络主要处理时间序列数据。因此,在考虑边缘计算在这些领域的应用时,应进一步引入其他先进的深度学习方法以提升学习性能。
682

被折叠的 条评论
为什么被折叠?



