作者介绍:本人笔名姑苏老陈,从事JAVA开发工作十多年了,带过大学刚毕业的实习生,也带过技术团队。最近有个朋友的表弟,马上要大学毕业了,想从事JAVA开发工作,但不知道从何处入手。于是,产生了写一个博客专栏想法,介绍当前互联网企业JAVA项目开发如何快速入门。
本文收录于《30天企业JAVA项目开发实战入门》专栏,该专栏内容以当前互联网软件企业中的项目实战为线索,介绍企业JAVA项目开发中涉及到的开发流程、技术、工具、规范要求等等。帮助想从事JAVA开发的大学生或新人,更快的、更好的入门JAVA后端开发工作。
一、前言
由于本专栏项目实战学习,是以若依开源项目RuoYi-Cloud为示例。所以,本文介绍一下若依开源项目RuoYi-Cloud后端技术;
-
若依项目RuoYi-Cloud简介
若依项目RuoYi-Cloud 是一个 Java EE 企业级的开源免费的快速开发平台,是一个基于Spring Boot、Spring Cloud & Alibaba的微服务的权限管理系统。如果想快速的开发一个Java EE 企业级项目,可以在若依项目的基础上,开发定制自己的项目。尤其是如果要开发一个后台管理系统,由于若依开源项目中已经内置完整的权限管理模块,所以能够更加快速的完成项目的开发工作;
-
若依项目RuoYi-Cloud技术选型
采用前后端分离的模式,微服务版本前端基于 Vue/Element UI ;
后端采用Spring Boot、Spring Cloud & Alibaba微服务架构;
注册中心、配置中心选型Nacos,权限认证使用Redis;
流量控制框架选型Sentinel,分布式事务选型Seata;
- 若依项目官方网站和文档地址
若依官网地址:https://www.ruoyi.vip/
若依演示地址:https://vue.ruoyi.vip/login (账号:admin/admin123)
技术文档地址:https://doc.ruoyi.vip/ruoyi-cloud/
代码下载地址:https://gitee.com/y_project/RuoYi-Cloud
二、技术介绍
若依项目RuoYi-Cloud工程,后端技术栈主要包括 Spring Boot、Spring Cloud & Alibaba、Nacos、Sentinel;
-
Spring Boot 是一款开箱即用框架,提供各种默认配置来简化项目配置。让我们的Spring应用变的更轻量化、更快的入门。 在主程序执行main函数就可以运行。你也可以打包你的应用为jar并通过使用java -jar来运行你的Web应用。它遵循"约定优先于配置"的原则, 使用SpringBoot只需很少的配置,大部分的时候直接使用默认的配置即可。同时可以与Spring Cloud的微服务无缝结合。
-
Spring Cloud是一系列框架的有序集合。它利用Spring Boot的开发便利性巧妙地简化了分布式系统基础设施的开发, 如服务发现注册、配置中心、消息总线、负载均衡、断路器、数据监控等,都可以用Spring Boot的开发风格做到一键启动和部署。 Spring Cloud并没有重复制造轮子,它只是将目前各家公司开发的比较成熟、经得起实际考验的服务框架组合起来, 通过Spring Boot风格进行再封装屏蔽掉了复杂的配置和实现原理,最终给开发者留出了一套简单易懂、易部署和易维护的分布式系统开发工具包。
-
Spring Cloud Alibaba:是一个基于Spring Cloud的生态系统,它集成了阿里巴巴的多种开源项目,旨在为微服务架构提供解决方案和支持。它包括服务注册与发现、配置中心、流量控制、熔断降级、消息队列等,使得开发者可以快速构建、部署和管理云原生应用。同时,Spring Cloud Alibaba也与Spring Cloud进行深度融合,提供了一些额外的功能,如Spring Cloud Gateway的集成、Spring Cloud Sleuth的链路跟踪等。
其中,Spring Cloud Alibaba的核心项目包括:
Nacos:一个分布式的服务发现和配置管理平台,支持多种协议和数据格式。
Sentinel:一个流量控制和熔断降级的框架,提供实时监控和告警机制。
RocketMQ:一个分布式消息队列系统,支持高吞吐量、可靠性和灵活性。
Alibaba Cloud ACM:一个云原生应用配置中心,支持多语言客户端、实时配置更新和历史版本管理。
Alibaba Cloud OSS:一个对象存储服务,支持多种数据类型和应用场景。
2.1 工程结构介绍
如下是若依项目RuoYi-Cloud工程的目录结构:
com.ruoyi
├── ruoyi-ui // 前端框架 [80]
├── ruoyi-gateway // 网关模块 [8080]
├── ruoyi-auth // 认证中心 [9200]
├── ruoyi-api // 接口模块
│ └── ruoyi-api-system // 系统接口
├── ruoyi-common // 通用模块
│ └── ruoyi-common-core // 核心模块
│ └── ruoyi-common-datascope // 权限范围
│ └── ruoyi-common-datasource // 多数据源
│ └── ruoyi-common-log // 日志记录
│ └── ruoyi-common-redis // 缓存服务
│ └── ruoyi-common-seata // 分布式事务
│ └── ruoyi-common-security // 安全模块
│ └── ruoyi-common-swagger // 系统接口
├── ruoyi-modules // 业务模块
│ └── ruoyi-system // 系统模块 [9201]
│ └── ruoyi-gen // 代码生成 [9202]
│ └── ruoyi-job // 定时任务 [9203]
│ └── ruoyi-file // 文件服务 [9300]
├── ruoyi-visual // 图形化管理模块
│ └── ruoyi-visual-monitor // 监控中心 [9100]
├──pom.xml
目录结构使用说明如下:
-
ruoyi-ui ,前端工程目录,在实际项目开发中,由于是采用前后端分离模式的,该目录会单独剥离出来,成为一个独立的前端工程,由专门的前端开发人员进行管理维护;
-
ruoyi-gateway,网关模块,包括路由转发、异常处理、限流、降级、接口、鉴权等等,是系统对外提供接口服务的唯一入口;
-
ruoyi-auth,认证模块,包括登录认证,系统退出,刷新令牌等等,用于判断一个用户是否为合法用户的处理过程;
-
ruoyi-api,接口模块,即内部的微服务模块之间,需要提供接口给对方调用,需要在接口模块中进行定义;如ruoyi-api-system中提供系统接口;
-
ruoyi-common,通用模块,即在这里封装各个模块公用的方法,包括核心模块、权限范围、多数据源、日志记录、系统接口等等;
-
ruoyi-modules,业务模块,即在这里定义项目中的业务模块(也叫微服务),比如用户模块、订单模块、商品模块等等跟项目实际业务相关的模块;
-
ruoyi-visual,微服务状态监控模块,一个图形化管理工具,用来对系统中的所有微服务的状态进行监控;
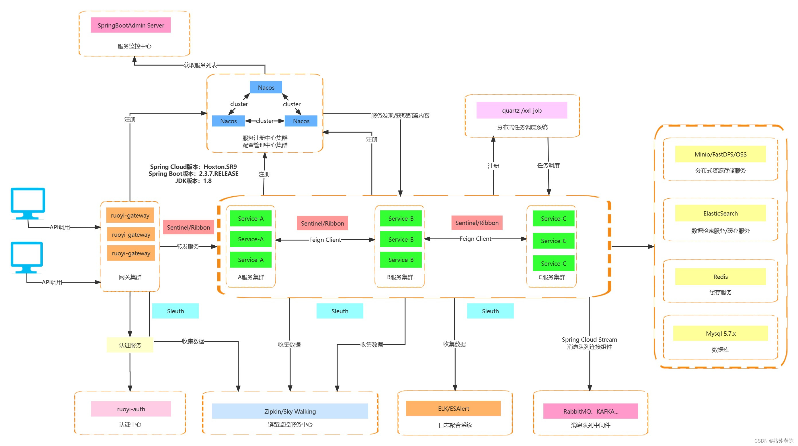
2.2 技术架构介绍
若依项目RuoYi-Cloud后端技术架构采用了阿里巴巴开源的Spring Cloud Alibaba微服务开发解决方案。(PS:官方地址:https://sca.aliyun.com/zh-cn/)
如下是若依项目RuoYi-Cloud的后端整体技术架构整体图:

2.2.1 核心组件
-
Gateway:服务网关,基于Spring生态系统之上构建的API网关,包括:Spring 5.x,Spring Boot 2.x和Project Reactor,是系统对外提供接口访问的唯一入口。
-
Nacos:配置管理、服务注册和发现,是阿里巴巴开源的一个更易于构建云原生应用的动态服务发现、配置管理和服务管理平台。
-
Robbin :负载均衡,是 Netflix 发布的一个负载均衡器,提供一系列完善的配置项如连接超时,重试等;
-
Feign :一个声明式Http端调用,集成了Robbin的负载均衡功能,使得Eureka和Ribbon的使用更加简单。
-
Sleuth - 服务追踪,将一次分布式请求还原成调用链路,进行日志记录,性能监控并将一次分布式请求的调用情况集中展示出来。
-
Sentinel:服务流量治理,是阿里巴巴开源的一款微服务流量治理组件,主要以流量为切入点,从流量限流、熔断降级、系统负载保护等多个维度来帮助开发者保障微服务的稳定性,类似于Springcloud Hystrix组件;
2.2.2 数据存储中间件
-
Minio/FastDFS/OSS:分布式文件存储服务,即将数据存储在多个存储服务器上,并使用这些分布式存储资源形成一个虚拟存储设备。
-
ElasticSearch:数据检索服务,是一个开源的分布式搜索和分析引擎,它被广泛用于构建实时的、可扩展的搜索和分析应用程序,主要作用是存储、搜索和分析大量的数据。
-
Redlis:缓存服务,是一个开源的内存存储的数据结构服务器,可用作数据库,高速缓存和消息队列代理。
-
Mysql :是最流行的关系型数据库管理系统之一,由于其体积小、速度快、总体拥有成本低,尤其是开放源码这一特点,大部分项目开发都会选择 MySQL作为数据库。
2.2.3 其他中间件组件
-
SpringBootAdmin Server:服务监控中心,可以用来监控服务是否健康、是否在线、以及一些jvm数据等等;
-
Ruoyi-auth:认证中心,包括登录认证,系统退出,刷新令牌等等,用于判断一个用户是否为合法用户的处理过程;
-
Quartz /XXL-Job:分布式任务调度系统,用于在分布式环境下,定时任务的管理与执行;
-
Zipkin/sky Walking:链路监控服务中心,用于对微服务系统调用链监控,记录服务之间的请求过程;Zipkin是 Twitter 开源的调用链分析工具,目前基于 SpringCloud Sleuth 得到了广泛的使用,特点是轻量,使用部署简单;是本土开源的基于字节码注入的调用链分析,以及应用监控分析工具。特点是支持多种插件,UI 功能较强,接入端无代码侵入。目前已加入 Apache 孵化器。
-
ELK:日志聚合系统,ELK是Elasticsearch(ES) , Logstash, Kibana的结合,是一个开源日志收集软件。
-
RabbitMQ/KAFKA:消息队列,是一种在应用间或应用内不同组件间传递消息的通信模式,它允许消息在发送者和接收者之间异步地传递。在实际应用中,消息队列常用于处理大量请求、异步任务、事件驱动等场景。
三、总结
以上,本文介绍了若依开源项目RuoYi-Cloud中后端工程结构。另外,对技术框架做了简单的介绍。
如果您对文章中内容有疑问,欢迎在评论区进行留言,我会尽量抽时间给您回复。如果文章对您有帮助,欢迎点赞、收藏。您的点赞,是对我最大的支持和鼓励,谢谢 :-)
本文详细介绍了若依开源项目RuoYi-Cloud的后端开发入门路径,包括技术架构、工程结构、核心组件(如SpringBoot、SpringCloud、Nacos、Sentinel等)、数据存储中间件和常用中间件,旨在帮助JAVA新手快速入门企业级项目开发。

3682

被折叠的 条评论
为什么被折叠?



