前段时间做ros小车底层驱动板,12v转5v部分一直炸,于是专门对该部分电路进行了测试,记录一下以后避坑。同时也可以学会一种新的降压电路。
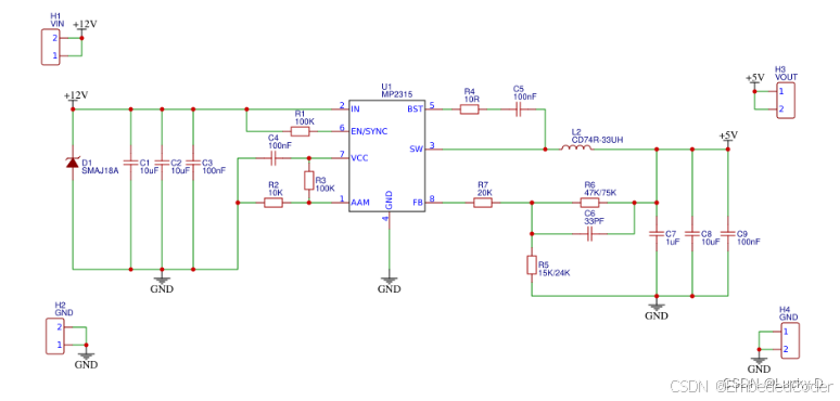
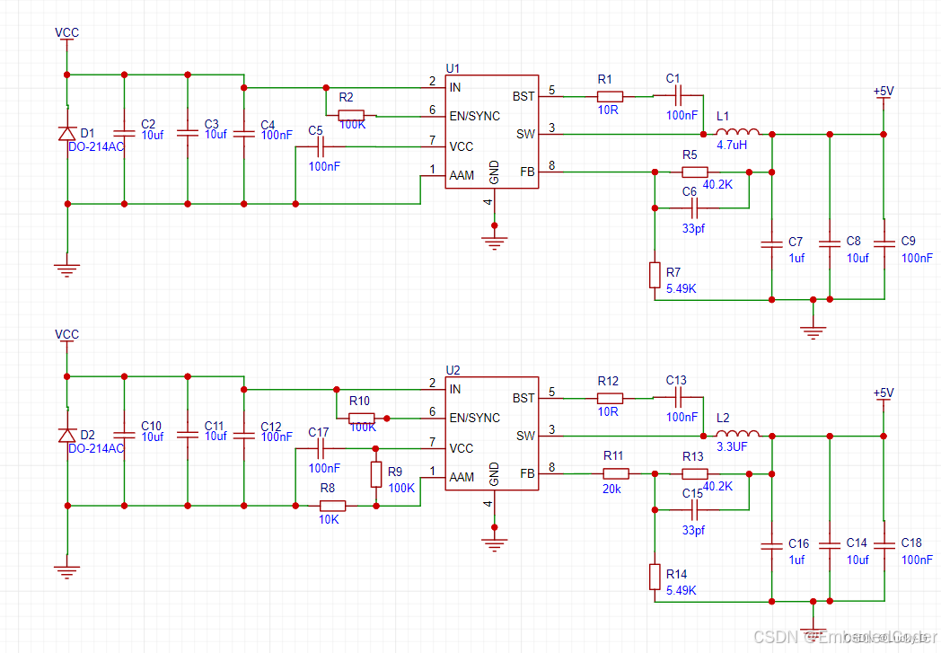
分别对立创上的两个开源电路进行了测试,如下:


引用链接:https://oshwhub.com/momololo/sun-lao-shi-_2225_2236-su-xiao-lian-xi
https://oshwhub.com/crayzz/mp2315-mp2225
测试结果:
经过测试,第一个电路的输出只有2.5v,测试的R6和R7分别为47k和15k。第二个电路的输出为4.98v。
将第一个电路的R6,R7替换为于第二个电路以后输出为5.01v基本正常。
下面是经过实板测试能用的电路:

经过查看官方文档,第一个电路更符合官方推荐的电路,元件也更少。
官方文档见:
链接:https://pan.baidu.com/s/1Rg4Ct-xxvG4DjSXadAIGqQ
提取码:wyyq
避坑:
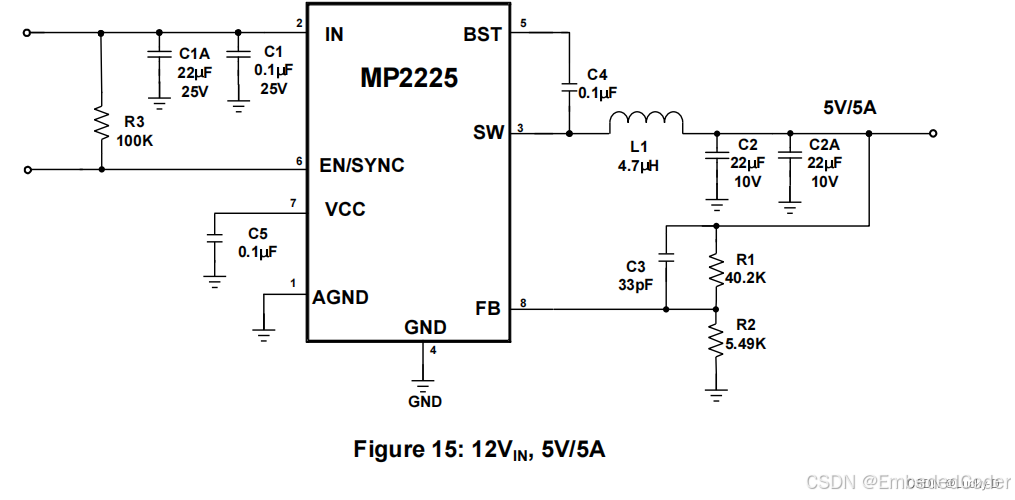
在电路设计时建议严格按照官方推荐的电阻比例进行电源稳压设计(不要偏信其他任何电阻比例!!!!!!),如下:



layout建议:

注意管脚对应(这个最容易搞错啦):

官方电路:

测试板:

————————————————
原文链接:https://blog.csdn.net/weixin_42277529/article/details/132051019
8万+

被折叠的 条评论
为什么被折叠?



