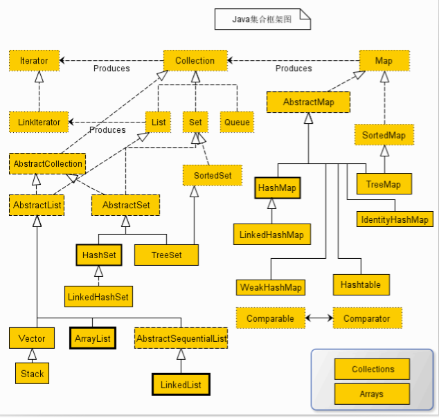
ConcurrentHashMap源码学习
文档注释太长了,只截取了一点面试会用到的。说明:ConcurrentHashMap支持检索和更新的高并发,包含与HashTable对应的方法。虽然线程安全,检索时不需要锁定,并且不支持锁定整个表。说明:迭代器一次只能被一个线程使用说明:key和value都不能为空。代码学习说明:继承自AbstractMap(和HashMap的父类相同),实现ConcurrentMap接口。说明:往空bin中插入第一个节点时,用CAS,其他更新操作(insert、delete、replace)加锁,以







