1、ReentrantLock
1.1 加锁流程源码
1.1.1 加锁流程概述

1.1.2 lock源码分析
1.1.2.1 公平和非公平锁方式

// 非公平锁
final void lock() {
// 上来就先基于CAS的方式,尝试将state从0改为1
if (compareAndSetState(0, 1))
// 获取锁资源成功,会将当前线程设置到exclusiveOwnerThread属性,代表是当前线程持有着锁资源
setExclusiveOwnerThread(Thread.currentThread());
else
// 执行acquire,尝试获取锁资源
acquire(1);
}
// 公平锁
final void lock() {
// 执行acquire,尝试获取锁资源
acquire(1);
}
1.1.2.2 acquire方法

public final void acquire(int arg) {
// tryAcquire:再次查看,当前线程是否可以尝试获取锁资源
if (!tryAcquire(arg) &&
// 没有拿到锁资源
// addWaiter(Node.EXCLUSIVE):将当前线程封装为Node节点,插入到AQS的双向链表的结尾
// acquireQueued:查看我是否是第一个排队的节点,如果是可以再次尝试获取锁资源,如果长时间拿不到,挂起线程
// 如果不是第一个排队的额节点,就尝试挂起线程即可
acquireQueued(addWaiter(Node.EXCLUSIVE), arg))
// 中断线程的操作
selfInterrupt();
}
1.1.2.3 tryAcquire方法

// 非公平锁实现
final boolean nonfairTryAcquire(int acquires) {
// 获取当前线程
final Thread current = Thread.currentThread();
// 获取了state熟属性
int c = getState();
// 判断state当前是否为0,之前持有锁的线程释放了锁资源
if (c == 0) {
// 再次抢一波锁资源
if (compareAndSetState(0, acquires)) {
setExclusiveOwnerThread(current);
// 拿锁成功返回true
return true;
}
}
// 不是0,有线程持有着锁资源,如果是,证明是锁重入操作
else if (current == getExclusiveOwnerThread()) {
// 将state + 1
int nextc = c + acquires;
if (nextc < 0) // 说明对重入次数+1后,超过了int正数的取值范围
// 01111111 11111111 11111111 11111111
// 10000000 00000000 00000000 00000000
// 说明重入的次数超过界限了。
throw new Error("Maximum lock count exceeded");
// 正常的将计算结果,复制给state
setState(nextc);
// 锁重入成功
return true;
}
// 返回false
return false;
}
// 公平锁实现
protected final boolean tryAcquire(int acquires) {
// 获取当前线程
final Thread current = Thread.currentThread();
// ....
int c = getState();
if (c == 0) {
// 查看AQS中是否有排队的Node
// 没人排队抢一手 。有人排队,如果我是第一个,也抢一手
if (!hasQueuedPredecessors() &&
// 抢一手~
compareAndSetState(0, acquires)) {
setExclusiveOwnerThread(current);
return true;
}
}
// 锁重入~~~
else if (current == getExclusiveOwnerThread()) {
int nextc = c + acquires;
if (nextc < 0)
throw new Error("Maximum lock count exceeded");
setState(nextc);
return true;
}
return false;
}
// 查看是否有线程在AQS的双向队列中排队
// 返回false,代表没人排队
public final boolean hasQueuedPredecessors() {
// 头尾节点
Node t = tail;
Node h = head;
// s为头结点的next节点
Node s;
// 如果头尾节点相等,证明没有线程排队,直接去抢占锁资源
return h != t &&
// s节点不为null,并且s节点的线程为当前线程(排在第一名的是不是我)
(s == null || s.thread != Thread.currentThread());
}
1.1.2.4 addWaiter方法
将没有拿到锁资源的线程扔到AQS队列中去排队

// 没有拿到锁资源,过来排队, mode:代表互斥锁
private Node addWaiter(Node mode) {
// 将当前线程封装为Node,
Node node = new Node(Thread.currentThread(), mode);
// 拿到尾结点
Node pred = tail;
// 如果尾结点不为null
if (pred != null) {
// 当前节点的prev指向尾结点
node.prev = pred;
// 以CAS的方式,将当前线程设置为tail节点
if (compareAndSetTail(pred, node)) {
// 将之前的尾结点的next指向当前节点
pred.next = node;
return node;
}
}
// 如果CAS失败,以死循环的方式,保证当前线程的Node一定可以放到AQS队列的末尾
enq(node);
return node;
}
private Node enq(final Node node) {
for (;;) {
// 拿到尾结点
Node t = tail;
// 如果尾结点为空,AQS中一个节点都没有,构建一个伪节点,作为head和tail
if (t == null) {
if (compareAndSetHead(new Node()))
tail = head;
} else {
// 比较熟悉了,以CAS的方式,在AQS中有节点后,插入到AQS队列的末尾
node.prev = t;
if (compareAndSetTail(t, node)) {
t.next = node;
return t;
}
}
}
}
1.1.2.5 acquireQueued方法
判断当前线程是否还能再次尝试获取锁资源,如果不能再次获取锁资源,或者又没获取到,尝试将当前线程挂起

// 当前没有拿到锁资源后,并且到AQS排队了之后触发的方法。 中断操作这里不用考虑
final boolean acquireQueued(final Node node, int arg) {
// 不考虑中断
// failed:获取锁资源是否失败(这里简单掌握落地,真正触发的,还是tryLock和lockInterruptibly)
boolean failed = true;
try {
boolean interrupted = false;
// 死循环…………
for (;;) {
// 拿到当前节点的前继节点
final Node p = node.predecessor();
// 前继节点是否是head,如果是head,再次执行tryAcquire尝试获取锁资源。
if (p == head && tryAcquire(arg)) {
// 获取锁资源成功
// 设置头结点为当前获取锁资源成功Node,并且取消thread信息
setHead(node);
// help GC
p.next = null;
// 获取锁失败标识为false
failed = false;
return interrupted;
}
// 没拿到锁资源……
// shouldParkAfterFailedAcquire:基于上一个节点转改来判断当前节点是否能够挂起线程,如果可以返回true,
// 如果不能,就返回false,继续下次循环
if (shouldParkAfterFailedAcquire(p, node) &&
// 这里基于Unsafe类的park方法,将当前线程挂起
parkAndCheckInterrupt())
interrupted = true;
}
} finally {
if (failed)
// 在lock方法中,基本不会执行。
cancelAcquire(node);
}
}
// 获取锁资源成功后,先执行setHead
private void setHead(Node node) {
// 当前节点作为头结点 伪
head = node;
// 头结点不需要线程信息
node.thread = null;
node.prev = null;
}
// 当前Node没有拿到锁资源,或者没有资格竞争锁资源,看一下能否挂起当前线程
private static boolean shouldParkAfterFailedAcquire(Node pred, Node node) {
// -1,SIGNAL状态:代表当前节点的后继节点,可以挂起线程,后续我会唤醒我的后继节点
// 1,CANCELLED状态:代表当前节点以及取消了
int ws = pred.waitStatus;
if (ws == Node.SIGNAL)
// 上一个节点为-1之后,当前节点才可以安心的挂起线程
return true;
if (ws > 0) {
// 如果当前节点的上一个节点是取消状态,我需要往前找到一个状态不为1的Node,作为他的next节点
// 找到状态不为1的节点后,设置一下next和prev
do {
node.prev = pred = pred.prev;
} while (pred.waitStatus > 0);
pred.next = node;
} else {
// 上一个节点的状态不是1或者-1,那就代表节点状态正常,将上一个节点的状态改为-1
compareAndSetWaitStatus(pred, ws, Node.SIGNAL);
}
return false;
}
1.1.3 tryLock 方法

// tryLock方法,无论公平锁还有非公平锁。都会走非公平锁抢占锁资源的操作
// 就是拿到state的值, 如果是0,直接CAS浅尝一下
// state 不是0,那就看下是不是锁重入操作
// 如果没抢到,或者不是锁重入操作,告辞,返回false
public boolean tryLock() {
// 非公平锁的竞争锁操作
return sync.nonfairTryAcquire(1);
}
final boolean nonfairTryAcquire(int acquires) {
final Thread current = Thread.currentThread();
int c = getState();
if (c == 0) {
if (compareAndSetState(0, acquires)) {
setExclusiveOwnerThread(current);
return true;
}
}
else if (current == getExclusiveOwnerThread()) {
int nextc = c + acquires;
if (nextc < 0) // overflow
throw new Error("Maximum lock count exceeded");
setState(nextc);
return true;
}
return false;
}
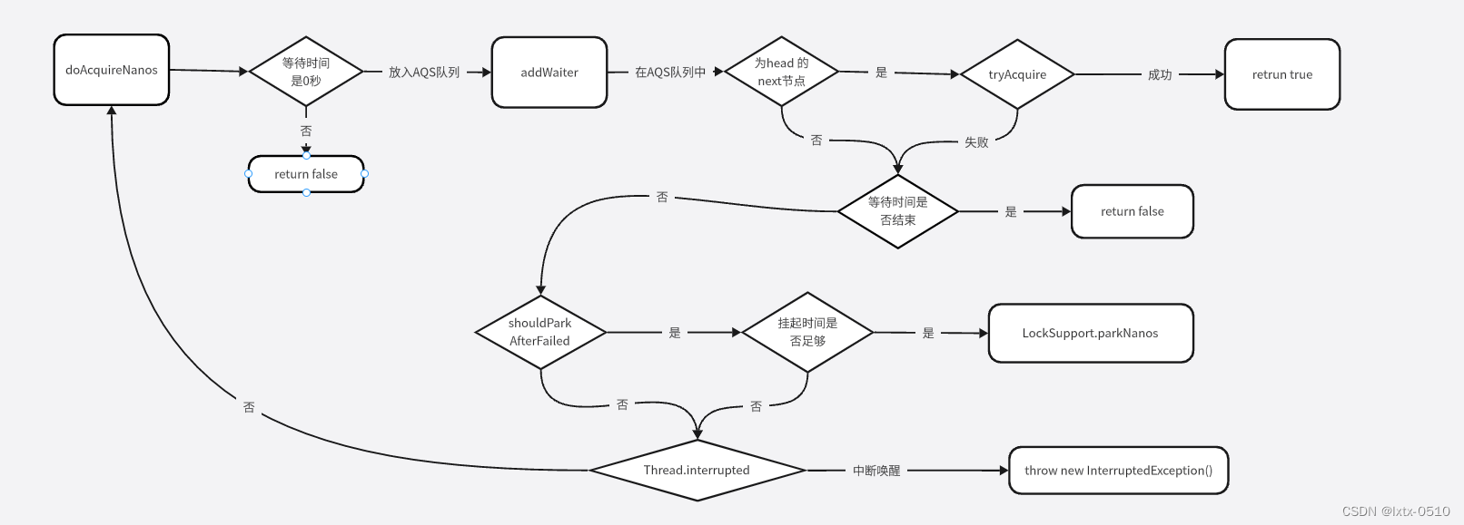
1.1.4 tryLock(time,unit)


// tryLock(time,unit)执行的方法
public final boolean tryAcquireNanos(int arg, long nanosTimeout)throws InterruptedException {
// 线程的中断标记位,是不是从false,别改为了true,如果是,直接抛异常
if (Thread.interrupted())
throw new InterruptedException();
// tryAcquire分为公平和非公平锁两种执行方式,如果拿锁成功, 直接告辞,
return tryAcquire(arg) ||
// 如果拿锁失败,在这要等待指定时间
doAcquireNanos(arg, nanosTimeout);
}
private boolean doAcquireNanos(int arg, long nanosTimeout)
throws InterruptedException {
// 如果等待时间是0秒,直接告辞,拿锁失败
if (nanosTimeout <= 0L)
return false;
// 设置结束时间。
final long deadline = System.nanoTime() + nanosTimeout;
// 先扔到AQS队列
final Node node = addWaiter(Node.EXCLUSIVE);
// 拿锁失败,默认true
boolean failed = true;
try {
for (;;) {
// 如果在AQS中,当前node是head的next,直接抢锁
final Node p = node.predecessor();
if (p == head && tryAcquire(arg)) {
setHead(node);
p.next = null; // help GC
failed = false;
return true;
}
// 结算剩余的可用时间
nanosTimeout = deadline - System.nanoTime();
// 判断是否是否用尽的位置
if (nanosTimeout <= 0L)
return false;
// shouldParkAfterFailedAcquire:根据上一个节点来确定现在是否可以挂起线程
if (shouldParkAfterFailedAcquire(p, node) &&
// 避免剩余时间太少,如果剩余时间少就不用挂起线程
nanosTimeout > spinForTimeoutThreshold)
// 如果剩余时间足够,将线程挂起剩余时间
LockSupport.parkNanos(this, nanosTimeout);
// 如果线程醒了,查看是中断唤醒的,还是时间到了唤醒的。
if (Thread.interrupted())
// 是中断唤醒的!
throw new InterruptedException();
}
} finally {
if (failed)
cancelAcquire(node);
}
}
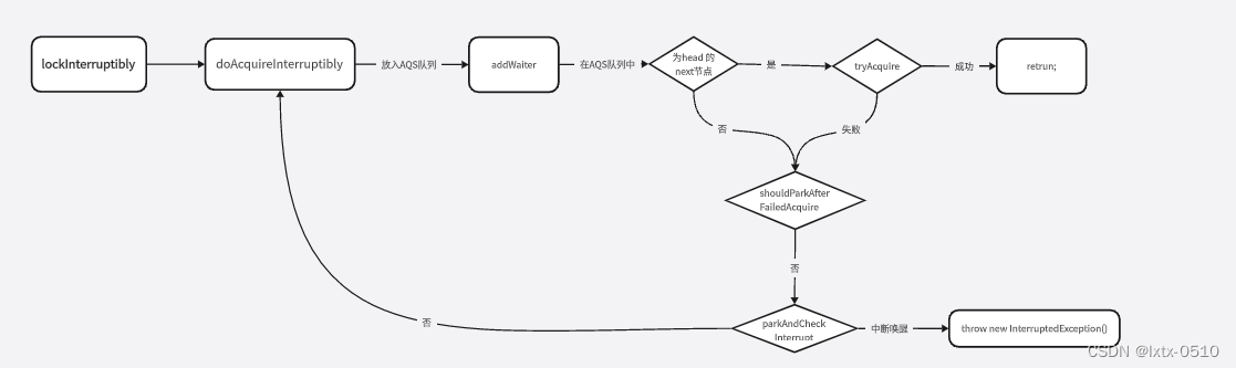
1.1.5 lockInterruptibly 方法
这个是lockInterruptibly和tryLock(time,unit)唯一的区别
lockInterruptibly,拿不到锁资源,就死等,等到锁资源释放后,被唤醒,或者是被中断唤醒

private void doAcquireInterruptibly(int arg) throws InterruptedException {
final Node node = addWaiter(Node.EXCLUSIVE);
boolean failed = true;
try {
for (;;) {
final Node p = node.predecessor();
if (p == head && tryAcquire(arg)) {
setHead(node);
p.next = null; // help GC
failed = false;
return;
}
if (shouldParkAfterFailedAcquire(p, node) && parkAndCheckInterrupt())
// 中断唤醒抛异常!
throw new InterruptedException();
}
} finally {
if (failed)
cancelAcquire(node);
}
}
private final boolean parkAndCheckInterrupt() {
LockSupport.park(this);
// 这个方法可以确认,当前挂起的线程,是被中断唤醒的,还是被正常唤醒的。
// 中断唤醒,返回true,如果是正常唤醒,返回false
return Thread.interrupted();
}
1.2释放锁源码
1.2.1 释放锁流程概述

1.2.2 unlock源码分析


public void unlock() {
// 释放锁资源不分为公平锁和非公平锁,都是一个sync对象
sync.release(1);
}
// 释放锁的核心流程
public final boolean release(int arg) {
// 核心释放锁资源的操作之一
if (tryRelease(arg)) {
// 如果锁已经释放掉了,走这个逻辑
Node h = head;
// h不为null,说明有排队的(录课时估计脑袋蒙圈圈。)
// 如果h的状态不为0(为-1),说明后面有排队的Node,并且线程已经挂起了。
if (h != null && h.waitStatus != 0)
// 唤醒排队的线程
unparkSuccessor(h);
return true;
}
return false;
}
// ReentrantLock释放锁资源操作
protected final boolean tryRelease(int releases) {
// 拿到state - 1(并没有赋值给state)
int c = getState() - releases;
// 判断当前持有锁的线程是否是当前线程,如果不是,直接抛出异常
if (Thread.currentThread() != getExclusiveOwnerThread())
throw new IllegalMonitorStateException();
// free,代表当前锁资源是否释放干净了。
boolean free = false;
if (c == 0) {
// 如果state - 1后的值为0,代表释放干净了。
free = true;
// 将持有锁的线程置为null
setExclusiveOwnerThread(null);
}
// 将c设置给state
setState(c);
// 锁资源释放干净返回true,否则返回false
return free;
}
// 唤醒后面排队的Node
private void unparkSuccessor(Node node) {
// 拿到头节点状态
int ws = node.waitStatus;
if (ws < 0)
// 先基于CAS,将节点状态从-1,改为0
compareAndSetWaitStatus(node, ws, 0);
// 拿到头节点的后续节点。
Node s = node.next;
// 如果后续节点为null或者,后续节点的状态为1,代表节点取消了。
if (s == null || s.waitStatus > 0) {
s = null;
// 如果后续节点为null,或者后续节点状态为取消状态,从后往前找到一个有效节点环境
for (Node t = tail; t != null && t != node; t = t.prev)
// 从后往前找到状态小于等于0的节点
// 找到离head最新的有效节点,并赋值给s
if (t.waitStatus <= 0)
s = t;
}
// 只要找到了这个需要被唤醒的节点,执行unpark唤醒
if (s != null)
LockSupport.unpark(s.thread);
}
本文详细解读了JavaReentrantLock的加锁流程,包括公平锁和非公平锁的实现,重点剖析了acquire、tryAcquire、addWaiter等关键方法的工作原理,以及锁的释放过程。
855

被折叠的 条评论
为什么被折叠?



