
🚗🔥一文读懂汽车级 5G 射频架构:从天线到基带的全链路深度解析(附工程师私货)
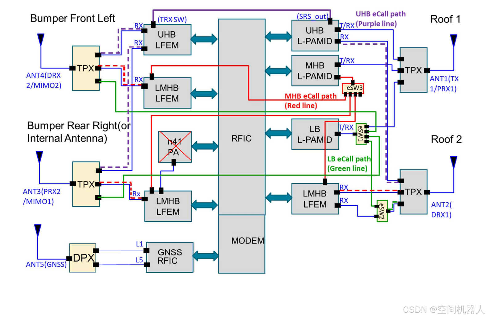
在智能汽车的大脑里,5G 通信链路就是它的“神经网络”。而今天这篇文章,我们就拆解一套相对完整的车载 5G RF 方案,从天线 → TPX → L-FEM → PAMiD → RFIC → Modem,一路顺着信号的流动分析下去。
这不是流水账,也不是照图念经。
我会把工程师视角、踩坑经验、信号流动逻辑全部融合,让你看完之后能真正理解一套车规通信系统如何被“玩明白”。
🎯1. 整体架构怎么看?
先把图抽象出最核心的一句话:
多天线 → 频段划分(UHB/MHB/LB)→ 模块化前端 → RFIC 主控 → Modem 解调 → 功能分路(含 eCall)
这套结构的关键目标是:
- 多天线 MIMO(屋顶 + 保险杠)
- 覆盖全频段(Sub-6:低/中/超高)
- 实现 eCall 生命线链路🔴🟢🟣
- 最大化利用 5G/4G 共存硬件
在汽车行业里,你可以把这理解为 HUD、IVI、导航、T-Box、智能驾驶
订阅专栏 解锁全文
1万+

被折叠的 条评论
为什么被折叠?



