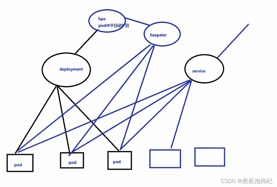
1. k8s弹性伸缩
k8s弹性伸缩,需要附加插件heapster
1.1 安装heapster监控

使用heapster(低版本)可以监控pod压力大不大
使用hpa调节pod数量,自动扩容或者缩容

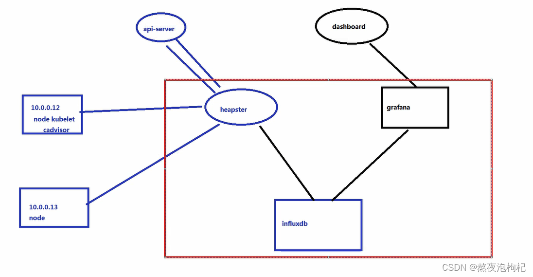
1.先去连接api-server,然后拿到node节点的信息
2. 再去node节点监控取值,把值存储到数据库
3. 然后用grafana出图,可以用dashboard调用
开始安装heapster监控:
批量导入镜像:
[root@k8s-node-2 heapster]# for image in `ls *.tar.gz`; do docker load -i $image; done
[root@k8s-node-2 heapster]# docker tag docker.io/kubernetes/heapster_grafana:v2.6.0 10.0.0.11:5000/heapster_grafana:v2.6.0
[root@k8s-node-2 heapster]# docker tag docker.io/kubernetes/heapster_influxdb:v0.5 10.0.0.11:5000/heapster_influxdb:v0.5
[root@k8s-node-2 heapster]# docker tag docker.io/kubernetes/heapster:canary 10.0.0.11:5000/heapster:canary
编写资源清单:
(1)"grafana-service.yaml"资源清单
[root@k8s-master heapster]# cat grafana-service.yaml
apiVersion: v1
kind: Service
metadata:
labels:
kubernetes.io/cluster-service: 'true'
kubernetes.io/name: monitoring-grafana
name: monitoring-grafana
namespace: kube-system
spec:
ports:
- port: 80
targetPort: 3000
selector:
name: influxGrafana
(2)"heapster-controller.yaml"资源清单
[root@k8s-master heapster]# cat heapster-controller.yaml
apiVersion: v1
kind: ReplicationController
metadata:
labels:
k8s-app: heapster
name: heapster
version: v6
name: heapster
namespace: kube-system
spec:
replicas: 1
selector:
k8s-app: heapster
version: v6
template:
metadata:
labels:
k8s-app: heapster
version: v6
spec:
nodeName: 10.0.0.13
containers:
- name: heapster
image: 10.0.0.11:5000/heapster:canary
imagePullPolicy: IfNotPresent
command:
- /heapster
- --source=kubernetes:http://10.0.0.11:8080?inClusterConfig=false
# monitoring-influxdb依赖dns配置,必须要安装k8s的dns
- --sink=influxdb:http://monitoring-influxdb:8086
(3)"heapster-service.yaml"资源清单
[root@k8s-master heapster]# cat heapster-service.yaml
apiVersion: v1
kind: Service
metadata:
labels:
kubernetes.io/cluster-service: 'true'
kubernetes.io/name: Heapster
name: heapster
namespace: kube-system
spec:
ports:
- port: 80
targetPort: 8082
selector:
k8s-app: heapster
(4)"influxdb-grafana-controller.yaml"清单
[root@k8s-master heapster]# cat influxdb-grafana-controller.yaml
apiVersion: v1
kind: ReplicationController
metadata:
labels:
name: influxGrafana
name: influxdb-grafana
namespace: kube-system
spec:
replicas: 1
selector:
name: influxGrafana
template:
metadata:
labels:
name: influxGrafana
spec:
nodeName: 10.0.0.13
containers:
- name: influxdb
image: 10.0.0.11:5000/heapster_influxdb:v0.5
volumeMounts:
- mountPath: /data
name: influxdb-storage
- name: grafana
image: 10.0.0.11:5000/heapster_grafana:v2.6.0
env:
- name: INFLUXDB_SERVICE_URL
value: http://monitoring-influxdb:8086
- name: GF_AUTH_BASIC_ENABLED
value: "false"
- name: GF_AUTH_ANONYMOUS_ENABLED
value: "true"
- name: GF_AUTH_ANONYMOUS_ORG_ROLE
value: Admin
- name: GF_SERVER_ROOT_URL
value: /api/v1/proxy/namespaces/kube-system/services/monitoring-grafana/
volumeMounts:
- mountPath: /var
name: grafana-storage
volumes:
- name: influxdb-storage
emptyDir: {}
- name: grafana-storage
emptyDir: {}
(5)"influxdb-service.yaml"资源清单
[root@k8s-master heapster]# cat influxdb-service.yaml
apiVersion: v1
kind: Service
metadata:
labels: null
name: monitoring-influxdb
namespace: kube-system
spec:
ports:
- name: http
port: 8083
targetPort: 8083
- name: api
port: 8086
targetPort: 8086
selector:
name: influxGrafana
# 进行验证
[root@k8s-master heapster]# kubectl apply -f .
[root@k8s-master heapster]# kubectl get all -n kube-system
## 多了heapter和grafana服务
[root@k8s-master heapster]# kubectl cluster-info
1.2 弹性伸缩使用和验证
(1) 编写一个deployment资源和svc资源实现访问
[root@k8s-master deployment]# cat 01-deploy.yaml
apiVersion: extensions/v1beta1
kind: Deployment
metadata:
name: nginx
spec:
replicas: 2
template:
metadata:
labels:
app: dk-nginx
spec:
containers:
- name: nginx
image: 10.0.0.11:5000/nginx:1.13
ports:
- containerPort: 80
resources:
limits:
cpu: 100m
memory: 50M
requests:
cpu: 100m
memory: 50M
[root@k8s-master svc]# cat k8s_svc.yaml
apiVersion: v1
kind: Service # 简称svc
metadata:
name: myweb
spec:
type: NodePort # 默认类型为ClusterIP
ports:
- port: 80 # clusterVIP端口
nodePort: 30000 # 指定基于NodePort类型对外暴露的端口,若不指定,则会在"30000-32767"端口访问内随机挑选一个未监听的端口暴露
targetPort: 80 # 指定后端Pod服务监听的端口
selector:
app: ycy-web # 指定匹配的Pod对应的标签
(2)生成一个hpa资源
# 1. 命令行的形式生成,在内存中有hpa的yaml,--max:指定最大的Pod数量, --min:指定最小的Pod数量, --cpu-percent:指定CPU的百分比
[root@k8s-master k8s_yaml]# kubectl autoscale deployment nginx --max=10 --min=1 --cpu-percent=10
# 2. 导出刚刚设置的hpa的yaml
[root@k8s-master k8s_yaml]# kubectl get hpa nginx -o yaml
apiVersion: autoscaling/v1
kind: HorizontalPodAutoscaler
metadata:
name: nginx
namespace: default
spec:
maxReplicas: 10
minReplicas: 1
scaleTargetRef:
apiVersion: extensions/v1beta1
kind: Deployment
name: nginx
targetCPUUtilizationPercentage: 10
# (3) 查看hpa资源
[root@k8s-master k8s_yaml]# kubectl get all
[root@k8s-master k8s_yaml]# kubectl get rs -o wide
[root@k8s-master k8s_yaml]# kubectl get hpa nginx -o yaml
[root@k8s-master k8s_yaml]# kubectl describe hpa nginx
[root@k8s-master k8s_yaml]# kubectl describe deployment nginx
(3) 进行压测,验证是否自动伸缩
# 1. 安装ab压测工具
[root@k8s-master k8s_yaml]# yum install httpd-tools -y
# 2. -n 发起请求数 -c 并发数
[root@k8s-master k8s_yaml]# ab -n 10000 -c 2000 http://10.0.0.12:30148/

常用命令:
kubectl get all -n kube-system
kubectl cluster-info
# 查看pod的资源使用情况
kubectl top -n default pod test-32rf5
# 删除对应的资源
kubectl delete rc --all
kubectl delete deploment --all
kubectl delete daemonset --all
2. 持久化存储
tomcat+mysql的案例中,Pod成功后可以添加自定义的数据,数据被存储在MySQL数据库实例中,批量删除容器,docker rm -f `docker ps -a -q,删除容器后,这些容器会被K8S重新创建,尽管业务恢复了,但我们的数据也丢失了。为了解决容器被删除后数据不丢失,则引入了存储类型,类似于docker中的数据卷
提示:以通过kubectl exec -it mysql-698607359-dvmzk bash进入到容器并通过"env"查看MySQL的root用户密码
数据卷的分类:
数据卷:
(1)kubernetes中的Volume提供了在容器中挂载外部存储的能力;
(2)Pod需要设置卷来源(po.spec.volumes)和挂载点(po.spec.containers.volumeMounts)两个信息后才可以使用相应的volume;
数据卷类型大致分类:
本地数据卷:
hostPath,emptyDir等。
网络数据卷:
NFS,Ceph,GlusterFS等。
公有云:
AWS,EBS等;
K8S资源:
configmap,secret等。
官方文档: https://kubernetes.io/docs/concepts/storage/volumes/
2.1 emptyDir
查看帮助文档 kubectl explain pod.spec.containers.volumeMounts
emptyDir 临时的空目录,随着pod的生命周期,删掉pod,空目录内的内容也会小时,想实现数据共享就不能使用emptyDir资源,deploment 设置了三个pod,那么每个pod都会生成一个empty,所以多个Pod不能使用该类型进行数据共享,但同一个Pod的多个容器可以基于该类型进行数据共享。
使用场景:存放日志,pod与pod之间empty挂载不同的数据
spec:
nodeName: 10.0.0.13
volumes:
- name: mysql-data
emptyDir: {}
containers:
- name: wp-mysql
image: 10.0.0.11:5000/mysql:5.7
imagePullPolicy: IfNotPresent
ports:
- containerPort: 3306
volumeMounts:
- name: mysql-data
mountPath: /var/lib/mysql
4381

被折叠的 条评论
为什么被折叠?



