道阻且长,行则将至
2022春季学期已经结束,今年与往年不同之处在于,今年将师生交流的平台由博客园,更换至CSDN教学社区。CSDN社区有大量分类的技术文档、技能树,已经帮助学生归纳好分类好,非常方便学生学习,在这里点赞!CSDN为教学社区推广提供了一系列的鼓励和资助,这里一并感谢!
去年总结了我们这几届坚持的一些教学内容和方法,这里就不再赘述了,详见博客,这里谈谈不同之处:
1. 进一步明确作业的评分点与课程目标的关系
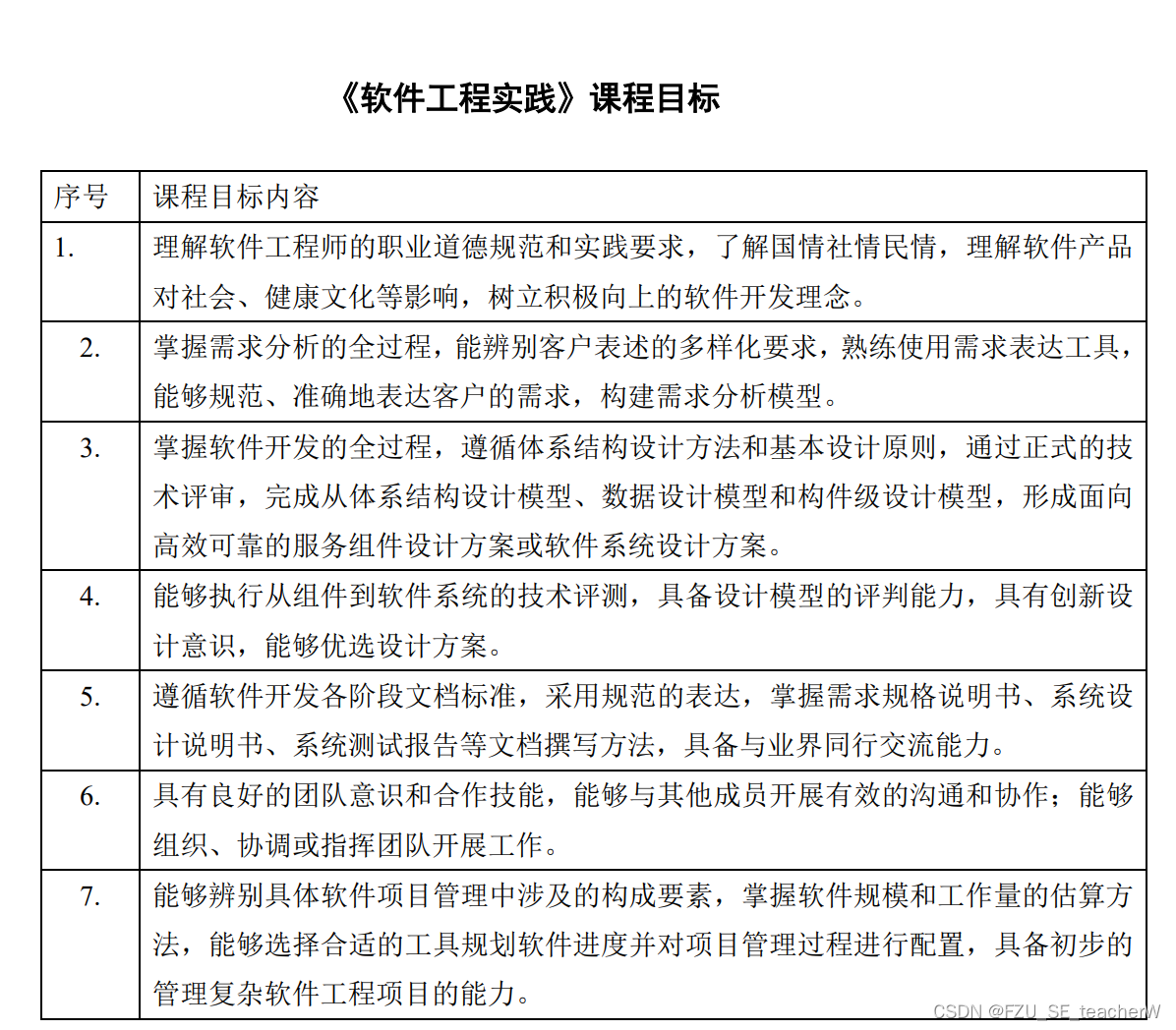
“分、分、分,学生的命根”。学生对分数的执着,这两年越发明显了。学生对课程的关注和上心程度,是鞭策我们的动力!教师和助教在作业设计中,考虑的是能力训练的递进,然鹅学生不了解!本次的改进点之一:在课程中对能力的训练,要明确每次训练哪些能力,这样可以帮助学生更好地明白自己能力欠缺之处,明确努力的方向。
在课程初,我们就明确告诉学生本课程的课程目标(能力):

在作业的评分规则中,我们明确了每个评分点对应考察的课程目标(能力);在期末,让学生自我评价自己在各个课程目标(能力)。这样既可以让助教的评分更加精细化、更加准确,避免笼统和宽泛,让学生得分有据可循。每一次作业评价都成为过程的持续性考核,让老师可以及时地了解哪些能力学生掌握尚有欠缺,需要加强。
2. 优化作业顺序
这几年的软件工程实践探索,结合《构建之法》内容,我们基本确定了12次个人作业和团队作业交替的作业框架,其中有一次非常有挑战性的团队编程实战作业:要求学生团队在一天之内,完成一个既定需求的任务实现,并完成部署发布。这个任务对团队的分析、设计、实现和协作能力是一个综合的训练,几届执行下来,学生的反响很好,都反应收获很大。但是过去我们往往将这次实战训练安排在团队组队之后,由于大部分学生的动手能力不强,再加上团队配合不够熟练,导致不少团队在任务完成方面不够理想。本轮教学将团队实战调整到团队作业第四次,这样团队成员之间的磨合已经完成,实战中由于协作方面的问题大大减少,最终本轮实战的成果也比较高:Mobius——git编程实战、Followers——团队编程实战、幸存者小队——团队编程实训
3. 作业布置延续能力递进原则,兼顾时事与趣味
在设计作业时,依然注意保持学生学习的节奏、保持学生的好奇心,结合课程授课安排,将需要学习的技术和需要掌握的能力训练,分散到各次的博客作业中。本轮课程教学团队结合冬奥会这个时事背景,构建四次连续性强、难度逐级递增的博客作业:
(1) 个人作业:要求学生在助教提供冬奥会总榜单和每日赛程数据的前提下,完成文件读入和数据显示,目的在于编码练习和对GitCode熟悉和使用;
(2) 结对作业初级:设计并实现冬奥会赛事背景的原型设计,目的在于训练原型工具选择能力、自学能力、分析设计和沟通能力;
(3) 结对作业进阶:实现结对作业初级部分(给定)原型功能,目的在于训练结对合作能力、GitCode协作调试技术和代码编程能力;
(4) GitCode实战作业:团队在一天内实现冬奥会吉祥物抽奖相关的小系统,并完成文档撰写,目的在于训练团队合作能力、GitCode联调能力和代码编程能力。
本学期围绕顶会热词这个背景,设计了 “奖牌总榜单”、“每日赛程、奖牌地图、详细赛况网站”、“吉祥物抽系统” 等4个递进难度的“作业包”,从个人到结对,再到团队实战,递进训练团队合作和沟通能力和协作开发能力;从简单的文件读取,到原型设计,再到原型实现,递进地训练对问题的分析、设计和编程测试和团队协作能力。
4. 贯穿团队作业的“团队绩效考核方案”,确保公平公开公正
团队项目中最难以避免的就是学生的划水现象,其实学生也不愿意自己辛勤劳动的成果被窃取。由此课程要求团队组队之后,要求各团队拿出团队内部的绩效考核方案,用于评价组员的贡献度,课程将根据各成员的贡献度,计算成员的团队成绩。有的团队给出的绩效考核方案真的是非常详实且可操作!FZUniTeam、Followers、今天不会摆烂对不队
5. 执行力满格的助教团队保障“做中学”
助教团队是教学实施的主力军,很幸运,实施 “Learning by doing” 以来,遇到的都是给力的助教团队!本轮的主教团队不仅有韧性而且执行力超强。为例更高效地工作,本轮教学中,我们对助教进行了职责的分工,负责作业布置和负责自动化工具开发,由此形成了两个分组:Lyu-、FZU_SE_TAclx、小球同学bbu、DraiLGun,其中FZU_SE_TAclx负责自动化工具与测试。几位助教相互配合补位,举一反三,及高质量地完成本学期的任务,在此一并感谢!
感谢:
感谢CSDN资助的教学大礼包,使得我们教学团队能够激励优秀上进的学子,谢谢!
还要感谢邹欣、曾助教、ffl你们的点评和鼓励对学生而言是莫大的鼓舞,谢谢!
获得奖励的同学们~



CSDN大礼包!

龚同学总成绩第一,获得大礼包!~

同学们的获奖感言:
Veltuss.
aboutazhang
061900408龚嘉怡
反思与改进
1.开展可持续迭代的项目的思考。
上轮教学中的项目考评,老师和助教选出了3个可持续迭代的项目:
山烛
发际线和我作队
OUTFITS
原计划本轮教学要开展持续迭代项目,在团队选题时,我们通知学生如果团队选题不满足NABCD的考核,就要进行持续迭代项目的开发。由于同学们的选题都很优秀、有意义,教学团队讨论之后,决定尊重同学们的选题。因此本轮教学中,本班没有小组实施持续迭代项目。
不过隔壁班有实施上述的迭代项目,出现了一个现象:本学期持续开发的学生一味的依靠学长进行技术支持,导致学长烦不胜烦,最后反馈到教师端。由此,对于开展持续迭代项目,个人认为以下几点需要考虑:1.迭代项目本身技术文档齐全,且采用主流技术框架,尽量减少后续接手学生的学习成本;2.持续迭代功能的边界应明确,避免功能重叠造成工作量浪费;3.技术支持的边界应明确,避免下届形成技术依赖,不利于学生成长。
2.关于换组
本轮教学中的换组出现了很有意思的情形,原以为需要花费精力疏导学生换组产生的情绪,事实却是:同学们不仅没有意见(大体明白这件事是一定要做的),几个组之间都出现了自愿交换,而且不约而同的,交换的同学都是做后端开发的!这个现象引起了我们的注意,但加以分析后,不难理解:前端技术框架太多了,虽说有很多共性,但执行的细节各个技术框架之间还是有较多不同的;相比之下,后端技术框架相对固定,交换的话,学习成本将低很多。当时教学团队中有人提出,是否要制止这样的行为?我们认为,换组的目的是为了让同学们体会职场上进行工作交接的过程,当然这个交接会带来技术学习的成本,但是,更多的在于任务的交接是否顺畅。从这个角度,同学们能够在减少技术学习成本的前提下,很好地完成任务的技术交接,就达到换组的训练目的了。
3.希望CSDN教学社区能更契合教学需求
用了一学期的CSDN教学社区,体会是:优点很明显–强大的学习资源;缺点主要是与教学契合度不够,详见CSDN社区功能评测。当然,毕竟CSDN是一个技术交流的网站,社区的功能未能完全符合教学需要也能够理解,如能将上述问题解决,将大大优化教师助教的工作环境。
软件工程实践开展情况(2022春)
| 序号 | 起止时间 | 博客作业 | 优秀作业 |
|---|---|---|---|
| 1 | 1.22-2.18 | 开设博客+准备篇 | aboutazhang Veltuss. LKJKJOIUIU LinJianHui010318 |
| 2 | 2.19-3.04 | 热身篇—个人实战-冬奥奖牌总榜及每日赛程 | hyl12221900214何震东YYYTDMS aboutazhang 墨白罒 |
| 3 | 3.05-3.12 | 结对第一次–冬奥赛事可视化(原型设计) | aboutazhang YYYTDMS LKJKJOIUIU DAYTOYKKK |
| 4 | 3.13-3.15 | 团队作业第一次—种子队伍选拔团队展示 | FZUniTeam、Followers、今天不会摆烂对不队 |
| 5 | 3.16-3.26 | 结对第二次作业-冬奥会赛事可视化的实现 | 061900408龚嘉怡 221900331郑江涛 DAYTOYKKK Daisyeee |
| 6 | 3.27-4.2 | 团队作业第二次–项目需求分析 | Mobius队 添砖Java队 Followers |
| 7 | 4.4-4.9 | 个人作业软件评测 | 061900408龚嘉怡 LinJianHui010318 aboutazhang code_typer |
| 8 | 4.10-4.16 | 团队作业第三次—项目系统设计与数据库设计 | 今天不会摆烂对不队 Mobius队 幸存者小队 |
| 9 | 4.23 | 团队作业第四次—团队编程实战训练 | Mobius——git编程实战、Followers——团队编程实战、幸存者小队——团队编程实训 |
| 10 | 4.25-5.14 | 团队作业第五次—站立式会议+alpha冲刺 | 穿梭在银河的火箭队 今天不会摆烂对不队 添砖Java队 |
| 11 | 6.01-6.18 | 团队作业第六次—beta冲刺+事后诸葛亮 | FZUniTeam 穿梭在银河的火箭队 Followers |
| 12 | 6.21-6.28 | 个人作业—软件工程实践总结&个人技术博客 | KHL YYYTDMS 夏天。。 061900408龚嘉怡221900331郑江涛墨白罒 |
诚如学生学期总结中说到”揣着一口袋的知识完美落幕“,本轮教学也顺利地落幕了,然而对同学们而言,软件开发的探索之路才刚刚开始,青衿之志,履践致远,道阻且长,行则将至!勉之!
1万+

被折叠的 条评论
为什么被折叠?



