🏳️🌈个人网站:code宝藏 👈,欢迎访问🎉🎉
🙏如果大家觉得博主写的还不错的话,可以点点关注,及时获取我的最新文章
🤝非常感谢大家的支持与点赞👍
什么是IO
其实IO就是把进程的内部数据转移到外部设备,或者把外部设备的数据迁移到进程内部。外部设备一般指硬盘、socket通讯的网卡。一个完整的IO过程包括以下几个步骤:
-
应用程序进程向操作系统发起IO调用请求
-
操作系统准备数据,把IO外部设备的数据,加载到内核缓冲区
-
操作系统拷贝数据,即将内核缓冲区的数据,拷贝到用户进程缓冲区
有哪些常见的 IO 模型?
UNIX 系统下, IO 模型一共有 5 种: 同步阻塞 I/O、同步非阻塞 I/O、I/O 多路复用、信号驱动 I/O 和异步 I/O。
阻塞IO

- 用户线程进行read操作时,需要等待操作系统执行实际的read操作,此期间用户线程是被阻塞的,无法执行其他操作
非阻塞IO

- 用户线程在一个循环中一直调用read方法,若内核空间中还没有数据可读,立即返回
- 只是在等待阶段非阻塞
- 用户线程发现内核空间中有数据后,等待内核空间执行复制数据,待复制结束后返回结果
虽然大幅提升了性能,但是它依然存在性能问题,即频繁的轮询,导致频繁的系统调用,同样会消耗大量的CPU资源。可以考虑IO复用模型,去解决这个问题。
多路复用

我就以Linux系统为例好了,我们都知道Linux对文件的操作实际上就是通过文件描述符(fd)
IO复用模型指的就是:通过一个进程监听多个文件描述符,一旦某个文件描述符准备就绪,就去通知程序做相对应的处理
这种以通知的方式,优势并不是对于单个连接能处理得更快,而是在于它能处理更多的连接。
目前支持 IO 多路复用的系统调用,有 select,epoll 等等。select 系统调用,目前几乎在所有的操作系统上都有支持。
IO多路复用之select
应用进程通过调用select函数,可以同时监控多个fd,在select函数监控的fd中,只要有任何一个数据状态准备就绪了,select函数就会返回可读状态,这时应用进程再发起recvfrom请求去读取数据。

非阻塞IO模型中,需要多次轮询系统调用,然而借助select的IO多路复用模型,只需要发起一次询问就够了,大大优化了性能。
但是呢,select有几个缺点:
监听的IO最大连接数有限,在Linux系统上一般为1024。select函数返回后,是通过遍历fdset,找到就绪的描述符fd。(仅知道有I/O事件发生,却不知是哪几个流,所以遍历所有流)因为存在连接数限制,所以后来又提出了poll。与select相比,poll解决了连接数限制问题。但是呢,select和poll一样,还是需要通过遍历文件描述符来获取已经就绪的socket。如果同时连接的大量客户端,在一时刻可能只有极少处于就绪状态,伴随着监视的描述符数量的增长,效率也会线性下降。
因此经典的多路复用模型epoll诞生。
IO多路复用之epoll
为了解决select/poll存在的问题,多路复用模型epoll诞生,它采用事件驱动来实现,流程图如下:

epoll先通过epoll_ctl()来注册一个fd(文件描述符),一旦基于某个fd就绪时,内核会采用回调机制,迅速激活这个fd,当进程调用epoll_wait()时便得到通知。这里去掉了遍历文件描述符的坑爹操作,而是采用监听事件回调的机制。这就是epoll的亮点。
我们一起来总结一下select、poll、epoll的区别

epoll明显优化了IO的执行效率,但在进程调用epoll_wait()时,仍然可能被阻塞。能不能酱紫:不用我老是去问你数据是否准备就绪,等我发出请求后,你数据准备好了通知我就行了,这就诞生了信号驱动IO模型。
信号驱动IO模型
信号驱动IO不再用主动询问的方式去确认数据是否就绪,而是向内核发送一个信号(调用sigaction的时候建立一个SIGIO的信号),然后应用用户进程可以去做别的事,不用阻塞。当内核数据准备好后,再通过SIGIO信号通知应用进程,数据准备好后的可读状态。应用用户进程收到信号之后,立即调用recvfrom,去读取数据。

多路复用与阻塞IO
的区别
- 阻塞IO模式下,若线程因accept事件被阻塞,发生read事件后,仍需等待accept事件执行完成后,才能去处理read事件
- 多路复用模式下,一个事件发生后,若另一个事件处于阻塞状态,不会影响该事件的执行
异步IO

- 线程1调用方法后理解返回,不会被阻塞也不需要立即获取结果
- 当方法的运行结果出来以后,由线程2将结果返回给线程1
阻塞、非阻塞、同步、异步IO划分

Java 中 3 种常见 IO 模型
BIO (Blocking I/O)
BIO 属于同步阻塞 IO 模型 。
同步阻塞 IO 模型中,应用程序发起 read 调用后,会一直阻塞,直到内核把数据拷贝到用户空间。

NIO (Non-blocking/New I/O)
NIO是JDK 1.4 开始有的,其目的是为了提高速度。NIO翻译成 no-blocking io 或者 new io 都无所谓啦,反正都说得通
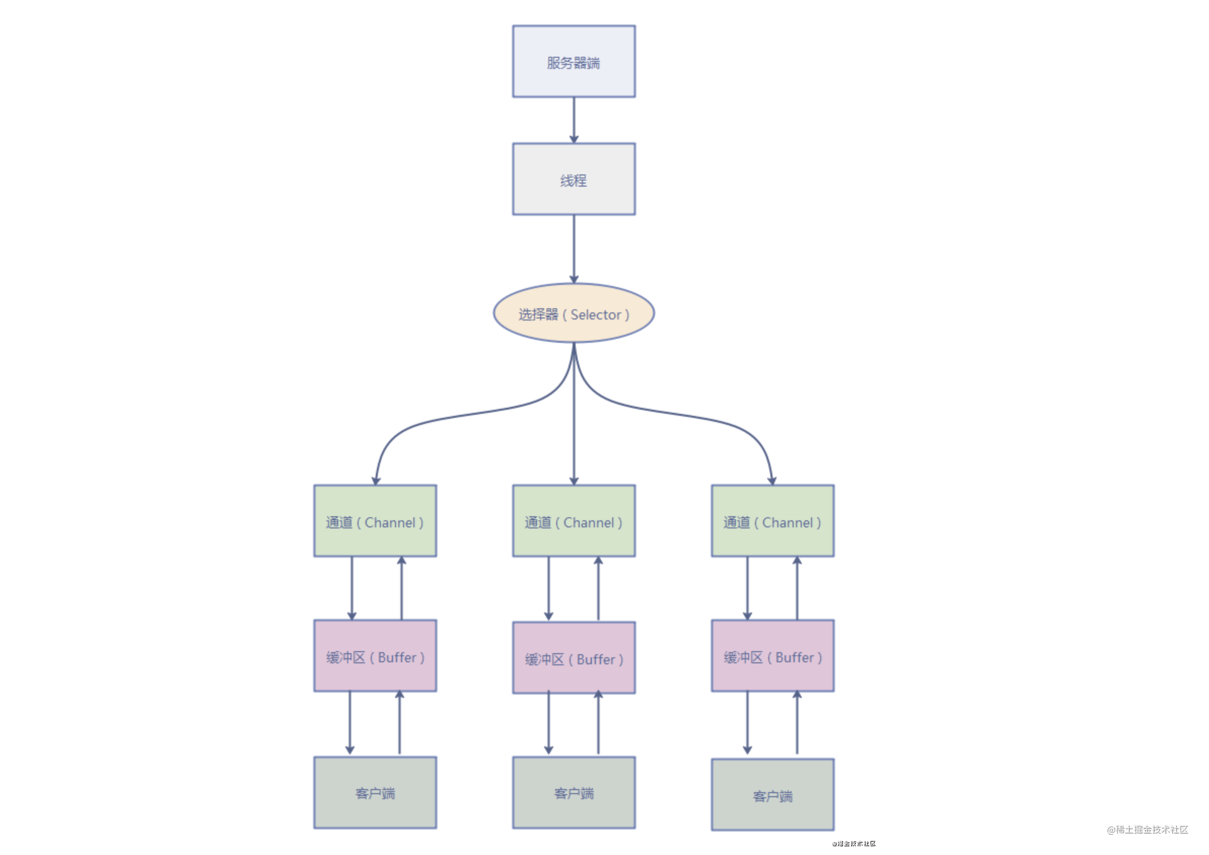
在Java NIO有三个核心部分组成。分别是Buffer(缓冲区)、Channel(管道)以及Selector(选择器)
可以简单的理解为:Buffer是存储数据的地方,Channel是运输数据的载体,而Selector用于检查多个Channel的状态变更情况,
选择器 ( Selector ) 也可以被称为 多路复用器。通过它,只需要一个线程便可以管理多个客户端连接。当客户端数据到了之后,才会为其服务。
- 当没有事件是,调用select方法会被阻塞住
- 一旦有一个或多个事件发生后,就会处理对应的事件,从而实现多路复用

AIO (Asynchronous I/O)
AIO 也就是 NIO 2。它是异步 IO 模型。
异步 IO 是基于事件和回调机制实现的,也就是应用操作之后会直接返回,不会堵塞在那里,当后台处理完成,操作系统会通知相应的线程进行后续的操作。
前面讲的BIO,NIO和信号驱动,在数据从内核复制到应用缓冲的时候,都是阻塞的,因此都不算是真正的异步。AIO实现了IO全流程的非阻塞,就是应用进程发出系统调用后,是立即返回的,但是立即返回的不是处理结果,而是表示提交成功类似的意思。等内核数据准备好,将数据拷贝到用户进程缓冲区,发送信号通知用户进程IO操作执行完毕。

异步IO的优化思路很简单,只需要向内核发送一次请求,就可以完成数据状态询问和数据拷贝的所有操作,并且不用阻塞等待结果。日常开发中,有类似思想的业务场景:
比如发起一笔批量转账,但是批量转账处理比较耗时,这时候后端可以先告知前端转账提交成功,等到结果处理完,再通知前端结果即可。
参考链接:
https://javaguide.cn/java/basis/io.html#nio-non-blocking-new-i-o
https://baijiahao.baidu.com/s?id=1718409483059542510&wfr=spider&for=pc
1128

被折叠的 条评论
为什么被折叠?



