本文主要介绍了 AI 大模型应用落地的需求、痛点、探索路径、成功案例、未来趋势及策略建议等方面,为企业在 AI 大模型应用领域提供了全面的指导和参考。
1、AI 大模型应用落地需求与痛点分析
驱动因素:政策牵引,如 2021 年以来相关政策聚焦安全、技术、应用落地等,营造利好环境;技术突破,深度学习、自然语言处理和多模态等创新技术为大模型提供支撑,提升业务赋能效率;转型需求,企业在数字化转型需求下,利用 AI 大模型提升运营效率和创新能力以应对市场竞争。
落地挑战:数据处理方面,工具不足、缺乏端到端解决方案且面临数据隐私安全难题;算力多元化和模型多样化带来适配困难和成本增加;全流程开发复杂,各环节协同不足,如 RAG 检索准确率低、软硬件适配难、上线后用户体验与安全问题等。
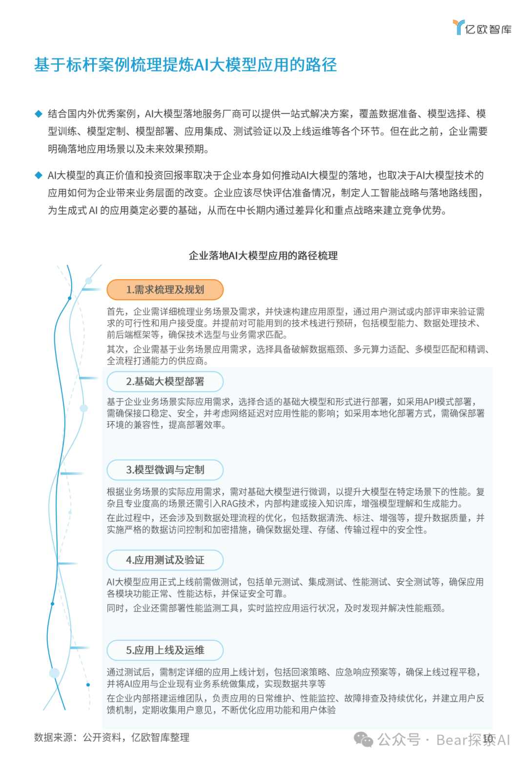
2、AI 大模型落地探索与成功路径洞察
落地尝试:市场上云厂商提供基础算力支持等;传统 AI 应用开发企业注重用户体验和行业理解;新兴大模型应用开发服务企业解决算力和模型适配问题,但现有方案多聚焦单一痛点,缺乏全流程和全方位能力。
能力建设:服务商需具备破解数据瓶颈能力,包括数据预处理、高质量数据提供、安全与扩展支持及全生命周期服务;多元算力适配能力,如支持算力多元化调度、硬件适配和优化方案;多模型匹配和精调能力,根据业务提供不同模型及适配精调;全流程打通及服务能力,涵盖需求梳理到运维各环节及定制化服务。
他山之石:以 Amazon Bedrock 和浪潮信息元脑企智 FPA 为例,前者通过 API 提供模型选择、定制和任务执行功能,后者提供全链路工具支持多元算力和算法调度,助力企业降低门槛、提升效能。
未来趋势预判及策略建议
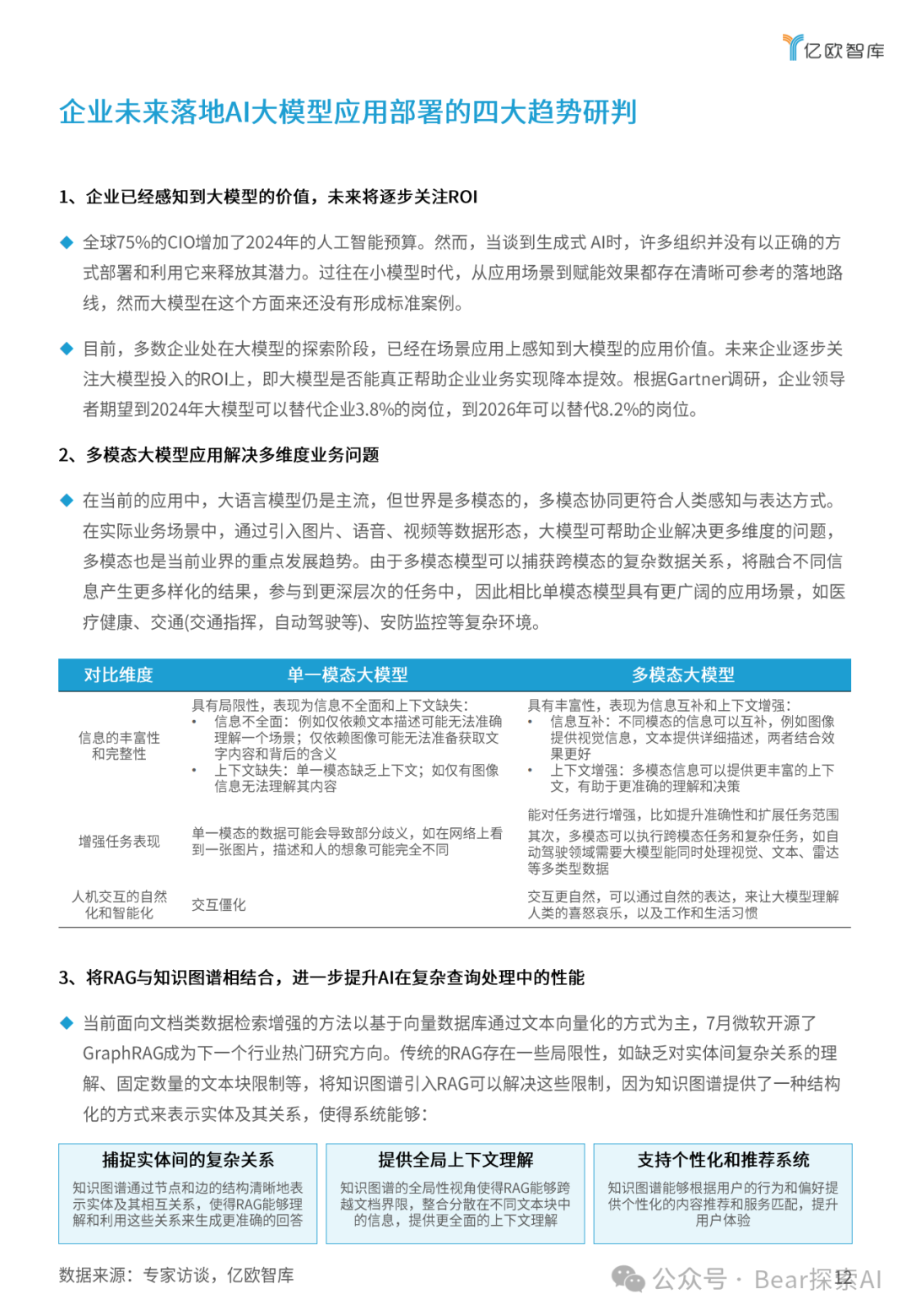
趋势研判:企业将更关注 AI 大模型投入的 ROI;多模态大模型应用兴起,解决多维度业务问题,在信息丰富度、任务表现和人机交互方面优于单一模态模型;RAG 与知识图谱结合提升复杂查询处理性能,知识图谱能捕捉实体关系、提供上下文理解和个性化推荐;智能体向能力扩展与多智能体协作发展,提高工作效率、创新能力,构建智能生态系统。
**策略建议:企业应聚焦业务需求选模型,优化系统架构;评估数据,确保数据支持模型训练与应用;建立持续学习与迭代机制;探索模型与业务深度融合,优化决策;根据任务性质优化流程;做好技术选型与适配;培养 AI 人才团队。














AI大模型学习路线
如果你对AI大模型入门感兴趣,那么你需要的话可以点击这里大模型重磅福利:入门进阶全套104G学习资源包免费分享!
扫描下方csdn官方合作二维码获取哦!

这是一份大模型从零基础到进阶的学习路线大纲全览,小伙伴们记得点个收藏!

第一阶段: 从大模型系统设计入手,讲解大模型的主要方法;
第二阶段: 在通过大模型提示词工程从Prompts角度入手更好发挥模型的作用;
第三阶段: 大模型平台应用开发借助阿里云PAI平台构建电商领域虚拟试衣系统;
第四阶段: 大模型知识库应用开发以LangChain框架为例,构建物流行业咨询智能问答系统;
第五阶段: 大模型微调开发借助以大健康、新零售、新媒体领域构建适合当前领域大模型;
第六阶段: 以SD多模态大模型为主,搭建了文生图小程序案例;
第七阶段: 以大模型平台应用与开发为主,通过星火大模型,文心大模型等成熟大模型构建大模型行业应用。
100套AI大模型商业化落地方案

大模型全套视频教程

200本大模型PDF书籍

👉学会后的收获:👈
• 基于大模型全栈工程实现(前端、后端、产品经理、设计、数据分析等),通过这门课可获得不同能力;
• 能够利用大模型解决相关实际项目需求: 大数据时代,越来越多的企业和机构需要处理海量数据,利用大模型技术可以更好地处理这些数据,提高数据分析和决策的准确性。因此,掌握大模型应用开发技能,可以让程序员更好地应对实际项目需求;
• 基于大模型和企业数据AI应用开发,实现大模型理论、掌握GPU算力、硬件、LangChain开发框架和项目实战技能, 学会Fine-tuning垂直训练大模型(数据准备、数据蒸馏、大模型部署)一站式掌握;
• 能够完成时下热门大模型垂直领域模型训练能力,提高程序员的编码能力: 大模型应用开发需要掌握机器学习算法、深度学习框架等技术,这些技术的掌握可以提高程序员的编码能力和分析能力,让程序员更加熟练地编写高质量的代码。
LLM面试题合集

大模型产品经理资源合集

大模型项目实战合集

👉获取方式:
😝有需要的小伙伴,可以保存图片到wx扫描二v码免费领取【保证100%免费】🆓
791

被折叠的 条评论
为什么被折叠?



