免费的claude真香,不写一行代码开发小游戏!

小伙伴们,前段时间我们免费注册获取了claude的使用额度,可以畅快的在国内网络利用claude给我们服务,不写一行代码轻松实现各自功能的开发,今天我们就来开发一个黄金矿工的小游戏!

什么?游戏开发提示词不会写?没事,我们直接请deepseek帮忙!

生成提示词:

         

打开deepseek 输入提示词:

开发网页版小游戏 黄金矿工 ,用于claude 生成代码用 ,以markdown的形式输出,注意:只要提示词 不要输出代码

图片

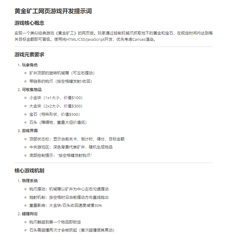
Deepseek经过思考,给出完整的需求

图片

我们将生成生成好的需求复制到markdown中

图片

将md 文档复制到项目文档中

图片

使用claude:

         

打开我们之前免费获取的claude

免费注册网址:https://anyrouter.top/register?aff=mkPY

具体claude安装教程见往期推文:

快来白嫖Claude亲测有效,直接送50$

图片

输入提示词:

@readme.md 根据文档中的需求 编写相应的程序

图片

图片

自动编写代码完成

图片

自动生成如下文件,我们来双击index.html看下效果

图片

图片

图片

调用claude 消耗的额度,本次调用花费大概0.3$

图片

感兴趣的小伙伴们,可以去尝试下,现在注册直接送50$ 够我们用一段时间了,每天签到还送10$ 非常推荐。

免费注册网址:https://anyrouter.top/register?aff=mkPY

福利时间:

         

感兴趣的小伙伴可私信我领取上面的全部源码!

评论
添加红包

请填写红包祝福语或标题

红包个数最小为10个

红包金额最低5元

当前余额3.43前往充值 >
需支付:10.00
成就一亿技术人!
领取后你会自动成为博主和红包主的粉丝 规则
hope_wisdom
发出的红包
实付
使用余额支付
点击重新获取
扫码支付
钱包余额 0

抵扣说明:

1.余额是钱包充值的虚拟货币,按照1:1的比例进行支付金额的抵扣。
2.余额无法直接购买下载,可以购买VIP、付费专栏及课程。

余额充值