【QNX+Android虚拟化方案】66 - QNX AIS Camera 框架介绍 及 Camera 工作流程分析
基于原生纯净代码,QNX+Android虚拟化方案 纯技术分享,不会也不敢涉项目、不泄密、不传播代码文档!!!
本文禁止转载分享 !!!
汇总链接:《【QNX+Android虚拟化方案】00 - 系列文章链接汇总》
本文链接:《【QNX+Android虚拟化方案】66 - QNX AIS Camera 框架介绍 及 Camera 工作流程分析》
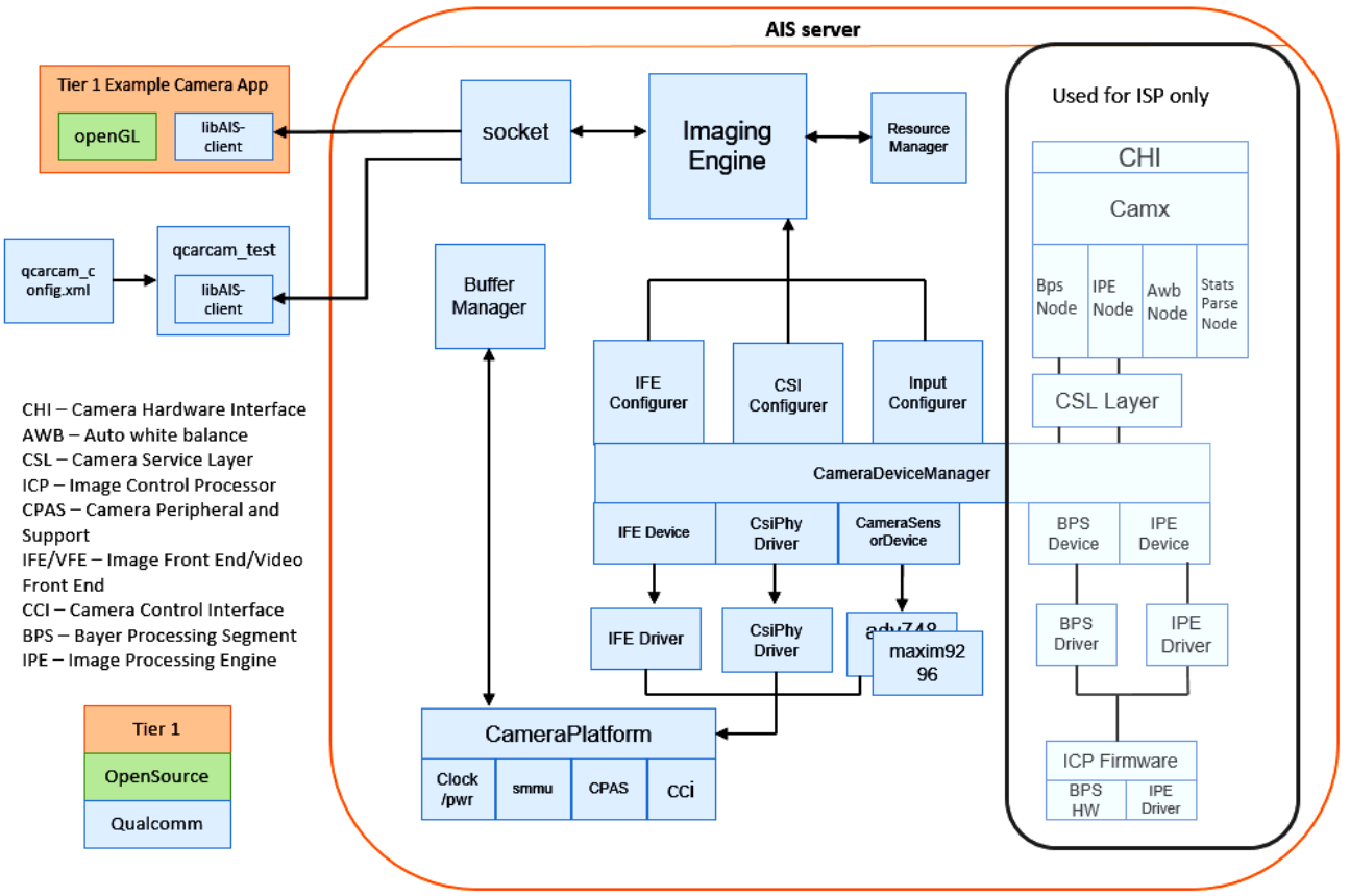
一、QNX AIS Server 框架分析

AIS_Server 是以服务端的形式运行在 QNX ,主要是通过 Socket 通信方式来为 AIS_Client 客户端提供服务,如查询Camera信息等。
ais_be_server 是 AIS_Server 的一个 Local Client,它的
订阅专栏 解锁全文
997

被折叠的 条评论
为什么被折叠?



