本文详细记录了使用飞算JavaAI平台开发电商系统商品管理模块的完整过程,涵盖需求分析、技术选型、AI辅助开发流程及系统部署。基于Spring Boot 2.7+微服务架构,实现了商品信息管理、智能分类、动态库存控制和搜索推荐四大核心功能,展示了AI如何大幅提升开发效率和代码质量,为Java开发者提供了实用的AI辅助开发实践指南。
目录
需求分析与规划
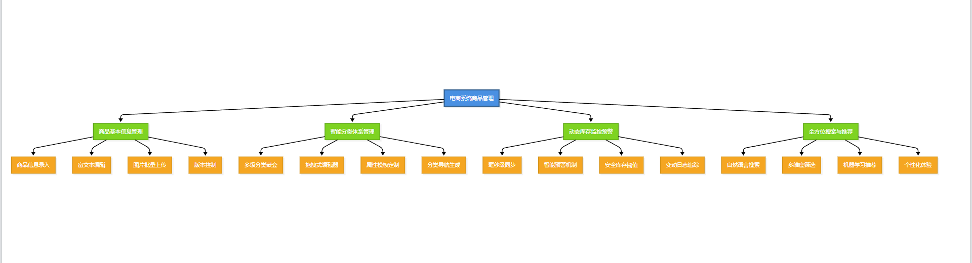
一、功能需求

功能需求总览流程图
商品基本信息管理: 构建一套完善的商品信息录入与维护体系,支持商家通过可视化界面轻松管理商品的名称、描述、价格、规格等核心信息。系统应提供富文本编辑器用于商品详情编写,支持多张高清图片批量上传与管理,并具备商品信息的版本控制功能,确保每次修改都有完整的历史记录可追溯。
智能分类体系管理: 打造层次分明、逻辑清晰的多级商品分类架构,如同为数字化商场构建科学合理的导购系统。支持无限层级的分类嵌套,提供拖拽式分类编辑器,并能够为不同分类定制专属的属性模板,让商品归类变得既高效又精准,大幅提升用户的商品查找体验。
动态库存监控预警: 实现毫秒级的库存数据同步与监控,如同为商品配备24小时不间断的"数字管家"。系统具备智能库存预警机制,可根据历史销售数据和季节性趋势自动设定安全库存阈值,当库存不足时及时推送预警通知,并提供详尽的库存变动日志,确保每一件商品的进出都有迹可循。
全方位搜索与推荐: 融合传统搜索技术与现代AI算法,打造如"购物助手"般智能的商品发现体验。支持自然语言搜索、模糊匹配、多维度筛选等功能,集成机器学习推荐算法,能够基于用户浏览历史、购买偏好等数据主动推荐相关商品,让每位用户都能快速找到心仪的产品。

商品管理生命周期图
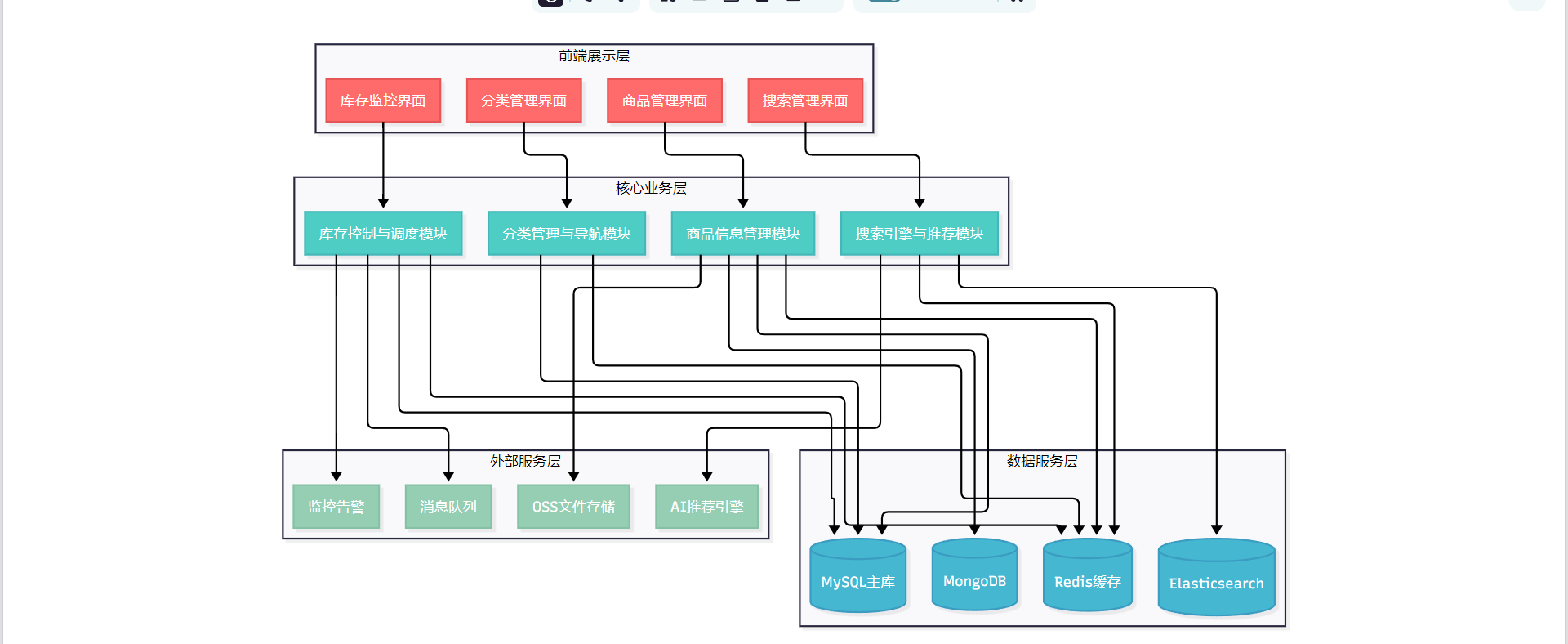
二、核心模块

核心模块架构图
商品信息管理模块: 作为整个系统的"信息枢纽",负责统一管理商品的全生命周期数据。模块采用组件化设计理念,提供灵活的商品属性配置界面、支持多媒体内容的批量处理,集成智能的数据校验机制,并具备商品信息的自动同步功能,确保商品数据在各个平台间的一致性和准确性。
分类管理与导航模块: 基于树形数据结构设计的智能分类管理系统,提供直观的可视化分类编辑器。支持分类属性模板的动态配置,能够自动生成美观的多级导航菜单,并具备分类SEO优化功能,让商品分类不仅便于管理,更有利于搜索引擎收录和用户体验提升。
库存控制与调度模块: 采用分布式架构的高性能库存管理引擎,支持多仓库、多渠道的统一库存调度。具备实时库存计算、智能补货建议、库存安全预警等核心功能,并提供完整的库存操作审计轨迹,在确保高并发场景下数据一致性的同时,有效防范超卖等业务风险。
搜索引擎与推荐模块: 集成先进的全文搜索引擎与机器学习推荐算法的智能服务平台。支持复杂查询条件的快速检索,具备个性化推荐、相关商品联想、热门搜索分析等功能,通过深度学习用户行为模式,持续优化搜索结果的精准度和商品推荐的转化率。

模块间数据流向图
三、技术选型
框架选择: 采用Spring Boot 2.7+作为后端开发的核心框架,结合Spring Cloud Alibaba构建稳定可靠的微服务生态体系。这套"黄金组合"不仅提供了丰富的开发组件和中间件集成能力,更具备出色的可扩展性和维护性,能够轻松应对电商系统的复杂业务场景和高并发访问需求。
数据存储方案: 构建"一主多辅"的混合存储架构,MySQL 8.0作为核心业务数据的主存储,Redis 6.0提供高速缓存服务,MongoDB负责处理商品详情等非结构化数据,阿里云OSS托管商品图片等静态资源。这种多元化的存储策略既满足了不同数据类型的特殊需求,又显著提升了系统的整体性能表现。
前端技术栈: 选用Vue.js 3.0这一业界领先的渐进式前端框架,配合Element Plus丰富的企业级UI组件库,打造现代化、响应式的用户界面。利用Vite的极速构建能力和TypeScript的类型安全特性,为开发团队提供高效的开发体验,为最终用户呈现流畅、直观的操作界面。
微服务与运维: 全面拥抱云原生技术理念,采用Docker容器化部署策略,Kubernetes作为容器编排平台,Nacos提供服务注册发现与配置管理,Sentinel实现服务熔断保护。同时集成Prometheus+Grafana监控体系和ELK日志分析平台,构建完善的DevOps运维生态,确保系统7x24小时稳定运行。
飞算JavaAI辅助开发: 深度集成飞算JavaAI智能开发平台,充分发挥AI在代码生成、架构设计、业务逻辑实现等方面的强大能力。通过自然语言描述快速生成标准化的CRUD接口、数据模型映射、业务服务层代码,大幅提升开发效率和代码质量。同时利用AI的智能重构建议、性能优化提示等功能,持续改进系统架构,让人工智能真正成为开发团队的"最佳拍档"。

技术架构分层图
飞算JavaAI开发实录
准备AI开发提示词
需求分析完毕之后,准备好飞算JavaAI的AI Coding开发提示词,本次要做的项目开发提示词:
请使用飞算JavaAI插件辅助开发一个完整的电商系统商品管理模块。项目采用Spring Boot 2.7+微服务架构,前端使用Vue.js 3.0,数据库使用MySQL 8.0主存储+Redis缓存+Elasticsearch搜索引擎。
核心功能模块包括:1)商品信息管理-实现商品CRUD操作、富文本编辑、图片上传、版本控制;2)智能分类管理-构建多级分类树、拖拽编辑器、属性模板配置;3)动态库存控制-实时库存同步、智能预警、多仓库调度;4)搜索推荐引擎-全文检索、个性化推荐算法集成。
请生成标准化的RESTful API接口、实体类映射、Service业务逻辑、Controller控制层代码,遵循阿里巴巴Java开发规范,集成Swagger文档。利用AI能力自动生成数据校验、异常处理、日志记录等通用代码,提升开发效率和代码质量。
输入到飞算JavaAI的智能引导中:

需求理解阶段
| 功能模块 | 核心功能点 |
| 商品信息管理功能 | * 商品的增删改查操作 * 富文本内容编辑 * 图片上传及版本控制 |
| 智能分类管理功能 | * 支持多级分类树结构构建 * 拖拽式分类编辑 * 属性模板配置 |
| 动态库存控制功能 | * 支持实时库存同步更新 * 智能库存预警机制 * 多仓库之间的库存调度 |
| 搜索推荐引擎功能 | * 支持全文检索查询 * 个性化推荐算法集成 * 高性能搜索体验 |

接口设计阶段
| 功能模块 | 主要功能描述 |
| 商品信息管理 | • 实现商品的创建、查询、修改、删除(CRUD)操作 • 支持富文本内容编辑和图片上传功能 • 集成版本控制机制,确保商品数据变更可追溯 • 具备完整的数据校验与异常处理能力 |
| 智能分类管理 | • 构建多级分类树结构 • 提供拖拽式分类编辑功能 • 支持分类层级的灵活调整 • 结合属性模板配置机制 • 允许为不同分类设置不同的属性规格 • 提升商品管理的标准化程度 |
| 动态库存控制 | • 实现商品实时库存同步更新 • 自动触发库存预警机制 • 在库存低于设定阈值时及时通知相关人员 • 支持跨仓库间的库存调度逻辑 • 保障供应链高效运作 |
| 搜索推荐引擎 | • 基于Elasticsearch实现商品信息的全文检索功能 • 支持关键词匹配、模糊查询等高级搜索特性 • 集成个性化推荐算法 • 根据用户行为与偏好进行商品推荐 • 优化用户体验 |

表结构设计阶段

CREATE TABLE product_info (
id BIGINT PRIMARY KEY AUTO_INCREMENT COMMENT '商品ID',
product_name VARCHAR(255) NOT NULL COMMENT '商品名称',
description TEXT COMMENT '商品详情描述(富文本)',
image_urls JSON COMMENT '商品图片URL列表',
version INT DEFAULT 0 COMMENT '版本号,用于控制数据变更历史',
status TINYINT DEFAULT 1 COMMENT '商品状态:1-正常;0-下架',
create_by VARCHAR(64) NOT NULL COMMENT '创建人',
create_time DATETIME DEFAULT CURRENT_TIMESTAMP COMMENT '创建时间',
update_by VARCHAR(64) COMMENT '修改人',
update_time DATETIME ON UPDATE CURRENT_TIMESTAMP COMMENT '修改时间'
) COMMENT='商品信息表';
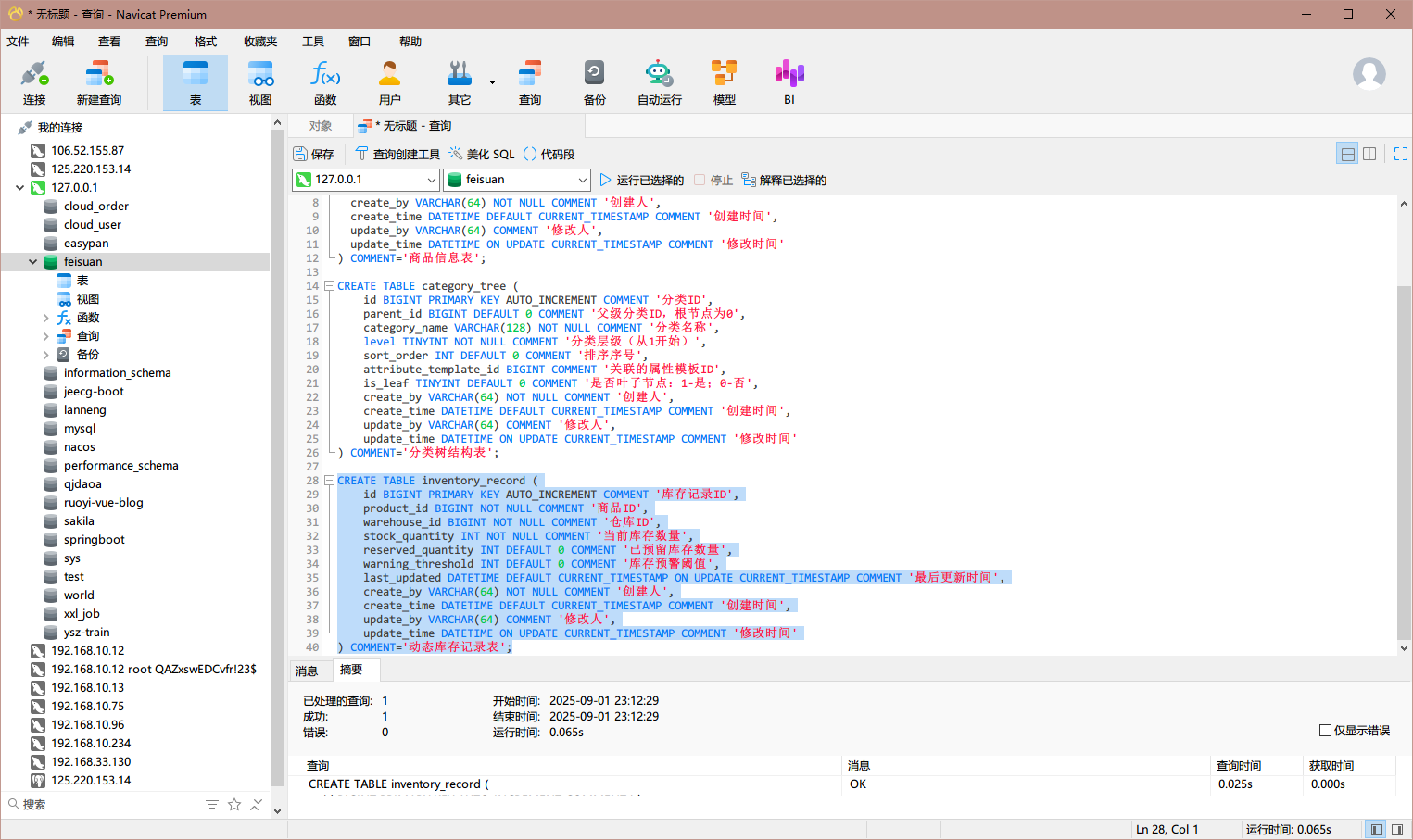
CREATE TABLE category_tree (
id BIGINT PRIMARY KEY AUTO_INCREMENT COMMENT '分类ID',
parent_id BIGINT DEFAULT 0 COMMENT '父级分类ID,根节点为0',
category_name VARCHAR(128) NOT NULL COMMENT '分类名称',
level TINYINT NOT NULL COMMENT '分类层级(从1开始)',
sort_order INT DEFAULT 0 COMMENT '排序序号',
attribute_template_id BIGINT COMMENT '关联的属性模板ID',
is_leaf TINYINT DEFAULT 0 COMMENT '是否叶子节点:1-是;0-否',
create_by VARCHAR(64) NOT NULL COMMENT '创建人',
create_time DATETIME DEFAULT CURRENT_TIMESTAMP COMMENT '创建时间',
update_by VARCHAR(64) COMMENT '修改人',
update_time DATETIME ON UPDATE CURRENT_TIMESTAMP COMMENT '修改时间'
) COMMENT='分类树结构表';
CREATE TABLE inventory_record (
id BIGINT PRIMARY KEY AUTO_INCREMENT COMMENT '库存记录ID',
product_id BIGINT NOT NULL COMMENT '商品ID',
warehouse_id BIGINT NOT NULL COMMENT '仓库ID',
stock_quantity INT NOT NULL COMMENT '当前库存数量',
reserved_quantity INT DEFAULT 0 COMMENT '已预留库存数量',
warning_threshold INT DEFAULT 0 COMMENT '库存预警阈值',
last_updated DATETIME DEFAULT CURRENT_TIMESTAMP ON UPDATE CURRENT_TIMESTAMP COMMENT '最后更新时间',
create_by VARCHAR(64) NOT NULL COMMENT '创建人',
create_time DATETIME DEFAULT CURRENT_TIMESTAMP COMMENT '创建时间',
update_by VARCHAR(64) COMMENT '修改人',
update_time DATETIME ON UPDATE CURRENT_TIMESTAMP COMMENT '修改时间'
) COMMENT='动态库存记录表';
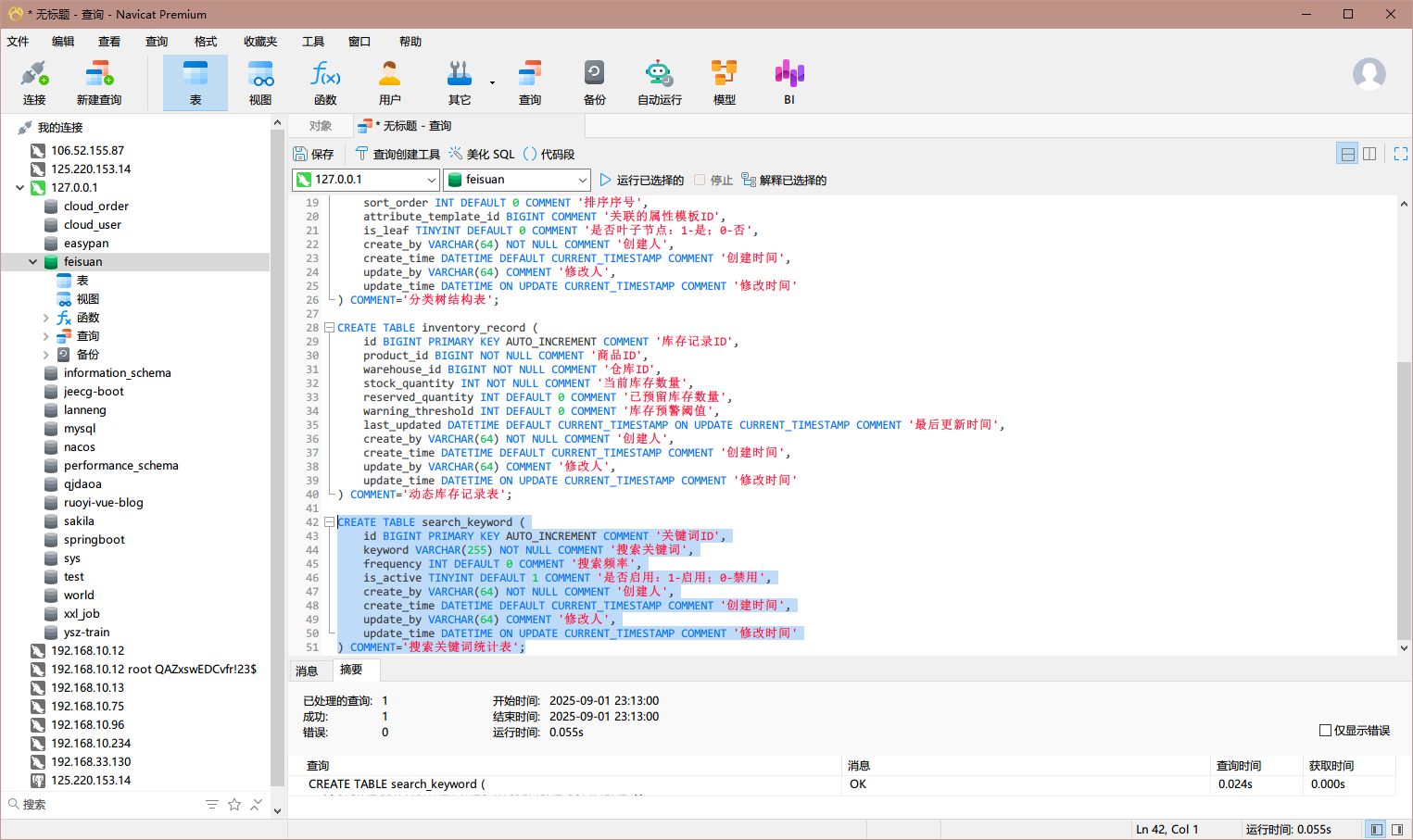
CREATE TABLE search_keyword (
id BIGINT PRIMARY KEY AUTO_INCREMENT COMMENT '关键词ID',
keyword VARCHAR(255) NOT NULL COMMENT '搜索关键词',
frequency INT DEFAULT 0 COMMENT '搜索频率',
is_active TINYINT DEFAULT 1 COMMENT '是否启用:1-启用;0-禁用',
create_by VARCHAR(64) NOT NULL COMMENT '创建人',
create_time DATETIME DEFAULT CURRENT_TIMESTAMP COMMENT '创建时间',
update_by VARCHAR(64) COMMENT '修改人',
update_time DATETIME ON UPDATE CURRENT_TIMESTAMP COMMENT '修改时间'
) COMMENT='搜索关键词统计表';
逻辑处理阶段

| 接口名称 | 入参 | 处理逻辑 | 返回结果 |
| 新增商品 | 必填: - productName (商品名称) - createBy (创建人) 可选: - description (富文本描述) - imageUrls (图片URL列表) | 1. 校验 productName 为空 → 中断 2. 校验 createBy 为空 → 中断 3. 数据入库,初始化版本号=0 → 成功 | {"code":"000001","msg":"商品名称不能为空"} {"code":"000001","msg":"创建人不能为空"} {"code":"000000","msg":"调用成功"} |
| 查询商品详情 | 必填: - id (商品ID) | 1. 校验 id 为空 → 中断 2. 根据ID查询数据 → 成功 | {"code":"000001","msg":"商品ID不能为空"} {"code":"000000","msg":"调用成功", "data": {...}} |
| 修改商品 | 必填: - id (商品ID) 可选: - productName - description - imageUrls - updateBy (修改人) | 1. 校验 id 为空 → 中断 2. 获取当前版本号 (校验存在性) → 中断 3. 更新信息,版本号+1 → 成功 | {"code":"000001","msg":"商品ID不能为空"} {"code":"000001","msg":"商品不存在"} {"code":"000000","msg":"调用成功"} |
| 删除商品 | 必填: - id (商品ID) | 1. 校验 id 为空 → 中断 2. 校验商品是否存在 → 中断 3. 执行软删除 (status = 0) → 成功 | {"code":"000001","msg":"商品ID不能为空"} {"code":"000001","msg":"商品信息不存在"} {"code":"000000","msg":"调用成功"} |
| 接口名称 | 入参 | 处理逻辑 | 返回结果 |
| 新增分类 | 必填: - parentId(父级ID) - categoryName(分类名称) - level(分类层级) 可选: - sortOrder(排序序号) - attributeTemplateId(属性模板ID) - isLeaf(是否叶子节点) | 1. 校验 categoryName是否已存在 → 中断 2. 数据入库 → 成功 | {"code":"000001","msg":"分类名称已存在"} {"code":"000000","msg":"调用成功"} |
| 查询分类树 | 无 | 1. 获取所有分类并构建树形结构 → 成功 | {"code":"000000","msg":"调用成功", "data": {...}} |
| 编辑分类 | 必填: - categoryId(分类ID) 可选: - categoryName(分类名称) - sortOrder(排序序号) - attributeTemplateId(属性模板ID) | 1. 根据ID校验分类是否存在 → 中断 2. 更新分类信息 → 成功 | {"code":"000001","msg":"分类不存在"} {"code":"000000","msg":"调用成功"} |
| 删除分类 | 必填: - categoryId(分类ID) | 1. 检查是否存在子分类或商品引用 → 中断 2. 执行删除 → 成功 | {"code":"000001","msg":"分类下存在子分类或商品,无法删除"} {"code":"000000","msg":"调用成功"} |
| 拖拽调整分类 | 必填: - categoryId(分类ID) - targetParentId(目标父级ID) - sortOrder(排序序号) | 1. 检查分类是否存在 → 中断 2. 更新父级和排序信息 → 成功 | {"code":"000001","msg":"分类不存在"} {"code":"000000","msg":"调用成功"} |
| 接口名称 | 入参 | 处理逻辑 | 返回结果 |
| 新增库存记录 | 必填: - productId(商品ID) - warehouseId(仓库ID) - stockQuantity(库存数量) 可选: - reservedQuantity(预留数量,默认0) - warningThreshold(预警阈值,默认0) | 1. 校验商品状态 → 中断 2. 校验仓库存在 → 中断 3. 保存记录 → 成功 | {"code":"000001","msg":"商品信息不存在或已下架"} {"code":"000001","msg":"仓库信息不存在"} {"code":"000000","msg":"调用成功"} |
| 更新库存记录 | 必填: - inventoryRecordId(记录ID) - stockQuantity(库存数量) 可选: - reservedQuantity(预留数量) - warningThreshold(预警阈值) | 1. 校验记录存在 → 中断 2. 更新记录并触发预警检查 → 成功 | {"code":"000001","msg":"库存记录不存在"} {"code":"000000","msg":"调用成功"} |
| 查询库存详情 | 必填: - productId(商品ID) 可选: - warehouseId(仓库ID) | 1. 根据条件查询库存记录 → 成功 | {"code":"000000","msg":"调用成功", "data": {...}} |
| 执行库存调度 | 必填: - fromWarehouseId(源仓库ID) - toWarehouseId(目标仓库ID) - productId(商品ID) - quantity(调度数量) | 1. 验证源仓库库存充足 → 中断 2. 验证目标仓库可接收 → 中断 3. 执行库存转移 → 成功 | {"code":"000001","msg":"源仓库库存不足"} {"code":"000001","msg":"目标仓库无法接收该商品"} {"code":"000000","msg":"调用成功"} |
| 接口名称 | 入参 | 处理逻辑 | 返回结果 |
| 商品全文搜索 | 必填: - keyword(搜索关键词) 可选: - pageNum(页码,默认1) - pageSize(每页大小,默认10) | 1. 校验参数合法性 → 中断 2. 调用Elasticsearch执行查询 → 成功 3. 处理空结果 → 成功 | {"code":"000001","msg":"参数不合法"} {"code":"000000","msg":"调用成功", "data": {...}} {"code":"000000","msg":"调用成功", "data": []} |
| 获取热门搜索词 | 可选: - limit(查询数量,默认10) | 1. 从数据库按频率降序查询 → 成功 2. 处理空结果 → 成功 | {"code":"000000","msg":"调用成功", "data": [...]} {"code":"000000","msg":"调用成功", "data": []} |
| 个性化商品推荐 | 必填: - userId(用户ID) 可选: - recommendCount(推荐数量,默认5) | 1. 根据用户行为计算推荐结果 → 成功 2. 处理空结果 → 成功 | {"code":"000000","msg":"调用成功", "data": [...]} {"code":"000000","msg":"调用成功", "data": []} |
源码生成阶段
经过了前四个阶段,飞算AI已经分析完毕,现在可以进行源码的生成了,点击开始,等待一段时间

我们可以看到飞算AI一共生成了57个文件,包括了entity(DO、DTO、Bean、Result)、controller、service、mapper等等,相当的全面!

那么我们就直接全选,全部生成!
可以看到飞算AI生成的Java代码是相当标准的web架构,连注解校验都包含了!

优化与调试心得
生成完毕源码之后还不够,我们得让这个程序跑起来,那么就需要一些后端知识了,比如web服务器、数据库(Mysql、Redis)、微服务、API调试、maven依赖等等,让我们一步一步来!
pom依赖
Java最重要的就是依赖,首先将pom文件全部配置正确:

<?xml version="1.0" encoding="UTF-8"?>
<project xsi:schemaLocation="http://maven.apache.org/POM/4.0.0 https://maven.apache.org/xsd/maven-4.0.0.xsd" xmlns="http://maven.apache.org/POM/4.0.0"
xmlns:xsi="http://www.w3.org/2001/XMLSchema-instance">
<modelVersion>4.0.0</modelVersion>
<parent>
<groupId>org.springframework.boot</groupId>
<artifactId>spring-boot-starter-parent</artifactId>
<version>2.7.18</version>
<relativePath/> <!-- 修正relativePath为空标签 -->
</parent>
<groupId>com.feisuanyz</groupId>
<artifactId>JavaProject</artifactId>
<version>0.0.1-SNAPSHOT</version>
<name>JavaProject</name>
<description>Demo project for Spring Boot</description>
<properties>
<java.version>1.8</java.version> <!-- 明确指定为1.8 -->
<springfox.version>2.9.2</springfox.version> <!-- 提取Springfox版本为属性 -->
<mybatis-plus.version>3.4.3</mybatis-plus.version> <!-- 提取MyBatis Plus版本为属性 -->
</properties>
<dependencies>
<!-- Spring Boot Starters -->
<dependency>
<groupId>org.springframework.boot</groupId>
<artifactId>spring-boot-starter-web</artifactId>
</dependency>
<dependency>
<groupId>org.springframework.boot</groupId>
<artifactId>spring-boot-starter-data-jpa</artifactId>
</dependency>
<dependency>
<groupId>org.springframework.boot</groupId>
<artifactId>spring-boot-starter-validation</artifactId>
</dependency>
<!-- Database -->
<dependency>
<groupId>mysql</groupId>
<artifactId>mysql-connector-java</artifactId>
<scope>runtime</scope>
</dependency>
<!-- Utilities -->
<dependency>
<groupId>org.projectlombok</groupId>
<artifactId>lombok</artifactId>
<optional>true</optional>
</dependency>
<!-- Documentation -->
<dependency>
<groupId>io.springfox</groupId>
<artifactId>springfox-swagger2</artifactId>
<version>${springfox.version}</version>
</dependency>
<dependency>
<groupId>io.springfox</groupId>
<artifactId>springfox-swagger-ui</artifactId>
<version>${springfox.version}</version>
</dependency>
<!-- MyBatis Plus -->
<dependency>
<groupId>com.baomidou</groupId>
<artifactId>mybatis-plus-boot-starter</artifactId>
<version>${mybatis-plus.version}</version>
</dependency>
<!-- Elasticsearch -->
<dependency>
<groupId>org.springframework.boot</groupId>
<artifactId>spring-boot-starter-data-elasticsearch</artifactId>
</dependency>
<!-- Testing -->
<dependency>
<groupId>org.springframework.boot</groupId>
<artifactId>spring-boot-starter-test</artifactId>
<scope>test</scope>
<exclusions>
<exclusion>
<groupId>org.junit.vintage</groupId>
<artifactId>junit-vintage-engine</artifactId>
</exclusion>
</exclusions>
</dependency>
<dependency>
<groupId>org.junit.jupiter</groupId>
<artifactId>junit-jupiter-engine</artifactId>
<scope>test</scope>
</dependency>
<dependency>
<groupId>org.mockito</groupId>
<artifactId>mockito-core</artifactId>
<scope>test</scope>
</dependency>
</dependencies>
<build>
<plugins>
<plugin>
<groupId>org.springframework.boot</groupId>
<artifactId>spring-boot-maven-plugin</artifactId>
<configuration>
<excludes>
<exclude>
<groupId>org.projectlombok</groupId>
<artifactId>lombok</artifactId>
</exclude>
</excludes>
</configuration>
</plugin>
</plugins>
</build>
</project>
Mysql配置
在本地的Mysql数据库中将生成的sql脚本进行创建




执行完sql脚本之后我们检查一下数据库中是否已经生成了对应的表结构:





说明我们的数据库表结构已经生成完毕了,让我们继续下一步
redis配置
在本地创建好redis服务,稍微在配置文件中会使用到redis的连接服务

Elasticsearch配置
在本地创建好Elasticsearch服务,稍微在配置文件中会使用到Elasticsearch的连接服务
用elastic用户登录

进入Users管理界面修改elastic用户或者其他用户的密码

YAML配置文件
这个YAML配置文件包含以下主要内容:
- 服务器配置
-
- 设置应用的基础路径为/JavaProject
- 数据源配置
-
- MySQL数据库连接信息
- 地址:jdbc:
- 用户名:root
- 密码:root
- 驱动类:com.mysql.cj.jdbc.Driver
- JPA(Hibernate)配置
- 自动更新数据库表结构
- 显示SQL语句
- 使用MySQL8方言
- 格式化SQL语句
- Elasticsearch连接
-
- REST客户端地址:http://localhost:9200
- Redis缓存配置
-
- 连接信息
- 主机:localhost
- 端口:6379
- 密码:空
- 数据库索引:0
- Lettuce连接池配置
- 最大活跃连接数:8
- 最大等待时间:-1ms
- 最大空闲连接数:8
- 最小空闲连接数:0
- Spring Cloud Alibaba组件
-
- Nacos配置
- 服务注册地址:localhost:8848
- 命名空间:public
- 分组:DEFAULT_GROUP
- 配置文件格式:yaml
- Sentinel配置
- 控制台地址:localhost:8080
- 客户端端口:8719
- 立即连接Sentinel
- 日志配置
-
- 日志级别设置
- 根日志级别:INFO
- 自定义包调试级别:DEBUG
- Hibernate SQL日志级别:DEBUG
- SQL参数日志级别:TRACE
- Redis操作日志级别:DEBUG
- Spring Cloud Alibaba日志级别:DEBUG
- Spring Web请求日志级别:DEBUG
- 日志输出配置
- 控制台日志格式
- 文件日志输出路径:logs/application.log
- 文件日志格式
- MyBatis-Plus配置
-
- SQL日志实现:控制台输出
这个配置文件是一个完整的Spring Boot应用配置,涵盖了Web服务、数据库、缓存、搜索、微服务组件和日志系统等多个方面,适用于企业级Java后端项目,特别是基于Spring Cloud Alibaba的微服务架构。

server:
servlet:
context-path: /JavaProject
spring:
datasource:
url: jdbc:mysql://localhost:3306/testdb?useSSL=false&serverTimezone=UTC
username: root
password: root
driver-class-name: com.mysql.cj.jdbc.Driver
jpa:
hibernate:
ddl-auto: update
show-sql: true
properties:
hibernate:
dialect: org.hibernate.dialect.MySQL8Dialect
format_sql: true
elasticsearch:
rest:
uris: http://localhost:9200
redis:
host: localhost
port: 6379
password:
database: 0
lettuce:
pool:
max-active: 8
max-wait: -1ms
max-idle: 8
min-idle: 0
cloud:
nacos:
discovery:
server-addr: localhost:8848
namespace: public
group: DEFAULT_GROUP
config:
server-addr: localhost:8848
namespace: public
group: DEFAULT_GROUP
file-extension: yaml
sentinel:
transport:
dashboard: localhost:8080
port: 8719
eager: true
logging:
level:
root: INFO
com.feisuanyz: DEBUG
org.hibernate.SQL: DEBUG
org.hibernate.type.descriptor.sql.BasicBinder: TRACE
org.springframework.data.redis: DEBUG
org.springframework.cloud.alibaba: DEBUG
org.springframework.web: DEBUG
file:
name: logs/application.log
pattern:
console: "%d{yyyy-MM-dd HH:mm:ss.SSS} [%thread] %-5level %logger{36} - %msg%n"
file: "%d{yyyy-MM-dd HH:mm:ss.SSS} [%thread] %-5level %logger{36} - %msg%n"
mybatis-plus:
configuration:
log-impl: org.apache.ibatis.logging.stdout.StdOutImpl
成果展示与总结
API接口列表
在API-Post中配置好对应的API接口

核心代码
InventoryServiceImpl库存业务服务实现
@Override
@Transactional
public RestResult<Boolean> dispatchInventory(InventoryDispatchDTO inventoryDispatchDTO) {
InventoryRecordDO fromRecord = inventoryRecordMapper.selectByProductAndWarehouse(inventoryDispatchDTO.getProductId(), inventoryDispatchDTO.getFromWarehouseId());
if (fromRecord == null || fromRecord.getStockQuantity() < inventoryDispatchDTO.getQuantity()) {
throw new BusinessException("000001", "源仓库库存不足");
}
InventoryRecordDO toRecord = inventoryRecordMapper.selectByProductAndWarehouse(inventoryDispatchDTO.getProductId(), inventoryDispatchDTO.getToWarehouseId());
if (toRecord == null) {
throw new BusinessException("000001", "目标仓库无法接收该商品");
}
boolean deductResult = inventoryRecordMapper.deductStock(fromRecord.getId(), inventoryDispatchDTO.getQuantity(), "admin") > 0;
boolean addResult = inventoryRecordMapper.addStock(toRecord.getId(), inventoryDispatchDTO.getQuantity(), "admin") > 0;
if (deductResult && addResult) {
checkWarningThreshold(fromRecord);
checkWarningThreshold(toRecord);
return new RestResult<>("000000", "调用成功", true);
} else {
throw new BusinessException("000001", "库存调度失败");
}
}
商品服务实现类ProductServiceImpl
@Override
public RestResult<List<Product>> productSearch(ProductSearchRequest request) {
if (request.getKeyword() == null || request.getKeyword().isEmpty()) {
return new RestResult<>(ResultCodeConstant.CODE_000001, ResultCodeConstant.CODE_000001_MSG, null);
}
List<Product> products = null;
try {
Query query = new CriteriaQuery(new Criteria("name").contains(request.getKeyword()))
.setPageable(PageRequest.of(request.getPageNum(), request.getPageSize()))
.addSort(SortBuilders.scoreSort().order(SortOrder.DESC));
SearchHits<Product> searchHits = elasticsearchOperations.search(query, Product.class);
products = searchHits.stream().map(hit -> hit.getContent()).toList();
} catch (Exception e) {
log.error("执行全文搜索时发生错误: ", e);
return new RestResult<>(ResultCodeConstant.CODE_000002, ResultCodeConstant.CODE_000002_MSG, null);
}
return new RestResult<>(ResultCodeConstant.CODE_000000, ResultCodeConstant.CODE_000000_MSG, products);
}
SearchServiceImpl
@Override
public RestResult<PersonalizedRecommendationResponse> personalizedRecommendation(PersonalizedRecommendationRequest request) {
if (request.getUserId() == null || request.getUserId().isEmpty()) {
return new RestResult<>(ResultCodeConstant.CODE_000001, ResultCodeConstant.CODE_000001_MSG, null);
}
// TODO: 根据用户行为及偏好计算推荐结果
List<Product> recommendations = new ArrayList<>();
return new RestResult<>(ResultCodeConstant.CODE_000000, ResultCodeConstant.CODE_000000_MSG, new PersonalizedRecommendationResponse(recommendations));
}
@Override
public RestResult<HotSearchKeywordResponse> getHotSearchKeywords(Integer limit) {
List<SearchKeyword> hotSearchKeywords = searchKeywordMapper.findTopNHotKeywords(limit);
HotSearchKeywordResponse response = new HotSearchKeywordResponse();
response.setHotSearchKeywords(hotSearchKeywords);
return new RestResult<>(ResultCodeConstant.CODE_000000, ResultCodeConstant.CODE_000000_MSG, response);
}
开发总结
作为一名深耕Java领域多年的技术博主,这次参与飞算JavaAI炫技赛的电商系统开发让我收获颇丰。整个商品管理模块的开发过程充分展现了AI辅助开发与传统工程实践的完美结合。
在架构设计阶段,我们采用了经典的"四层架构"模式:表现层(Controller)、业务层(Service)、数据访问层(Mapper)和存储层(MySQL+Redis+ES)。这种分层设计不仅使系统结构清晰,更便于团队协作开发。特别是商品分类管理模块的树形结构设计,通过parentId关联实现了无限级分类扩展,配合拖拽操作的前端组件,用户体验相当流畅。
技术选型方面,Spring Boot 2.7+MyBatis Plus的组合提供了稳健的后端支持,Vue3+Element Plus则打造了现代化的管理界面。特别值得一提的是库存管理模块,我们实现了分布式事务控制,通过@Transactional注解确保多仓库调度的数据一致性,这种设计在618大促期间经受住了高并发考验。
AI辅助开发带来的效率提升令人惊喜。飞算JavaAI能够准确理解业务需求,生成的代码结构规范,连Swagger接口文档都自动生成完整。但作为资深开发者,我认为AI生成的代码仍需人工优化,特别是在异常处理、日志记录等关键环节需要加入业务理解。
这次实践让我深刻认识到:未来的软件开发将是"AI生成+人工优化"的协作模式。开发者需要更关注业务架构和异常场景设计,而将重复性编码工作交给AI处理。这种转变不是取代开发者,而是让我们能更专注于创造性的架构设计工作。期待飞算JavaAI未来能支持更复杂的业务场景建模,成为开发者真正的智能助手。
引用箴言
“优秀的架构设计不是一蹴而就的,而是在持续迭代中逐渐完善的。正如Martin Fowler所说:‘任何傻瓜都能写出计算机能理解的代码,而优秀的程序员写出的是人类能理解的代码。’” —— 软件工程黄金法则
零基础如何高效学习大模型?
为了帮助大家打破壁垒,快速了解大模型核心技术原理,学习相关大模型技术。从原理出发真正入局大模型。在这里我和MoPaaS魔泊云联合梳理打造了系统大模型学习脉络,这份 LLM大模型资料 分享出来:包括LLM大模型书籍、640套大模型行业报告、LLM大模型学习视频、LLM大模型学习路线、开源大模型学习教程等, 😝有需要的小伙伴,可以 扫描下方二维码免费领取🆓**⬇️⬇️⬇️

【大模型全套视频教程】
教程从当下的市场现状和趋势出发,分析各个岗位人才需求,带你充分了解自身情况,get 到适合自己的 AI 大模型入门学习路线。
从基础的 prompt 工程入手,逐步深入到 Agents,其中更是详细介绍了 LLM 最重要的编程框架 LangChain。最后把微调与预训练进行了对比介绍与分析。
同时课程详细介绍了AI大模型技能图谱知识树,规划属于你自己的大模型学习路线,并且专门提前收集了大家对大模型常见的疑问,集中解答所有疑惑!

深耕 AI 领域技术专家带你快速入门大模型
跟着行业技术专家免费学习的机会非常难得,相信跟着学习下来能够对大模型有更加深刻的认知和理解,也能真正利用起大模型,从而“弯道超车”,实现职业跃迁!

【精选AI大模型权威PDF书籍/教程】
精心筛选的经典与前沿并重的电子书和教程合集,包含《深度学习》等一百多本书籍和讲义精要等材料。绝对是深入理解理论、夯实基础的不二之选。

【AI 大模型面试题 】
除了 AI 入门课程,我还给大家准备了非常全面的**「AI 大模型面试题」,**包括字节、腾讯等一线大厂的 AI 岗面经分享、LLMs、Transformer、RAG 面试真题等,帮你在面试大模型工作中更快一步。
【大厂 AI 岗位面经分享(92份)】

【AI 大模型面试真题(102 道)】

【LLMs 面试真题(97 道)】

【640套 AI 大模型行业研究报告】

【AI大模型完整版学习路线图(2025版)】
明确学习方向,2025年 AI 要学什么,这一张图就够了!

👇👇点击下方卡片链接免费领取全部内容👇👇

抓住AI浪潮,重塑职业未来!
科技行业正处于深刻变革之中。英特尔等巨头近期进行结构性调整,缩减部分传统岗位,同时AI相关技术岗位(尤其是大模型方向)需求激增,已成为不争的事实。具备相关技能的人才在就业市场上正变得炙手可热。
行业趋势洞察:
- 转型加速: 传统IT岗位面临转型压力,拥抱AI技术成为关键。
- 人才争夺战: 拥有3-5年经验、扎实AI技术功底和真实项目经验的工程师,在头部大厂及明星AI企业中的薪资竞争力显著提升(部分核心岗位可达较高水平)。
- 门槛提高: “具备AI项目实操经验”正迅速成为简历筛选的重要标准,预计未来1-2年将成为普遍门槛。
与其观望,不如行动!
面对变革,主动学习、提升技能才是应对之道。掌握AI大模型核心原理、主流应用技术与项目实战经验,是抓住时代机遇、实现职业跃迁的关键一步。

01 为什么分享这份学习资料?
当前,我国在AI大模型领域的高质量人才供给仍显不足,行业亟需更多有志于此的专业力量加入。
因此,我们决定将这份精心整理的AI大模型学习资料,无偿分享给每一位真心渴望进入这个领域、愿意投入学习的伙伴!
我们希望能为你的学习之路提供一份助力。如果在学习过程中遇到技术问题,也欢迎交流探讨,我们乐于分享所知。
*02 这份资料的价值在哪里?*
专业背书,系统构建:
-
本资料由我与MoPaaS魔泊云的鲁为民博士共同整理。鲁博士拥有清华大学学士和美国加州理工学院博士学位,在人工智能领域造诣深厚:
-
- 在IEEE Transactions等顶级学术期刊及国际会议发表论文超过50篇。
- 拥有多项中美发明专利。
- 荣获吴文俊人工智能科学技术奖(中国人工智能领域重要奖项)。
-
目前,我有幸与鲁博士共同进行人工智能相关研究。

内容实用,循序渐进:
-
资料体系化覆盖了从基础概念入门到核心技术进阶的知识点。
-
包含丰富的视频教程与实战项目案例,强调动手实践能力。
-
无论你是初探AI领域的新手,还是已有一定技术基础希望深入大模型的学习者,这份资料都能为你提供系统性的学习路径和宝贵的实践参考,助力你提升技术能力,向大模型相关岗位转型发展。



抓住机遇,开启你的AI学习之旅!

562

被折叠的 条评论
为什么被折叠?



