1 耗尽区和势垒电压
P型半导体和N型半导体接触时,P型半导体中的空穴漂移到N区,与一个电子复合,并在P区留下一个带负电的阴离子,同理。N型半导体中的电子漂移到P区,与一个空穴复合,并在N区留下一个带正电的阳离子,形成耗尽区,耗尽区不断变宽,直到能阻止漂移继续进行。留下的阴离子和阳离子出现在结的相对一侧,在耗尽区形成了势垒电压,方向从N区指向P区。这个势垒电压在室温下一般是0.7V(硅管)或0.3V(锗管)。
2 两种工作模式
正向偏置和反向偏置
正向偏置:阳极接电源正极,阴极接电源负极;PN结外部电场线从阳极指向阴极,受外部电场形成的电场力作用,阳极中的多子(空穴)向N区移动,N区中的多子(电子)向P区移动,当外部电压所形成的电场强于内部耗尽层形成的内部电场时,即外部电压大于内部势垒电压时,半导体中的多子向固定方向移动,产生由阳极流向阴极的电流,PN结导通 。
反向偏置:阳极接电源负极,阴极接电源正极;PN结外部电场线从阴极指向阳极,受到外部电场力影响,P区多子(空穴)远离N区移动,留下阴离子,N区多子(电子)远离P区移动,留下阳离子,即耗尽层不断变宽。
3 二极管特性曲线
3.1 理想二极管模型
正向完全导通,反向完全截止;.
特性曲线:

3.2 引入正向导通电压的二极管模型
正向偏置电压超过势垒电压时才会完全导通;反向偏置或正向偏置电压小于势垒电压时完全截止;
特性曲线:

3.3 实际的二极管模型
正向偏置电压大于势垒电压时导通,正向电流急剧增大,需要添加限流电阻;反向偏置和正向偏置电压小于势垒电压时不导通,几乎没有电流通过;反向偏置超过一定值时,二极管被击穿,反向电流急剧增大,此时电流急剧变化但是电压几乎不变,可以用于稳压;
特性曲线:

4 二极管构成的相关电路
4.1 半波整流器
电路图:

使用标准正弦信号作为输入信号进行分析。输入信号大于0.7V时,二极管导通,Vout=Vin-0.7V;输入信号小于0.7V时,二极管截止,Vout=0;对理想二极管而言,没有导通压降,所以得到的输出信号是只有完整正半周的正弦信号
输入输出信号图:

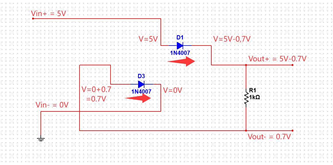
4.2 全波整流器(桥式整流器)
电路图:

使用标准正弦信号作为输入信号进行分析。输入信号为正半周时,D1、D3导通,D2、D4截止,此时形成的等效电路中,Vin从正极出发,经过D1,到达输出端正极,Vout+=Vin-0.7,输出端负极,经过D3,回到Vin负极,Vin-=Vout- - 0.7,即Vout-=Vin+0.7,即Vout-=0.7,所以,Vout=Vout+ -Vout- =Vin-0.7-0.7;输入信号为负半周时,D2、D4导通,D1、D3截止,此时形成的等效电路中,Vin从负极出发经过D2,到达输出端正极,Vout+=Vin-0.7,输出端负极,经过D4,回到Vin正极,即Vin+=Vout- -0.7,即Vout-=Vin+ -0.7,即Vout-=0.7,所以,Vout=Vout+ -Vout- =Vin-0.7-0.7;对理想二极管而言,没有导通压降,输出信号是正半周不变负半周反转的正弦信号
Vin>0时,等效电路图:

Vin<0时,等效电路图:
注:此时用Vin- = +5V代替Vin+ = -5V,便于分析

Q:为什么确定Vin>0时,D1、D3导通?
A:瞬态分析法:二极管阳极接高电平时导通(D1),阴极接低电平时导通(D3)。
输入输出信号图:

4.3 半波整流器 VS 全波桥式整流器
4.3.1 滤波
半波整流器需要的滤波电容大于全波桥式整流器;相同滤波电容的情况下,半波整流器的纹波大于桥式整流器。
4.3.2 对器件的要求
两种电路的二极管对反向耐压的要求都一样,但是桥式整流器需要四个二极管,半波整流器只需要一个二极管。
还有一种全波整流器,对二极管的反向耐压要求较高,是输入信号的两倍,电路图如下:
本人对变压器相关知识不了解,因此不做详细介绍,电路名称:全波整流器,感兴趣的朋友可以详细了解。

4.4 二极管限幅器
电路图:

Vin>0.7V时,二极管导通,Vout=Vd=0.7V;
Vin<0.7V时,二极管截止,Vout=Vin*R1/(R1+R2)≈Vin。
输入输出信号图:

同理,还有一种二极管限幅器,分析方法相同,在此不再赘述
电路图:

输入输出信号图:

此外,可以在二极管所在支路串联电压源,来达到调节限幅水平的作用;分析方法同上,按照Vin使二极管导通/截止两种状态分析。
还可以使用两个反向的二极管并联,达到双向限幅的作用。
4.5 二极管钳位器
电路图:

Vin<0时,二极管导通,且输入信号对电容进行充电,充电后电容两端电压为Vp(in)-0.7V左负右正,Vin>0时,二极管截止,Vin和电容提供的直流电压叠加进行输出,输出结果为Vin+[Vp(in)-0.7],此后,Vin<0时,电容中的电未被放完,就进入了充电状态,所以输出的信号仍然是Vin+[Vp(in)-0.7]。因此,电路稳定工作后,输出信号相当于把输入信号抬高了[Vp(in)-0.7]V
输入输出信号图:

此外,还有另一种钳位电路,相当于把输入信号降低了[Vp(in)-0.7]V,分析方法同上
电路图:

输入输出信号图:

4.6 注意区别
注意区别,二极管限幅器vs二极管钳位器
5 特殊用途的二极管
5.1 整流二极管
最普通的二极管,正向导通电流大,反向耐压高,不易被击穿,可以承受大功率
5.2 稳压二极管/齐纳二极管
工作在反向击穿区,用于持续提供稳定的电压偏置,是电路中的主动工作器件,是“持续”工作的,功率较低。
5.3 TVS二极管/瞬态抑制二极管
工作在反向击穿区,用于吸收瞬间的高电压,瞬间将电压钳位在安全水平,响应速度极快,是电路中的被动工作(保护其他电路)器件,大多时候不工作处于高阻态,工作时功率较高
5.5 快恢复二极管
与普通二极管相比,反向恢复时间较短(截止→导通→截止),可以用于整流
5.6 肖特基二极管
是金属-半导体结,而不是PN结,正向导通压降更低,可以达到0.2-0,5V,反向恢复时间极短,但是反向耐压较低,反向漏电流较高
5.7 变容二极管
利用耗尽层的“电容”特性(将耗尽区两边看做极板,中间为介质),耗尽区的宽度由电压控制,因此可以视作一个由电压控制的电容
5.8 注意区别
需要注意两组对比:稳压二极管VS瞬态抑制二极管、快恢复二极管VS肖特基二极管
483






