接上一节内容,继续介绍 ggforce 包的使用
2. 线条
线条一般用来连接点或作为路径,线条的种类有很多,每种类型的线条提供了不同版本的函数,可以用来设置线条的渐变色、线条连接端的类型等
2.1 连接线
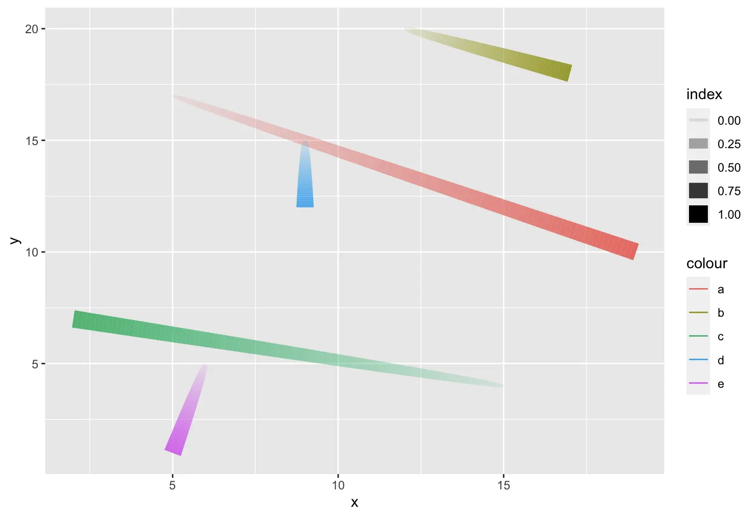
连接线有三个函数: geom_link、geom_link0、geom_link2
geom_link 与 geom_segment 类似,但是通过在两个点之间内插许多个点来实现的。其计算属性 index 表示点序列,可以用来将线条绘制成渐变色。
lines <- data.frame(
x = c(5, 12, 15, 9, 6),
y = c(17, 20, 4, 15, 5),
xend = c(19, 17, 2, 9, 5),
yend = c(10, 18, 7, 12, 1),
width = c(1, 10, 6, 2, 3),
colour = letters[1:5]
)
ggplot(lines) +
geom_link(aes(x = x, y = y, xend = xend, yend = yend, colour = colour,
alpha = stat(index), size = stat(index)))

geom_link0 与 geom_segment 基本上是一样的,只是没有了 index 计算变量
ggplot(lines) +
geom_link0(aes(x = x, y = y, xend = xend, yend = yend, colour = colour))

geom_link2 与 geom_path 类似,可以在起点和终点之间内插各种图形属性,如颜色
ggplot(lines) +
geom_link2(aes(x = x, y = y, colour = colour, size = width, group = 1),
lineend = 'round', n = 500)

2.2 弧线
这组函数可以根据圆心、圆半径以及起始和终止的角度(弧度)来绘制一条弧线,可以在笛卡尔坐标系中绘制弧线,而不需要使用 coord_polar() 来转换坐标轴
arcs <- data.frame(
start = seq(0, 2 * pi, length.out = 11)[-11],
end = seq(0, 2 * pi, length.out = 11)[-1],
r = rep(1:2, 5)
)
# Behold the arcs
ggplot(arcs) +
geom_arc(aes(x0 = 0, y0 = 0, r = r, start = start, end = end,
linetype = factor(r)))

使用 index 计算变量来设置线条的大小和渐变色
ggplot(arcs) +
geom_arc(aes(x0 = 0, y0 = 0, r = r, start = start, end = end,
size = stat(index), colour = stat(index)), lineend = 'round') +
scale_radius() +
scale_colour_gradient(low = "#f7fcf0", high = "#084081")

0 版本的函数是直接生成曲线对象,而不是根据点来计算的
ggplot(arcs) +
geom_arc0(aes(x0 = 0, y0 = 0, r = r, start = start, end = end,
linetype = factor(r), colour = factor(r)))

2 版本可以在起点和终点之间设置图形参数,例如添加不同的颜色
arcs2 <- data.frame(
angle = c(arcs$start, arcs$end),
r = rep(arcs$r, 2),
group = rep(1:10, 2),
colour = sample(letters[1:5], 20, TRUE)
)
ggplot(arcs2) +
geom_arc2(aes(x0 = 0, y0 = 0, r = r, end = angle, group = group,
colour = colour), size = 2)

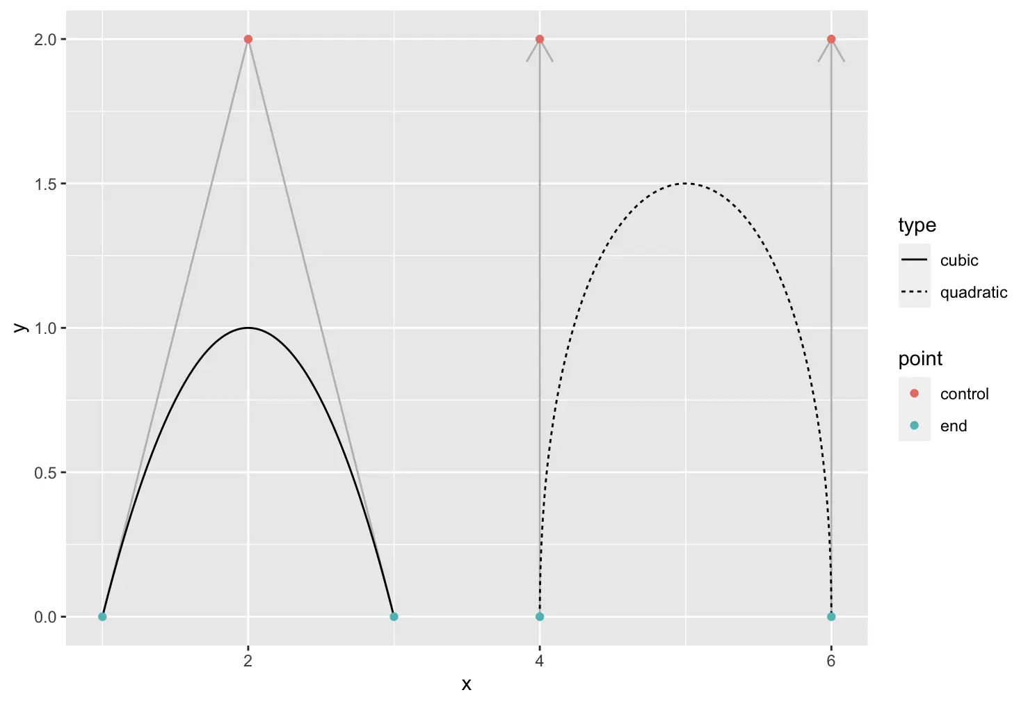
2.3 贝塞尔曲线
这组函数可以根据点来绘制二次或三次贝塞尔曲线。bezier 和 bezier2 两个函数是根据控制点计算位置,然后使用线来连接端点,绘制曲线。而 bezier0 是使用 bezierGrob 对象来绘制
beziers <- data.frame(
x = c(1, 2, 3, 4, 4, 6, 6),
y = c(0, 2, 0, 0, 2, 2, 0),
type = rep(c('cubic', 'quadratic'), c(3, 4)),
point = c('end', 'control', 'end', 'end', 'control', 'control', 'end'),
colour = letters[1:7]
)
help_lines <- data.frame(
x = c(1, 3, 4, 6),
xend = c(2, 2, 4, 6),
y = 0,
yend = 2
)
ggplot(beziers) +
# 添加控制线
geom_segment(aes(x = x, xend = xend, y = y, yend = yend),
data = help_lines,
arrow = arrow(length = unit(c(0, 0, 0.5, 0.5), 'cm')),
colour = 'grey') +
geom_bezier(aes(x = x, y = y, group = type, linetype = type)) +
# 绘制端点和控制点
geom_point(aes(x = x, y = y, colour = point))

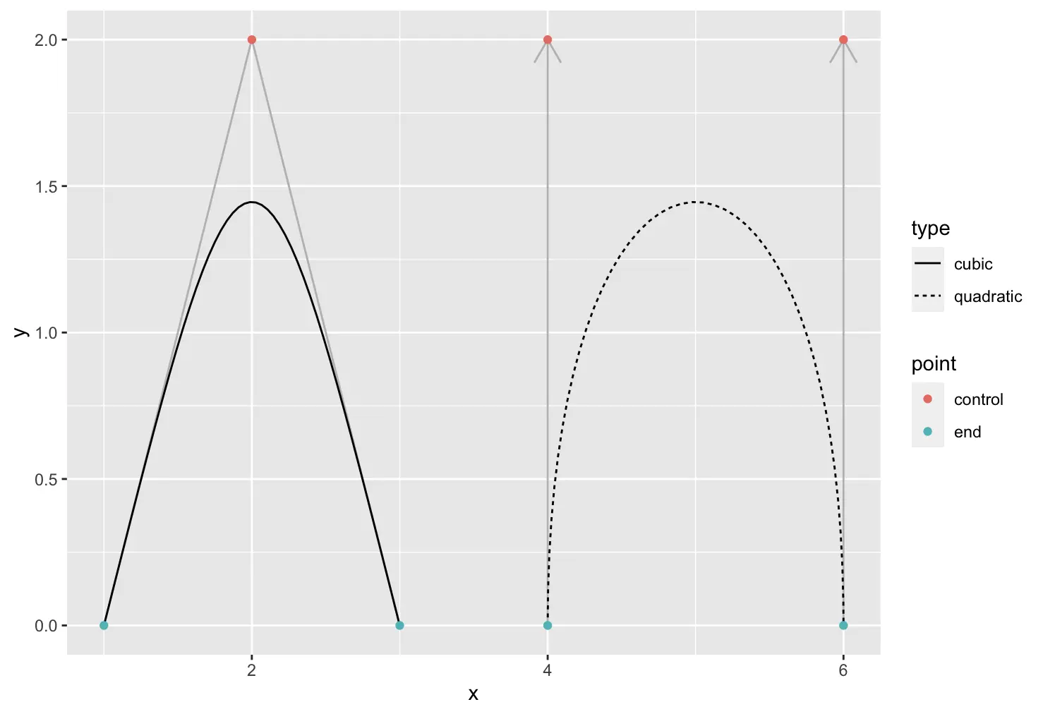
使用 geom_bezier0 绘制的图形准确性更差些
ggplot(beziers) +
geom_segment(aes(x = x, xend = xend, y = y, yend = yend),
data = help_lines,
arrow = arrow(length = unit(c(0, 0, 0.5, 0.5), 'cm')),
colour = 'grey') +
geom_bezier0(aes(x = x, y = y, group = type, linetype = type)) +
geom_point(aes(x = x, y = y, colour = point))

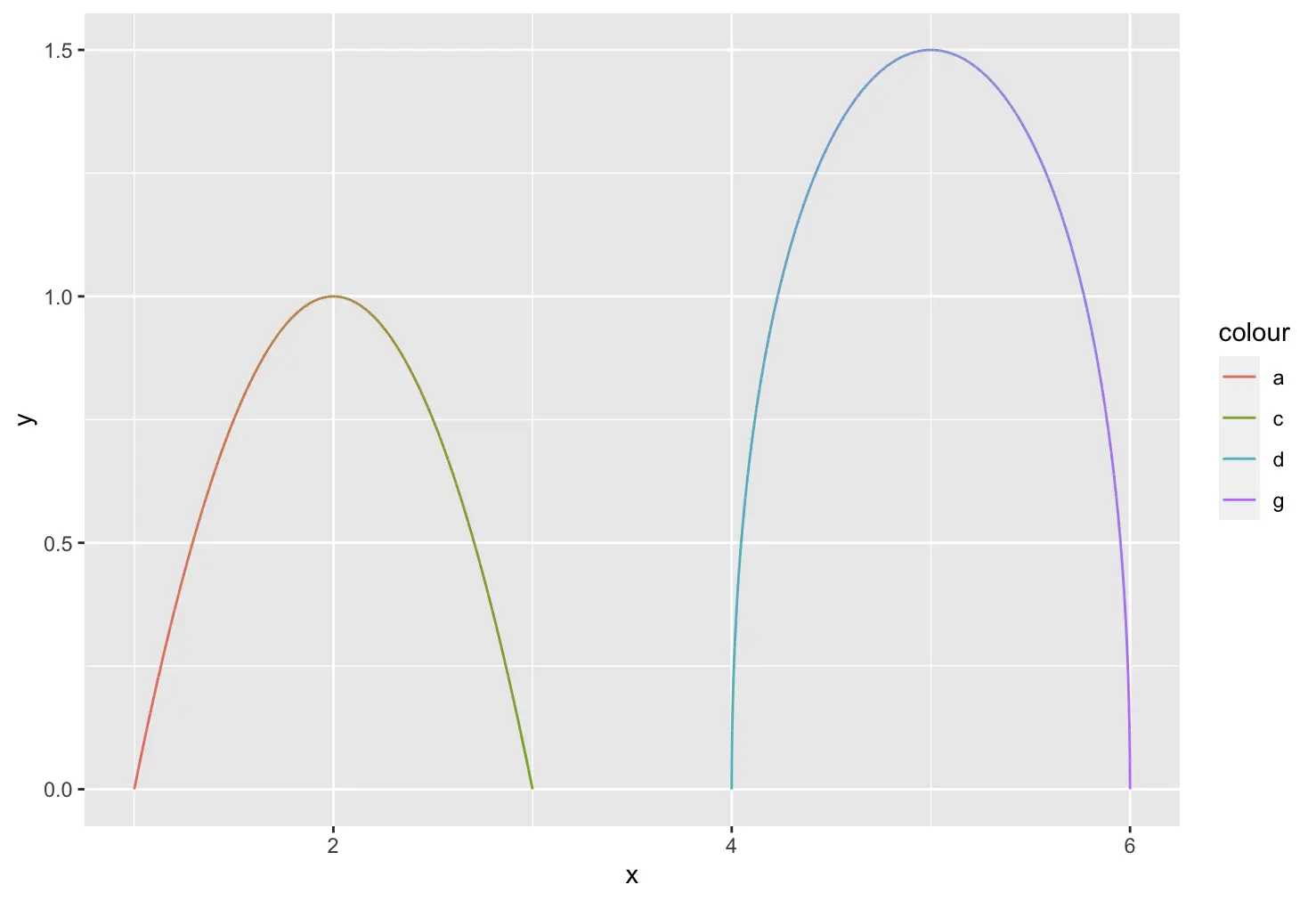
使用 geom_bezier2 来设置端点之间的线条颜色
ggplot(beziers) +
geom_bezier2(aes(x = x, y = y, group = type, colour = colour))

2.4 B-splines
与贝塞尔曲线类似,b-splines 也是平滑曲线,不同之处在于它由一个控制点向量来控制的,而且不需要经过任何控制点。
# 所有点,路径经过的点和控制点
cp <- data.frame(
x = c(
0, -5, -5, 5, 5, 2.5, 5, 7.5, 5, 2.5, 5, 7.5, 5, -2.5, -5, -7.5, -5,
-2.5, -5, -7.5, -5
),
y = c(
0, -5, 5, -5, 5, 5, 7.5, 5, 2.5, -5, -7.5, -5, -2.5, 5, 7.5, 5, 2.5,
-5, -7.5, -5, -2.5
),
class = sample(letters[1:3], 21, replace = TRUE)
)
# 路径
paths <- data.frame(
ind = c(
7, 5, 8, 8, 5, 9, 9, 5, 6, 6, 5, 7, 7, 5, 1, 3, 15, 8, 5, 1, 3, 17, 9, 5,
1, 2, 19, 6, 5, 1, 4, 12, 7, 5, 1, 4, 10, 6, 5, 1, 2, 20
),
group = c(
1, 1, 1, 2, 2, 2, 3, 3, 3, 4, 4, 4, 5, 5, 5, 5, 5, 6, 6, 6, 6, 6, 7, 7,
7, 7, 7, 8, 8, 8, 8, 8, 9, 9, 9, 9, 9, 10, 10, 10, 10, 10
)
)
# 选出路径所经过的点
paths$x <- cp$x[paths$ind]
paths$y <- cp$y[paths$ind]
paths$class <- cp$class[paths$ind]
ggplot(paths) +
geom_bspline(aes(x = x, y = y, group = group, colour = ..index..)) +
geom_point(aes(x = x, y = y), data = cp, color = 'orange')

设置分段颜色
ggplot(paths) +
geom_bspline2(aes(x = x, y = y, group = group, colour = class)) +
geom_point(aes(x = x, y = y), data = cp, color = 'steelblue')

简约版
ggplot(paths) +
geom_bspline0(aes(x = x, y = y, group = group)) +
geom_point(aes(x = x, y = y), data = cp, color = 'steelblue')

2.5 水平对角线
水平对角线也是一种贝塞尔曲线,只是把控制点移动到了垂直于中心点,且沿着 x 或 y 轴方向的某一固定长度。这种对角线通常用于树状图的可视化,如 ggraph 的 geom_edge_diagonal
data <- data.frame(
x = rep(0, 10),
y = 1:10,
xend = 1:10,
yend = 2:11
)
ggplot(data) +
geom_diagonal(aes(x, y, xend = xend, yend = yend))

ggplot(data) +
geom_diagonal(aes(x, y, xend = xend, yend = yend, alpha = stat(index)))

data2 <- data.frame(
x = c(data$x, data$xend),
y = c(data$y, data$yend),
group = rep(1:10, 2),
colour = sample(letters[1:5], 20, TRUE)
)
ggplot(data2) +
geom_diagonal2(aes(x, y, group = group, colour = colour))

使用 strength 参数来设置中间区域的陡峭程度
ggplot(data, aes(x, y, xend = xend, yend = yend)) +
geom_diagonal(strength = 0.75, colour = 'red') +
geom_diagonal(strength = 0.25, colour = 'blue')

2.6 螺旋线
geom_spiro 可以绘制螺旋线,没啥用,就是为了玩
ggplot() +
geom_spiro(aes(R = 10, r = 3, d = 5))

只画一部分,犹抱琵琶半遮面
ggplot() +
geom_spiro(aes(R = 10, r = 3, d = 5), revolutions = 1.2)

向外旋
ggplot() +
geom_spiro(aes(R = 10, r = 3, d = 5, outer = TRUE))

1363

被折叠的 条评论
为什么被折叠?



