一、PT100的介绍
PT100是一种工业常用的铂电阻温度传感器。它以铂金为感温元件,利用金属电阻值随温度变化的特性来测量温度。通常使用以下公式描述其温度-电阻关系:
其中::某一温度下的电阻值。
:0°C时的电阻值(100Ω)。
:铂的温度系数(大约为0.00385/°C)。
:温度(单位:°C)。
PT100的优点主要包括高精度和良好的线性度,能够在-200°C至+850°C范围内提供稳定可靠的温度测量,同时具有优异的长期稳定性和抗干扰能力,非常适合工业控制、科研实验和环境监控等需要高精度和高稳定性的场景。
本文此次仿真主要目标是:三线制测量、使用PT100温度传感器实现0°C-500°C的读取,要求读取分辨率达到0.5°C 且尽可能提高精度。
二、LTspice模型导入PT100模型
对于PT100,是一个正温度系数的PTC传感元件,可以在网上找到可以用的相对应传感器模型加到 LTspice中使用。在这里我们选择使用滑动变阻器代替。具体如何在LTspice导入滑动变阻器模型,可以参考以下两篇文章:
https://www.zhihu.com/question/399237586
Is there a potentiometer model for LTspice? - Electrical Engineering Stack Exchange
导入成功后,可以在LTSpice里的component里看到potentiometer了,如下图:

在后期使用的过程中,可以使用PT100对应的温度和阻值表进行系统仿真。
| 温度°C | 0 | 1 | 2 | 3 | 4 | 5 | 6 | 7 | 8 | 9 |
| 0 | 100.00 | 100.39 | 100.78 | 101.17 | 101.56 | 101.95 | 102.34 | 102.73 | 103.12 | 103.51 |
| 100 | 138.51 | 138.88 | 139.26 | 139.64 | 140.02 | 140.40 | 140.78 | 141.16 | 141.54 | 141.91 |
| 200 | 175.86 | 176.22 | 176.59 | 176.96 | 177.33 | 177.69 | 178.06 | 178.43 | 178.79 | 179.16 |
| 300 | 212.05 | 212.41 | 212.76 | 213.12 | 213.48 | 213.83 | 214.19 | 214.54 | 214.90 | 215.25 |
| 400 | 247.09 | 247.44 | 247.78 | 248.13 | 248.47 | 248.81 | 249.16 | 249.50 | 245.85 | 250.19 |
| 500 | 280.98 | 281.31 | 281.64 | 281.98 | 282.31 | 282.64 | 282.97 | 283.31 | 283.64 | 283.97 |
在0-500°C温度区间,其阻值可以近似为线性。PT100 的阻值变化大约为 0.385 Ω/°C。在这里需要 实现温度分辨率达到 0.5°C,那么单位电阻变化量应该是 0.1925Ω。

三、电路搭建
1、恒流源电路
其中U1为同相求和电路,U2构成电压跟随器。
由虚短虚断可知:
=
=
可得:
经过测试可以看到,输入端为5V的电压,输出端能够基本稳定在1mA。

2.差分放大电路

差分放大电路的作用是为了抑制共模信号,放大差模信号,减少零点漂移带来的影响,这对电路来说至关重要。
3.A/D转换
利用ADC模块将模拟信号转化为数字信号,便于后续的处理以及应用。在LTspice中,我们选择AD4010作为本次A/D转换模块。

根据该模块的芯片手册,搭建如下电路:

四、仿真结果分析
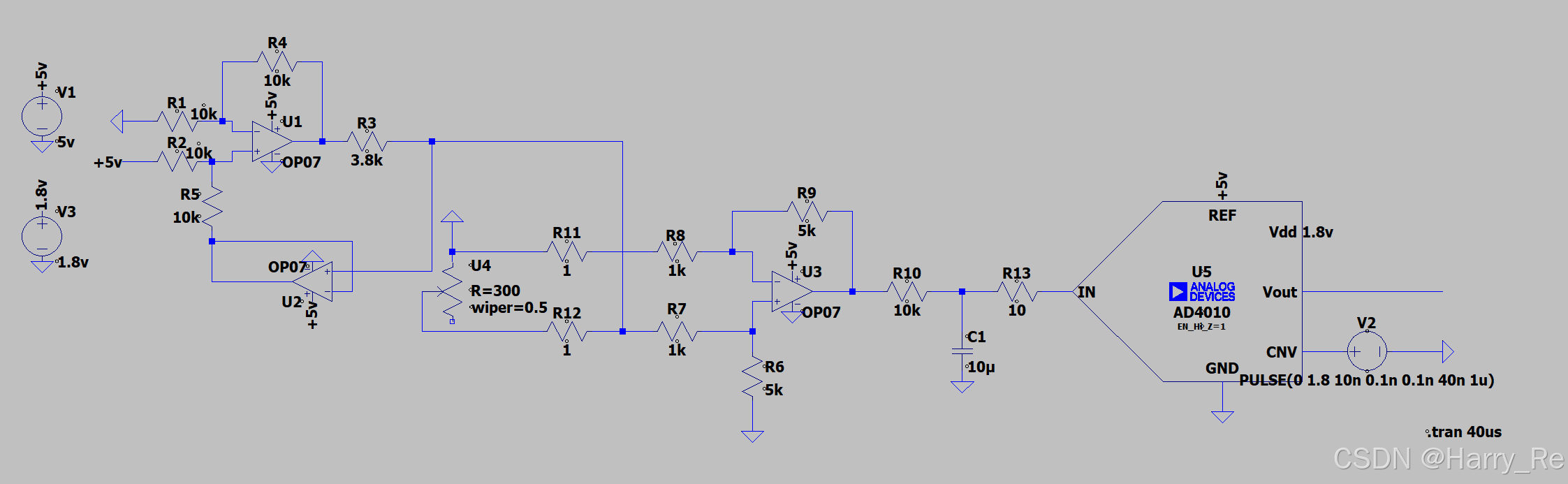
根据以上原理,我们搭建的整体电路如下:

根据以上电路,我们可以通过改变wiper进行模拟PT100阻值的变化,从而进行温度测量。经过多次模拟,得到结果如下:
| 温度°C | 阻值Ω | wiper | 输出电压mV |
| 0 | 100 | 0.3333 | 931.53 |
| 50 | 119.4 | 0.3980 | 931.83 |
| 100 | 138.51 | 0.4617 | 932.31 |
| 150 | 157.33 | 0.5244 | 978.70 |
| 200 | 175.86 | 0.5862 | 1055.30 |
| 250 | 194.10 | 0.6470 | 1129.93 |
| 300 | 212.05 | 0.7068 | 1202.64 |
| 350 | 229.72 | 0.7657 | 1273.56 |
| 400 | 247.09 | 0.8236 | 1342.58 |
| 450 | 264.18 | 0.8806 | 1409.89 |
| 500 | 280.98 | 0.9366 | 1475.37 |
由上表数据可推算出输出电压和温度的关系为:
其线性关系如下图:

从中可以看出,该电路可以做到0.5°C的分辨力,在每一摄氏度的变化,电压约变化1.1999mV。
五、总结
1. 通过本次实验,我们掌握了恒流源的设计,也加深了对之前模电知识的学习与应用,熟悉了A/D数模转换模块,也明白了传感器测温电路的大致设计流程和应该注意的细节;
2. 在仿真中放大电路的表现效果与预期设想的效果有较大差距,可能与运放的选型、相关特性有关。而且输出电压与温度的线性相关性并不是那么好,可能还需要做进一步探究。
1336

被折叠的 条评论
为什么被折叠?



